DOI: https://doi.org/10.1038/s43018-024-00731-2
PMID: https://pubmed.ncbi.nlm.nih.gov/38355776
تاريخ النشر: 2024-02-14
المؤلف: Yuliana Astuti وآخرون
الموضوع الرئيسي: البلعمة وتنظيم المناعة
النتائج
يقدم قسم “النتائج” نتائج الدراسة، موضحًا نتائج التجارب التي تم إجراؤها. يتم الإبلاغ عن المقاييس الرئيسية والتحليلات الإحصائية، مما يظهر التأثيرات أو الارتباطات المهمة التي لوحظت في البيانات. غالبًا ما يتم توضيح النتائج من خلال الجداول والأشكال، التي توفر تمثيلات بصرية لاتجاهات البيانات وتدعم الاستنتاجات المستخلصة.
تكشف التحليلات أن الفرضية الرئيسية كانت مدعومة، حيث تشير النتائج إلى وجود علاقة قوية بين المتغيرات المدروسة. يتم تقديم قيم محددة، مثل المتوسطات والانحرافات المعيارية وقيم p، لتحديد النتائج، مما يبرز قوة النتائج. بالإضافة إلى ذلك، يتم مناقشة أي نتائج غير متوقعة أو شذوذ، مما يوفر رؤى حول المجالات المحتملة لمزيد من التحقيق. بشكل عام، تسهم النتائج في تقديم معرفة قيمة في هذا المجال وتقترح تداعيات عملية للبحوث أو التطبيقات المستقبلية.
المناقشة
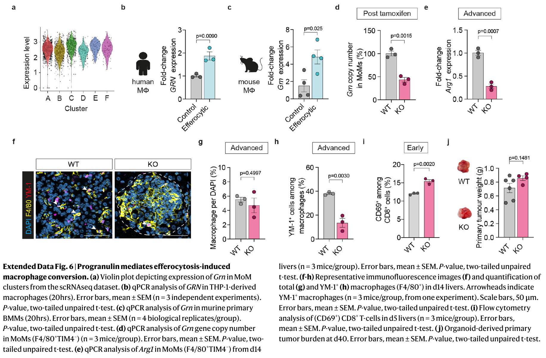
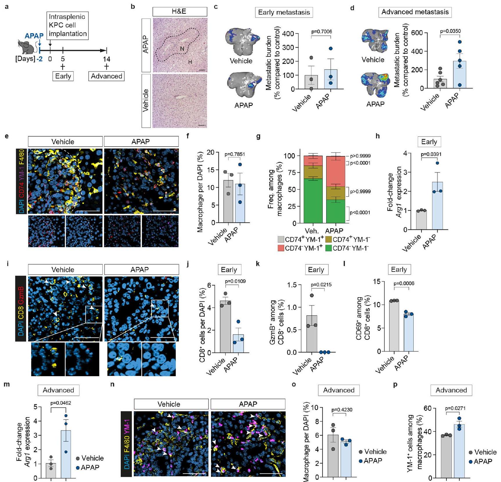
يسلط قسم المناقشة في ورقة البحث الضوء على تباين تجمعات البلاعم في نقيلة سرطان القناة البنكرياسية (PDAC) في الكبد، مؤكدًا الأدوار المتميزة لخلايا كوبر (KCs) والبلاعم المشتقة من وحيدات الدم (MoMs). كشفت تسلسل RNA على مستوى الخلية الواحدة أن مجموعات محددة من KCs (المجموعات 1 و 4) أظهرت توقيعات مؤيدة للالتهاب، بينما أظهرت مجموعات أخرى خصائص مرتبطة بأنماط مناعية مثبطة، لا سيما في الآفات النقيلية المتقدمة. ومن الجدير بالذكر أن مجموعات MoM 2 و 3 كانت غنية بجينات معالجة المستضدات وأظهرت خصائص شبيهة بـ M2، مما يشير إلى دور مزدوج للبلاعم في تعزيز وكبح الاستجابات المناعية داخل بيئة الورم الدقيقة.
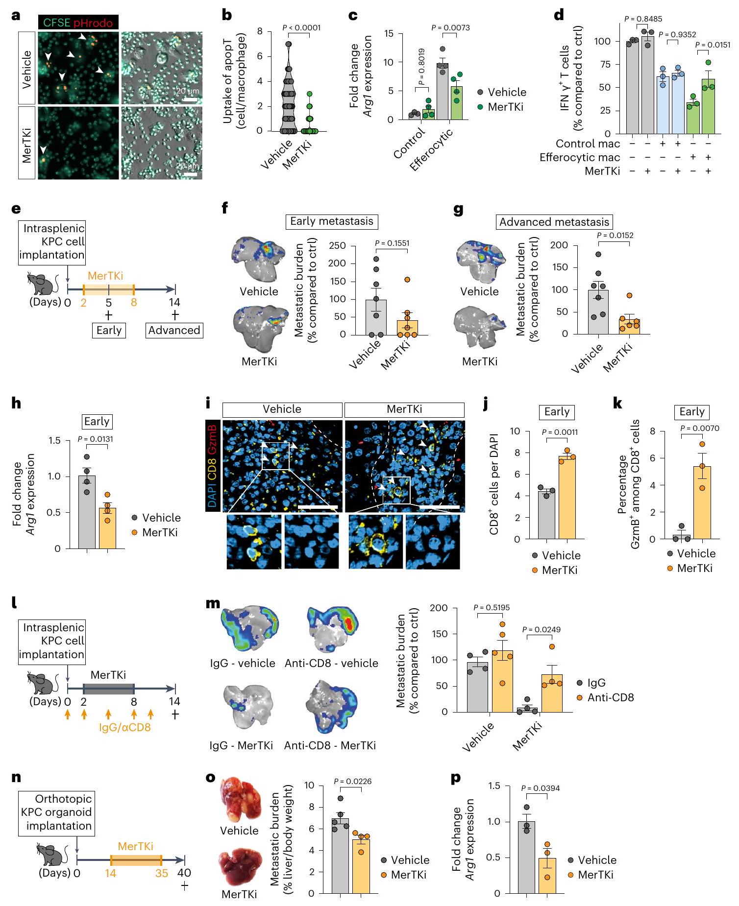
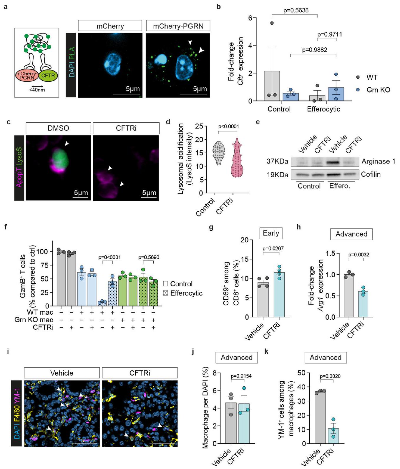
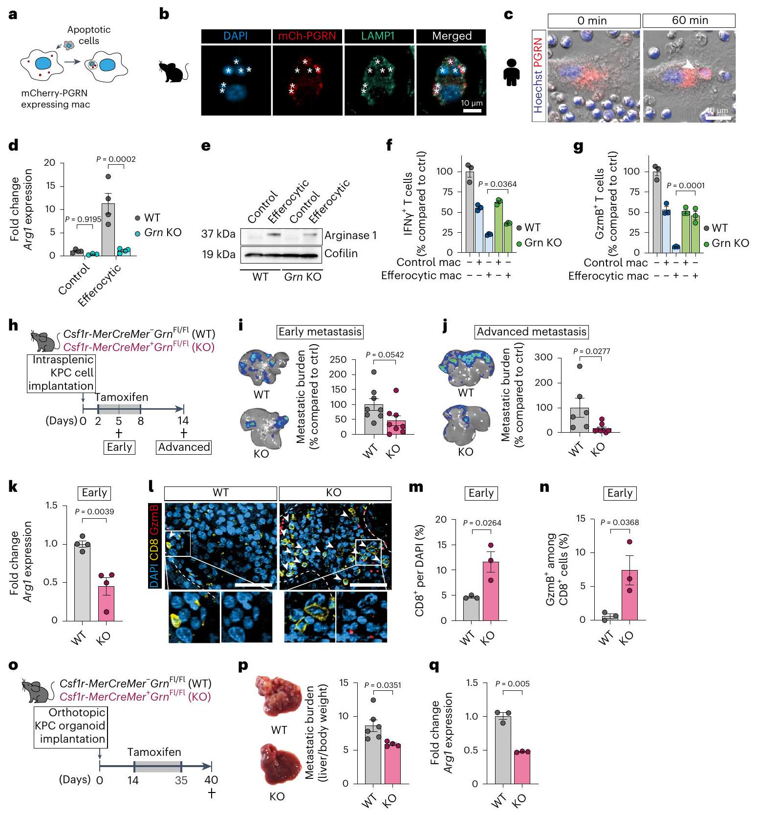
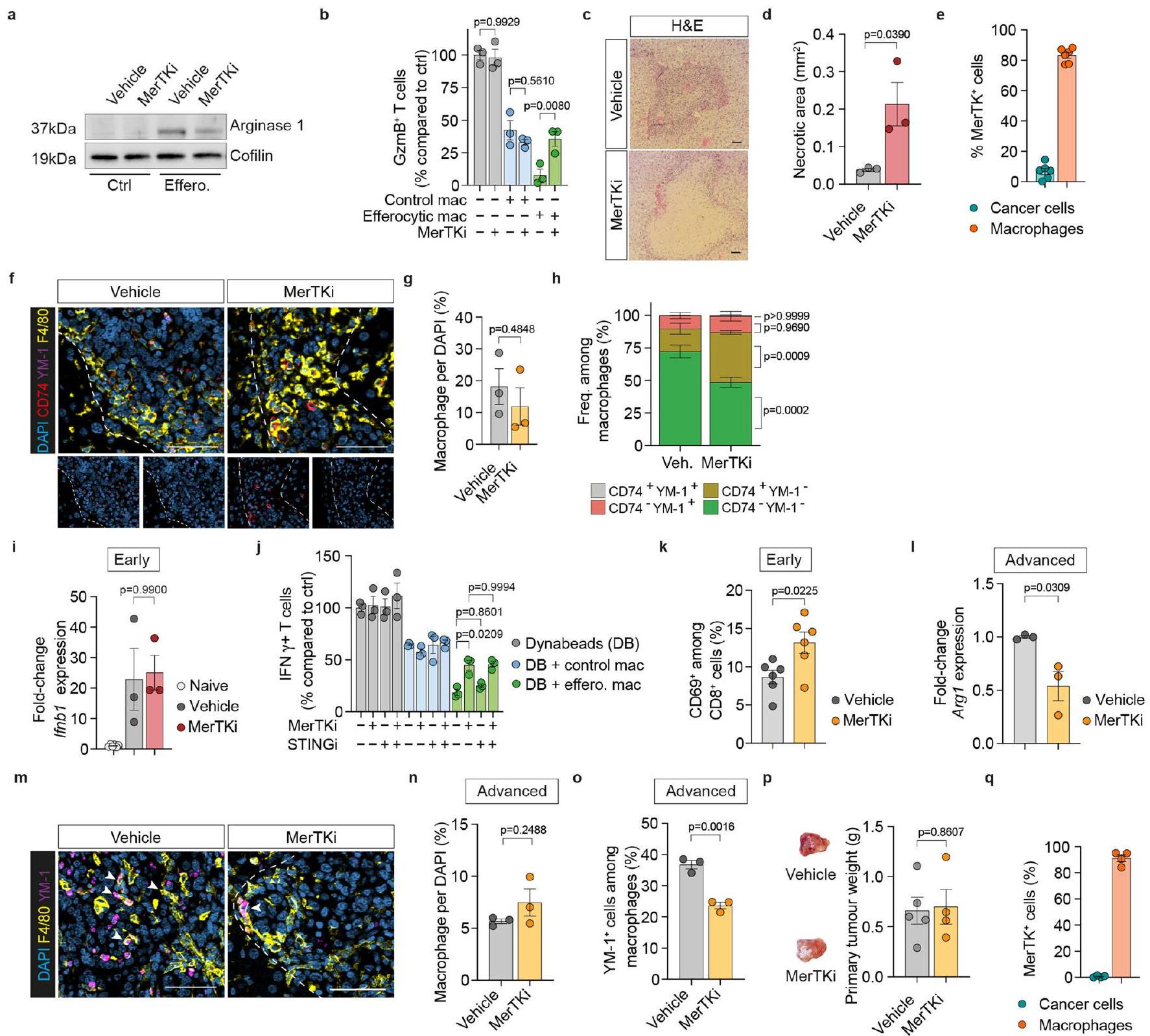
توضح الدراسة أيضًا الآليات التي تحرك النمط المناعي المثبط في MoMs، لا سيما من خلال عملية الإيفيروسيتوز، وهي عملية إزالة الخلايا الميتة. وقد أظهر أن هذه العملية تزيد من تنظيم الأرجيناز 1 (Arg1)، وهو عامل مثبط مناعي رئيسي، مما يثبط نشاط خلايا CD8+ T. إن تثبيط الإيفيروسيتوز باستخدام مثبطات MerTK لم يقلل فقط من القدرة المثبطة المناعية لـ MoMs، بل عزز أيضًا تسلل وتنشيط خلايا CD8+ T في الآفات النقيلية. تؤكد هذه النتائج الاستراتيجية العلاجية المحتملة لاستهداف الإيفيروسيتوز لتعديل وظيفة البلاعم وتحسين المناعة المضادة للورم في PDAC، مما يشير إلى أن التفاعل بين أنواع البلاعم قد يكون حاسمًا في تشكيل المشهد المناعي للأورام النقيلية.
DOI: https://doi.org/10.1038/s43018-024-00731-2
PMID: https://pubmed.ncbi.nlm.nih.gov/38355776
Publication Date: 2024-02-14
Author(s): Yuliana Astuti et al.
Primary Topic: Phagocytosis and Immune Regulation
Results
The “Results” section presents the findings of the study, detailing the outcomes of the experiments conducted. Key metrics and statistical analyses are reported, demonstrating significant effects or correlations observed in the data. The results are often illustrated through tables and figures, which provide visual representations of the data trends and support the conclusions drawn.
The analysis reveals that the primary hypothesis was supported, with results indicating a strong relationship between the variables studied. Specific values, such as means, standard deviations, and p-values, are provided to quantify the findings, underscoring the robustness of the results. Additionally, any unexpected outcomes or anomalies are discussed, offering insights into potential areas for further investigation. Overall, the results contribute valuable knowledge to the field and suggest practical implications for future research or applications.
Discussion
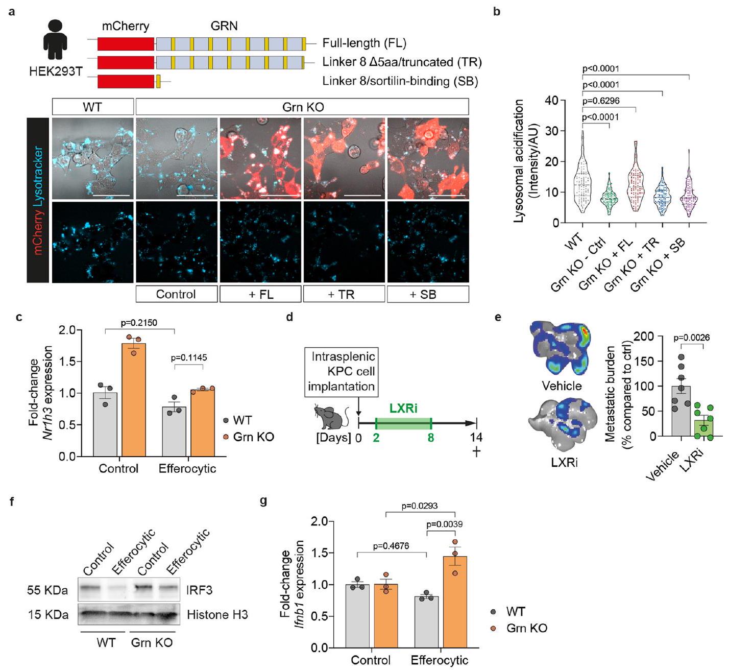
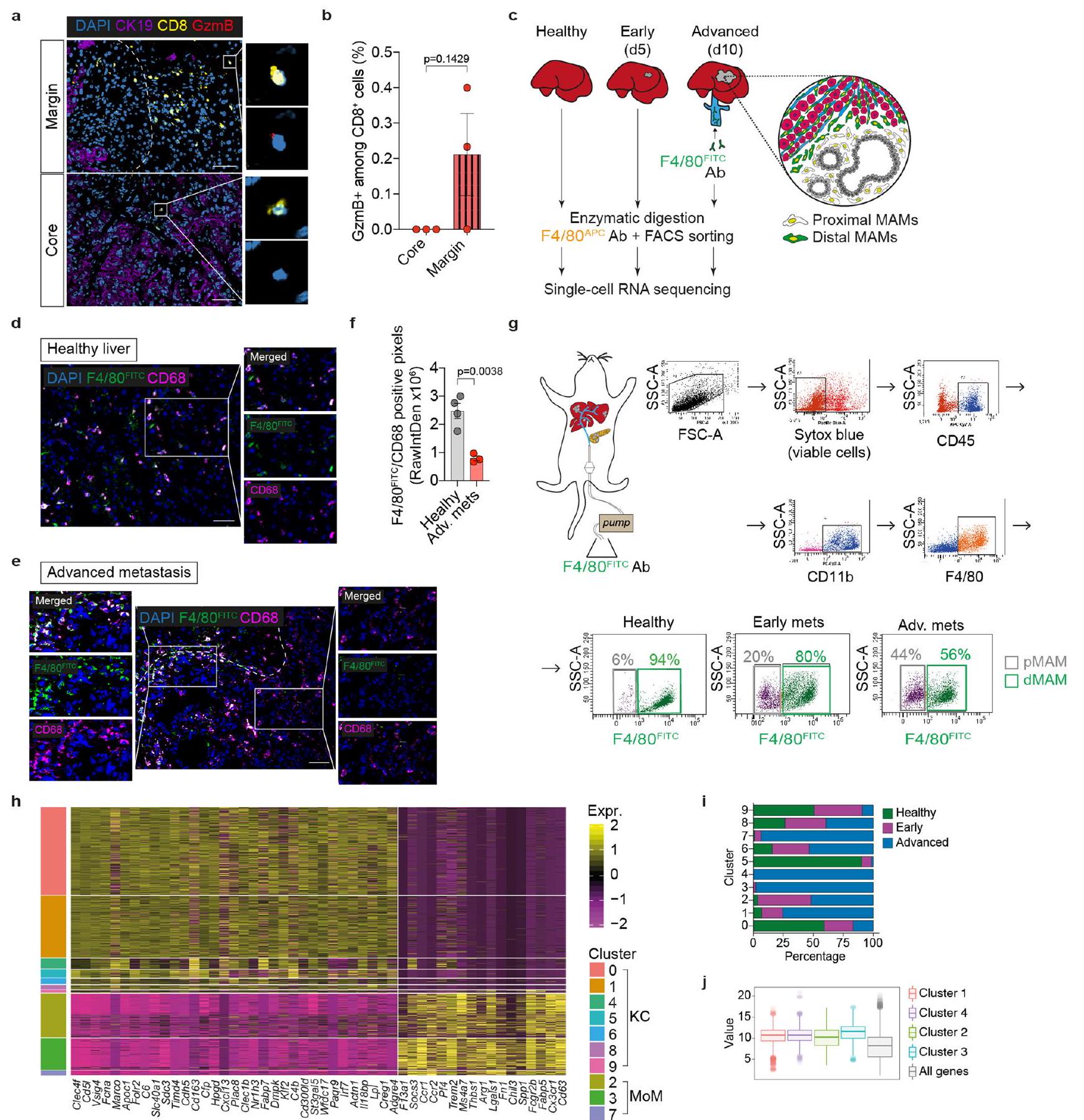
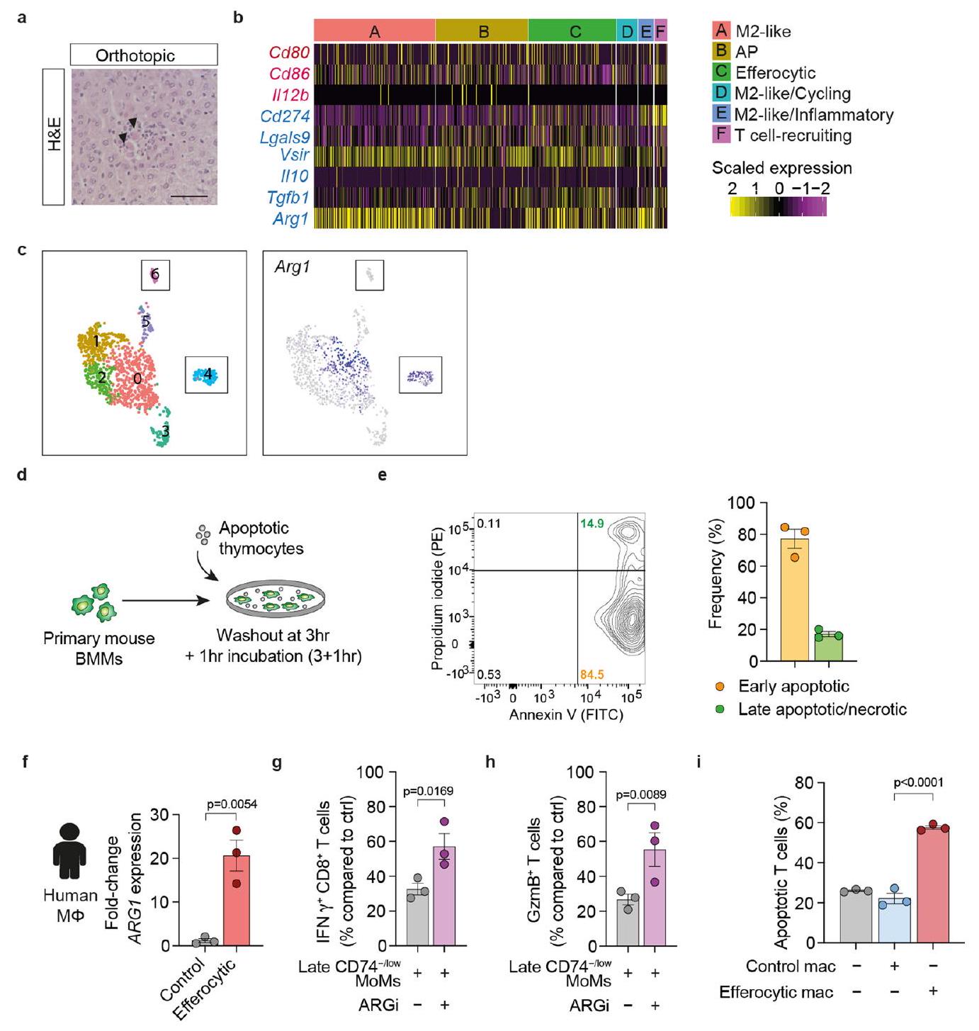
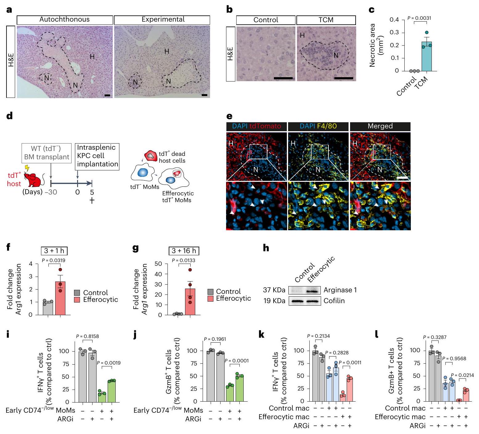
The discussion section of the research paper highlights the heterogeneity of macrophage populations in pancreatic ductal adenocarcinoma (PDAC) liver metastasis, emphasizing the distinct roles of Kupffer cells (KCs) and monocyte-derived macrophages (MoMs). Single-cell RNA sequencing revealed that specific clusters of KCs (clusters 1 and 4) exhibited pro-inflammatory signatures, while other clusters demonstrated characteristics associated with immunosuppressive phenotypes, particularly in advanced metastatic lesions. Notably, MoM clusters 2 and 3 were enriched in antigen-processing genes and exhibited M2-like properties, suggesting a dual role of macrophages in both promoting and suppressing immune responses within the tumor microenvironment.
The study further elucidates the mechanisms driving the immunosuppressive phenotype in MoMs, particularly through efferocytosis, which is the process of clearing apoptotic cells. This process was shown to upregulate arginase 1 (Arg1), a key immunosuppressive factor, thereby inhibiting CD8+ T cell activity. Inhibition of efferocytosis using MerTK inhibitors not only reduced the immunosuppressive capacity of MoMs but also enhanced CD8+ T cell infiltration and activation in metastatic lesions. These findings underscore the potential therapeutic strategy of targeting efferocytosis to modulate macrophage function and improve anti-tumor immunity in PDAC, suggesting that the interplay between macrophage subtypes could be pivotal in shaping the immune landscape of metastatic tumors.
