DOI: https://doi.org/10.1007/s44246-024-00117-0
تاريخ النشر: 2024-04-16
المؤلف: Ghalieb Mutig Idroes وآخرون
الموضوع الرئيسي: الطاقة والبيئة والنمو الاقتصادي
نظرة عامة
تبحث هذه الدراسة في العلاقات الديناميكية بين مصادر الطاقة غير المتجددة (الفحم والنفط والغاز) والطاقة المتجددة والنمو الاقتصادي وتكوين رأس المال على انبعاثات CO₂ والأثر البيئي في إندونيسيا من 1965 إلى 2022. باستخدام طريقة المربعات الصغرى المعدلة بالكامل (FMOLS) والمربعات الصغرى الديناميكية (DOLS) والانحدار المشترك الكنسي (CCR) من أجل القوة، تجد الدراسة أن زيادة بنسبة 1% في الفحم والغاز تؤدي إلى زيادة مباشرة في انبعاثات CO₂ بنسبة 0.07% و0.18% على التوالي، دون التأثير على الأثر البيئي. بالمقابل، تؤدي زيادة بنسبة 1% في النفط إلى رفع الأثر البيئي بنسبة 0.16% ولكن لا تؤثر على انبعاثات CO₂. على العكس، تؤدي زيادات الطاقة المتجددة إلى تقليل كل من انبعاثات CO₂ (حوالي 0.16%) والأثر البيئي (حوالي 0.02%)، مما يعزز جودة البيئة.
تسلط الدراسة الضوء على ضرورة تقليل صانعي السياسات الإندونيسيين الاعتماد على مصادر الطاقة غير المتجددة، التي تسهم بشكل كبير في تدهور البيئة. تشمل التوصيات تنويع مزيج الطاقة، وتعزيز كفاءة الطاقة، وإلغاء دعم الوقود الأحفوري. إن تعزيز مصادر الطاقة المتجددة من خلال الحوافز، جنبًا إلى جنب مع دمج الاعتبارات البيئية في السياسات الاقتصادية، أمر حاسم للتنمية المستدامة. تشير النتائج أيضًا إلى ضرورة تنفيذ تسعير الكربون وإطارات تنظيمية قوية للتخفيف من الانبعاثات. بينما تقدم الدراسة رؤى قيمة، فإنها تعترف بالقيود في المنهجية والنطاق، مما يشير إلى أن الأبحاث المستقبلية يمكن أن تستكشف متغيرات اقتصادية إضافية وتستخدم تقنيات اقتصادية بديلة لتعميق الفهم حول الآثار البيئية في إندونيسيا.
مقدمة
تتناول مقدمة هذه الورقة البحثية التحديات العالمية الملحة المتعلقة بتغير المناخ والاحترار العالمي، التي يقودها بشكل أساسي ارتفاع انبعاثات ثاني أكسيد الكربون (CO₂) وتوسع الأثر البيئي. تسلط الضوء على العلاقة الحرجة بين استهلاك الطاقة وتأثيرها على البيئة، لا سيما في إندونيسيا، وهي دولة تواجه تحديات تنموية وبيئية كبيرة. باعتبارها لاعبًا رئيسيًا في مشهد الطاقة في جنوب شرق آسيا، يعتمد استهلاك الطاقة في إندونيسيا بشكل كبير على المصادر غير المتجددة، حيث يشكل الفحم 60% من إجمالي مزيج الطاقة. أدى هذا الاعتماد إلى زيادة كبيرة في انبعاثات CO₂ وأثر بيئي يتجاوز قدرته البيولوجية، مما يضع إندونيسيا بين أعلى الدول عالميًا من حيث التأثير البيئي.
تحدد الورقة فجوة في الأدبيات الحالية فيما يتعلق بالدراسات الشاملة التي تعالج في الوقت نفسه التأثيرات البيئية لانبعاثات CO₂ والأثر البيئي في إندونيسيا. تؤكد على ضرورة الإصلاح في أنماط استهلاك الطاقة والسياسات البيئية، لا سيما مع سعي إندونيسيا لتحقيق أهداف طموحة مثل تحقيق انبعاثات صافية صفرية بحلول عام 2050 وزيادة توليد الطاقة المتجددة إلى 34% على الأقل بحلول عام 2030. تهدف الدراسة إلى تقديم فهم دقيق للتفاعل بين مصادر الطاقة والنمو الاقتصادي وتأثير البيئة، مقدمة توصيات مدفوعة بالبيانات لصانعي السياسات وأصحاب المصلحة لتحقيق التوازن بين التنمية الاقتصادية والحفاظ على البيئة.
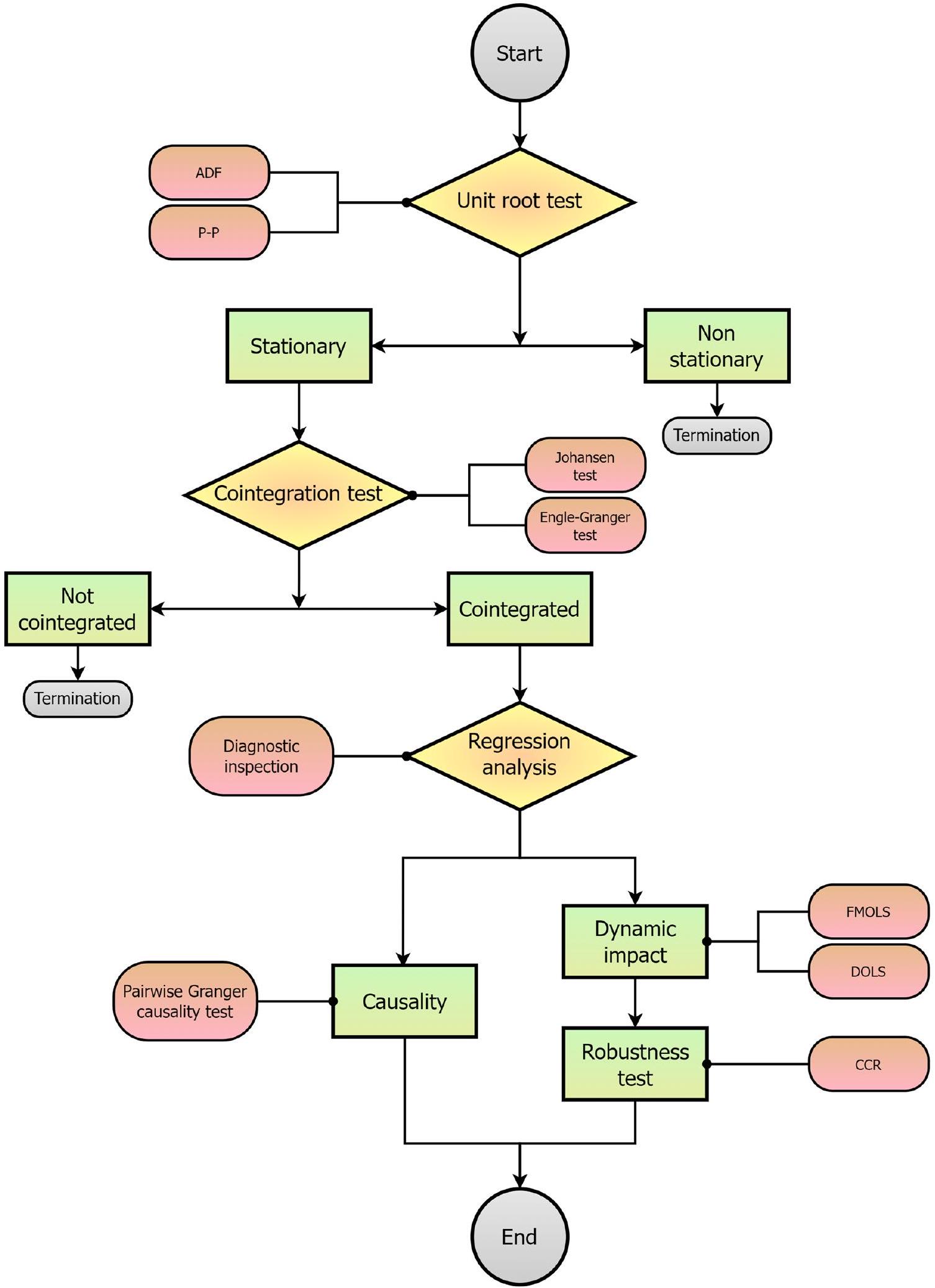
الطرق
توضح قسم المنهجية النهج المنهجي المستخدم في البحث للتحقيق في الفرضيات المحددة. تتفصل في تصميم التجربة، بما في ذلك اختيار المشاركين، وتقنيات العينة، والإجراءات المحددة المتبعة خلال جمع البيانات. استخدمت الدراسة مزيجًا من الطرق الكمية والنوعية، مما يضمن تحليلًا شاملاً للنتائج.
تم إجراء تحليل البيانات باستخدام برامج إحصائية، مع تطبيق الاختبارات المناسبة لتقييم دلالة النتائج. يصف القسم أيضًا التدابير المتخذة لضمان موثوقية وصلاحية البيانات، بما في ذلك اختبار الأدوات مسبقًا والالتزام بالإرشادات الأخلاقية طوال عملية البحث. بشكل عام، توفر المنهجية إطارًا قويًا لفهم نتائج البحث وآثارها.
النتائج
يقدم قسم النتائج في الورقة البحثية نتائج تجريبية شاملة تتعلق بالعلاقات بين انبعاثات CO₂ واستهلاك الطاقة والمؤشرات الاقتصادية. أكدت اختبارات الجذر الوحدوي أن جميع المتغيرات كانت غير مستقرة عند المستويات لكنها أصبحت مستقرة عند الفروق الأولى، مما يشير إلى تكامل من الدرجة الأولى. كشفت اختبارات التكامل المشترك لجوهانسن عن وجود خمسة علاقات توازن طويلة الأجل على الأقل بين المتغيرات، رافضة الفرضية الصفرية لعدم وجود تكامل مشترك في سيناريوهات متعددة. دعمت اختبار إنجل-غرانجر هذه النتائج، مؤكدة وجود تكامل مشترك عبر جميع المتغيرات.
أشارت اختبارات التشخيص للنماذج الإحصائية إلى قوة تفسيرية قوية، مع قيم R-squared عالية وبقايا موزعة بشكل طبيعي. أظهرت النماذج استقرار المعلمات من 1965 إلى 2022، كما يتضح من مخططات CUSUM. سلطت تقديرات المربعات الصغرى المعدلة بالكامل (FMOLS) والمربعات الصغرى الديناميكية (DOLS) الضوء على أن الزيادات في استهلاك الفحم والغاز زادت بشكل كبير من انبعاثات CO₂، بينما قللت الطاقة المتجددة باستمرار من الانبعاثات عبر جميع النماذج. كان النمو الاقتصادي مرتبطًا إيجابيًا بانبعاثات CO₂، مع زيادة ملحوظة لكل زيادة في النسبة المئوية في الناتج المحلي الإجمالي. أشار تحليل سببية غرانجر إلى سببية أحادية الاتجاه من انبعاثات CO₂ إلى تكوين رأس المال الثابت الإجمالي (GFCF) والطاقة المتجددة، وكذلك من الغاز إلى انبعاثات CO₂، بينما أظهر الأثر البيئي سببية أحادية الاتجاه تجاه النفط والناتج المحلي الإجمالي وGFCF، مع سببية ثنائية الاتجاه بين الأثر البيئي والطاقة المتجددة.
المناقشة
تقوم قسم المناقشة في الورقة البحثية بتقييم نقدي لعوامل انبعاثات CO₂ والأثر البيئي، لا سيما في إندونيسيا، مع تسليط الضوء على التفاعل المعقد بين استهلاك الطاقة والنمو الاقتصادي وتأثير البيئة. تشير الأدبيات إلى توافق في الآراء بأن مصادر الطاقة غير المتجددة – تحديدًا الفحم والنفط والغاز – هي مساهمات كبيرة في زيادة انبعاثات CO₂، مدعومة بدراسات من بهات (2018) وإيتو (2017) وآخرين. على العكس، تظهر مصادر الطاقة المتجددة أنها تخفف من هذه الانبعاثات، مما يبرز الحاجة إلى الانتقال نحو ممارسات الطاقة المستدامة. تشير النتائج إلى أن النمو الاقتصادي في إندونيسيا يرتبط بزيادة الأثر البيئي، مدفوعًا بشكل أساسي باستخدام الطاقة غير المتجددة، بينما يمكن أن تخفف الطاقة المتجددة بعض هذه الآثار السلبية.
تستخدم التحليل طرقًا اقتصادية قوية، بما في ذلك المربعات الصغرى المعدلة بالكامل (FMOLS) والمربعات الصغرى الديناميكية (DOLS)، التي تم التحقق منها من خلال اختبارات التكامل المشترك الكنسي (CCR). تكشف النتائج عن علاقة إيجابية كبيرة بين استهلاك الطاقة غير المتجددة وانبعاثات CO₂، لا سيما من الفحم والغاز، بينما تظهر مصادر الطاقة المتجددة تأثيرًا سلبيًا على الانبعاثات. تؤكد الدراسة على الحاجة الملحة لإندونيسيا لإصلاح سياساتها الطاقية لتقليل الاعتماد على الوقود الأحفوري وتعزيز اعتماد الطاقة المتجددة، مما يعالج التحديات البيئية التي تطرحها التنمية الاقتصادية. تحدد الأبحاث فجوة في الفحص المتزامن لانبعاثات CO₂ والأثر البيئي، مما يشير إلى أن الدراسات المستقبلية يجب أن تدمج هذه الجوانب لتوفير فهم شامل لتحديات البيئة في إندونيسيا.
DOI: https://doi.org/10.1007/s44246-024-00117-0
Publication Date: 2024-04-16
Author(s): Ghalieb Mutig Idroes et al.
Primary Topic: Energy, Environment, Economic Growth
Overview
This research investigates the dynamic relationships between non-renewable energy sources (coal, oil, and gas), renewable energy, economic growth, and capital formation on CO₂ emissions and ecological footprints in Indonesia from 1965 to 2022. Utilizing Fully Modified Ordinary Least Squares (FMOLS), Dynamic Ordinary Least Squares (DOLS), and Canonical Cointegrating Regression (CCR) for robustness, the study finds that a 1% increase in coal and gas results in a direct increase in CO₂ emissions by 0.07% and 0.18%, respectively, without impacting ecological footprints. In contrast, a 1% increase in oil raises ecological footprints by 0.16% but does not affect CO₂ emissions. Conversely, renewable energy increases lead to reductions in both CO₂ emissions (approximately 0.16%) and ecological footprints (approximately 0.02%), thereby enhancing environmental quality.
The study highlights the necessity for Indonesian policymakers to reduce reliance on non-renewable energy sources, which significantly contribute to environmental degradation. Recommendations include diversifying the energy mix, enhancing energy efficiency, and phasing out fossil fuel subsidies. The promotion of renewable energy sources through incentives, alongside the integration of environmental considerations into economic policies, is crucial for sustainable development. The findings also suggest the implementation of carbon pricing and robust regulatory frameworks to mitigate emissions. While the study provides valuable insights, it acknowledges limitations in methodology and scope, suggesting that future research could explore additional economic variables and employ alternative econometric techniques to deepen the understanding of environmental impacts in Indonesia.
Introduction
The introduction of this research paper addresses the pressing global challenges of climate change and global warming, primarily driven by rising carbon dioxide (CO₂) emissions and expanding ecological footprints. It highlights the critical relationship between energy consumption and environmental impact, particularly in Indonesia, a country facing significant developmental and ecological challenges. As a major player in Southeast Asia’s energy landscape, Indonesia’s energy consumption is heavily reliant on non-renewable sources, with coal comprising 60% of its total energy mix. This reliance has led to a substantial increase in CO₂ emissions and an ecological footprint that exceeds its bio-capacity, placing Indonesia among the top countries globally for ecological impact.
The paper identifies a gap in the existing literature regarding comprehensive studies that simultaneously address the environmental impacts of CO₂ emissions and ecological footprints in Indonesia. It emphasizes the urgency for reform in energy consumption patterns and environmental policies, particularly as Indonesia aims for ambitious targets such as achieving net-zero emissions by 2050 and increasing renewable energy generation to at least 34% by 2030. The research aims to provide a nuanced understanding of the interplay between energy sources, economic growth, and environmental impact, offering data-driven recommendations for policymakers and stakeholders to harmonize economic development with ecological preservation.
Methods
The methodology section outlines the systematic approach employed in the research to investigate the specified hypotheses. It details the experimental design, including the selection of participants, sampling techniques, and the specific procedures followed during data collection. The study utilized a combination of quantitative and qualitative methods, ensuring a comprehensive analysis of the results.
Data analysis was conducted using statistical software, with appropriate tests applied to evaluate the significance of the findings. The section also describes the measures taken to ensure the reliability and validity of the data, including pre-testing of instruments and adherence to ethical guidelines throughout the research process. Overall, the methodology provides a robust framework for understanding the research outcomes and their implications.
Results
The results section of the research paper presents comprehensive empirical findings regarding the relationships among CO₂ emissions, energy consumption, and economic indicators. Unit root tests confirmed that all variables were non-stationary at levels but became stationary at first differences, indicating first-order integration. The Johansen cointegration tests revealed at least five long-term equilibrium relationships among the variables, rejecting the null hypothesis of no cointegration for multiple scenarios. The Engle-Granger test further supported these findings, confirming the presence of cointegration across all variables.
Diagnostic tests for the statistical models indicated strong explanatory power, with high R-squared values and normally distributed residuals. The models demonstrated parameter stability from 1965 to 2022, as evidenced by CUSUM charts. The Fully Modified Ordinary Least Squares (FMOLS) and Dynamic Ordinary Least Squares (DOLS) estimations highlighted that increases in coal and gas consumption significantly raised CO₂ emissions, while renewable energy consistently reduced emissions across all models. Economic growth was positively correlated with CO₂ emissions, with a notable increase per percentage rise in GDP. Granger causality analysis indicated unidirectional causality from CO₂ emissions to gross fixed capital formation (GFCF) and renewable energy, as well as from gas to CO₂ emissions, while ecological footprint showed unidirectional causality towards oil, GDP, and GFCF, with bidirectional causality between ecological footprint and renewable energy.
Discussion
The discussion section of the research paper critically evaluates the determinants of CO₂ emissions and ecological footprints, particularly in Indonesia, highlighting the complex interplay between energy consumption, economic growth, and environmental impact. The literature indicates a consensus that non-renewable energy sources—specifically coal, oil, and gas—are significant contributors to increased CO₂ emissions, corroborated by studies from Bhat (2018), Ito (2017), and others. Conversely, renewable energy sources are shown to mitigate these emissions, emphasizing the need for a transition towards sustainable energy practices. The findings suggest that economic growth in Indonesia correlates with a rising ecological footprint, primarily driven by non-renewable energy use, while renewable energy can alleviate some of these adverse effects.
The analysis employs robust econometric methods, including Fully Modified Ordinary Least Squares (FMOLS) and Dynamic Ordinary Least Squares (DOLS), validated by Canonical Cointegrating Regression (CCR) tests. The results reveal a significant positive relationship between non-renewable energy consumption and CO₂ emissions, particularly from coal and gas, while renewable energy sources exhibit a negative impact on emissions. The study underscores the urgent need for Indonesia to reform its energy policies to reduce reliance on fossil fuels and enhance the adoption of renewable energy, thereby addressing the environmental challenges posed by economic development. The research identifies a gap in the simultaneous examination of CO₂ emissions and ecological footprints, suggesting that future studies should integrate these aspects to provide a comprehensive understanding of Indonesia’s environmental challenges.
