DOI: https://doi.org/10.1038/s41467-024-45158-6
PMID: https://pubmed.ncbi.nlm.nih.gov/38280876
تاريخ النشر: 2024-01-27
المؤلف: Wenjun Zhu وآخرون
الموضوع الرئيسي: التطورات في توصيل الأدوية عبر الجلد
نظرة عامة
تقدم البحث منصة جديدة لتوصيل الأدوية عبر الجلد باستخدام الكيتوزان المعدل بالفلوكاربو (FCS) لتسهيل توصيل البيومكرومولكولات، بما في ذلك الأجسام المضادة والمستضدات، بطريقة غير جراحية. تظهر النانوكومبلكس المطورة اختراقًا فعالًا عبر الجلد من خلال كل من المسارات بين الخلايا وعبر الملاحق. ومن الجدير بالذكر أن توصيل الأجسام المضادة لحجب نقاط التفتيش المناعية بطريقة غير جراحية في الفئران الإناث يثير استجابات مناعية أقوى ضد الميلانوما مع تقليل السمية النظامية مقارنة بالطرق التقليدية عن طريق الوريد. علاوة على ذلك، فإن الإدارة عبر الجلد للقاح SARS-CoV-2 في الفئران الإناث تعطي مناعة خلوية مماثلة وزيادة في المناعة الخلوية وذاكرة مناعية مقارنة بالحقن تحت الجلد.
تشير النتائج إلى أن أنظمة التوصيل عبر الجلد المعتمدة على FCS لا تتغلب فقط على حاجز الجلد لتوصيل العلاجات البيولوجية بكفاءة، ولكنها أيضًا تظهر وعدًا للتطبيق في نماذج الحيوانات الأكبر، مثل الأرانب والخنازير. تعالج هذه الطريقة قيود المعززات الحالية للتوصيل عبر الجلد، التي عادة ما تقيد الحمولة إلى جزيئات صغيرة وغير قطبية، مما يوسع الإمكانية لتوصيل البيومكرومولكولات المحبة للماء مثل البروتينات والأحماض النووية. بشكل عام، يسلط هذا البحث الضوء على إمكانيات أنظمة FCS كبديل جذاب لتوصيل الأدوية عبر الجلد، خاصة في سياق إدارة اللقاحات وتطبيقات علاجية أخرى.
الطرق
في هذه الدراسة، تم استخدام مواد ونماذج بيولوجية متنوعة للتحقيق في تفاعلات الكيتوزان مع بروتين سبايك SARS-CoV-2. تم الحصول على الكيتوزان (درجة إزالة الأسيتيل ≥ 95%) من شركة Aladdin Industrial Co.، بينما تم الحصول على عوامل الربط N-(3-(Dimethylamino)propyl)-N-ethylcarbodiimide hydrochloride (EDC) وN-hydroxysuccinimide (NHS) من شركة JK Chemical Company. تم استخدام محلول ملحي مخفف بالفوسفات (PBS) كمحلول عازل، وتم الحصول على بروتين سبايك SARS-CoV-2 من Sino Biological.
للتجارب في المختبر، تم زراعة خط خلايا الميلانوما الفأرية B16F10 وفقًا للإرشادات المقدمة من مجموعة الثقافة الأمريكية (ATCC). تضمنت الدراسات الحية فئران C57BL/6 الإناث (من 6 إلى 8 أسابيع) وأرانب نيوزيلندا (حوالي 3 كجم)، وكلاهما تم الحصول عليه من شركات تكنولوجيا حيوية موثوقة. التزمت الدراسة بالمعايير الأخلاقية، حيث تمت الموافقة على جميع إجراءات الحيوانات من قبل مركز الحيوانات المخبرية بجامعة سوتشو، مما يضمن الامتثال للإرشادات المؤسسية لأبحاث الحيوانات.
النتائج
نجحت الدراسة في تخليق الكيتوزان الفلوري (FCS) وتشكيل نانوكومبلكس مع البروتينات، وبالتحديد الغلوبولين المناعي G (IgG) والألبومين البيضوي (OVA)، بنسبة كتلة 1:1. أكدت المجهر الإلكتروني الناقل (TEM) والتشتت الضوئي الديناميكي (DLS) أن هذه النانوكومبلكس كانت بحجم متوسط يبلغ حوالي 200 نانومتر، مع شحنات زتا إيجابية عالية تشير إلى استقرار ملائم وإمكانية لاختراق الجلد. أشارت طيفيات الانكسار الدائري (CD) إلى أن هياكل البروتين ظلت إلى حد كبير دون تغيير أثناء تشكيل المركب، وأظهرت نتائج اختبار الامتزاز المناعي المرتبط بالإنزيم (ELISA) أن ألفة الأجسام المضادة لـ aPDL1 تم الحفاظ عليها.
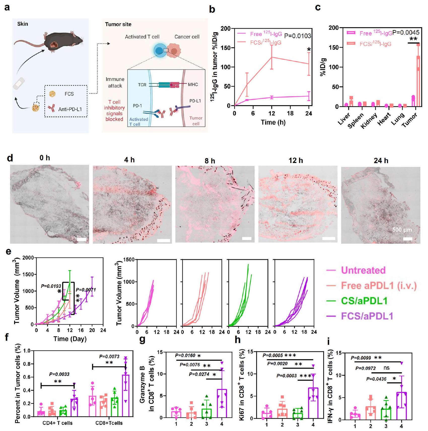
تم تقييم كفاءة التوصيل عبر الجلد باستخدام نظام انتشار فرانز، مما كشف أن نانوكومبلكس FCS/IgG وFCS/OVA أظهرت اختراقًا كبيرًا للجلد مقارنة بنظيراتها الحرة، حيث حققت FCS/OVA اختراقًا إجماليًا يبلغ حوالي 55 ميكروغرام/سم²—أكثر بـ 11 مرة من OVA الحرة. أكدت المجهر الضوئي المجهري أيضًا وجود FCS/OVA في الأدمة، بينما لم تظهر OVA الحرة أي اختراق. تشير هذه النتائج إلى أن النانوكومبلكس المعتمدة على FCS هي حوامل فعالة لتوصيل البروتينات إلى أدمة جلد الفأر، مع تحسين نسب الكتلة لتعزيز قدراتها على التوصيل عبر الجلد.
المناقشة
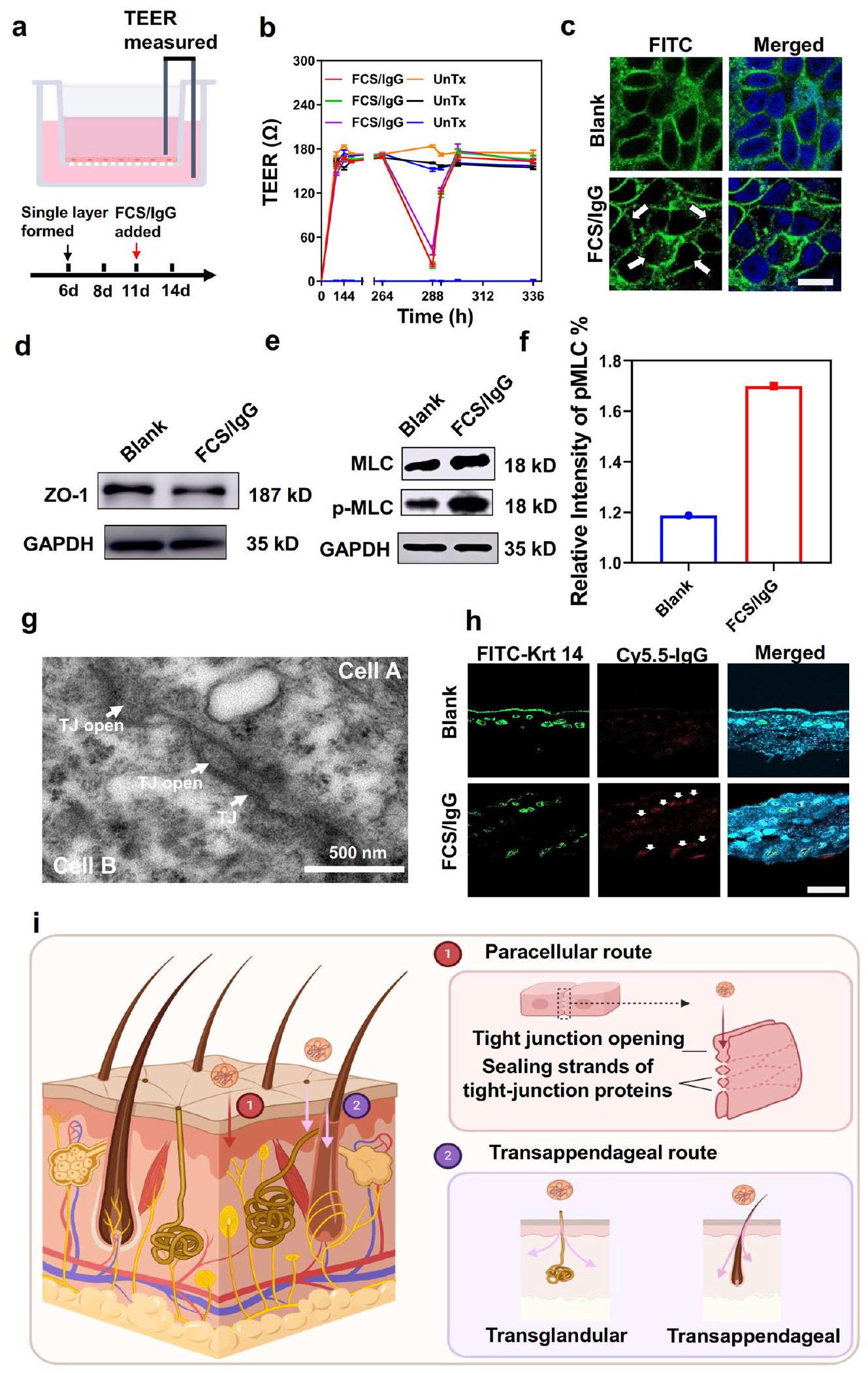
تستكشف قسم المناقشة في ورقة البحث آليات التوصيل عبر الجلد للنانوكومبلكس المحتوية على FCS، مع التركيز على سميتها الخلوية، ومسارات الاختراق، وتطبيقها في علاج الميلانوما والتطعيم. وجدت الدراسة أن نانوكومبلكس FCS والكيتوزان (CS) لم تظهر أي سمية خلوية ملحوظة تجاه خلايا HACAT. حدث التوصيل عبر الجلد بشكل أساسي من خلال المسارات بين الخلايا وعبر الملاحق. أدى إضافة FCS/IgG إلى انخفاض مؤقت في المقاومة الكهربائية عبر الظهارة (TEER)، مما يشير إلى فتح القنوات بين الخلايا، وهو ما تم تأكيده بواسطة المجهر الإلكتروني الناقل (TEM) الذي أظهر اتساع المسافات بين الخلايا واضطراب الوصلات الضيقة. تم تعزيز فوسفاتيل سلسلة الميوسين الخفيفة (MLC)، مما يشير إلى أن FCS يعزز إعادة ترتيب الهيكل الخلوي، مما يسهل اختراق الدواء.
في سياق علاج الميلانوما، قامت النانوكومبلكس المعتمدة على FCS بتوصيل الأجسام المضادة aPDL1 عبر الجلد بشكل فعال، مما أدى إلى تراكم كبير في الورم وزيادة الاستجابات المناعية مقارنة بالإدارة عن طريق الوريد. أظهرت الدراسة أن علاج FCS/aPDL1 أدى إلى زيادة تسلل خلايا CD4+ وCD8+ T في الأورام، مما يعزز تنشيط الخلايا اللمفاوية التائية السامة (CTL). بالإضافة إلى ذلك، أظهر التوصيل عبر الجلد للقاحات FCS/S1/polyIC مناعة خلوية مماثلة للحقن تحت الجلد، مع استجابات معززة للخلايا التائية السامة. تشير النتائج إلى أن أنظمة التوصيل عبر الجلد المعتمدة على FCS لا تحسن فقط فعالية العلاجات المناعية والتطعيمات، ولكنها أيضًا تقدم مزايا في الإدارة الذاتية والامتثال من قبل المستخدم، مما يبرز إمكانياتها في التطبيقات السريرية.
DOI: https://doi.org/10.1038/s41467-024-45158-6
PMID: https://pubmed.ncbi.nlm.nih.gov/38280876
Publication Date: 2024-01-27
Author(s): Wenjun Zhu et al.
Primary Topic: Advancements in Transdermal Drug Delivery
Overview
The research presents a novel transdermal drug delivery platform utilizing biocompatible fluorocarbon modified chitosan (FCS) to facilitate the non-invasive delivery of biomacromolecules, including antibodies and antigens. The developed nanocomplexes demonstrate effective transdermal penetration through both intercellular and transappendageal pathways. Notably, the non-invasive delivery of immune checkpoint blockade antibodies in female mice elicits stronger immune responses against melanoma while reducing systemic toxicity compared to traditional intravenous methods. Furthermore, the transdermal administration of a SARS-CoV-2 vaccine in female mice yields comparable humoral immunity and enhanced cellular immunity and immune memory relative to subcutaneous injection.
The findings indicate that FCS-based transdermal delivery systems not only overcome the skin barrier for efficient bio-therapeutic delivery but also show promise for application in larger animal models, such as rabbits and pigs. This approach addresses the limitations of existing transdermal enhancers, which typically restrict payloads to small, hydrophobic molecules, thereby expanding the potential for delivering hydrophilic biomacromolecules like proteins and nucleic acids. Overall, this research highlights the potential of FCS-based systems as a compelling alternative for transdermal drug delivery, particularly in the context of vaccine administration and other therapeutic applications.
Methods
In this study, various materials and biological models were utilized to investigate the interactions of chitosan with SARS-CoV-2 Spike protein. Chitosan (degree of deacetylation ≥ 95%) was sourced from Aladdin Industrial Co., while the crosslinking agents N-(3-(Dimethylamino)propyl)-N-ethylcarbodiimide hydrochloride (EDC) and N-hydroxysuccinimide (NHS) were obtained from JK Chemical Company. Phosphate-buffered saline (PBS) was used as a buffer solution, and the SARS-CoV-2 Spike protein was acquired from Sino Biological.
For in vitro experiments, the murine melanoma cell line B16F10 was cultured following the guidelines provided by the American Type Culture Collection (ATCC). In vivo studies involved female C57BL/6 mice (6-8 weeks old) and New Zealand rabbits (approximately 3 kg), both sourced from reputable biological technology companies. The study adhered to ethical standards, with all animal procedures approved by the Soochow University Laboratory Animal Center, ensuring compliance with institutional guidelines for animal research.
Results
The study successfully synthesized fluorinated chitosan (FCS) and formed nanocomplexes with proteins, specifically immunoglobulin G (IgG) and ovalbumin (OVA), at a 1:1 mass ratio. Transmission electron microscopy (TEM) and dynamic light scattering (DLS) confirmed that these nanocomplexes had an average size of approximately 200 nm, with high positive zeta potentials indicating favorable stability and potential for skin penetration. Circular dichroism (CD) spectra indicated that the protein structures remained largely unchanged during complex formation, and enzyme-linked immunosorbent assay (ELISA) results demonstrated that the antibody affinity of aPDL1 was preserved.
Transdermal delivery efficiency was evaluated using a Franz diffusion system, revealing that FCS/IgG and FCS/OVA nanocomplexes exhibited significantly enhanced skin penetration compared to their free counterparts, with FCS/OVA achieving a total penetration of about 55 μg/cm²—11 times greater than free OVA. Confocal microscopy further confirmed the presence of FCS/OVA in the dermis, while free OVA showed no penetration. These findings suggest that FCS-based nanocomplexes are effective carriers for delivering proteins into the dermis of mouse skin, with optimal mass ratios enhancing their transdermal capabilities.
Discussion
The discussion section of the research paper explores the transdermal delivery mechanisms of FCS-containing nanocomplexes, focusing on their cytotoxicity, permeation pathways, and application in melanoma treatment and vaccination. The study found that FCS and chitosan (CS) nanocomplexes exhibited no significant cytotoxicity to HACAT cells. The transdermal delivery primarily occurred through intercellular and transappendageal routes. The addition of FCS/IgG resulted in a temporary decrease in transepithelial electrical resistance (TEER), indicating the opening of intercellular channels, which was confirmed by transmission electron microscopy (TEM) showing enlarged intercellular spaces and disrupted tight junctions. The phosphorylation of myosin light chain (MLC) was enhanced, suggesting that FCS promotes cytoskeletal rearrangement, facilitating drug permeation.
In the context of melanoma treatment, the FCS-based nanocomplexes effectively delivered aPDL1 antibodies transdermally, resulting in significant tumor accumulation and enhanced immune responses compared to intravenous administration. The study demonstrated that FCS/aPDL1 treatment led to increased infiltration of CD4+ and CD8+ T cells in tumors, promoting cytotoxic T lymphocyte (CTL) activation. Additionally, the transdermal delivery of FCS/S1/polyIC vaccines showed comparable humoral immunity to subcutaneous injections, with enhanced cytotoxic T cell responses. The findings suggest that FCS-based transdermal delivery systems not only improve the efficacy of immunotherapies and vaccinations but also offer advantages in self-administration and user compliance, highlighting their potential in clinical applications.
