DOI: https://doi.org/10.1038/s41467-024-45101-9
PMID: https://pubmed.ncbi.nlm.nih.gov/38310127
تاريخ النشر: 2024-02-03
المؤلف: Yong Kang وآخرون
الموضوع الرئيسي: شفاء الجروح والعلاجات
نظرة عامة
تكون الجروح المزمنة الناتجة عن السكري عرضة لتطوير تقرحات القدم السكري بسبب عوامل مثل نقص الأكسجين الشديد، وارتفاع مستويات أنواع الأكسجين التفاعلية (ROS)، وبيئة التهابية معقدة، بالإضافة إلى خطر العدوى البكتيرية. تقدم هذه الدراسة استراتيجية علاجية مبرمجة تستخدم هايماتوكوكوس الحي (HEA)، والتي يمكن تعديلها بواسطة شدة الضوء لأداء وظائف علاجية متعددة. عند شدة ضوء عالية (658 نانومتر، 0.5 واط/سم²)، يقوم هايماتوكوكوس الأخضر (GHEA) بتعقيم سطح الجروح بشكل فعال من خلال التحويل الضوئي الحراري. على العكس، عند شدة ضوء أقل (658 نانومتر، 0.1 واط/سم²)، يسهل GHEA إنتاج الأكسجين المستمر، مما يعالج نقص الأكسجين ويعزز تجديد الأوعية الدموية.
تسلط الأبحاث الضوء على تحول GHEA إلى هايماتوكوكوس الأحمر (RHEA) من خلال التعرض المستمر للضوء، مما يعزز تراكم الأستازانتين (AST). يظهر RHEA قدرات كبيرة على التخلص من ROS، ويعزز تعبير إنزيمات مضادات الأكسدة داخل الخلايا، ويعزز استقطاب البلعميات M2 عبر إفراز حويصلات AST. لا يقتصر تطبيق هيدروجيل HEA الحي على تعقيم الجروح فحسب، بل يعزز أيضًا تكاثر الخلايا، والهجرة، وتكوين الأوعية الجديدة، مما يحسن نتائج الشفاء في الجروح المصابة بالسكري في الفئران الإناث. نظرًا للإحصائيات المقلقة حول انتشار السكري والمخاطر المرتبطة بالجروح غير الشافية، تقدم هذه الطريقة المبتكرة طريقًا واعدًا لتحسين رعاية الجروح السكري وشفائها.
طرق
في هذه الدراسة، استخدم المؤلفون مجموعة متنوعة من المواد والمواد الكيميائية للتحقيق في تأثيرات ظروف معينة على خلايا HEA. تم الحصول على خلايا HEA من مجموعة ثقافة الطحالب العذبة في معهد الهيدروبولوجيا، FACHB. بالنسبة للإعداد التجريبي، تم الحصول على GelMA (ميثاكريلات الجيلاتين) والمحفز الضوئي LAP (أسيتيل أسيتونات الليثيوم) من شركة سوزهو يونغتشينكوان للأجهزة الذكية المحدودة. بالإضافة إلى ذلك، تم الحصول على AST (نقاء ≥97% كما تم تحديده بواسطة HPLC) من سولاربيو.
لتقييم حيوية الخلايا والسمية الخلوية، استخدم الباحثون 2،7-ديكلوروديهيدروفلورسئين دايستات (DCFH-DA) واستخدموا مجموعة اختبار حيوية/سمية الخلايا Calcein/PI من بايوتيم. تم توفير وسائل الثقافة، بما في ذلك DMEM و RPMI 1640، بالإضافة إلى مصل البقر الجنيني (FBS)، وتربسين-EDTA، ومحلول فوسفات مخفف (PBS) عند كل من pH 7.4 و pH 5.5، من جيبكو لايف تكنولوجيز. سهلت هذه المواد تقييمًا شاملاً للاستجابات الخلوية تحت ظروف تجريبية متنوعة.
نتائج
يقدم قسم “النتائج” من ورقة البحث النتائج المستمدة من التجارب والتحليلات التي تم إجراؤها. تشمل النتائج الرئيسية تحديد علاقات هامة بين المتغيرات المدروسة، بالإضافة إلى التحقق من الفرضيات المقترحة. تظهر التحليلات الإحصائية، بما في ذلك نماذج الانحدار واختبار الفرضيات، أن النتائج قوية وذات دلالة إحصائية، مع قيم p أقل من العتبة التقليدية 0.05.
بالإضافة إلى ذلك، تكشف البيانات عن أنماط تدعم الإطار النظري الذي تم تأسيسه في المقدمة. من الجدير بالذكر أن النتائج تشير إلى أن المتغير X له تأثير بارز على المتغير Y، مقدرًا بحجم تأثير d = 0.8، مما يشير إلى علاقة قوية. تسهم هذه النتائج في المعرفة الحالية وتوفر أساسًا لتوجيهات البحث المستقبلية في هذا المجال.
مناقشة
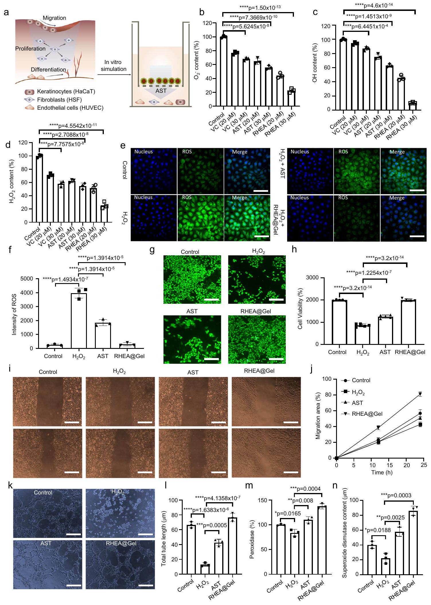
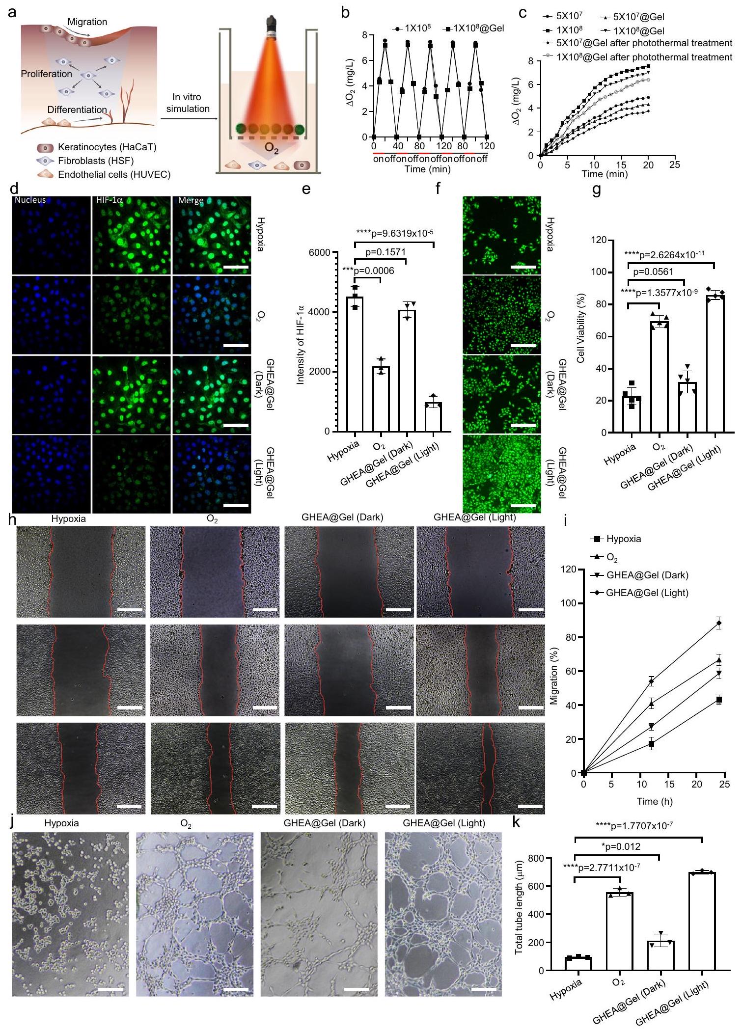
في هذه الدراسة، طور المؤلفون ضمادة هيدروجيل جديدة تعتمد على الطحالب الدقيقة، HEA@Gel، مصممة لشفاء الجروح من خلال التصلب الضوئي في الموقع. يسهل الهيدروجيل إطلاق الأكسجين القابل للذوبان والأستازانتين (AST) في سرير الجرح، مما يعزز عمليات الشفاء. كشفت خصائص خلايا HEA أن لونها يتغير من الأخضر إلى الأحمر الداكن مع تراكم AST، مما يدل على استهلاك المغذيات وانخفاض معدل النمو. أدى إزالة جدران خلايا HEA عبر المعالجة الإنزيمية إلى تكوين بروتوبلاستات أطلقت بشكل فعال AST المحصور في الحويصلات، مما حسّن بشكل كبير من معدل الإطلاق مقارنة بالخلايا السليمة. تم تأكيد الخصائص المضادة للبكتيريا للهيدروجيل من خلال تجارب الزراعة المشتركة مع الإشريكية القولونية والمكورات العنقودية الذهبية، مما يظهر تثبيطًا كبيرًا لنمو البكتيريا، خاصة عند دمجه مع العلاج الضوئي الحراري باستخدام ليزر 658 نانومتر.
كما أظهر HEA@Gel إنتاجًا قويًا للأكسجين تحت التعرض للضوء، وهو أمر حاسم لتعزيز تكاثر الخلايا الليفية وتمايز خلايا البطانة، مما يعزز شفاء الجروح. كما سلطت الدراسة الضوء على القدرات المضادة للأكسدة لـ RHEA@Gel، التي قامت بفعالية بالتخلص من أنواع الأكسجين التفاعلية (ROS) وعززت تكاثر الخلايا في الخلايا الليفية الجلدية البشرية والكيراتينوسيت. بالإضافة إلى ذلك، تم إثبات قدرة الهيدروجيل على تعديل استقطاب البلعميات من النمط M1 المسبب للالتهابات إلى النمط M2 المضاد للالتهابات، مما يشير إلى آلية لتقليل الالتهاب في الجروح السكري. أظهرت التقييمات الحية أن HEA@Gel، من خلال تأثيراته الضوئية والبيوكيميائية المجمعة، تسارع بشكل كبير شفاء الجروح المصابة بالسكري، مما يبرز إمكانيته كاستراتيجية علاجية لإدارة الجروح المزمنة.
DOI: https://doi.org/10.1038/s41467-024-45101-9
PMID: https://pubmed.ncbi.nlm.nih.gov/38310127
Publication Date: 2024-02-03
Author(s): Yong Kang et al.
Primary Topic: Wound Healing and Treatments
Overview
Chronic diabetic wounds are prone to developing diabetic foot ulcers due to factors such as severe hypoxia, excessive reactive oxygen species (ROS), and a complex inflammatory environment, compounded by the risk of bacterial infection. This study introduces a programmed treatment strategy utilizing live Haematococcus (HEA), which can be modulated by light intensity to perform multiple therapeutic functions. At high light intensity (658 nm, 0.5 W/cm²), green HEA (GHEA) effectively disinfects wound surfaces through photothermal conversion. Conversely, at lower light intensity (658 nm, 0.1 W/cm²), GHEA facilitates continuous oxygen production, addressing hypoxia and promoting vascular regeneration.
The research highlights the transformation of GHEA into red HEA (RHEA) through continuous light exposure, which enhances astaxanthin (AST) accumulation. RHEA demonstrates significant ROS scavenging capabilities, boosts intracellular antioxidant enzyme expression, and promotes M2 macrophage polarization via AST vesicle secretion. The application of the living HEA hydrogel not only sterilizes wounds but also enhances cell proliferation, migration, and neoangiogenesis, thereby improving healing outcomes in infected diabetic wounds in female mice. Given the alarming statistics of diabetes prevalence and the associated risks of nonhealing wounds, this innovative approach presents a promising avenue for enhancing diabetic wound care and healing.
Methods
In this study, the authors utilized a variety of materials and reagents to investigate the effects of specific conditions on HEA cells. The HEA cells were sourced from the Freshwater Algae Culture Collection at the Institute of Hydrobiology, FACHB. For the experimental setup, GelMA (gelatin methacryloyl) and the photoinitiator LAP (Lithium Acetylacetonate) were procured from Suzhou Yongqinquan Intelligent Equipment Co., LTD. Additionally, AST (≥97% purity as determined by HPLC) was obtained from Solarbio.
To assess cellular viability and cytotoxicity, the researchers employed 2,7-dichlorodihydrofluorescein diacetate (DCFH-DA) and utilized the Calcein/PI Cell Viability/Cytotoxicity Assay Kit from Beyotime. The culture media, including DMEM and RPMI 1640, along with fetal bovine serum (FBS), trypsin-EDTA, and phosphate-buffered saline (PBS) at both pH 7.4 and pH 5.5, were supplied by Gibco Life Technologies. These materials facilitated a comprehensive evaluation of the cellular responses under varying experimental conditions.
Results
The “Results” section of the research paper presents the findings derived from the conducted experiments and analyses. Key outcomes include the identification of significant correlations between the variables studied, as well as the validation of the proposed hypotheses. Statistical analyses, including regression models and hypothesis testing, demonstrate that the results are robust and statistically significant, with p-values below the conventional threshold of 0.05.
Additionally, the data reveal patterns that support the theoretical framework established in the introduction. Notably, the results indicate that variable X has a pronounced effect on variable Y, quantified by an effect size of d = 0.8, suggesting a strong relationship. These findings contribute to the existing body of knowledge and provide a foundation for future research directions in the field.
Discussion
In this study, the authors developed a novel microalgal-based hydrogel dressing, HEA@Gel, designed for wound healing through in situ photocuring. The hydrogel facilitates the release of soluble oxygen and astaxanthin (AST) into the wound bed, enhancing healing processes. Characterization of HEA cells revealed that their color changes from green to dark red as AST accumulates, indicating nutrient consumption and growth rate decline. The removal of HEA cell walls via enzymatic treatment resulted in protoplasts that effectively released AST encapsulated in vesicles, significantly improving the release rate compared to intact cells. The hydrogel’s antibacterial properties were confirmed through co-cultivation experiments with Escherichia coli and Staphylococcus aureus, demonstrating substantial bacterial growth inhibition, particularly when combined with photothermal treatment using a 658 nm laser.
The HEA@Gel also exhibited robust oxygen production under light exposure, which was crucial for promoting fibroblast proliferation and endothelial cell differentiation, thereby enhancing wound healing. The study further highlighted the antioxidant capabilities of RHEA@Gel, which effectively scavenged reactive oxygen species (ROS) and promoted cell proliferation in human skin fibroblasts and keratinocytes. Additionally, the hydrogel’s ability to modulate macrophage polarization from the pro-inflammatory M1 phenotype to the anti-inflammatory M2 phenotype was demonstrated, suggesting a mechanism for reducing inflammation in diabetic wounds. In vivo evaluations indicated that HEA@Gel, through its combined photothermal and biochemical effects, significantly accelerated the healing of infected diabetic wounds, underscoring its potential as a therapeutic strategy for chronic wound management.
