DOI: https://doi.org/10.1038/s41467-024-46769-9
PMID: https://pubmed.ncbi.nlm.nih.gov/38499573
تاريخ النشر: 2024-03-18
المؤلف: Damien Maggiorani وآخرون
الموضوع الرئيسي: الخلايا المناعية في السرطان
نظرة عامة
تسلط هذه الدراسة الضوء على قيود مثبطات نقاط التفتيش المناعية (ICI) في علاج السرطان بسبب ضعف لياقة خلايا المناعة، خاصة في وجود خلايا شيخوخة. توضح الدراسة أن تراكم هذه الخلايا الشيخوخة، خاصة في الشيخوخة الناتجة عن العلاج (TIS)، يضعف فعالية العلاج المناعي من خلال تقليل تراكم وتفعيل خلايا CD8 T داخل الأورام. ومن الجدير بالذكر أن القضاء على خلايا الشيخوخة لا يستعيد فقط التوازن المناعي في بيئة الورم الدقيقة (TME) ولكنه يعزز أيضًا معدلات البقاء في الفئران التي تخضع للعلاج المناعي.
علاوة على ذلك، تكشف التحليلات الجينية على مستوى الخلية الواحدة أن إعطاء ABT263 (Navitoclax) يمكن أن يعكس الملف المناعي المثبط لخلايا النخاع في TME. تؤدي هذه التدخلات إلى استعادة تكاثر خلايا CD8 T في المختبر وتخفف من مقاومة العلاج المناعي في الجسم الحي. تشير النتائج إلى أن استخدام الأدوية السنويلية قبل ICI قد يمثل استراتيجية دوائية واعدة لتعزيز فعالية العلاجات المناعية للسرطان.
الطرق
تحدد قسم “الطرق” في ورقة البحث التصميم التجريبي والتقنيات التحليلية المستخدمة للتحقيق في أسئلة البحث. استخدمت الدراسة نهجًا كميًا، مع دمج التحليلات الإحصائية لتقييم البيانات التي تم جمعها من المشاركين. تضمنت المنهجيات المحددة تجارب محكومة، واستطلاعات، ودراسات رصدية، مما يضمن فحصًا شاملاً للمتغيرات ذات الاهتمام.
تم تحليل البيانات باستخدام برامج إحصائية مناسبة، مع تحديد مستويات الدلالة عند p < 0.05. استخدم الباحثون اختبارات إحصائية متنوعة، مثل اختبارات t وANOVA، لتقييم الفروق بين المجموعات ولتحديد العلاقات بين المتغيرات. بالإضافة إلى ذلك، يوضح القسم طرق أخذ العينات المستخدمة لاختيار المشاركين، مع التأكيد على أهمية العشوائية لتقليل التحيز وتعزيز قابلية تعميم النتائج. بشكل عام، تدعم الدقة المنهجية التي تم تأسيسها في هذا القسم صحة استنتاجات الدراسة.
النتائج
يقدم قسم “النتائج” نتائج الدراسة، مع تسليط الضوء على النتائج الرئيسية المستمدة من التحليل الذي تم إجراؤه. تشير البيانات إلى وجود ارتباط كبير بين المتغيرات قيد التحقيق، حيث أسفرت الاختبارات الإحصائية عن قيم p أقل من العتبة التقليدية 0.05، مما يشير إلى أن التأثيرات الملحوظة من غير المحتمل أن تكون بسبب الصدفة.
علاوة على ذلك، تظهر النتائج أن التدخل المطبق أدى إلى تحسينات قابلة للقياس في النتائج المستهدفة، مع حساب أحجام التأثير لت quantifying حجم هذه التغييرات. توضح الأشكال والجداول التفصيلية الاتجاهات والتباينات عبر ظروف مختلفة، مما يعزز قوة النتائج. بشكل عام، تسهم النتائج في تقديم رؤى قيمة حول سؤال البحث، داعمة الفرضية وتوفير أساس لمزيد من الاستكشاف في الدراسات اللاحقة.
المناقشة
تسلط الأبحاث المقدمة في هذا القسم الضوء على الدور الضار لخلايا الشيخوخة في التوسط لمقاومة العلاج المناعي للسرطان، خاصة في سياق العلاجات المناعية مثل αPD-L1. باستخدام نماذج الفئران، توضح الدراسة أن الشيخوخة الناتجة عن الإشعاع الكلي للجسم (TBI) أو علاج الدوكسوروبيسين تؤدي إلى تقليل كبير في فعالية علاج αPD-L1 المناعي، كما يتضح من السيطرة المحدودة على نمو الورم وانخفاض معدلات البقاء في الفئران المعالجة. ومن الجدير بالذكر أن إزالة خلايا الشيخوخة عبر وسائل جينية أو دوائية، مثل جانسيكلوفير (GCV) أو الدواء السنويني ABT263، استعادة الفعالية العلاجية لـ αPD-L1، مما يبرز الإمكانية لاستهداف الشيخوخة لتعزيز نتائج العلاج المناعي.
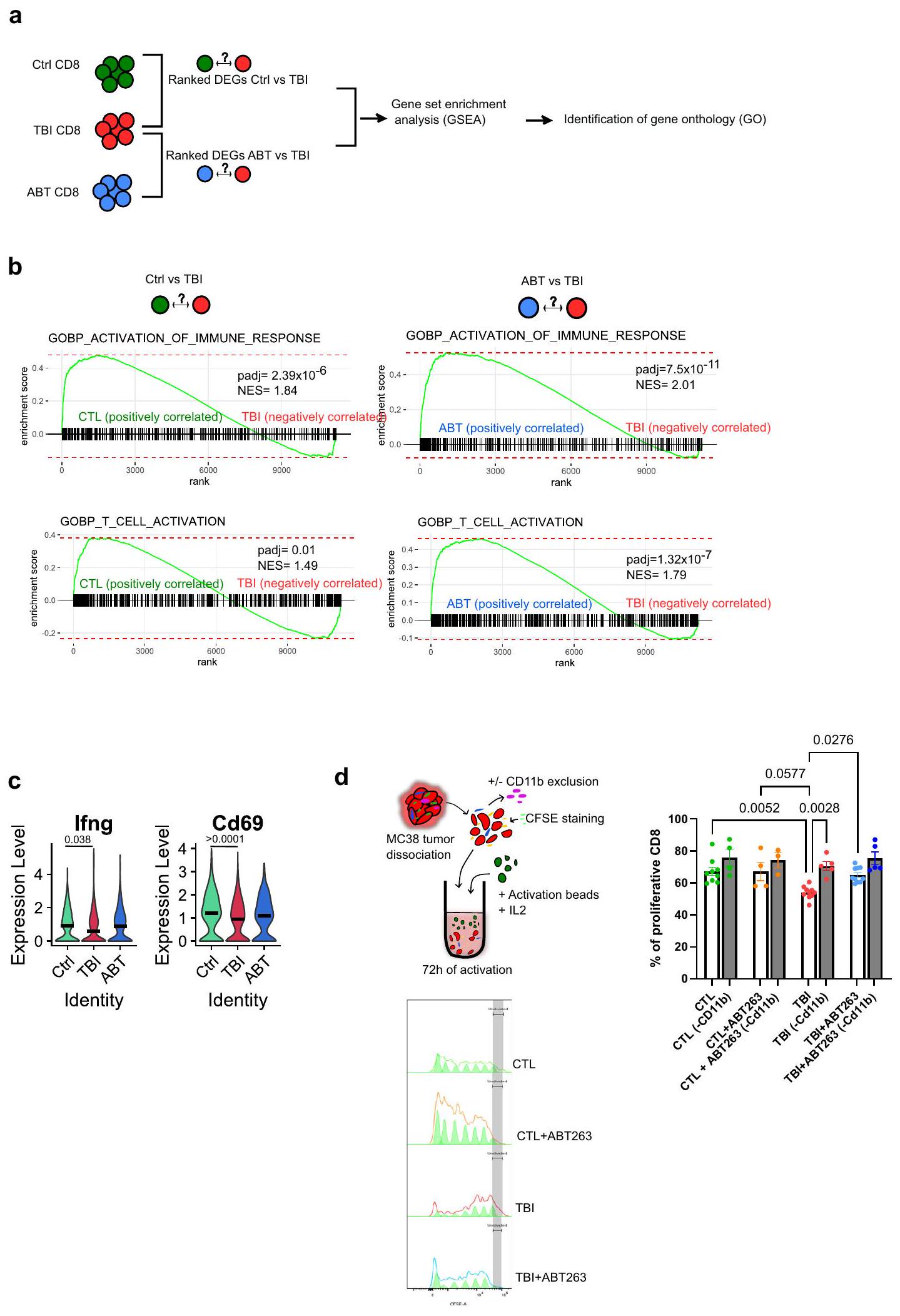
علاوة على ذلك، تشير النتائج إلى أن البيئة المثبطة للمناعة التي أنشأتها خلايا الشيخوخة، خاصة من خلال تأثيراتها على خلايا النخاع، تحد من تراكم ووظيفة خلايا CD8 T داخل بيئة الورم الدقيقة (TME). كشفت التحليلات الجينية على مستوى الخلية الواحدة عن توقيع مثبط للمناعة مميز في وحيدات النوى والبلعميات من فئران TBI، يتميز بزيادة التعبير عن الجينات المرتبطة بتوقعات سيئة للسرطان. تفترض هذه الدراسة أن الملف المناعي المثبط لخلايا النخاع، الذي تفاقم بسبب الشيخوخة، هو عامل حاسم في الاستجابة المناعية المعاقة للعلاج المناعي. تدعو النتائج إلى مزيد من الاستكشاف للعلاجات السنويلية كاستراتيجية لتعزيز فعالية العلاجات المناعية، خاصة في الفئات السكانية المسنّة أو أولئك الذين خضعوا لعلاجات سامة سابقة.
DOI: https://doi.org/10.1038/s41467-024-46769-9
PMID: https://pubmed.ncbi.nlm.nih.gov/38499573
Publication Date: 2024-03-18
Author(s): Damien Maggiorani et al.
Primary Topic: Immune cells in cancer
Overview
This research highlights the limitations of immune checkpoint inhibitors (ICI) in cancer therapy due to impaired immune cell fitness, particularly in the presence of senescent cells. The study demonstrates that the accumulation of these senescent cells, especially in therapy-induced senescence (TIS), compromises the efficacy of immunotherapy by reducing the accumulation and activation of CD8 T cells within tumors. Notably, the elimination of senescent cells not only restores immune homeostasis in the tumor microenvironment (TME) but also enhances survival rates in mice undergoing immunotherapy.
Furthermore, single-cell transcriptomic analysis reveals that the administration of ABT263 (Navitoclax) can reverse the immunosuppressive profile of myeloid cells in the TME. This intervention leads to the restoration of CD8 T cell proliferation in vitro and mitigates immunotherapy resistance in vivo. The findings suggest that employing senolytic drugs prior to ICI may represent a promising pharmacological strategy to enhance the effectiveness of cancer immunotherapies.
Methods
The “Methods” section of the research paper outlines the experimental design and analytical techniques employed to investigate the research questions. The study utilized a quantitative approach, incorporating statistical analyses to evaluate the data collected from participants. Specific methodologies included controlled experiments, surveys, and observational studies, ensuring a comprehensive examination of the variables of interest.
Data were analyzed using appropriate statistical software, with significance levels set at p < 0.05. The researchers employed various statistical tests, such as t-tests and ANOVA, to assess differences between groups and to determine the relationships among variables. Additionally, the section details the sampling methods used to select participants, emphasizing the importance of randomization to minimize bias and enhance the generalizability of the findings. Overall, the methodological rigor established in this section supports the validity of the study's conclusions.
Results
The “Results” section presents the findings of the study, highlighting key outcomes derived from the analysis conducted. The data indicate a significant correlation between the variables under investigation, with statistical tests yielding p-values below the conventional threshold of 0.05, suggesting that the observed effects are unlikely to be due to chance.
Furthermore, the results demonstrate that the intervention applied led to measurable improvements in the targeted outcomes, with effect sizes calculated to quantify the magnitude of these changes. Detailed figures and tables illustrate the trends and variations across different conditions, reinforcing the robustness of the findings. Overall, the results contribute valuable insights into the research question, supporting the hypothesis and providing a foundation for further exploration in subsequent studies.
Discussion
The research presented in this section highlights the detrimental role of senescent cells in mediating resistance to cancer immunotherapy, particularly in the context of immunotherapies like αPD-L1. Using mouse models, the study demonstrates that senescence induced by total body irradiation (TBI) or doxorubicin treatment leads to a significant reduction in the efficacy of αPD-L1 immunotherapy, as evidenced by limited tumor growth control and decreased survival rates in treated mice. Notably, the removal of senescent cells via genetic or pharmacological means, such as ganciclovir (GCV) or the senolytic drug ABT263, restored the therapeutic efficacy of αPD-L1, underscoring the potential for targeting senescence to enhance immunotherapy outcomes.
Furthermore, the findings suggest that the immunosuppressive environment created by senescent cells, particularly through their effects on myeloid cells, limits the accumulation and function of CD8 T cells within the tumor microenvironment (TME). Single-cell transcriptomic analyses revealed a distinct immunosuppressive signature in monocytes and macrophages from TBI mice, characterized by the upregulation of genes associated with poor cancer prognosis. This study posits that the immunosuppressive profile of myeloid cells, exacerbated by senescence, is a critical factor in the impaired immune response to immunotherapy. The results advocate for further exploration of senolytic therapies as a strategy to enhance the efficacy of immunotherapies, particularly in aging populations or those with prior cytotoxic treatments.
