DOI: https://doi.org/10.1038/s41586-024-07443-8
PMID: https://pubmed.ncbi.nlm.nih.gov/38750365
تاريخ النشر: 2024-05-15
المؤلف: Sean A. Yamada‐Hunter وآخرون
الموضوع الرئيسي: البلعمة وتنظيم المناعة
نظرة عامة
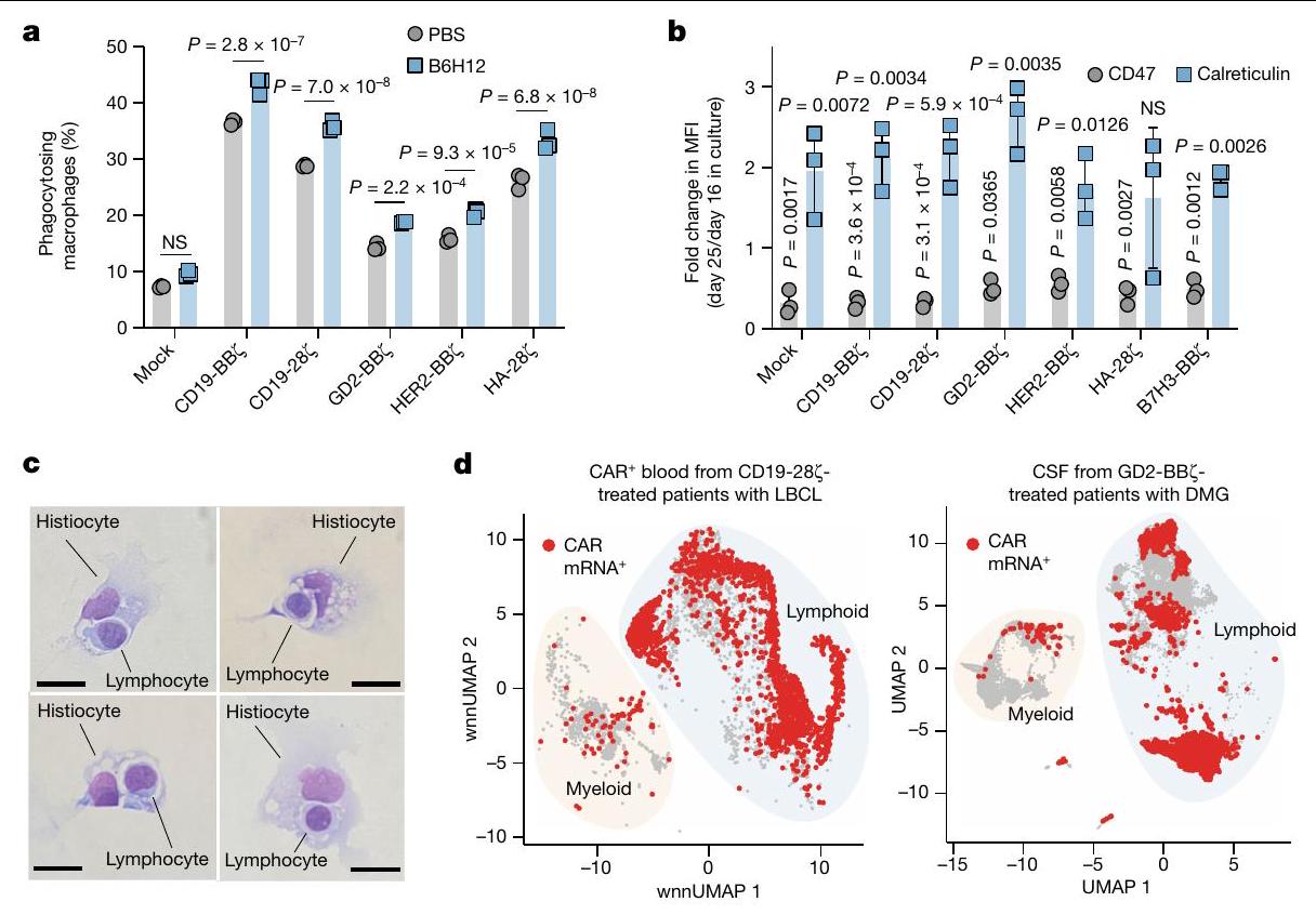
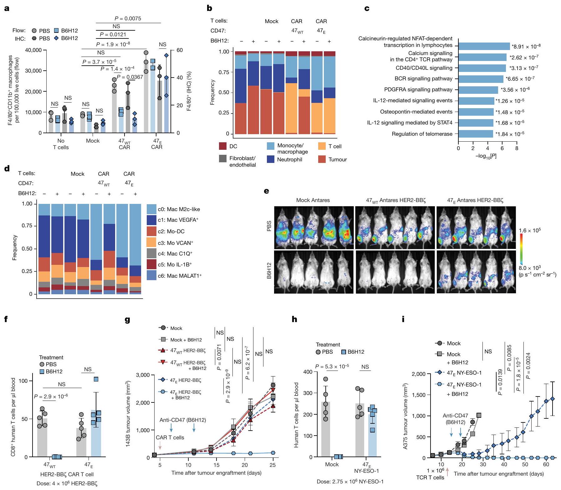
تستكشف الدراسة الإمكانات العلاجية لدمج خلايا T المنقولة بالتبني مع الأجسام المضادة المضادة لـ CD47 لتعزيز الفعالية المضادة للورم. ومع ذلك، وجد الباحثون أن هذا المزيج أدى إلى إزالة سريعة لخلايا T التي تعبر عن مستقبلات المستضد الشيمري (CARs) أو مستقبلات خلايا T المهندسة بواسطة البلعميات، مما يعطل الفائدة العلاجية المقصودة بشكل فعال. ومن الجدير بالذكر أن إزالة الأجسام المضادة المضادة لـ CD47 عملت كزر أمان قوي. لمعالجة هذه المشكلة، قام المؤلفون بتصميم متغير لـ CD47، CD47(Q31P) (47E)، الذي يوفر إشارة “لا تأكلني” المقاومة للأجسام المضادة المضادة لـ CD47. أظهرت خلايا T التي تعبر عن 47E مقاومة لإزالة البلعميات وسهلت تجنيدًا كبيرًا للبلعميات إلى بيئة الورم الدقيقة، مما عزز في النهاية الفعالية المضادة للورم على الرغم من أن البلعميات المجندة أظهرت ملفًا شبيهًا بـ M2.
تؤكد النتائج على الدور المزدوج للبلعميات في تنظيم بقاء خلايا T وتسلط الضوء على تعقيدات دمج العلاجات الموجهة لخلايا T مع استراتيجيات تنشيط البلعميات. بينما أظهر استهداف البلعميات المرتبطة بالورم (TAMs) نتائج مختلطة في الإعدادات السريرية، تقترح الدراسة أن تعزيز نشاط البلعميات البلعومي من خلال محور CD47-SIRPα قد يقدم نهجًا واعدًا لتحسين النتائج العلاجية ضد الأورام الصلبة. تسهم هذه الأبحاث في فهم ديناميات الخلايا النخاعية داخل بيئة الورم الدقيقة وتقترح استراتيجية جديدة للاستفادة من كل من خلايا T والبلعميات في علاج السرطان.
طرق
يستعرض قسم “الطرق” تصميم التجربة والتقنيات التحليلية المستخدمة في الدراسة. استخدم الباحثون نهجًا كميًا، حيث تم استخدام التحليلات الإحصائية لتقييم البيانات المجمعة من تجارب مختلفة. تضمنت المنهجيات المحددة تجارب محكومة، حيث تم التلاعب بالمتغيرات بشكل منهجي لمراقبة تأثيراتها على النتائج ذات الصلة.
شملت جمع البيانات إجراءات موحدة لضمان الموثوقية والصلاحية، مع أخذ القياسات في نقاط زمنية متعددة لالتقاط التغيرات الزمنية. تم تطبيق اختبارات إحصائية، مثل ANOVA وتحليل الانحدار، لتقييم دلالة النتائج، مع تحديد مستوى الدلالة عند $p < 0.05$. تم تصميم الطرق بدقة لتقليل التحيز وتعزيز إمكانية التكرار، مما يوفر إطارًا قويًا لتفسير النتائج.
مناقشة
تستكشف الأبحاث تأثير الأجسام المضادة الأحادية النسيلة المضادة لـ CD47 على فعالية علاج خلايا CAR T، كاشفة أن إضافة الأجسام المضادة المضادة لـ CD47 (B6H12) تلغي بشكل كبير التأثيرات المضادة للورم لخلايا CAR T في نماذج زراعة مختلفة، بما في ذلك الساركوما العظمية والميلانوما. توضح الدراسة أن علاج B6H12 يؤدي إلى استنفاد سريع لخلايا T المنقولة بالتبني، مما يشير إلى أن CD47 ضروري لبقاء خلايا T. يتم الوساطة في هذا الاستنفاد بواسطة بلعمة البلعميات، كما يتضح من غياب خلايا T في الأورام والدم لدى الفئران المعالجة. علاوة على ذلك، تسلط الدراسة الضوء على أن خلايا T المهندسة التي تعبر عن متغيرات CD47 التي لا ترتبط بالأجسام المضادة المضادة لـ CD47 يمكن أن تحافظ على بقائها وفعاليتها، مما يشير إلى استراتيجية محتملة لتعزيز علاج خلايا CAR T مع التخفيف من الآثار السلبية المرتبطة بحجب CD47.
بالإضافة إلى ذلك، تشير النتائج إلى أن البلعميات تلعب دورًا مزدوجًا في بيئة الورم الدقيقة، كحواجز لزرع خلايا T وكوسائط لاستنفاد خلايا T. تحتفظ متغيرات CD47 المهندسة (مثل CD47(Q31P)) بالقدرة على الارتباط بـ SIRPα بينما تتجنب التعرف من قبل الأجسام المضادة المضادة لـ CD47، مما يحافظ على وظيفة خلايا T ويعزز إمكاناتها العلاجية. تؤكد النتائج على أهمية CD47 في بقاء خلايا T وإمكانية تحسين متغيرات CD47 المهندسة لسلامة وفعالية علاجات خلايا CAR T من خلال استهداف خلايا الورم بشكل انتقائي مع الحفاظ على خلايا T من البلعمة.
DOI: https://doi.org/10.1038/s41586-024-07443-8
PMID: https://pubmed.ncbi.nlm.nih.gov/38750365
Publication Date: 2024-05-15
Author(s): Sean A. Yamada‐Hunter et al.
Primary Topic: Phagocytosis and Immune Regulation
Overview
The study investigates the therapeutic potential of combining adoptively transferred T cells with anti-CD47 antibodies to enhance antitumor efficacy. However, the researchers found that this combination led to rapid macrophage-mediated clearance of T cells expressing chimeric antigen receptors (CARs) or engineered T cell receptors, effectively neutralizing the intended therapeutic benefit. Notably, the anti-CD47 antibody-mediated clearance served as a potent safety switch. To address this issue, the authors engineered a CD47 variant, CD47(Q31P) (47E), which provides a ‘don’t eat me’ signal that is resistant to anti-CD47 antibodies. T cells expressing 47E demonstrated resistance to macrophage clearance and facilitated significant macrophage recruitment to the tumor microenvironment, ultimately enhancing antitumor efficacy despite the recruited macrophages exhibiting an M2-like profile.
The findings underscore the dual role of macrophages in regulating T cell persistence and highlight the complexities of combining T cell-directed therapies with macrophage-activating strategies. While targeting tumor-associated macrophages (TAMs) has shown mixed results in clinical settings, the study suggests that augmenting TAM phagocytic activity through the CD47-SIRPα axis may offer a promising approach for improving therapeutic outcomes against solid tumors. This research contributes to the understanding of myeloid cell dynamics within the tumor microenvironment and proposes a novel strategy for leveraging both T cells and macrophages in cancer therapy.
Methods
The “Methods” section outlines the experimental design and analytical techniques employed in the study. The researchers utilized a quantitative approach, employing statistical analyses to evaluate the data collected from various experiments. Specific methodologies included controlled experiments, where variables were systematically manipulated to observe their effects on the outcomes of interest.
Data collection involved standardized procedures to ensure reliability and validity, with measurements taken at multiple time points to capture temporal changes. Statistical tests, such as ANOVA and regression analysis, were applied to assess the significance of the findings, with a significance level set at $p < 0.05$. The methods were rigorously designed to minimize bias and enhance reproducibility, thereby providing a robust framework for the interpretation of results.
Discussion
The research investigates the impact of anti-CD47 monoclonal antibodies on the efficacy of CAR T cell therapy, revealing that the addition of anti-CD47 (B6H12) significantly abrogates the antitumor effects of CAR T cells in various xenograft models, including osteosarcoma and melanoma. The study demonstrates that B6H12 treatment leads to rapid depletion of adoptively transferred T cells, suggesting that CD47 is crucial for T cell persistence. This depletion is mediated by macrophage phagocytosis, as evidenced by the absence of T cells in the tumors and blood of treated mice. Furthermore, the study highlights that engineered T cells expressing CD47 variants that do not bind to anti-CD47 antibodies can maintain their persistence and efficacy, indicating a potential strategy to enhance CAR T cell therapy while mitigating the adverse effects associated with CD47 blockade.
Additionally, the findings suggest that macrophages play a dual role in the tumor microenvironment, both as barriers to T cell engraftment and as mediators of T cell depletion. The engineered CD47 variants (such as CD47(Q31P)) retain the ability to engage SIRPα while evading recognition by anti-CD47 antibodies, thus preserving T cell function and enhancing their therapeutic potential. The results underscore the importance of CD47 in T cell survival and the potential for engineered CD47 variants to improve the safety and efficacy of CAR T cell therapies by selectively targeting tumor cells while sparing T cells from phagocytosis.
