DOI: https://doi.org/10.1038/s41590-024-01745-9
PMID: https://pubmed.ncbi.nlm.nih.gov/38351322
تاريخ النشر: 2024-02-13
المؤلف: Carlos M. Minutti وآخرون
الموضوع الرئيسي: العلاج المناعي والاستجابات المناعية
النتائج
قسم “النتائج” في ورقة البحث يقدم النتائج الرئيسية المستمدة من التجارب أو التحليلات التي تم إجراؤها. عادةً ما يتضمن بيانات كمية، وتحليلات إحصائية، وتمثيلات بصرية مثل الرسوم البيانية أو الجداول لتوضيح النتائج. غالبًا ما تتم مقارنة النتائج ضد الفرضيات أو الدراسات السابقة لتسليط الضوء على الفروق أو التأكيدات الهامة.
في هذا القسم، قد يقدم المؤلفون مقاييس محددة، مثل المتوسطات، والانحرافات المعيارية، أو قيم p، لدعم ادعاءاتهم. بالإضافة إلى ذلك، يتم مناقشة أي اتجاهات أو أنماط ملحوظة في البيانات، مما يوفر رؤى حول تداعيات النتائج. بشكل عام، يخدم هذا القسم لنقل الأدلة التجريبية التي تدعم أهداف البحث والاستنتاجات المستخلصة في الدراسة.
المناقشة
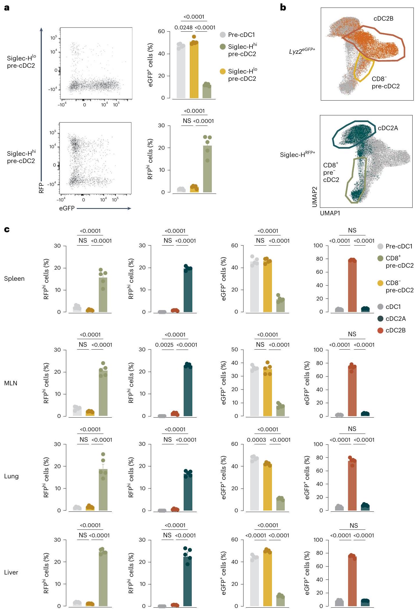
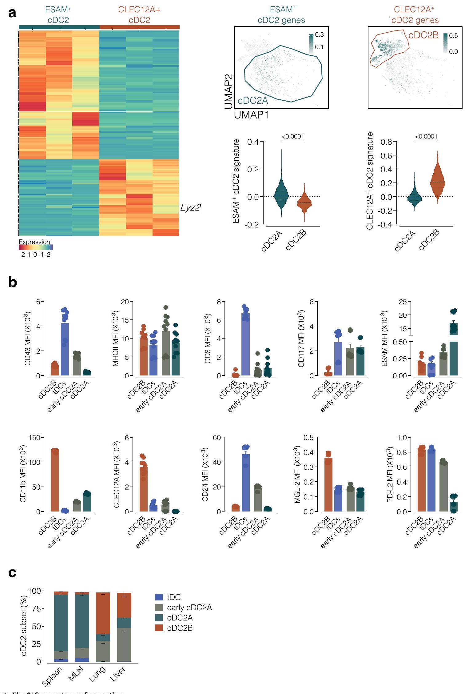
في هذه الدراسة، بحث المؤلفون في تباين الخلايا الجذعية الدندريتية التقليدية من النوع 2 (cDC2) السابقة، وتحديدًا pre-cDC2s، باستخدام تسلسل RNA على مستوى الخلية الواحدة (scRNA-seq) عبر أنسجة مختلفة (نخاع العظام، الطحال، والرئة). وقد حددوا مجموعات متميزة من pre-cDC2s، مما يكشف أن هذه الخلايا يمكن تصنيفها إلى مجموعتين رئيسيتين: pre-cDC2As و pre-cDC2Bs، التي تت correspond إلى سلالات تطويرية مختلفة. أظهرت التحليلات أن pre-cDC2s تظهر انحيازًا سلاليًا حتى في مرحلة نخاع العظام، مع ملفات تعبير جيني محددة تشير إلى أن التمايز نحو cDC2A أو cDC2B يحدث قبل هجرتها إلى الأنسجة المحيطية.
كما أظهر المؤلفون أن إشارات Notch والليموكوتوكين حاسمة لتحديد pre-cDC2As، حيث أثرت هذه الإشارات على تمايز pre-cDC2s إلى cDC2s ناضجة. ومن الجدير بالذكر أن الدراسة وجدت أن تعبير CD8α يمكن استخدامه للتمييز بين pre-cDC2As و pre-cDC2Bs، حيث تتطور pre-cDC2s الإيجابية لـ CD8α بشكل تفضيلي إلى cDC2As. يبرز هذا العمل تعقيد تحديد سلالة cDC2 ويقترح أن هناك مسارات أونتوجينية متميزة لـ cDC2As و cDC2Bs، والتي قد تكون لها تداعيات لفهم الاستجابات المناعية وتطوير العلاجات المستهدفة.
DOI: https://doi.org/10.1038/s41590-024-01745-9
PMID: https://pubmed.ncbi.nlm.nih.gov/38351322
Publication Date: 2024-02-13
Author(s): Carlos M. Minutti et al.
Primary Topic: Immunotherapy and Immune Responses
Results
The “Results” section of the research paper presents key findings derived from the conducted experiments or analyses. It typically includes quantitative data, statistical analyses, and visual representations such as graphs or tables to illustrate the outcomes. The results are often compared against hypotheses or previous studies to highlight significant differences or confirmations.
In this section, the authors may report specific metrics, such as means, standard deviations, or p-values, to substantiate their claims. Additionally, any observed trends or patterns in the data are discussed, providing insights into the implications of the findings. Overall, this section serves to convey the empirical evidence supporting the research objectives and conclusions drawn in the study.
Discussion
In this study, the authors investigated the heterogeneity of conventional dendritic cell type 2 (cDC2) precursors, specifically pre-cDC2s, using single-cell RNA sequencing (scRNA-seq) across various tissues (bone marrow, spleen, and lung). They identified distinct clusters of pre-cDC2s, revealing that these cells can be categorized into two main groups: pre-cDC2As and pre-cDC2Bs, which correspond to different developmental lineages. The analysis indicated that pre-cDC2s exhibit lineage bias even at the bone marrow stage, with specific gene expression profiles suggesting that differentiation towards cDC2A or cDC2B occurs prior to their migration to peripheral tissues.
The authors also demonstrated that Notch signaling and lymphotoxin are critical for the specification of pre-cDC2As, as these signals influenced the differentiation of pre-cDC2s into mature cDC2s. Notably, the study found that CD8α expression could be used to distinguish between pre-cDC2As and pre-cDC2Bs, with CD8α + pre-cDC2s preferentially developing into cDC2As. This work highlights the complexity of cDC2 lineage specification and suggests that distinct ontogenetic pathways exist for cDC2As and cDC2Bs, which may have implications for understanding immune responses and developing targeted therapies.
