DOI: https://doi.org/10.1038/s41586-025-08974-4
PMID: https://pubmed.ncbi.nlm.nih.gov/40335696
تاريخ النشر: 2025-05-07
المؤلف: Tatiana Cañeque وآخرون
الموضوع الرئيسي: الحديدية والمآل السرطاني
نظرة عامة
تناقش هذه القسم دور الحديد في تحفيز أكسدة الدهون داخل الأغشية البيولوجية، مما يؤدي إلى الفيروبتوز، وهو شكل من أشكال موت الخلايا المنظم. تبرز الأبحاث أهمية فهم موضع هذه الكيمياء في الخلايا لإبلاغ تطوير الأدوية التي تهدف إما إلى تحفيز أو تثبيط الفيروبتوز في سياقات المرض. تحدد الدراسة ليبروكستاتين-1 كمثبط للفيروبتوز الذي يحمي الخلايا عن طريق تعطيل الحديد الليزوزومي، بينما RSL3، وهو محرض للفيروبتوز، يبدأ أكسدة الدهون في الليزوزومات.
علاوة على ذلك، يقدم المؤلفون فنتوميسين-1، وهو منشط جزيئي صغير مصمم لتحفيز التحلل الأكسيدي للفوسفوليبيدات، مما يعزز الفيروبتوز بشكل فعال في خلايا السرطان الغنية بالحديد، مثل ساركوما أولية عالية CD44 وخلايا أدينوكارسينوما القناة البنكرياسية. تشير هذه النتائج إلى أن الحديد لا ينظم فقط التكيف الخلوي ولكن أيضًا يخلق نقاط ضعف في بعض خلايا السرطان، والتي يمكن استغلالها علاجيًا. من الجدير بالذكر أن التعرض لجرعات دون قاتلة من فنتوميسين-1 يؤدي إلى حالة مقاومة للفيروبتوز في خلايا الساركوما، تتميز بتقليل علامات الميزانشيم وتنشيط استجابة تلف الغشاء. تختتم الدراسة بأن استهداف الحديد الليزوزومي يمثل استراتيجية واعدة لعلاج السرطان، خاصة في مكافحة خلايا البقاء المقاومة للأدوية وتقليل نمو الورم في الجسم الحي.
طرق
يحدد قسم “الطرق” الأساليب التجريبية والتحليلية المستخدمة في الدراسة. استخدم الباحثون مجموعة من التقنيات الكمية والنوعية لجمع البيانات، مما يضمن تحليلًا شاملاً للموضوع. شملت المنهجيات المحددة تجارب محكومة، ونمذجة إحصائية، ومحاكاة، تم تصميمها لاختبار الفرضيات التي تم صياغتها في بداية البحث.
شمل جمع البيانات نهجًا منهجيًا، حيث تم قياس المتغيرات بدقة وتسجيلها للحفاظ على الدقة والموثوقية. تم إجراء التحليل باستخدام برامج إحصائية متقدمة، مما سمح بتطبيق اختبارات إحصائية متنوعة لتقييم أهمية النتائج. يبرز القسم أهمية القابلية للتكرار والشفافية في الطرق المستخدمة، مما يوفر تفاصيل كافية للباحثين الآخرين لإعادة إنتاج الدراسة. بشكل عام، كانت الطرق المستخدمة قوية ومصممة لمعالجة أسئلة البحث بفعالية.
نقاش
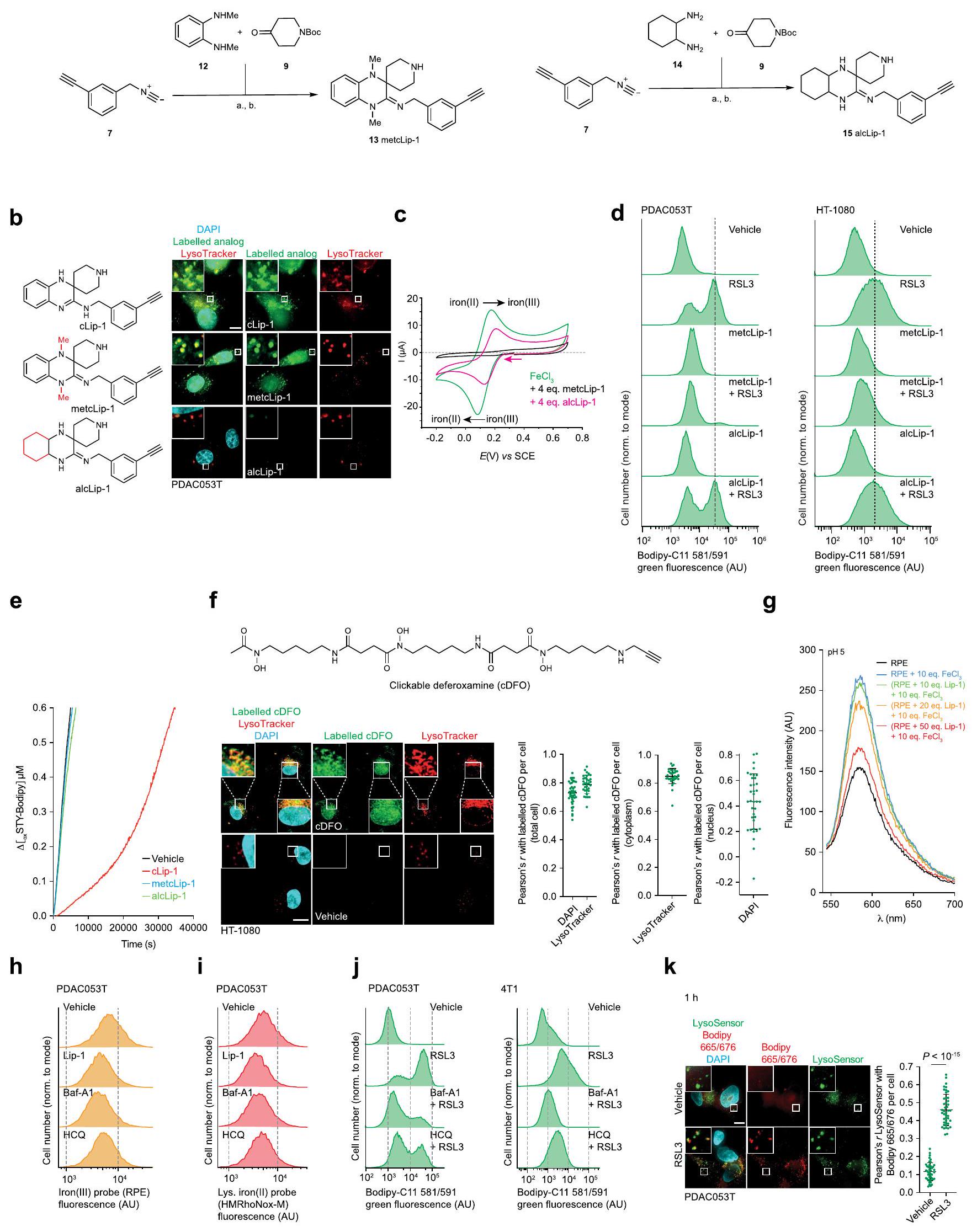
تناقش الأبحاث دور الحديد الليزوزومي في تحفيز الفيروبتوز، خاصة من خلال عمل الجزيء الصغير ليبروكستاتين-1 (Lip-1) ونظيره القابل للنقر، cLip-1. أظهرت المجهرية الفلورية أن cLip-1 يتراكم في الحجرة الليزوزومية عبر خطوط خلايا السرطان المختلفة، مما يشير إلى أن آثار Lip-1 المضادة للفيروبتوز يتم توصيلها داخل الليزوزومات. أشارت الدراسات الحية إلى أن cLip-1 حسنت البقاء في الفئران التي تعاني من فشل كلوي حاد مستحث بسبب حذف Gpx4، مما يعزز الصلة بين الحديد الليزوزومي والفيروبتوز. من الجدير بالذكر أن Lip-1 وُجد أنه يتفاعل مع الحديد(III) ويغير خصائصه الحمراء، مما يشير إلى أن نشاطه المضاد للفيروبتوز قد ينشأ من تعطيل الحديد داخل الليزوزومات.
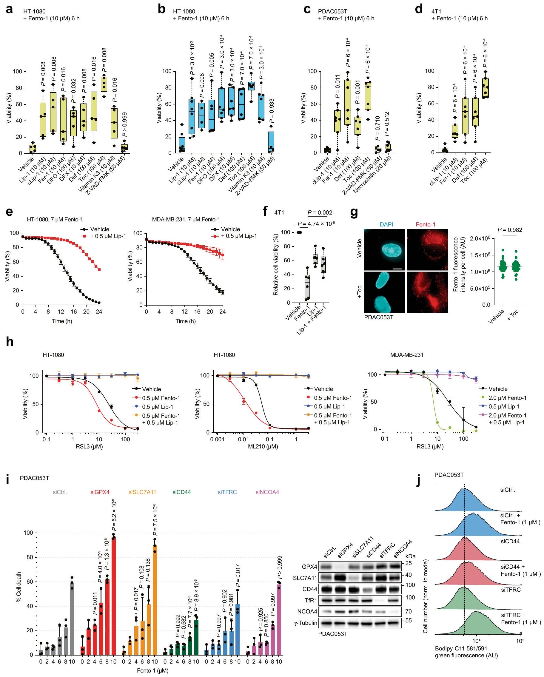
تستكشف الدراسة أيضًا إمكانية استهداف الحديد الليزوزومي لتعزيز الفيروبتوز في خلايا السرطان المقاومة للأدوية (DTP)، التي تظهر زيادة في امتصاص الحديد عبر بروتين CD44. تم تصميم مركب ثنائي الوظائف جديد، فنتوميسين-1 (Fento-1)، لاستغلال هذه الآلية من خلال تحفيز التحلل الأكسيدي للدهون الغشائية الليزوزومية، مما يؤدي إلى تحفيز الفيروبتوز. أظهر Fento-1 سمية خلوية كبيرة وزيادة في أكسدة الدهون في خلايا السرطان، خاصة تلك التي تعبر عن CD44 بشكل مرتفع. تشير النتائج إلى أن التنشيط الدوائي للحديد الليزوزومي يمكن أن يقلل بشكل فعال من نمو الورم ويعزز الفيروبتوز، مما يبرز الإمكانات العلاجية لاستهداف الحديد الليزوزومي في أنواع السرطان المقاومة للعلاج.
DOI: https://doi.org/10.1038/s41586-025-08974-4
PMID: https://pubmed.ncbi.nlm.nih.gov/40335696
Publication Date: 2025-05-07
Author(s): Tatiana Cañeque et al.
Primary Topic: Ferroptosis and cancer prognosis
Overview
This section discusses the role of iron in catalyzing lipid oxidation within biological membranes, leading to ferroptosis, a form of regulated cell death. The research highlights the significance of understanding the localization of this chemistry in cells to inform drug development aimed at either inducing or inhibiting ferroptosis in disease contexts. The study identifies liproxstatin-1 as a ferroptosis inhibitor that protects cells by inactivating lysosomal iron, while RSL3, a ferroptosis inducer, initiates lipid oxidation in lysosomes.
Furthermore, the authors introduce fentomycin-1, a small-molecule activator designed to induce oxidative degradation of phospholipids, effectively promoting ferroptosis in iron-rich cancer cells, such as CD44 high primary sarcoma and pancreatic ductal adenocarcinoma cells. These findings suggest that iron not only regulates cellular adaptation but also creates vulnerabilities in certain cancer cells, which can be exploited therapeutically. Notably, exposure to sublethal doses of fentomycin-1 leads to a ferroptosis-resistant state in sarcoma cells, characterized by downregulation of mesenchymal markers and activation of a membrane-damage response. The study concludes that targeting lysosomal iron presents a promising strategy for cancer therapy, particularly in combating drug-tolerant persister cells and reducing tumor growth in vivo.
Methods
The “Methods” section outlines the experimental and analytical approaches employed in the study. The researchers utilized a combination of quantitative and qualitative techniques to gather data, ensuring a comprehensive analysis of the subject matter. Specific methodologies included controlled experiments, statistical modeling, and simulations, which were designed to test the hypotheses formulated at the outset of the research.
Data collection involved a systematic approach, where variables were carefully measured and recorded to maintain accuracy and reliability. The analysis was conducted using advanced statistical software, allowing for the application of various statistical tests to evaluate the significance of the findings. The section emphasizes the importance of replicability and transparency in the methods used, providing sufficient detail for other researchers to reproduce the study. Overall, the methods employed were robust and tailored to address the research questions effectively.
Discussion
The research discusses the role of lysosomal iron in the induction of ferroptosis, particularly through the action of the small molecule liproxstatin-1 (Lip-1) and its clickable analogue, cLip-1. Fluorescence microscopy demonstrated that cLip-1 accumulates in the lysosomal compartment across various cancer cell lines, suggesting that Lip-1’s anti-ferroptotic effects are mediated within lysosomes. In vivo studies indicated that cLip-1 improved survival in mice with induced acute renal failure due to Gpx4 deletion, reinforcing the connection between lysosomal iron and ferroptosis. Notably, Lip-1 was found to interact with iron(III) and alter its redox properties, indicating that its anti-ferroptotic activity may stem from iron inactivation within lysosomes.
The study further explores the potential of targeting lysosomal iron to promote ferroptosis in drug-tolerant persister (DTP) cancer cells, which exhibit increased iron uptake via the CD44 protein. A novel bifunctional compound, fentomycin-1 (Fento-1), was designed to exploit this mechanism by inducing oxidative degradation of lysosomal membrane lipids, thereby triggering ferroptosis. Fento-1 demonstrated significant cytotoxicity and enhanced lipid oxidation in cancer cells, particularly those with high CD44 expression. The findings suggest that pharmacological activation of lysosomal iron can effectively reduce tumor growth and promote ferroptosis, highlighting the therapeutic potential of targeting lysosomal iron in refractory cancer types.
