DOI: https://doi.org/10.1038/s41467-024-48226-z
PMID: https://pubmed.ncbi.nlm.nih.gov/38750035
تاريخ النشر: 2024-05-15
المؤلف: Keitaro Fukuda وآخرون
الموضوع الرئيسي: التطورات في توصيل الأدوية عبر الجلد
طرق
قسم “الطرق” يوضح الإجراءات التجريبية والتحليلية المستخدمة في الدراسة. يتناول اختيار المشاركين، وتصميم التجارب، والتقنيات الإحصائية المستخدمة لتحليل البيانات. استخدمت الدراسة إطار تجربة عشوائية محكومة لضمان موثوقية النتائج، مع تخصيص المشاركين إما لمجموعة العلاج أو مجموعة التحكم.
شملت جمع البيانات قياسات وتقييمات موحدة لتقييم النتائج ذات الأهمية. تم إجراء التحليل الإحصائي باستخدام برامج مناسبة، مع تحديد مستويات الدلالة عند p < 0.05. تم تصميم الطرق بدقة لتقليل التحيز وتعزيز صلاحية النتائج، مما يضمن أن الاستنتاجات المستخلصة من البيانات قوية وموثوقة.
نتائج
يقدم قسم “النتائج” في ورقة البحث النتائج الرئيسية المستمدة من التجارب أو التحليلات التي تم إجراؤها. يبرز النتائج المهمة التي تدعم الفرضيات أو الأهداف الموضحة في الدراسة. من المحتمل أن يتم توضيح البيانات من خلال أشكال وجداول متنوعة، والتي توفر تمثيلات بصرية للنتائج، مما يسهل تفسير المعلومات المعقدة.
تستخدم التحليلات الإحصائية للتحقق من النتائج، مع الإبلاغ عن قيم p وفترات الثقة لتقييم دلالة النتائج. قد يناقش القسم أيضًا أي اتجاهات أو ارتباطات أو أنماط تم ملاحظتها من البيانات، مما يساهم في الفهم العام لسؤال البحث. بالإضافة إلى ذلك، يتم تناول أي نتائج غير متوقعة أو شذوذ، مما يوفر نظرة شاملة على مساهمات الدراسة في هذا المجال.
مناقشة
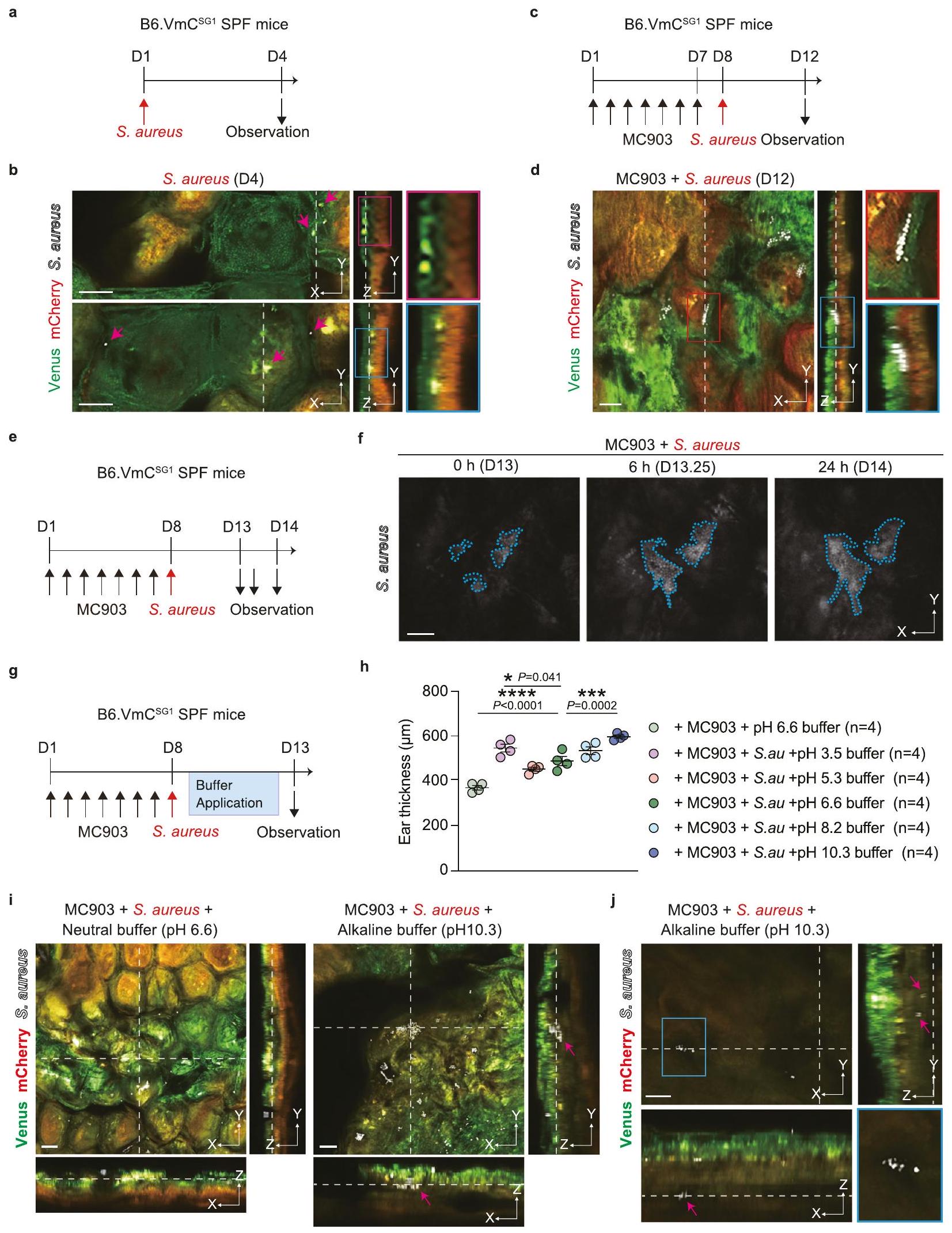
في هذه الدراسة، تم تطوير فئران معدلة وراثيًا تعبر عن بروتينات اندماج حساسة لـ pH لتصور وقياس توزيع pH داخل الطبقة القرنية (SC) في الجسم الحي. الفئران، المسماة HR.SASP Venus-mCherry/+ و HR.SASP VenusH148G-mCherry/+, سمحت بتقييم التغيرات في pH في SC من خلال تحليل شدة الفلورسنت للموشورات تحت ظروف pH مختلفة. أشارت النتائج إلى أن SC يتكون من ثلاث مناطق pH متميزة: منطقة علوية شبه محايدة (pH 6.58-6.77)، منطقة وسطى حمضية (pH 5.32-5.42)، ومنطقة سفلية حمضية معتدلة (pH 5.92-6.04)، والتي كانت متسقة عبر مناطق الجسم المختلفة. من الجدير بالذكر أن الدراسة أظهرت أن منطقة pH العلوية في SC أظهرت خصائص تكيفية، تستجيب لتغيرات pH الخارجية، بينما عملت المنطقة الوسطى الحمضية كحاجز واقي ضد مسببات الأمراض مثل المكورات العنقودية الذهبية.
علاوة على ذلك، سلطت الأبحاث الضوء على دور الوصلات الضيقة في الحفاظ على سلامة هذه المناطق من pH، حيث أدى تعطيل claudin-1 إلى فقدان الهيكل الثلاثي المستويات لـ pH وتراكم الفيلاغرين المعالج مسبقًا، وهو أمر حيوي لترطيب الجلد. تشير النتائج إلى أن ملف pH المتدرج ضروري لتنظيم نشاط البروتيازات المعنية في التقشر، حيث تسهل المنطقة العلوية شبه المحايدة تنشيط الببتيداز المرتبطة بالكاليكرين (KLKs) اللازمة لتقشير الجلد. بشكل عام، توفر هذه الدراسة رؤى مهمة حول ديناميات pH في SC وآثارها على صحة الجلد والمرض، مما يبرز أهمية الحفاظ على مناطق pH متميزة لوظيفة حاجز الجلد السليمة.
DOI: https://doi.org/10.1038/s41467-024-48226-z
PMID: https://pubmed.ncbi.nlm.nih.gov/38750035
Publication Date: 2024-05-15
Author(s): Keitaro Fukuda et al.
Primary Topic: Advancements in Transdermal Drug Delivery
Methods
The “Methods” section outlines the experimental and analytical procedures employed in the study. It details the selection of participants, the design of the experiments, and the statistical techniques used for data analysis. The study utilized a randomized controlled trial framework to ensure the reliability of the results, with participants assigned to either the treatment or control group.
Data collection involved standardized measurements and assessments to evaluate the outcomes of interest. The statistical analysis was conducted using appropriate software, with significance levels set at p < 0.05. The methods were rigorously designed to minimize bias and enhance the validity of the findings, ensuring that the conclusions drawn from the data are robust and reliable.
Results
The “Results” section of the research paper presents key findings derived from the conducted experiments or analyses. It highlights significant outcomes that support the hypotheses or objectives outlined in the study. The data is likely illustrated through various figures and tables, which provide visual representations of the results, making it easier to interpret complex information.
Statistical analyses are employed to validate the findings, with p-values and confidence intervals reported to assess the significance of the results. The section may also discuss any observed trends, correlations, or patterns that emerged from the data, contributing to the overall understanding of the research question. Additionally, any unexpected results or anomalies are addressed, providing a comprehensive overview of the study’s contributions to the field.
Discussion
In this study, genetically engineered mice expressing pH-sensitive fusion proteins were developed to visualize and measure the pH distribution within the stratum corneum (SC) in vivo. The mice, designated as HR.SASP Venus-mCherry/+ and HR.SASP VenusH148G-mCherry/+, allowed for the assessment of pH changes in the SC by analyzing fluorescence intensities of the probes under various pH conditions. The results indicated that the SC consists of three distinct pH zones: an upper-nearly neutral zone (pH 6.58-6.77), a middle-acidic zone (pH 5.32-5.42), and a lower-moderately acidic zone (pH 5.92-6.04), which were consistent across different body regions. Notably, the study demonstrated that the upper SC-pH zone exhibited acclimation properties, responding to external pH changes, while the middle-acidic zone acted as a protective barrier against pathogens like Staphylococcus aureus.
Furthermore, the research highlighted the role of tight junctions in maintaining the integrity of these pH zones, as disruption of claudin-1 led to a loss of the three-tiered pH structure and an accumulation of prematurely processed filaggrin, which is crucial for skin hydration. The findings suggest that the stepwise pH profile is essential for regulating protease activity involved in desquamation, with the upper-nearly neutral zone facilitating the activation of kallikrein-related peptidases (KLKs) necessary for skin shedding. Overall, this study provides significant insights into the pH dynamics of the SC and its implications for skin health and disease, emphasizing the importance of maintaining distinct pH zones for proper skin barrier function.
