المجلة: Humanities and Social Sciences Communications، المجلد: 11، العدد: 1
DOI: https://doi.org/10.1057/s41599-024-02691-5
تاريخ النشر: 2024-02-07
DOI: https://doi.org/10.1057/s41599-024-02691-5
تاريخ النشر: 2024-02-07
مقالة
سلوك المشاركة في القيمة الخضراء الرقمية، تضمين الشبكات الخضراء الرقمية وأداء الابتكار الأخضر الرقمي: تأثيرات التعديل لتجزئة الشبكات الخضراء الرقمية
في عصر الاقتصاد الرقمي، أصبح سلوك إنشاء القيمة الخضراء الرقمية المشتركة (DGVCB) بديلاً عن إنشاء القيمة السابق. لقد أصبح DGVCB أداة لتمكين نظم الأعمال من تحقيق مزايا بيئية مستدامة في سوق اليوم المتزايد التعقيد. في الوقت الحالي، هناك القليل من الأبحاث حول تأثير DGVCB ودمج الشبكات الخضراء الرقمية (DGNE) على أداء الابتكار الأخضر الرقمي (DGIP). تتناول هذه الورقة المنطق المؤسسي لـ DGVCB، وتحلل آلية DGNE وتجزئة الشبكة الخضراء الرقمية (DGNF) في سياق تنافس نظم الأعمال، ثم تبني العلاقة السببية بين DGVCB وDGIP. استنادًا إلى 326 استبيانًا صالحًا وبيانات عينة، تدرس هذه الورقة تجريبيًا تأثيرات إنشاء القيمة الخضراء الرقمية المشتركة وDGNE على DGIP باستخدام طريقة تحليل الانحدار، وتتحقق وتناقش الفرضيات النظرية المقترحة. تظهر النتائج أن DGVCB وDGNE لهما تأثيرات إيجابية كبيرة على تحسين DGIP. يلعب DGNE دورًا وسيطًا بين DGVCB وDGIP. تلعب DGNF دورًا إيجابيًا معتدلًا بين DGVCB وDGIP. توفر هذه الدراسة إرشادات نظرية لحوكمة نظم الأعمال وصياغة استراتيجيات التعاون للمؤسسات.
مقدمة
في عصر الاقتصاد الرقمي، أصبح سلوك خلق القيمة الخضراء الرقمية القائم على الطلب (DGVCB) تدريجياً بديلاً عن خلق القيمة القائم على الإنتاج (ما ولين، 2023). إن المنفعة المتبادلة والتكامل الذي يجلبه الاقتصاد الأخضر الرقمي يمكّن من مطابقة السوق للموارد المتفرقة بشكل أكثر فعالية، ويمكّن من ظهور نماذج أعمال تلبي عرض القيمة للعملاء (لو وآخرون، 2023). سلوك الشركات في المجال الأخضر الرقمي هو التكامل العميق بين التكنولوجيا الرقمية المتقدمة وتكنولوجيا التصنيع الأخضر، بحيث تدفع البيانات تطوير جميع جوانب الشركة، وتعزز تحول العملية الكاملة للبحث والتطوير، والتصنيع، والتسويق، واللوجستيات، والخدمات، بحيث يمكن استغلال قيمة عنصر البيانات بشكل كامل، مما يمكّن الشركة من التطور في اتجاه أكثر صحة وخضرة (ماو وآخرون، 2019). خاصة في ظل مأزق وباء فيروس كورونا الجديد، تحتاج الشركات إلى دعم التكنولوجيا الرقمية لاستئناف الإنتاج والعمل بشكل غير متصل (قو وآخرون، 2020). تزداد مشاكل استهلاك الطاقة والبيئة بروزاً (شرمالي وآخرون، 2020)، ومن الملح أن تتطور الشركات في اتجاه أكثر خضرة (سمايرة وسيديك، 2023). بسبب ذلك، تستهدف الاقتصادات الكبرى في العالم هذه الفرصة، وتتسابق لتطوير تكنولوجيا التصنيع الأخضر الرقمي المتقدمة، لتحويل الشركات التقليدية رقمياً، ومع دمج خصائص شركاتها الخاصة، لاستغلال مزاياها، وخلق بطاقات عمل فريدة ومتقدمة لبلدانها (شحاتة المشهداني وآخرون، 2021). استراتيجية الصناعة 4.0 في ألمانيا (كيو وآخرون، 2019)، تركز الولايات المتحدة على التقنيات المتطورة والشركات عالية المستوى لتحقيق إعادة التصنيع، كما أن اليابان وكوريا الجنوبية ودول آسيوية أخرى تروج بنشاط للترقية الرقمية الخضراء للشركات، حيث تركز اليابان على “الصناعة المتصلة” والابتكار التكنولوجي لبناء مجتمع ذكي، بينما تبني كوريا الجنوبية مصانع ذكية لتعزيز تحول الشركات وابتكارها. وتقوم بنشاط بإدخال سياسات لدعم التحول الرقمي (واغنر وآخرون، 2017). في يونيو 2020، أصدرت وزارة الاقتصاد والتجارة والصناعة اليابانية “النسخة 2020 من الكتاب الأبيض للتصنيع”، التي وضعت استراتيجية تطوير محددة لتسريع التحول الرقمي الأخضر للشركات (هاتاني، 2020). وهذا يدل على أهمية التحول الرقمي الأخضر للشركات في المنافسة الدولية (ين وآخرون، 2023). في سياق تطوير جيل جديد من التكنولوجيا الرقمية، أصبح تعزيز التحول الرقمي للشركات، مع إبراز دور التكنولوجيا الرقمية في التنمية الخضراء للشركات، وتعزيز التنمية الخضراء، هو الاتجاه التنموي للشركات (لي وآخرون، 2022).
في الوقت نفسه، أصبحت المنافسة بين المنصات الناتجة عن الاقتصاد التشاركي أكثر حدة، وأصبحت طبيعة المنافسة في السوق أكثر وضوحًا. يُعتبر النظام البيئي للأعمال، كأداة رئيسية في عصر الاقتصاد الأخضر الرقمي، وصفًا لنمط المنافسة والتعاون بين الشركات الرقمية الخضراء المبتكرة في العصر الجديد باستخدام استعارة المعرفة البيئية (ين ويو، 2022). يدمج النظام البيئي للأعمال الابتكار العلمي والتكنولوجي، والبحث والتطوير التكنولوجي، والتطبيق التجاري. بمساعدة التكنولوجيا الخضراء الرقمية، يمكن للنظام البيئي للأعمال تحقيق تبادل المعلومات والتواصل بين النظام البيئي للإنتاج والنظام البيئي للاستهلاك، مما يمكّن الشركات الرقمية الخضراء المبتكرة من دخول السوق بشكل أفضل، والاستجابة للسوق بشكل أسرع، والحصول على مزايا تنافسية مستدامة (بيدون وآخرون، 2019). في هذا الصدد، يجب على الشركات أن تولي مزيدًا من الاهتمام لبناء البيئة الخارجية للنظام البيئي للأعمال، وتلبية قيمة الاقتراح للعملاء، والتركيز على “جانب الطلب” الرقمي الأخضر.
الابتكار. في نظام الأعمال، يتم تقليل تكلفة البحث ومطابقة احتياجات المستهلكين الشخصية بشكل كبير، ويتم الاستجابة بشكل أكثر إيجابية لقيمة العرض من العميل. لقد حلت الاختراق الكامل لسوق الذيل الطويل محل التطور السائد للسوق التقليدي (باين وآخرون، 2017). في الاقتصاد الأخضر الرقمي، يعني دعم العملاء السيطرة على نظام المستهلك. من خلال التواصل والتبادل مع المستخدمين، يمكن الحصول على بيانات المعلومات وتحليل بيانات المستهلك يمكن إدخاله في نظام اتخاذ القرار الإنتاجي للشركات، مما يمكن أن يساعد الشركات في اختيار قرارات أكثر منطقية وتلبية قيمة العرض من جانب الطلب بشكل أكثر دقة وكفاءة (كاور وآخرون، 2021). لذلك، يمكن أن يكشف البحث في سلوك DGVCB بشكل فعال عن الأسباب وراء ظهور نظام الأعمال، ثم يساعد الشركات الرقمية الخضراء المبتكرة في تطوير خطط للحصول على مزايا بيئية مستدامة (ما ولين، 2023).
الابتكار. في نظام الأعمال، يتم تقليل تكلفة البحث ومطابقة احتياجات المستهلكين الشخصية بشكل كبير، ويتم الاستجابة بشكل أكثر إيجابية لقيمة العرض من العميل. لقد حلت الاختراق الكامل لسوق الذيل الطويل محل التطور السائد للسوق التقليدي (باين وآخرون، 2017). في الاقتصاد الأخضر الرقمي، يعني دعم العملاء السيطرة على نظام المستهلك. من خلال التواصل والتبادل مع المستخدمين، يمكن الحصول على بيانات المعلومات وتحليل بيانات المستهلك يمكن إدخاله في نظام اتخاذ القرار الإنتاجي للشركات، مما يمكن أن يساعد الشركات في اختيار قرارات أكثر منطقية وتلبية قيمة العرض من جانب الطلب بشكل أكثر دقة وكفاءة (كاور وآخرون، 2021). لذلك، يمكن أن يكشف البحث في سلوك DGVCB بشكل فعال عن الأسباب وراء ظهور نظام الأعمال، ثم يساعد الشركات الرقمية الخضراء المبتكرة في تطوير خطط للحصول على مزايا بيئية مستدامة (ما ولين، 2023).
في عصر الاقتصاد الصناعي، يكون اهتمام المؤسسات دائمًا مركزًا على القدرة الإنتاجية. تركز المؤسسات فقط على الإنتاج والتصنيع من “جانب العرض”، وتسعى لتحقيق الفوائد والكفاءة من خلال البحث والابتكار التكنولوجي والتوزيع الأمثل للموارد، من أجل تحقيق خلق القيمة. لذلك، يتم إنشاء خلق القيمة في عصر الاقتصاد الصناعي داخل المؤسسة (جرونروس وفويما، 2013). ومع ذلك، يؤدي ذلك أيضًا إلى إهمال عرض القيمة للعملاء، وتصبح الاحتياجات الحقيقية للعملاء صعبة التلبية. في سياق البيانات الضخمة، أصبحت DGVCB الشكل الرئيسي لخلق القيمة في عصر الاقتصاد الرقمي بسبب فائض الطاقة الإنتاجية وعرض القيمة للعملاء. يختلف DGVCB عن النقل أحادي الاتجاه للقيمة تحت منطق المنتج، حيث يتبع منطق الخدمة ويؤكد أكثر على الاستجابة لجهة الطلب (رانجان وريد، 2016). ومع ذلك، بسبب تعقيد النظام البيئي للأعمال، لا يمكن تفسير المشهد التنافسي الحالي فقط من حيث التفاعل بين الشركات والمستهلكين. هناك سببان رئيسيان: أولاً، لقد كسر عصر الاقتصاد الرقمي النظام التقليدي للإنتاج والتوريد، وأصبح إعادة بناء سلسلة القيمة سمة مهمة للنموذج التجاري الحالي. بدعم من تكنولوجيا الابتكار الأخضر الرقمي، سيتكامل النظام البيئي للإنتاج جميع أنواع الموردين بشكل عضوي ويتحول إلى نظام بيئي للإنتاج الأخضر الرقمي (ين وآخرون، 2022). مع تنوع الجسم الرئيسي للابتكار، هناك حاجة إلى ممارسة جديدة للتفاعل متعدد العلاقات لتقديم تفسير أكثر دقة لأساس الحصول على مزايا بيئية تجارية. ثانيًا، تغيرت العوامل البيئية التي تؤثر على المشاركة في خلق القيمة الخضراء الرقمية. تتدفق المعرفة الصريحة والضمنية بشكل أكثر تكرارًا. في الوقت نفسه، يعزز التعاون في خلق القيمة الخضراء الرقمية دور العوامل المؤسسية، كما أن الحاجز القيمي الناتج عن تجزئة الشبكة الخضراء الرقمية يمنح أيضًا علامة مميزة للنظام البيئي للأعمال (غوتز وآخرون، 2022). وقد وُجد أن درجة تضمين الشبكة الخضراء الرقمية (DGNE) تحدد الوضع البيئي للمؤسسات المبتكرة الخضراء الرقمية في النظام البيئي للأعمال. كما أن تجزئة الشبكة الخضراء الرقمية (DGNF) هي أيضًا عامل مهم يؤثر على تطوير DGVCB (دونغ وآخرون، 2023).
على الرغم من أن DGVCB يؤكد على خلق القيمة المشتركة تحت تفاعل متعدد العلاقات، إلا أن المنافسة في النظام البيئي للأعمال لم تضعف. بدلاً من ذلك، تصبح المنافسة أكثر حدة مع تحديث النظام البيئي للأعمال بشكل تكراري ودخول وخروج عدد كبير من المؤسسات في النظام البيئي للأعمال (باريل وآخرون، 2021). على عكس البيروقراطيات والأسواق في تخصيص الموارد، لا تزال المنظمة الشبكية للنظم البيئية للأعمال تلعب دورًا رئيسيًا. من ناحية، تعكس درجة DGNE خصائص موقع المؤسسات في النظام البيئي للأعمال.
يمكن أن تجلب المؤسسات ذات درجة DGNE العالية موارد أغنى وأكثر اتساعًا في عملية خلق القيمة الخضراء الرقمية. من ناحية أخرى، في النظام البيئي للأعمال، يتمتع عملية DGVCB بتقسيم عمل وتعاون أكثر تفصيلًا (وو وليو، 2022). كعامل سياقي، ستؤثر DGNF على سلوك التعاون للمؤسسات المبتكرة الخضراء الرقمية (دونغ وآخرون، 2023). يجادل هذا البحث بأن الاختلافات في درجة مشاركة الخبرة، ودرجة مشاركة المعرفة، والمنافسة بين المؤسسات المبتكرة الخضراء الرقمية في النظام البيئي للأعمال تشكل DGNF. من المؤكد أن DGNF ستؤثر على تحقيق أداء الابتكار الأخضر الرقمي (DGIP) (فالائي وآخرون، 2022). في الختام، قد تلعب درجة DGNE دورًا وسيطًا بين DGVCB وDGIP. قد تلعب DGNF دورًا معتدلًا في DGVCB (أرديتو وآخرون، 2021). لذلك، استنادًا إلى الوضع الحالي لتطوير النظام البيئي للأعمال، يستعرض هذا البحث الأدبيات الموجودة، ويقترح فرضيات ذات صلة، ويجري اختبارات تجريبية لتحليل آلية تأثير DGVCB على تحقيق DGIP (رونغ وآخرون، 2013). استنادًا إلى تطوير النظام البيئي للأعمال الحالي، يقترح هذا البحث فرضيات بحث ذات صلة من خلال مناقشة الأدبيات، ويقوم ببناء نماذج نظرية، وإجراء استبيانات، ويأخذ 326 مؤسسة صينية كعينات لاختبار آلية تأثير DGVCB للمؤسسات على DGIP تجريبيًا. قد تكون المساهمة المحتملة لهذا البحث هي إثراء نظرية خلق القيمة الخضراء الرقمية بناءً على التحقيق في DGVCB للمؤسسات تحت النظام البيئي للأعمال. استنادًا إلى نظرية DGNE، يوفر إطار تحليل نظري كامل نسبيًا للمؤسسات لتعزيز DGIP من خلال DGVCB، ثم يقدم أفكارًا لحوكمة النظام البيئي للأعمال، ويحقق في آلية تأثير DGVCB للمؤسسات على DGIP من منظور تجريبي. من أجل اكتشاف المسار الاستراتيجي لتحسين أداء الابتكار الأخضر الرقمي في النظام البيئي للأعمال، ثم تحسين عمومية نظرية خلق القيمة الخضراء الرقمية. في الوقت نفسه، يأخذ هذا البحث تجزئة الشبكة الخضراء الرقمية كعامل سياقي لاستكشاف تأثيرها على خلق القيمة الخضراء الرقمية، مما يوفر منظورًا جديدًا لدراسة التعاون العميق بين المؤسسات. إن بحث هذا العمل له قيمة توجيهية مهمة في تنمية الميزة التنافسية وصياغة الاستراتيجية البيئية في النظام البيئي للأعمال.
المحتويات المتبقية من هذا البحث هي كما يلي. “الأساس النظري والفرضية البحثية” يستعرض الأدبيات ذات الصلة ويقترح الفرضية البحثية. “تصميم البحث” يصف تصميم البحث والأفكار. “تحليل البيانات واختبار الفرضيات” يحلل بيانات الانحدار ويختبر الفرضية البحثية. “الاستنتاجات والآثار” يلخص ويحلل نتائج البحث التجريبي.
الأساس النظري والفرضية البحثية
الأساس النظري
البحث في DGVCB. مع فتح السياسات الحكومية، وتغيير قواعد الصناعة، والتحسين التدريجي لنظام الاقتصاد السوقي وزيادة إمكانيات تطوير السوق، اختفى نمط الإنتاج والإدارة المغلق تدريجيًا. انتقلت الموضوعات التجارية من الأعمال المنفصلة الأصلية إلى تطوير التعاون (كالا وتشوباي، 2023). تم تعزيز ارتباط عوامل الموارد. لقد تغير عالم الأعمال بشكل كبير، وهذا البيئة تجعل DGVCB ممكنًا (ما وآخرون، 2019). يختلف DGVCB عن خلق القيمة القائم على نهاية الإنتاج، حيث يدفع DGVCB تشغيل النظام البيئي للإنتاج من خلال نهاية الطلب. نمط تدفق DGVCB مختلف تمامًا عن نمط شبكة التعاون الابتكاري التقليدي ويتغير مع تطور نظرية خلق القيمة (أدنر، 2017). عندما تمتلك المؤسسة موارد فريدة أو عالية
قدرة دمج الموارد التي لا تمتلكها الشركات الأخرى، يعني أن المؤسسة لديها مزايا تنافسية أساسية في السوق. يمكن للشركات الحصول على قيمة مميزة بفضل مزاياها التنافسية الأساسية (Qiu et al., 2020). في الوقت الحاضر، لا يزال البحث حول المزايا التنافسية للسوق للمؤسسات محصورًا في الخلفية الاقتصادية الصناعية التقليدية. الهدف النهائي من خلق قيمة المؤسسة هو تلبية الاحتياجات الحقيقية للعملاء. لا يمكن لنظام نظرية خلق القيمة ذات الصلة الذي يركز على جانب العرض أن يفسر بشكل فعال ظاهرة نموذج الأعمال المعقد بشكل متزايد (Freudenreich et al., 2020). تنسب معظم الشركات التقليدية السبب الجذري لفشل الأعمال إلى الفشل في الحصول على الاحتياجات الحقيقية للعملاء في الوقت المناسب. في عصر الاقتصاد الأخضر الرقمي، يجب استخدام مزايا البيانات الضخمة لإبراز دور الصناعة الخضراء الرقمية والصناعة الخضراء الرقمية في الصناعة الحقيقية. يجب علينا إنشاء آلية يمكنها الاستجابة بسرعة للسوق وتلبية الطلب الحقيقي من جانب الطلب، لتحقيق الهدف التنموي طويل الأجل للمؤسسة (Liu et al., 2022). مع انتقال البحث حول جانب العرض تدريجياً إلى البحث حول جانب الطلب، أصبح من الضروري في إدارة الابتكار الأخضر الرقمي فهم عرض القيمة للعملاء بعمق والسماح للعملاء بالمشاركة في عملية الإنتاج (Piller et al., 2010). تحت تأثير DGVCB والتكنولوجيا الخضراء الرقمية، شهدت نظرية خلق القيمة التقليدية تغييرات جذرية (Balzer et al., 2020). في بيئة الاقتصاد الأخضر الرقمي، يتم تحقيق عرض القيمة من العملاء مع تشكيل نظام الأعمال الرقمي. لقد تجاوزت القيمة المميزة التي تجلبها الميزة المشتركة سوق الذيل الطويل تلك الخاصة بالمنتجات السائدة (Salvador et al., 2020). أصبح من الاتجاهات التنموية في سوق اليوم التركيز على عرض القيمة للعملاء من جانب الطلب، والتحول من تلبية احتياجات العملاء بشكل سلبي إلى تطويرها بشكل نشط، وإنشاء نظام استهلاكي. في الوقت نفسه، أصبح من الاتجاهات الاستراتيجية الجديدة للمؤسسات إنشاء نظام إنتاج لتلبية عرض القيمة للعملاء وتحقيق توافق عضوي مع السوق (Morgan-Thomas et al., 2020). بناءً على التحليل أعلاه، يحتاج DGVCB إلى المشاركة في المنافسة السوقية بمزايا النظام البيئي المشتركة، والحصول على مزايا تنافسية من خلال مشاركة المزايا، وتحقيق الأرباح من خلال DGVCB (Kang and Na, 2020). بناءً على ذلك، يحتاج DGVCB إلى أن يتم دراسته في سياق العصر الاقتصادي الجديد، لتوفير دعم نظري جديد لتحول المؤسسات في عصر الاقتصاد الرقمي.
قدرة دمج الموارد التي لا تمتلكها الشركات الأخرى، يعني أن المؤسسة لديها مزايا تنافسية أساسية في السوق. يمكن للشركات الحصول على قيمة مميزة بفضل مزاياها التنافسية الأساسية (Qiu et al., 2020). في الوقت الحاضر، لا يزال البحث حول المزايا التنافسية للسوق للمؤسسات محصورًا في الخلفية الاقتصادية الصناعية التقليدية. الهدف النهائي من خلق قيمة المؤسسة هو تلبية الاحتياجات الحقيقية للعملاء. لا يمكن لنظام نظرية خلق القيمة ذات الصلة الذي يركز على جانب العرض أن يفسر بشكل فعال ظاهرة نموذج الأعمال المعقد بشكل متزايد (Freudenreich et al., 2020). تنسب معظم الشركات التقليدية السبب الجذري لفشل الأعمال إلى الفشل في الحصول على الاحتياجات الحقيقية للعملاء في الوقت المناسب. في عصر الاقتصاد الأخضر الرقمي، يجب استخدام مزايا البيانات الضخمة لإبراز دور الصناعة الخضراء الرقمية والصناعة الخضراء الرقمية في الصناعة الحقيقية. يجب علينا إنشاء آلية يمكنها الاستجابة بسرعة للسوق وتلبية الطلب الحقيقي من جانب الطلب، لتحقيق الهدف التنموي طويل الأجل للمؤسسة (Liu et al., 2022). مع انتقال البحث حول جانب العرض تدريجياً إلى البحث حول جانب الطلب، أصبح من الضروري في إدارة الابتكار الأخضر الرقمي فهم عرض القيمة للعملاء بعمق والسماح للعملاء بالمشاركة في عملية الإنتاج (Piller et al., 2010). تحت تأثير DGVCB والتكنولوجيا الخضراء الرقمية، شهدت نظرية خلق القيمة التقليدية تغييرات جذرية (Balzer et al., 2020). في بيئة الاقتصاد الأخضر الرقمي، يتم تحقيق عرض القيمة من العملاء مع تشكيل نظام الأعمال الرقمي. لقد تجاوزت القيمة المميزة التي تجلبها الميزة المشتركة سوق الذيل الطويل تلك الخاصة بالمنتجات السائدة (Salvador et al., 2020). أصبح من الاتجاهات التنموية في سوق اليوم التركيز على عرض القيمة للعملاء من جانب الطلب، والتحول من تلبية احتياجات العملاء بشكل سلبي إلى تطويرها بشكل نشط، وإنشاء نظام استهلاكي. في الوقت نفسه، أصبح من الاتجاهات الاستراتيجية الجديدة للمؤسسات إنشاء نظام إنتاج لتلبية عرض القيمة للعملاء وتحقيق توافق عضوي مع السوق (Morgan-Thomas et al., 2020). بناءً على التحليل أعلاه، يحتاج DGVCB إلى المشاركة في المنافسة السوقية بمزايا النظام البيئي المشتركة، والحصول على مزايا تنافسية من خلال مشاركة المزايا، وتحقيق الأرباح من خلال DGVCB (Kang and Na, 2020). بناءً على ذلك، يحتاج DGVCB إلى أن يتم دراسته في سياق العصر الاقتصادي الجديد، لتوفير دعم نظري جديد لتحول المؤسسات في عصر الاقتصاد الرقمي.
في الوقت الحاضر، تغير DGVCB من التفاعل الثنائي إلى التفاعل المتعدد. استنادًا إلى خلفية عصر البيانات الضخمة ومساعدة نظام الأعمال الرقمي، تم حل مشكلة عدم التماثل في المعلومات بشكل فعال. لقد حصلت احتياجات العملاء الشخصية على مزيد من الاهتمام، مما أثرى عناصر القيمة، وجعل تفاعل القيمة أكثر تكرارًا وعلاقة القيمة أكثر تنوعًا (Heikka et al., 2018). يصبح التفاعل، وتقسيم العمل، والتعاون بين جانب الطلب وجانب العرض في نظام الأعمال أقرب، بحيث يمكن لنظام الأعمال الاستجابة بسرعة لطلب العملاء من جانب الطلب. تحقق البيئة التجارية إعادة البناء بمساعدة منصة البيانات الضخمة. أصبح DGVCB القائم على النظام البيئي التجاري اتجاهًا جديدًا في المنافسة السوقية (Pidun et al., 2020). يختلف عن سلوك خلق القيمة التقليدي القائم على العلاقة الثنائية بين الشركات والعملاء، فإن تفاعل العلاقة في DGVCB في النظام البيئي التجاري أكثر تنوعًا، ويشمل المزيد من العناصر، والعملية أكثر تعقيدًا (Chekfoung et al., 2020). في عملية خلق القيمة الخضراء الرقمية، تتبادل الشركات الموجودة في النظام البيئي التجاري المعلومات والمعرفة والموارد باستمرار، وتطور بشكل مشترك خطط الإنتاج والتشغيل والتنفيذ
خطط لتلبية احتياجات العملاء وتحقيق الأرباح (Rong et al., 2021). في الوقت نفسه، يجلب التحديث المستمر للنظام البيئي التجاري تحديات شديدة للشركات في النظام البيئي. يتطلب من الشركات تحليل البيئة الداخلية والخارجية باستمرار، وضبط الموارد والقدرات، والتعاون مع الشركات القائمة الأخرى لتلبية عرض القيمة للعملاء (Sashi, 2021). في عصر الاقتصاد الرقمي، يصبح بحث DGVCB أكثر أهمية. يعتبر DGVCB بين الشركات أداة قوية لكسر حواجز التعاون واستخدام الموارد الخارجية بشكل فعال. لقد تغير البحث حول DGVCB من منطق يقوده المنتج إلى منطق يقوده الخدمة. خلق القيمة من التقليدي المغلق إلى الآن المفتوح، ويتجه تدريجياً نحو النظام البيئي التجاري (Herskovits et al., 2013). ومع ذلك، تناقش معظم الأبحاث الحالية آلية تأثير DGVCB على أداء المؤسسة من خلال أساليب البحث النوعي. كيف يمكن تنفيذ التحول الرقمي الأخضر للمؤسسة في النظام البيئي التجاري، وكيفية خلق قيمة خضراء رقمية بشكل فعال وتحسين مستوى الابتكار الرقمي الأخضر للمؤسسة، واحتلال مكانة بيئية أعلى، نحتاج إلى إجراء مزيد من الأبحاث المتعمقة (Shen et al., 2022).
خطط لتلبية احتياجات العملاء وتحقيق الأرباح (Rong et al., 2021). في الوقت نفسه، يجلب التحديث المستمر للنظام البيئي التجاري تحديات شديدة للشركات في النظام البيئي. يتطلب من الشركات تحليل البيئة الداخلية والخارجية باستمرار، وضبط الموارد والقدرات، والتعاون مع الشركات القائمة الأخرى لتلبية عرض القيمة للعملاء (Sashi, 2021). في عصر الاقتصاد الرقمي، يصبح بحث DGVCB أكثر أهمية. يعتبر DGVCB بين الشركات أداة قوية لكسر حواجز التعاون واستخدام الموارد الخارجية بشكل فعال. لقد تغير البحث حول DGVCB من منطق يقوده المنتج إلى منطق يقوده الخدمة. خلق القيمة من التقليدي المغلق إلى الآن المفتوح، ويتجه تدريجياً نحو النظام البيئي التجاري (Herskovits et al., 2013). ومع ذلك، تناقش معظم الأبحاث الحالية آلية تأثير DGVCB على أداء المؤسسة من خلال أساليب البحث النوعي. كيف يمكن تنفيذ التحول الرقمي الأخضر للمؤسسة في النظام البيئي التجاري، وكيفية خلق قيمة خضراء رقمية بشكل فعال وتحسين مستوى الابتكار الرقمي الأخضر للمؤسسة، واحتلال مكانة بيئية أعلى، نحتاج إلى إجراء مزيد من الأبحاث المتعمقة (Shen et al., 2022).
فرضية البحث
DGVCB و DGIP. من خلال تحليل مقارن لنموذج التعاون في عصر الاقتصاد الرقمي والتعاون التقليدي في تقسيم العمل في النظام البيئي التجاري، اقترح بعض العلماء أن DGVCB في النظام البيئي التجاري يجب أن يركز على عرض القيمة للعملاء، واستنادًا إلى ذلك، قاموا بإنشاء نموذج DART. يتضمن نموذج DART أربعة أبعاد – الحوار، الوصول، تقليل المخاطر، والشفافية (Anshu et al., 2022). يشير الحوار إلى التواصل من نظير إلى نظير في النظام البيئي التجاري. الهدف من الحوار هو مناقشة المشكلات المشتركة وتطوير حلول لها. يشير الاستحواذ إلى الحصول على الموارد والقدرات اللازمة لتلبية طلبات العملاء وضمان أن تكون عملية الابتكار الأخضر الرقمي مدفوعة أكثر بالطلب. يعكس تقليل المخاطر آلية تقاسم المخاطر في DGVCB في النظام البيئي التجاري. يجب على الشركات تقليل المخاطر، من أجل الحصول على البقاء والتنمية على المدى الطويل. تؤكد الشفافية على اكتمال المعلومات وتماثلها. هناك الكثير من المعاملات في DGVCB للشركات. من خلال تحسين تماثل المعلومات وشفافية التعاون في الابتكار بين الشركات، يمكن تقليل تكاليف المعاملات للشركات (Chandna and Salimath, 2022).
مع تغير البيئة الاقتصادية الحالية بسرعة، تعتمد الابتكارات الخضراء الرقمية في نظام الأعمال بشكل أكبر على الدمج مع الكيانات الخارجية لتحقيق هدف إعادة بناء القيمة (سرفراز وآخرون، 2023). من منظور بُعد العملية، لا يمكن فصل التجديد التكراري لنظام الأعمال عن الاتصال العضوي لمجتمع الابتكار التكنولوجي، ومجتمع تطوير الصناعة، ومجتمع تطبيق الأعمال (ين وآخرون، 2022). بالإضافة إلى ذلك، يمكن لنظام الأعمال الاستجابة بسرعة لطلب وعرض الابتكار الأخضر الرقمي، ويمكنه إدخال الابتكار الأخضر الرقمي بسرعة وإخراجه في الوقت المناسب (زهرة وآخرون، 2023). إن عملية الشركات في خلق قيمة خضراء رقمية مشتركة هي أيضًا عملية اكتساب الشركات لمزايا بيئية في الشبكة البيئية للأعمال. في DGVCB، يمكن أن يساعد الحوار الشركات على فهم احتياجات العملاء الشخصية، وضمان الاتجاه الصحيح للعمل، وتحسين كفاءة ربط الموارد، وتعزيز أداء الابتكار الأخضر الرقمي (بلاير وآخرون، 2018). كشكل متقدم من التعاون، يتمتع نظام الأعمال بميزة تنافسية فريدة في السوق تتمثل في تقليل المخاطر. يمكن لنظام الأعمال الاستجابة بسرعة للتغيرات في بيئة السوق وضبط إجراءات DGVCB في
وقت مناسب لتقليل مخاطر التعاون. يمكن أن يوفر DGVCB وسادة مخاطر للشركات في عملية تلبية احتياجات العملاء، وبالتالي تحسين أداء الابتكار الأخضر الرقمي للشركات (ريتالا وآخرون، 2013). في نظام الأعمال، فإن الشفافية الأعلى للتعاون تسهم في حماية التعاون بين الشركات، وتحسين كفاءة إدارة النظام البيئي، وتقليل السلوك الانتهازي وتحسين أداء الابتكار الأخضر الرقمي للشركات (غاردنر وآخرون، 2019). بناءً على ذلك، تقترح هذه الورقة الفرضية التالية:
: يؤثر DGVCB بشكل إيجابي كبير على DGIP الشركات.
وقت مناسب لتقليل مخاطر التعاون. يمكن أن يوفر DGVCB وسادة مخاطر للشركات في عملية تلبية احتياجات العملاء، وبالتالي تحسين أداء الابتكار الأخضر الرقمي للشركات (ريتالا وآخرون، 2013). في نظام الأعمال، فإن الشفافية الأعلى للتعاون تسهم في حماية التعاون بين الشركات، وتحسين كفاءة إدارة النظام البيئي، وتقليل السلوك الانتهازي وتحسين أداء الابتكار الأخضر الرقمي للشركات (غاردنر وآخرون، 2019). بناءً على ذلك، تقترح هذه الورقة الفرضية التالية:
DGNE و DGIP. بفضل التكنولوجيا الخضراء الرقمية، أصبحت علاقات الشبكة التجارية أكثر تنوعًا، وحجم الشبكة أكبر، وتكرار التفاعل أعلى، وبنية الشبكة أكثر تعقيدًا (ريتر وبيدرسن، 2020). تنعكس الميزة التنافسية لنظام الأعمال في DGNE. يمكن للشركات المبتكرة الخضراء الرقمية في الشبكة استخدام التكنولوجيا الخضراء الرقمية لتحديد موقعها في الشبكة بسرعة للاستفادة من مزايا التعاون. يتضمن DGNE بعدين، وهما الاندماج الهيكلي والاندماج العلاقي (ليو وآخرون، 2017). كلما كان الاندماج الهيكلي للشركة في الشبكة أكبر، كانت تأثيراتها أكبر. بالإضافة إلى ذلك، فإن الشركات المبتكرة الخضراء الرقمية ذات درجة الاندماج الهيكلي العالية تكون أسهل في التعاون مع شركات أخرى، ويمكنها الاستجابة بسرعة لطلب السوق، وأسهل في تحسين DGIP (وانغ وآخرون، 2016). كلما زادت درجة الاندماج العلاقي في النظام، زادت تكرار التفاعل بين الشركة والشركات الأخرى في الشبكة. الشركات ذات درجة الاندماج العلاقي العالية تكون أكثر احتمالًا لتأسيس علاقات تعاونية، والشركات الأخرى في الشبكة لديها ثقة أكبر واعتماد عليها. يعني وجود شراكات عالية الجودة أن الشركة أكثر ابتكارًا. يمكن أن نرى أن الشركات ذات درجة الاندماج العلاقي العالية يمكن أن تحسن بشكل فعال DGIP الخاصة بها (هان، 2022).
بالإضافة إلى ذلك، فإن نقص الاندماج الشبكي سيؤثر على كفاءة التعاون ويجعل من المستحيل تحقيق أفضل النتائج. خاصة عندما يظهر السلوك الانتهازي، لا يمكن تنفيذ التعاون. ومع ذلك، عندما تكون درجة الاندماج الشبكي مرتفعة جدًا، فإنها ستؤدي إلى صلابة هيكلية وعلاقات، وتفكير كسول ومشاكل أخرى (شي وآخرون، 2020). ومع ذلك، في عصر الاقتصاد الرقمي، يتحول الاندماج الشبكي تدريجيًا إلى DGNE. بمساعدة آلية تبادل المعلومات تحت البيانات الضخمة، يمكن لـ DGNE تعويض التأثير السلبي الناتج عن درجة الاندماج المفرطة أو غير الكافية. سيتم القضاء على هذه التأثيرات السلبية بمساعدة التكنولوجيا الخضراء الرقمية. لذلك، في سياق الاقتصاد الرقمي، يؤثر DGNE بشكل إيجابي على DGIP الشركات (بان وآخرون، 2019). ولهذا الغرض، تقترح هذه الورقة الفرضية التالية:
: يلعب DGNE دورًا إيجابيًا كبيرًا في DGIP الشركات.
DGVCB و DGNE و DGIP. يمكن أن يحسن DGVCB من أداء الابتكار الأخضر الرقمي للشركات، ولكنه يساعد أيضًا الشركات على احتلال موقع مركزي في الشبكة والحصول على مزايا القوة ذات الصلة ومزايا تنافسية مستدامة (أكيولاني وآخرون، 2020). تمتلك الشركات المبتكرة الخضراء الرقمية التي تحتل مكانة بيئية أعلى المزيد من الفرص لتبادل المعرفة التقنية والتعاون مع شركات أخرى، مما يسهل تحسين DGIP الخاصة بها. يجعل الحوار DGNE ممكنًا. من خلال تبادل المعلومات والتواصل المتكرر مع الشركات الأخرى في النظام البيئي وتطوير وتصميم المنتجات المشتركة مع
الشركات التعاونية، يمكنهم الاستجابة بشكل إيجابي لعرض قيمة العملاء، وتوسيع نطاق الإنتاج والتشغيل، وتعزيز قوة الخطاب للشركات في النظام البيئي، وتحسين مكانة الشركات البيئية، وإتقان التكنولوجيا الأساسية الخضراء الرقمية، وأخيرًا تحسين درجة الاندماج الهيكلي. في الوقت نفسه، يمكن أن تساعد آلية الحوار الجيدة في إقامة علاقة وثيقة مع الشركاء، وزيادة تكرار التعاون والثقة المتبادلة، ومساعدة بعضهم البعض في حل المشكلات معًا، مما يحسن درجة الاندماج العلاقي (فرويدنريش وآخرون، 2020). ليس ذلك فحسب، بل يمكن أن يعزز نظام الأعمال الاندماج العلاقي من خلال زيادة الشفافية. كلما كانت الشفافية في النظام البيئي أعلى، كان من الأسهل إقامة علاقات تعاونية مع الشركات في مجالات أخرى، وفهم المعلومات ذات الصلة حول الشركات في مجالات أخرى، وفهم احتياجات الشركاء. يمكن أن يحل نظام بيئي ذو شفافية عالية بشكل فعال مشاكل مثل عدم التماثل في المعلومات. كلما كانت الشركة أكثر شفافية، كانت المكانة التي تحتلها أعلى، وكلما زادت الحقوق والنفوذ ذات الصلة، مما يمكن أن يجعلها تلعب دور الوسيط في نظام الأعمال. بالإضافة إلى ذلك، مع إنشاء منصة معلومات خدمة المنتج، وآلية تقييم المخاطر وتجنب المخاطر في نظام الأعمال، تزداد درجة DGNE بشكل أكبر (بومغبي وآخرون، 2020).
الشركات التعاونية، يمكنهم الاستجابة بشكل إيجابي لعرض قيمة العملاء، وتوسيع نطاق الإنتاج والتشغيل، وتعزيز قوة الخطاب للشركات في النظام البيئي، وتحسين مكانة الشركات البيئية، وإتقان التكنولوجيا الأساسية الخضراء الرقمية، وأخيرًا تحسين درجة الاندماج الهيكلي. في الوقت نفسه، يمكن أن تساعد آلية الحوار الجيدة في إقامة علاقة وثيقة مع الشركاء، وزيادة تكرار التعاون والثقة المتبادلة، ومساعدة بعضهم البعض في حل المشكلات معًا، مما يحسن درجة الاندماج العلاقي (فرويدنريش وآخرون، 2020). ليس ذلك فحسب، بل يمكن أن يعزز نظام الأعمال الاندماج العلاقي من خلال زيادة الشفافية. كلما كانت الشفافية في النظام البيئي أعلى، كان من الأسهل إقامة علاقات تعاونية مع الشركات في مجالات أخرى، وفهم المعلومات ذات الصلة حول الشركات في مجالات أخرى، وفهم احتياجات الشركاء. يمكن أن يحل نظام بيئي ذو شفافية عالية بشكل فعال مشاكل مثل عدم التماثل في المعلومات. كلما كانت الشركة أكثر شفافية، كانت المكانة التي تحتلها أعلى، وكلما زادت الحقوق والنفوذ ذات الصلة، مما يمكن أن يجعلها تلعب دور الوسيط في نظام الأعمال. بالإضافة إلى ذلك، مع إنشاء منصة معلومات خدمة المنتج، وآلية تقييم المخاطر وتجنب المخاطر في نظام الأعمال، تزداد درجة DGNE بشكل أكبر (بومغبي وآخرون، 2020).
يعكس دخول وخروج عدد كبير من الشركات مع التحديث التكراري لنظام الأعمال درجة DGNE. يمكن أن تساعد آلية الحوار الشركات على إقامة علاقات جيدة مع الشركات الأخرى وتعزيز التعاون، وتساعد الشركات على احتلال موقع أكثر مركزية في نظام الأعمال (لي وآخرون، 2022). يتم تقليل الاحتكاك في عملية DGVCB بشكل أكبر مع تشكيل آلية مشاركة المخاطر. يتم دمج عناصر نظام الأعمال بشكل أكبر تحت دور تبادل المعلومات المتكرر، بحيث يمكنهم الاستجابة بسرعة لاحتياجات الأسواق المتخصصة، مما يحسن أداء الابتكار الأخضر الرقمي للشركات. بناءً على التحليل أعلاه، يلعب DGNE دور الوسيط بين DGVCB و DGIP. فقط من خلال الاندماج في الشبكة واحتلال الموقع المركزي، يمكن لشركات الابتكار الأخضر الرقمي إتقان المزيد من المعلومات والتكنولوجيا الرئيسية، والحصول على صوت أكبر، وإرضاء سوق ذي ذيل طويل أكبر، وتحسين DGIP الخاصة بها (لي وآخرون، 2022). يعتبر DGVCB عاملاً نشطًا في DGNE. يمكن أن يعزز DGVCB درجة الاندماج العلاقي للشركات ويؤسس اتصالًا وثيقًا وعلاقة تعاونية. يمكن أن يساعد DGVCB أيضًا الشركات على الاستجابة بسرعة لتغيرات السوق واكتساب مزايا بيئية، وبالتالي تحسين DGIP الخاصة بها (تاجفيدي وآخرون، 2021). بناءً على ذلك، تقترح هذه الورقة الفرضية التالية:
لدى DGVCB تأثير إيجابي كبير على DGNE.
تلعب DGNE دور الوسيط بين DGVCB و DGIP.
الدور التنظيمي لـ DGNF. في نظام الأعمال، يشير DGNF إلى الميل الداخلي للخلل الناتج عن خصائص المؤسسة المختلفة، وتقسيم العمل المختلف، ودرجة مختلفة من مشاركة المعرفة التقنية في عملية التعاون. في عصر الاقتصاد الأخضر الرقمي، يجب على المؤسسات أن تأخذ في الاعتبار تأثير DGNF على DGVCB في التعاون في الابتكار (Feng et al., 2022). تحت تأثير DGNF، يمكن للمؤسسات الاستفادة بفعالية من موارد الابتكار التكنولوجي الخارجية، وإقامة علاقات ثقة جيدة وآلية تعاون مع الشركاء، وتعزيز التأثير الإيجابي لـ DGVCB على DGNE، وتحقيق أداء الابتكار الأخضر الرقمي للمؤسسة (Lan et al., 2017). يشمل DGNF تجزئة العلاقات الخضراء الرقمية وتجزئة الحالة الخضراء الرقمية (Sarfraz et al., 2023). تجزئة تصنيف العلاقات الخضراء الرقمية هي تجزئة محتملة في طبقات الشبكة.
تسبب التوزيع غير المتساوي لقوة العلاقة بين مواضيع التكنولوجيا في الشبكة. كلما زادت درجة تشتت العلاقات في الشبكة، زادت قوة تفتت العلاقات في الشبكة. في شبكة ذات درجة عالية من تفتت العلاقات، ستظهر مجموعات فرعية متعددة. هذه المجموعات الفرعية تثق ببعضها البعض، وتشارك المعرفة التقنية المهنية وموارد الابتكار، وتشارك المخاطر (تشارتيرينا وآخرون، 2018). داخل المجموعة الفرعية، يكون من الأسهل على الشركات تنفيذ إجراءات DGVCB، وتزداد درجة DGNE بشكل أكبر. بسبب المجموعة الفرعية التي تشكلت من قوة تفتت العلاقات، تثق الشركات ببعضها البعض وتكون جودة التعاون بين الشركات أعلى. لذلك، في الشركات التي تعاني من تفتت العلاقات القوي، يكون تأثير DGVCB على DGNE أكثر وضوحًا (يانغ وآخرون، 2018). تفتت الحالة الرقمية الخضراء هو تفتت شبكي ناتج عن اختلاف درجة التشابه في موضع تضمين موضوع التكنولوجيا في الشبكة. في شبكة ذات تفتت شبكي قوي، ستظهر هياكل مجموعات فرعية متعددة بمواقع مشابهة، وستكون علاقات الثقة أسهل في التأسيس بين هذه الهياكل الفرعية لتحقيق تبادل المعلومات والتعاون عالي الجودة. لذلك، كلما زادت درجة الانزياح المحلي، زاد تأثير DGVCB على درجة DGNE. يمكن ملاحظة أن تفتت الشبكة الرقمية الخضراء يسهم في تشكيل علاقة تعاونية جيدة داخل المجموعات الفرعية، وتعزيز الروابط الداخلية، وتحسين درجة DGNE، ومن ثم جعل النظام البيئي للأعمال يحتل موقعًا رئيسيًا في الشبكة من خلال DGVCB.
تسبب التوزيع غير المتساوي لقوة العلاقة بين مواضيع التكنولوجيا في الشبكة. كلما زادت درجة تشتت العلاقات في الشبكة، زادت قوة تفتت العلاقات في الشبكة. في شبكة ذات درجة عالية من تفتت العلاقات، ستظهر مجموعات فرعية متعددة. هذه المجموعات الفرعية تثق ببعضها البعض، وتشارك المعرفة التقنية المهنية وموارد الابتكار، وتشارك المخاطر (تشارتيرينا وآخرون، 2018). داخل المجموعة الفرعية، يكون من الأسهل على الشركات تنفيذ إجراءات DGVCB، وتزداد درجة DGNE بشكل أكبر. بسبب المجموعة الفرعية التي تشكلت من قوة تفتت العلاقات، تثق الشركات ببعضها البعض وتكون جودة التعاون بين الشركات أعلى. لذلك، في الشركات التي تعاني من تفتت العلاقات القوي، يكون تأثير DGVCB على DGNE أكثر وضوحًا (يانغ وآخرون، 2018). تفتت الحالة الرقمية الخضراء هو تفتت شبكي ناتج عن اختلاف درجة التشابه في موضع تضمين موضوع التكنولوجيا في الشبكة. في شبكة ذات تفتت شبكي قوي، ستظهر هياكل مجموعات فرعية متعددة بمواقع مشابهة، وستكون علاقات الثقة أسهل في التأسيس بين هذه الهياكل الفرعية لتحقيق تبادل المعلومات والتعاون عالي الجودة. لذلك، كلما زادت درجة الانزياح المحلي، زاد تأثير DGVCB على درجة DGNE. يمكن ملاحظة أن تفتت الشبكة الرقمية الخضراء يسهم في تشكيل علاقة تعاونية جيدة داخل المجموعات الفرعية، وتعزيز الروابط الداخلية، وتحسين درجة DGNE، ومن ثم جعل النظام البيئي للأعمال يحتل موقعًا رئيسيًا في الشبكة من خلال DGVCB.
بالإضافة إلى ذلك، سيؤثر DGNF على عملية DGVCB التي تؤثر على DGIP. في شبكة تتمتع بـ DGNF قوي، تثق كيانات الابتكار ببعضها البعض، وتبادل المعرفة المهنية والتقنية بشكل متكرر، وتقوم بإجراء اتصالات وتعاون عالي الجودة، مما يسهل نقل وامتصاص المعرفة المهنية الرئيسية وموارد الابتكار، ويزيد من معدل استخدام موارد الابتكار، وبالتالي تحقيق أداء الابتكار الأخضر الرقمي. ستؤدي تجزئة الشبكة الخضراء الرقمية إلى شعور الشركات في الشبكة بـ “إحساس بالأزمة”، مما يحفز الشركات على القيام بأنشطة الابتكار التكنولوجي، وزيادة القدرة على الابتكار، وتحسين DGIP الخاص بها. بالإضافة إلى ذلك، ستقلل تجزئة الشبكة الخضراء الرقمية من تكلفة البحث ونقل الموارد الابتكارية للشركات، وتحسن مستوى المعرفة المهنية والتقنية للشركات، وتستجيب بسرعة لمتطلبات السوق وتحقق قيمة العملاء من خلال تبادل المعلومات والمرجعية بين الشركات داخل المجموعة الفرعية. يمكن ملاحظة أن DGNF سيعزز عملية DGNE، ثم يؤثر على تحقيق DGIP للشركات. باختصار، تقترح هذه الورقة الفرضية التالية:
تلعب DGNF دورًا إيجابيًا في التوسط بين DGVCB و DGNE.
تلعب DGNF دورًا إيجابيًا في التوسط بين DGVCB و DGIP.
لتلخيص ما سبق، النموذج النظري الذي تم بناؤه في هذه الورقة موضح في الشكل 1.
تصميم البحث
قياس المتغيرات. من حيث تصميم المقياس، تشير هذه الورقة إلى المقياس الناضج الموجود، وتتبنى مقياس ليكرت ذو 7 مستويات للمتغيرات الأربعة DGVCB وDGIP وDGNE وDGNF لتحديدها بشكل أفضل. 1 يعني عدم التوافق الشديد، 7 يعني التوافق الشديد، و4 يعني التوافق العادل. يستند إعداد العناصر لـ DGVCB إلى مفهوم DART ويقيس الحوار، والوصول، وتخفيف المخاطر، والشفافية (Fan وLuo، 2020). في هذه الورقة، يتم تقسيم DGNE إلى تضمين علاقاتي وتضمين هيكلي لـ

الشكل 1 النموذج النظري.
الجدول 1 الاستبيان.
| سؤال | خيار |
| عدد السنوات التي كانت فيها شركتك تعمل هو | أ. أقل من 3 سنوات؛ ب. 3-5 سنوات؛ ج. 5-10 سنوات؛ د. أكثر من 10 سنوات |
| طبيعة شركتك | أ. شركة مملوكة للدولة؛ ب. مؤسسات جماعية؛ ج. مؤسسة خاصة؛ د. مؤسسة ممولة من الخارج |
| هناك العديد من الشركات الأخرى المرتبطة بشركتكم | أ. أعارض بشدة؛ ب. أقل اتساقًا؛ ج. غير متسق قليلاً؛ د. عام؛ هـ. متسق قليلاً؛ و. أكثر توافقًا مع؛ ز. أوافق تمامًا |
| تشارك الشركة قيمًا مشابهة مع شركاء آخرين في الابتكار الأخضر الرقمي | أ. أعارض بشدة؛ ب. أقل اتساقًا؛ ج. غير متسق قليلاً؛ د. عام؛ هـ. متسق قليلاً؛ و. أكثر توافقًا مع؛ ز. أوافق تمامًا |
| شركتكم لديها تردد عالٍ في التفاعل مع شركات أخرى | أ. أعارض بشدة؛ ب. أقل اتساقًا؛ ج. غير متسق قليلاً؛ د. عام؛ هـ. متسق قليلاً؛ و. أكثر توافقًا مع؛ ز. أوافق تمامًا |
| لدي شركتكم علاقة طويلة مع شركات أخرى | أ. أعارض بشدة؛ ب. أقل اتساقًا؛ ج. غير متسق قليلاً؛ د. عام؛ هـ. متسق قليلاً؛ و. أكثر توافقًا مع؛ ز. أوافق تمامًا |
| تشكل قيمة مخرجات منتجات الابتكار الأخضر الرقمي الخاصة بك نسبة كبيرة من إجمالي المبيعات | أ. أعارض بشدة؛ ب. أقل اتساقًا؛ ج. غير متسق قليلاً؛ د. عام؛ هـ. متسق قليلاً؛ و. أكثر توافقًا مع؛ ز. أوافق تمامًا |
| المنتجات الرقمية الخضراء المبتكرة التي طورتها شركتكم تتمتع برضا عالٍ من العملاء | أ. أعارض بشدة؛ ب. أقل اتساقًا؛ ج. غير متسق قليلاً؛ د. عام؛ هـ. متسق قليلاً؛ و. أكثر توافقًا مع؛ ز. أوافق تمامًا |
| لدى شركتكم معدات إنتاج أكثر تقدمًا أو تدفق عملية أكثر تطورًا | أ. أعارض بشدة؛ ب. أقل اتساقًا؛ ج. غير متسق قليلاً؛ د. عام؛ هـ. متسق قليلاً؛ و. أكثر توافقًا مع؛ ز. أوافق تمامًا |
| المنتجات الرقمية الخضراء المبتكرة التي طورتها شركتكم لديها | أ. أعارض بشدة؛ ب. أقل اتساقًا؛ ج. غير متسق قليلاً؛ د. عام؛ |
| لدى شركتكم آلية تواصل جيدة لاستكشاف وتطوير حلول الابتكار الأخضر الرقمي. | أ. أعارض بشدة؛ ب. أقل اتساقًا؛ ج. غير متسق قليلاً؛ د. عام؛ هـ. متسق قليلاً؛ و. أكثر توافقًا مع؛ ز. أوافق تمامًا |
| يمكن لشركتك مشاركة مخاطر البحث والتطوير الرقمي الأخضر مع الشركاء | أ. أعارض بشدة؛ ب. أقل اتساقًا؛ ج. غير متسق قليلاً؛ د. عام؛ هـ. متسق قليلاً؛ و. أكثر توافقًا مع؛ ز. أوافق تمامًا |
| تقوم شركتك غالبًا بتقليل تكاليف المعاملات من خلال زيادة الشفافية | أ. أعارض بشدة؛ ب. أقل اتساقًا؛ ج. غير متسق قليلاً؛ د. عام؛ هـ. متسق قليلاً؛ و. أكثر توافقًا مع؛ ز. أوافق تمامًا |
| تمتلك شركتكم القدرة على الابتكار الأخضر الرقمي لنقل الطلب | أ. أعارض بشدة؛ ب. أقل اتساقًا؛ ج. غير متسق قليلاً؛ د. عام؛ هـ. متسق قليلاً؛ و. أكثر توافقًا مع؛ ز. أوافق تمامًا |
| تقوم شركتكم غالبًا بمشاركة المعلومات والموارد مع شركات ذات مستوى تقني مشابه. | أ. أعارض بشدة؛ ب. أقل اتساقًا؛ ج. غير متسق قليلاً؛ د. عام؛ هـ. متسق قليلاً؛ و. أكثر توافقًا مع؛ ز. أوافق تمامًا |
| تفضل شركتكم غالبًا الشركات التي تمتلك مستويات مشابهة من المعرفة حول تقنيات الابتكار الأخضر الرقمي. | أ. أعارض بشدة؛ ب. أقل اتساقًا؛ ج. غير متسق قليلاً؛ د. عام؛ هـ. متسق قليلاً؛ و. أكثر توافقًا مع؛ ز. أوافق تمامًا |
| غالبًا ما تكتسب منظمتك معرفة بتقنية البيئة الرقمية من شركات ذات مستويات مهارية مشابهة. | أ. أعارض بشدة؛ ب. أقل اتساقًا؛ ج. غير متسق قليلاً؛ د. عام؛ هـ. متسق قليلاً؛ و. أكثر توافقًا مع؛ ز. أوافق تمامًا |
| شركتكم أكثر ميلاً للتعاون مع الشركات التي أقامت علاقات تعاون جيدة. | أ. أعارض بشدة؛ ب. أقل اتساقًا؛ ج. غير متسق قليلاً؛ د. عام؛ هـ. متسق قليلاً؛ و. أكثر توافقًا مع؛ ز. أوافق تمامًا |
تم قياس DGNF من بعدين: تجزئة العلاقات وتجزئة الوضع (سرفراز وآخرون، 2023). تم قياس DGIP من أربعة أبعاد: نسبة قيمة مخرجات المنتجات الجديدة في إجمالي المبيعات، رضا العملاء، محتوى التكنولوجيا في المنتجات، وحصة السوق للمنتجات الجديدة المطورة (تشاليك وباردودين، 2016). بالإضافة إلى ذلك، تميل الشركات في المرحلة الأولية إلى الاعتماد على DGVCB للحصول على الموارد. الشركات التي دخلت المرحلة الناضجة لديها مزيد من المبادرة في DGVCB، ومن الأسهل إقامة
العلاقات التعاونية مع الشركات الأخرى، بحيث تكون الشركات الأخرى مستعدة للمشاركة في خلق القيمة معها. تؤثر طبيعة وحجم المؤسسة على طريقة تشغيلها وتعاونها، وهناك أيضًا فجوة كبيرة في طريقة الحصول على الموارد وقنوات المعلومات. يمكن ملاحظة أن تأثير عمر المؤسسة وطبيعة المؤسسة وحجم المؤسسة على DGNE وDGIP وDGVCB يجب أن يؤخذ في الاعتبار أيضًا. لذلك، تأخذ هذه الورقة عمر المؤسسة وطبيعة المؤسسة وحجم المؤسسة كمتغيرات تحكم. تفاصيل الاستبيان موضحة في الجدول 1.
العلاقات التعاونية مع الشركات الأخرى، بحيث تكون الشركات الأخرى مستعدة للمشاركة في خلق القيمة معها. تؤثر طبيعة وحجم المؤسسة على طريقة تشغيلها وتعاونها، وهناك أيضًا فجوة كبيرة في طريقة الحصول على الموارد وقنوات المعلومات. يمكن ملاحظة أن تأثير عمر المؤسسة وطبيعة المؤسسة وحجم المؤسسة على DGNE وDGIP وDGVCB يجب أن يؤخذ في الاعتبار أيضًا. لذلك، تأخذ هذه الورقة عمر المؤسسة وطبيعة المؤسسة وحجم المؤسسة كمتغيرات تحكم. تفاصيل الاستبيان موضحة في الجدول 1.
الجدول 2 خصائص العينة.
| المحتوى الإحصائي | تردد | نسبة مئوية | محتوى إحصائي | تردد | نسبة مئوية | ||
| عصر المؤسسات | أقل من 3 سنوات | 99 | 30.4% | مقياس المؤسسات | أقل من 50 شخصاً | 167 | 51.2٪ |
| 3-5 سنوات | ١١٦ | ٣٥.٦٪ | 51 إلى 100 شخص | 77 | ٢٣.٦٪ | ||
| 5-10 سنوات | 40 | 12.3% | من 101 إلى 500 شخص | ٣٥ | 10.7% | ||
| أكثر من 10 سنوات | 71 | ٢١.٨٪ | 501 إلى 2000 شخص | 19 | 5.8٪ | ||
| طبيعة المؤسسة | شركة مملوكة للدولة | 131 | ٤٠.٢٪ | أكثر من 2000 شخص | ٢٨ | ٨.٦٪ | |
| المؤسسات الجماعية | 155 | ٤٧.٥٪ | |||||
| المؤسسة الخاصة | 16 | ٤.٩٪ | |||||
| شركة مملوكة لأجانب | ٢٤ | ٧.٤٪ | |||||
الجدول 3 تحليل الموثوقية والصلاحية.
| المتغيرات | القيمة المتوسطة | الانحراف المعياري | كرونباخ
|
سي آر | AVE |
|
| دي جي في سي بي | ٥.٩١٩ | 0.995 | 0.982 | 0.980 | 0.923 | 0.961 |
| دي جي إن إي | ٤.٢٠٢ | 1.455 | 0.934 | 0.946 | 0.814 | 0.902 |
| DGNF | ٥.٩٨٩ | 1.016 | 0.992 | 0.992 | 0.970 | 0.985 |
| DGIP | ٤.٠٧٢ | 1.858 | 0.973 | 0.973 | 0.900 | 0.949 |
جمع البيانات وخصائص العينة. في هذه الورقة، تم إرسال استبيانات للتحقيق. تم إجراء المسح من سبتمبر 2022 إلى فبراير 2023. تم استخدام SPSS لتحليل الاستبيانات المستردة، وتم إنشاء نماذج المعادلات الهيكلية لاختبار فرضيات البحث. أولاً وقبل كل شيء، تم إجراء مسح محاكاة على تصميم الاستبيان الأولي. تم إجراء مقابلات عشوائية مع 15 مديرًا وتم اختبار الاستبيان. وفقًا لنتائج المقابلات، تم التحقق من الأهمية العملية للبحث وإمكانية التشغيل العملي. بعد ذلك، تم توزيع الاستبيانات على نطاق صغير. وفقًا لنتائج المسح واقتراحات التعليقات، تم تعديل تصميم هيكل الاستبيان ووصف لغة العناصر لتشكيل استبيان رسمي. يعتمد مسح الاستبيان بشكل أساسي على طريقتين. الأولى هي إرسال استبيانات لطلاب MBA ذوي خلفية في صناعة البيانات الضخمة، للإجابة على الأسئلة وملء الاستبيانات. الثانية، من خلال قاعدة بيانات معلومات الشركات الحكومية المحلية، تم اختيار عينات عشوائية من الشركات من الصناعات المتعلقة بتكنولوجيا المعلومات الخضراء الرقمية والبيانات الضخمة، وتم إصدار استبيانات فردية. بالإضافة إلى ذلك، تم تحديد عتبة للمواضيع المختبرة، حيث كان مطلوبًا منهم أن يكون لديهم سلوكيات تعاون أفقية (مثل البحث والتطوير، التصميم، الإنتاج والتصنيع، المبيعات والخدمات، إلخ) أو سلوكيات تعاون عمودية (بما في ذلك حالات التعاون في الأسفل)، وأن يكونوا مدراء كبار ذوي الخبرة المذكورة أعلاه، لضمان فعالية الاستبيان. تم توزيع ما مجموعه 500 استبيان في هذا المسح. استنادًا إلى التعليقات اللاحقة، تم استرداد 415 استبيانًا بمعدل استرداد
بعد فحص صلاحية الاستبيانات المجمعة، تم الحصول على 326 استبيانًا صالحًا، والتي استخدمت كمصدر لتحليل البيانات في هذه الورقة. الخصائص الأساسية للمؤسسات العينة موضحة في الجدول 2. كما يتضح من الجدول 2، فإن المؤسسات التي تم مسحها هي في الغالب مؤسسات ناضجة، ومؤسسات مملوكة للدولة، ومؤسسات كبيرة. لذلك، فإن توزيع العينة يمثل.
اختبار الانحراف. نظرًا لأن عملية ملء كل استبيان تتم بواسطة نفس الشخص، قد تكون هناك مشكلة انحياز متجانس. في هذه الورقة، تم استخدام طريقتين لتجنب ذلك. أولاً، قبل التحقيق والبحث، يتم شرح الطبيعة الأكاديمية للبحث، وتطبيق نتائج البحث، والقيمة المحتملة للبحث، من أجل القضاء على
شكوك المشاركين، حتى يتمكنوا من الإجابة على الاستبيان بشكل موضوعي ودقيق. ثانيًا، لمنع ملء الاستبيان بشكل غير فعال، يجب تصميم عناصر الاستبيان بشكل محدد ودقيق قدر الإمكان لضمان دقة عملية ملء الاستبيان. تعتمد هذه الورقة أيضًا على طريقة الاختبار بعده، وتستخدم طريقة تحليل العامل الواحد من هارمان للاختبار، وتقوم بتشغيل برنامج تحليل العوامل الاستكشافية المقدم من برنامج SPSS. تظهر النتائج أن تحميل المكون الرئيسي الأول غير المدور هو فقط ، ولا يوجد عامل واحد يمكنه تفسير معظم العوامل المتغيرة، مما يشير إلى أن انحراف الطريقة المتماثلة لا يسبب تأثيرًا كبيرًا. من حيث تحيز غير المستجيبين، فإن الأول
والأخير
تم اختيار عينات لإجراء
-اختبار وفقًا لترتيب عودة الاستبيان. أظهرت النتائج أنه لم يكن هناك فرق ذو دلالة إحصائية في أكثر من
المتغيرات الملحوظة، مما يشير إلى أن انحياز غير المستجيبين لن يتسبب في تأثير كبير.
شكوك المشاركين، حتى يتمكنوا من الإجابة على الاستبيان بشكل موضوعي ودقيق. ثانيًا، لمنع ملء الاستبيان بشكل غير فعال، يجب تصميم عناصر الاستبيان بشكل محدد ودقيق قدر الإمكان لضمان دقة عملية ملء الاستبيان. تعتمد هذه الورقة أيضًا على طريقة الاختبار بعده، وتستخدم طريقة تحليل العامل الواحد من هارمان للاختبار، وتقوم بتشغيل برنامج تحليل العوامل الاستكشافية المقدم من برنامج SPSS. تظهر النتائج أن تحميل المكون الرئيسي الأول غير المدور هو فقط
اختبار الموثوقية والصلاحية. من أجل ضمان درجة المطابقة بين البيانات التي تم جمعها من خلال الاستبيان والمفاهيم النظرية، تم التحقق من موثوقية وصلاحية بيانات العينة. تظهر النتائج في الجدول 3.
كما هو موضح في الجدول 3، فإن معامل ألفا كرونباخ لـ DGVCB و DGNE و DGNF و DGIP يظهر أن جميع المقاييس تتمتع بتناسق داخلي جيد. من خلال حساب موثوقية التركيب CR وقيم التباين المستخرج المتوسط AVE لكل متغير، تظهر النتائج أن قيم CR لجميع المتغيرات أكبر من 0.7، وAVE أكبر من 0.5، مما يشير إلى أن المتغيرات المقاسة تتمتع بصلاحية تقارب جيدة.
تم استخدام AMOS لإجراء تحليل العوامل التأكيدي على النموذج المرجعي ونماذج المنافسة الأخرى. تظهر النتائج في الجدول 4.
يمكن ملاحظة من الجدول 4 أن النموذج المرجعي يتضمن أربعة متغيرات: DGVCB و DGNE و DGNF و DGIP. الهيكل يظهر أن تأثير الملاءمة للنموذج المرجعي جيد.
RMSEA
،
).
تحليل البيانات واختبار الفرضيات
الإحصاءات الوصفية. يتم عرض المتوسط والانحراف المعياري للمتغيرات الأربعة والارتباط بين المتغيرات في الجدول 5.
الجدول 4 نتائج تحليل العوامل التأكيدية.
| نموذج |
|
df |
|
RMSEA | TLI | CFI | جي إف آي |
| نموذج مرجعي | ٢٨٢.٦٦٧ | 95 | ٢.٩٧٥ | 0.078 | 0.975 | 0.981 | 0.902 |
| نموذج العامل الواحد | ٤٥٤١.٦١٣ | ١٠٤ | ٤٣.٦٦٩ | 0.362 | 0.468 | 0.539 | 0.311 |
| نموذج العاملين | ٣٠٨٢.٤٩٦ | ١٠٣ | ٢٩.٩٢٧ | 0.298 | 0.640 | 0.691 | 0.447 |
| نموذج العوامل الثلاثة | ١٦١٠.٦١٠ | ١٠١ | 15.947 | 0.214 | 0.814 | 0.843 | 0.578 |
| نموذج العوامل الثلاثة | ٢١٢٣.٧٨٢ | ١٠١ | 21.028 | 0.248 | 0.750 | 0.790 | 0.527 |
الجدول 5 المتوسط، والانحراف المعياري، ومعامل الارتباط للمتغيرات.
| المتغيرات | القيمة المتوسطة | الانحراف المعياري | 1 | 2 | ٣ | ٤ | ٥ | ٦ | ٧ |
| عصر المؤسسات | ٢.٢٥٥ | 1.112 | 1 | ||||||
| مقياس المؤسسة | 1.969 | 1.277 | 0.211** | 1 | |||||
| طبيعة المؤسسة | 1.794 | 0.840 | 0.017 | -0.037 | 1 | ||||
| دي جي في سي بي | ٥.٩١٩ | 0.995 | 0.020 | 0.139* | 0.033 | 1 | |||
| دي جي إن إي | ٤.٢٠٢ | 1.455 | 0.031 | 0.346** | 0.049 | 0.372** | 1 | ||
| DGNF | ٥.٩٨٩ | 1.016 | -0.062 | 0.147** | 0.080 | 0.749** | 0.438** | 1 | |
| DGIP | ٤.٠٧٢ | 1.858 | -0.009 | 0.282** | 0.138* | 0.551** | 0.711** | .592** | 1 |
| ** و * تدلان على مستويات الدلالة 5% و 10%، على التوالي. | |||||||||

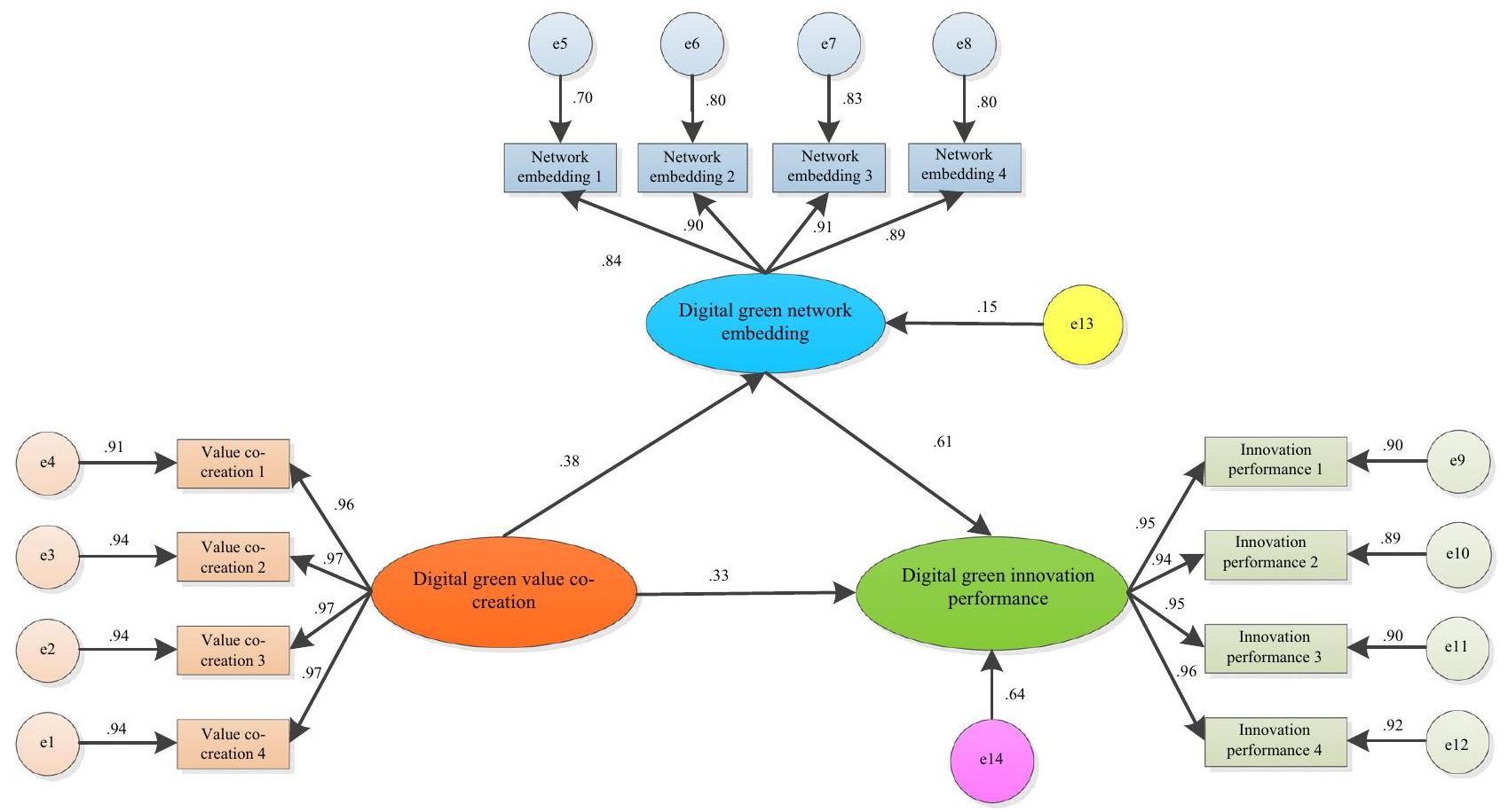
الشكل 2 نتائج اختبار نموذج المعادلة الهيكلية.
يمكن ملاحظة من الجدول 5 أن هناك علاقة إيجابية ملحوظة بين DGVCB و DGIP، مع معامل ارتباط قدره 0.551. هناك علاقة إيجابية ملحوظة بين DGVCB و DGNE، مع معامل ارتباط قدره 0.372. يتم عرض معاملات الارتباط بين المتغيرات المتبقية في الجدول 5. تظهر النتائج أنه لا يوجد تعدد خطي بين المتغيرات التفسيرية، والتي يمكن استخدامها للخطوة التالية من تحليل الانحدار.
اختبار التأثير الرئيسي وتأثير الوسيط. تستخدم هذه الدراسة نمذجة المعادلات الهيكلية لاختبار التأثير الرئيسي وتأثير الوسيط، وتظهر النتائج في الشكل 2.
مؤشرات ملاءمة نموذج المعادلة الهيكلية هي كما يلي:
RMSEA
،
،
تشير هذه المؤشرات إلى أن ملاءمة نموذج المعادلة الهيكلية جيدة بشكل عام.
يمكن ملاحظة من الجدول 6 أن DGVCB يمكن أن يؤثر بشكل إيجابي كبير على DGIP.
)، لذا فإن الفرضية 1 تم التحقق منها. يمكن أن تؤثر DGNE بشكل إيجابي كبير على DGIP (
)، لذا فإن الفرضية 2 تم التحقق منها. يمكن أن يؤثر DGVCB بشكل إيجابي كبير على DGNE (
)، لذا فإن الفرضية 3 تم التحقق منها. يمكن أن تؤثر DGVCB بشكل أكبر على DGIP من خلال DGNE (
أي، تلعب DGNE دورًا وسيطًا جزئيًا بين DGVCB و DGIP، ويتم التحقق من الفرضية 4.
الجدول 6 نتائج اختبار نموذج التأثير لـ “DGVCB – DGNE – DGIP”.
| مسار | أثر | بوت إس.إي. |
|
|
فاصل الثقة 95% مصحح للانحياز | فترة الثقة النسبية 95% | ||
| أخفض | علوي | أخفض | علوي | |||||
| دي جي في سي بي
|
0.614 | 0.086 | 7.140 | 0.009 | 0.443 | 0.804 | 0.442 | 0.804 |
| دي جي إن إي
|
0.847 | 0.065 | ١٣.٠٣١ | 0.018 | 0.710 | 0.976 | 0.730 | 0.999 |
| دي جي في سي بي
|
0.526 | 0.075 | 7.013 | 0.004 | 0.406 | 0.709 | 0.382 | 0.693 |
| دي جي في سي بي
|
0.445 | 0.063 | 7.063 | 0.009 | 0.308 | 0.587 | 0.306 | 0.585 |
الجدول 7 تأثير DGNF المعتدل على DGVCB و DGNE.
| المتغيرات | أثر | بوت إس.إي. |
|
|
LLCI | ULCI |
| ثابت | ٣.٢٦٣ | 0.231 | ١٤.١٤٧ | 0.000 | ٢.٨١٠ | ٣.٧١٧ |
| عصر المؤسسات | -0.003 | 0.063 | -0.049 | 0.961 | -0.126 | 0.120 |
| مقياس المؤسسة | 0.307 | 0.055 | ٥.٥٨٣ | 0.000 | 0.199 | 0.416 |
| طبيعة المؤسسة | 0.045 | 0.081 | 0.555 | 0.579 | -0.114 | 0.204 |
| دي جي في سي بي | 0.071 | 0.103 | 0.691 | 0.490 | -0.132 | 0.275 |
| DGNF | 0.647 | 0.109 | ٥.٩٢٢ | 0.000 | 0.432 | 0.862 |
| دي جي في سي بي × دي جي إن إف | 0.345 | 0.080 | ٤.٣٢١ | 0.000 | 0.188 | 0.503 |
الجدول 8 تأثير DGNF المعتدل على DGVCB و DGIP.
| المتغيرات | أثر | بوت إس.إي. | ت |
|
LLCI | ULCI |
| ثابت | 2.660 | 0.237 | ١١.٢٠٢ | 0.000 | ٢.١٩٣ | 3.127 |
| عصر المؤسسات | -0.032 | 0.064 | -0.501 | 0.617 | -0.159 | 0.095 |
| مقياس المؤسسة | 0.246 | 0.057 | ٤.٣٤٤ | 0.000 | 0.135 | 0.358 |
| مؤسسة | 0.222 | 0.083 | 2.669 | 0.008 | 0.058 | 0.385 |
| طبيعة | ||||||
| دي جي في سي بي | 0.338 | 0.107 | 3.172 | 0.002 | 0.128 | 0.547 |
| DGNF | 1.077 | 0.112 | 9.580 | 0.000 | 0.856 | 1.299 |
| دي جي في سي بي × دي جي إن إف | 0.800 | 0.082 | 9.722 | 0.000 | 0.638 | 0.962 |
اختبار تأثير التعديل. من أجل القضاء على تأثير التعدد الخطي، بعد المعالجة القياسية للمتغيرات المستقلة والمتغيرة، تم اختبار تأثير التعديل من خلال تنفيذ البرنامج PROCESS3.2 عبر SPSS. تم إدخال مصطلح التفاعل بين DGNF و DGVCB لاختبار تأثير DGNF على العلاقة بين DGVCB و DGNE.
يمكن ملاحظة من الجدول 7 أنه بعد التحكم في متغيرات مثل عمر المؤسسة وطبيعة المؤسسة وحجم المؤسسة، فإن معامل الانحدار للحد التفاعلي بين DGNF و DGVCB على تضمين الشبكة ذو دلالة إحصائية.
،
وinterval الثقة عند مستوى الدلالة 0.001 هو [0.188، 0.503]. لا يحتوي interval الثقة على 0، مما يشير إلى أن DGNF له تأثير معتدل كبير على DGVCB و DGNE، لذا فإن الفرضية 5 تم التحقق منها.
من أجل القضاء على تأثير التعدد الخطي، بعد المعالجة القياسية للمتغيرات المستقلة والمتغيرة، تم اختبار التأثير الوسيط من خلال تنفيذ البرنامج PROCESS3.2 عبر SPSS. تم إدخال مصطلح التفاعل بين DGNF و DGVCB لاختبار التأثير الوسيط لـ DGNF على العلاقة بين DGVCB و DGIP. تظهر نتائج الاختبار في الجدول 8.
يمكن ملاحظة من الجدول 8 أنه بعد التحكم في متغيرات مثل عمر المؤسسة وطبيعة المؤسسة وحجم المؤسسة، فإن معامل الانحدار للحد التفاعلي بين DGNF و DGVCB على DGIP ذو دلالة إحصائية.
وإن فترة الثقة بمستوى دلالة 0.001 هي [0.638، 0.962]. فترة الثقة لا تحتوي على 0، مما يشير إلى أن DGNF له تأثير معتدل كبير على العلاقة بين DGVCB و DGIP، لذا تم اختبار الفرضية 6.
تحليل مقارن. في الوقت الحاضر، تبدأ أبحاث العلماء حول العوامل المؤثرة على أداء الابتكار الأخضر الرقمي بشكل رئيسي من المستوى الكلي مثل التنظيم البيئي، السياسات الوطنية، ودعم الحكومة (يانغ وزو، 2022). حتى الأبحاث المتعلقة بـ DGIP في الشركات تُجرى في الغالب من منظور حجم الشركة، الرأي العام الخارجي، والاستثمار الخارجي (شو وآخرون، 2021). ومع ذلك، هناك دراسات قليلة نسبياً حول العلاقة بين DGVCB، DGNE، DGNF وDGIP. من منظور الشركات، تدرس هذه الورقة تأثير خلق القيمة المشتركة الرقمية الخضراء وDGNE على DGIP، وتناقش آلية تأثيرها على DGIP، من أجل توسيع المسار الداخلي للشركات لتعزيز DGIP، وتقديم بعض الإضافات لأبحاث DGVCB وتطوير DGIP.
بالمقارنة مع المرجع (تشانغ، 2019)، تؤكد هذه الورقة أن خلق القيمة الخضراء الرقمية بشكل مشترك له تأثير إيجابي كبير على أداء الابتكار في الشركات الخضراء الرقمية. يساعد خلق القيمة الخضراء الرقمية بالتعاون مع التكنولوجيا الرقمية على إنشاء آليات حوار عبر الحدود التنظيمية وقنوات الوصول إلى الموارد، وتنفيذ دفاع مشترك ضد المخاطر، وتحقيق تماثل المعلومات، واستغلال مزايا الكفاءة في مطابقة الموارد. مما يعزز أداء الابتكار الأخضر الرقمي بشكل أكبر. تعكس نتائج البحث نمط السلوك التعاوني للشركات المبتكرة الخضراء الرقمية في ظل البيئة البيئية التجارية الحالية، وتغني نظرية إدارة ابتكار الشركات، وتوفر إرشادات نظرية للشركات المبتكرة الخضراء الرقمية لتأسيس علاقات تعاون استراتيجية.
لقد وجدت الدراسات السابقة أن درجة الارتباط الشبكي غير الكافية أو المفرطة ستؤثر على كفاءة التعاون وتجعل من المستحيل تحقيق أفضل النتائج، خاصة عندما تحدث سلوكيات انتهازية (تشانغ، 2021). أو عندما تكون درجة الارتباط الشبكي مرتفعة للغاية، فإن ذلك سيؤدي إلى صلابة الهيكل والعلاقات، والتفكير الجامد ومشاكل أخرى. ومع ذلك، من خلال دراسة هذه الورقة، تم العثور على أنه في عصر الاقتصاد الرقمي، تتحول الارتباطات الشبكية تدريجياً إلى DGNE. بمساعدة آلية تبادل المعلومات تحت البيانات الضخمة، يمكن لـ DGNE تعويض الآثار السلبية الناتجة عن الارتباطات المفرطة أو غير الكافية، والتي سيتم القضاء عليها بمساعدة التكنولوجيا الخضراء الرقمية. في سياق الاقتصاد الرقمي، يؤثر DGNE بشكل إيجابي على أداء الابتكار الأخضر الرقمي. هذه النتيجة البحثية تضيف بعض الإضافات إلى البحث حول تطوير DGIP، وتثري النتائج البحثية الأكاديمية حول DGIP، ولها أهمية نظرية مهمة.
الاستنتاجات والآثار
الاستنتاجات. من منظور نظرية DGVCB ونظرية DGNE، تختبر هذه الورقة تجريبيًا العلاقة بين DGVCB وDGIP.
تؤكد هذه الورقة أن DGNE تلعب دورًا وسيطًا بين DGVCB وDGIP. لدى DGNE تأثير إيجابي على DGIP. بمساعدة DGVCB، يمكن للشركات أن تتكامل بشكل جيد في نظام الأعمال البيئي. يمكن للشركات أن تحصل على مكانة بيئية أعلى في نظام الأعمال البيئي من خلال DGVCB. الشركات التي تتمتع بدرجة عالية من DGNE تحتل موقعًا بيئيًا مرتفعًا في نظام الأعمال البيئي، وهذه الشركات لديها نطاق إشعاعي أوسع، مما يسهل توسيع سوق النيتش لشركات الابتكار الأخضر الرقمي وتحسين أداء الابتكار الأخضر الرقمي. يختلف هذا عن نظرية تضمين الشبكات التقليدية، حيث يتم تقليل “الآثار الجانبية” للتضمين المفرط من خلال توسيع الشبكة. تزيل انفتاح نظام الأعمال البيئي الآثار السلبية للتضمين المفرط. وبالتالي، في عصر الاقتصاد الأخضر الرقمي، لدى DGNE تأثير إيجابي ملحوظ على DGIP.
DGNF يلعب دورًا إيجابيًا في التعديل بين DGVCB و DGIP، وأيضًا يلعب دورًا إيجابيًا في التعديل بين DGVCB و DGNE. يجعل DGNF النظام البيئي للأعمال يتشكل إلى مجموعات فرعية متعددة. داخل هذه المجموعات الفرعية، تثق الشركات ببعضها البعض وتكون أكثر احتمالًا لتنفيذ تعاون عالي الجودة، وتحقيق تبادل المعلومات، وتعزيز الروابط الداخلية، وتحسين درجة DGNE. بالإضافة إلى ذلك، في النظام البيئي للأعمال الذي يتميز بتجزئة قوية للشبكة الخضراء الرقمية، من السهل أن تشعر الشركات بإحساس بالأزمة، مما يشجع الشركات الخضراء الرقمية على القيام بأنشطة الابتكار وتعزيز قدراتها في الابتكار الأخضر الرقمي. لذلك، يلعب DGNF دورًا إيجابيًا في تعديل العلاقة بين DGVCB و DGNE، وكذلك العلاقة بين DGVCB و DGIP.
تنوير الإدارة. توفر نتائج هذه الورقة تداعيات إدارية مهمة للمؤسسات لتنفيذ أنشطة الابتكار الأخضر الرقمي وإقامة نظم بيئية للأعمال الخضراء الرقمية.
أولاً، يجب على الشركات تحسين النظام البيئي للأعمال وتنفيذ استراتيجية DGVCB. يمكن للشركات تحسين DGIP من خلال DGVCB عن طريق تحسين درجة DGNE في النظام البيئي للأعمال. يمكن للشركات تحسين DGIP الخاص بها من خلال الحصول على حالة بيئية عالية في النظام البيئي للأعمال. من خلال تنفيذ الاستراتيجية المفتوحة، يتم تحسين هيكل النظام البيئي للأعمال. من خلال فتح التقنيات الرئيسية للابتكار الأخضر الرقمي، يجب علينا توسيع نطاق التعاون، وزيادة وتيرة التبادلات والتواصل، وتحقيق تماثل المعلومات. بمساعدة واجهات القواعد المفتوحة، يجب إنشاء قواعد مؤسسية شفافة لضمان عدالة شركات الابتكار الأخضر الرقمي في النظام البيئي للأعمال في المنافسة السوقية.
ثانيًا، يجب على الشركات بناء نظام بيئي تجاري موجه نحو مقترحات قيمة العملاء. لقد ضغطت العولمة في المنافسة والتطور النشيط للتقنيات الناشئة على مساحة خلق القيمة التقليدية. تحتاج شركات الابتكار الأخضر الرقمي إلى إنشاء نظام بيئي تجاري موجه نحو مقترحات قيمة العملاء. من خلال النظام البيئي التجاري، ستتحول الشركات المتنافسة إلى مجتمع من المصير المشترك لتحقيق مقترح القيمة من جانب الطلب بشكل مشترك. بالإضافة إلى ذلك، يجب على شركات الابتكار الأخضر الرقمي تغيير توجهها القيمي. بناء نظام بيئي يعزز البحث العلمي والتكنولوجي، وتطوير الصناعة، والتطبيق التجاري للابتكار الأخضر الرقمي بناءً على الطلب. تشكيل سلسلة ابتكار أخضر رقمي متكاملة وجمع
قيم العروض لجميع الأطراف. إنشاء آلية لتداول المعلومات و آلية لتدفق القيمة بناءً على سلوك التعاون في خلق القيمة للابتكار الأخضر الرقمي. فقط بهذه الطريقة يمكن للنظام البيئي للأعمال أن يحقق التجديد التكراري. بالنسبة لاستراتيجية الابتكار للمؤسسات الخضراء الرقمية، يجب إنشاء استثمار تكنولوجي موجه نحو بيئة الأعمال للابتكار الأخضر الرقمي. يتم استخدام واجهة برمجة التطبيقات لتوفير البيانات لكل منصة وتحقيق مشاركة البيانات. إنشاء نظام إنتاج رقمي وخضراء ومبتكر مع الموردين. استخدام البيانات الضخمة لتتبع وتحليل الآثار الرقمية لاستهلاك المستخدمين. إنشاء آلية DGVCB للمنتجات أو الخدمات مع المستخدمين. وذلك لتحسين نظام الاستهلاك، وإكمال دورة الابتكار في النظام البيئي للأعمال، وتعزيز DGIP للمؤسسات.
قيم العروض لجميع الأطراف. إنشاء آلية لتداول المعلومات و آلية لتدفق القيمة بناءً على سلوك التعاون في خلق القيمة للابتكار الأخضر الرقمي. فقط بهذه الطريقة يمكن للنظام البيئي للأعمال أن يحقق التجديد التكراري. بالنسبة لاستراتيجية الابتكار للمؤسسات الخضراء الرقمية، يجب إنشاء استثمار تكنولوجي موجه نحو بيئة الأعمال للابتكار الأخضر الرقمي. يتم استخدام واجهة برمجة التطبيقات لتوفير البيانات لكل منصة وتحقيق مشاركة البيانات. إنشاء نظام إنتاج رقمي وخضراء ومبتكر مع الموردين. استخدام البيانات الضخمة لتتبع وتحليل الآثار الرقمية لاستهلاك المستخدمين. إنشاء آلية DGVCB للمنتجات أو الخدمات مع المستخدمين. وذلك لتحسين نظام الاستهلاك، وإكمال دورة الابتكار في النظام البيئي للأعمال، وتعزيز DGIP للمؤسسات.
ثالثًا، يجب على مؤسسات الابتكار الأخضر الرقمي أن تفهم بشكل صحيح ظاهرة كسر التسلسل الهرمي الشبكي وأن تستفيد بشكل كامل من المزايا التي توفرها هذه الظاهرة. تحت تأثير كسر التسلسل الهرمي للشبكة الخضراء الرقمية، تتشكل هياكل فرعية متعددة في النظام البيئي للأعمال، وتثق مؤسسات الابتكار الأخضر الرقمي وتتعاون مع بعضها البعض داخل هذه الهياكل الفرعية. لذلك، يجب على مؤسسات الابتكار الأخضر الرقمي أن تستفيد بشكل كامل من هذه الميزة لإنشاء آليات تعاون عالية الجودة وقنوات تواصل معلوماتية مع مؤسسات أخرى داخل الهيكل الفرعي. تنفيذ أنشطة تبادل تقني ومشاركة قيمة عرض العملاء مع مؤسسات أخرى. تعزيز تطوير الابتكار الأخضر الرقمي في النظام البيئي للأعمال وتحسين القدرة على الابتكار الأخضر الرقمي الرائد لدى المؤسسات نفسها.
حدود البحث. تدرس هذه الورقة آلية تأثير خلق القيمة الخضراء الرقمية المشتركة على DGIP في سياق الاقتصاد الرقمي، مما يوفر دعماً نظرياً لحوكمة نظام الأعمال وصياغة استراتيجيات التعاون لمؤسسات الابتكار الأخضر الرقمي. ومع ذلك، بسبب تنوع هيكل نظام الأعمال والحاجة إلى خلق القيمة الخضراء الرقمية لبناء طرق مختلفة لاكتساب القيمة وفقاً لظروف الصناعة المحددة، لم تقدم هذه الدراسة تفسيراً شاملاً.
آفاق البحث المستقبلية. يمكن للباحثين المستقبليين استخدام الطرق التصنيفية لدراسة تطور وحوكمة نظم الأعمال بشكل أعمق. بالإضافة إلى ذلك، نظرًا لأن سلوك إنشاء القيمة الخضراء الرقمية يحتاج إلى بناء طرق اكتساب قيمة مختلفة وفقًا لظروف الصناعة المحددة، يمكن إجراء البحث المستقبلي حول بناء طرق اكتساب قيمة مختلفة في صناعات مختلفة، وذلك لجعل استنتاجات البحث أكثر بناءً وتركزًا، وتقديم إرشادات نظرية أكثر تحديدًا لبناء وإدارة نظم الأعمال ذات الهياكل المختلفة.
توفر البيانات
البيانات التي تم توليدها وتحليلها خلال الدراسة الحالية غير متاحة للجمهور بسبب التزامات حماية البيانات، ولكن يمكن الحصول عليها من المؤلف المراسل عند الطلب المعقول.
تاريخ الاستلام: 14 مارس 2023؛ تاريخ القبول: 19 يناير 2024؛
نُشر على الإنترنت: 07 فبراير 2024
نُشر على الإنترنت: 07 فبراير 2024
References
Adner R (2017) Ecosystem as structure: an actionable construct for strategy. J Manag 43(1):39-58
Anshu K, Shankar A, Behl A, Pereira V, Laker B (2022) Impact of barriers of value co-creation on consumers’ innovation resistance behavior: investigating the moderation role of the DART model. Technol Forecast Soc Change 184:122033
Aquilani B, Piccarozzi M, Abbate T, Codin A (2020) The role of open innovation and value co-creation in the challenging transition from industry 4.0 to society 5.0: toward a theoretical framework. Sustainability 12(21):8943
Ardito L, Raby S, Albino V, Bertoldi B (2021) The duality of digital and environmental orientations in the context of SMEs: implications for innovation performance. J Bus Res 123:44-56
Balzer R, Užík M, Glova J (2020) Managing growth opportunities in the digital era-an empiric perspective of value creation. Pol J Manag Stud 21:87-100
Barile S, Bassano C, Piciocchi P, Saviano M, Spohrer JC (2021) Empowering value co-creation in the digital age. J Bus Ind Market https://doi.org/10.1108/JBIM-12-2019-0553
Bleier A, De Keyser A, Verleye K (2018) Customer engagement through personalization and customization. Customer Engagem Mark 82:75-94
Calik E, Bardudeen F (2016) A measurement scale to evaluate sustainable innovation performance in manufacturing organizations. Procedia Cirp 40:449-454
Chandna V, Salimath MS (2022) Co-creation of value in platform-dependent entrepreneurial ventures. Electron Commer Res 11:1-30. https://doi.org/10. 1007/s10660-022-09574-4
Chang CH (2019) Do green motives influence green product innovation? The mediating role of green value co-creation. Corp Soc Responsib Environ Manag 26(2):330-340
Charterina J, Landeta J, Basterretxea I (2018) Mediation effects of trust and contracts on knowledge-sharing and product innovation: evidence from the European machine tool industry. Eur J Innov Manag 21(2):274-293
Chekfoung T, Sunil D, Binita G (2020) Conceptualising capabilities and value cocreation in a digital business ecosystem (DBE): a systematic literature review. J Inf Syst Eng Manag 5(1):em0112
Dong T, Yin S, Zhang N (2023) New energy-driven construction industry: digital green innovation investment project selection of photovoltaic building materials enterprises using an integrated fuzzy decision approach. Systems 11(1):11
Dong T, Yin S, Zhang N (2023) The interaction mechanism and dynamic evolution of digital green innovation in the integrated green building supply chain. Systems 11(3):122
Fan X, Luo Y (2020) Value co-creation: a literature review. Open J Soc Sci 8(02):89
Feng S, Zhang R, Li G (2022) Environmental decentralization, digital finance and green technology innovation. Struct Change Economic Dyn 61:70-83
Freudenreich B, Lüdeke-Freund F, Schaltegger S (2020) A stakeholder theory perspective on business models: value creation for sustainability. J Bus Ethics 166:3-18
Gardner TA, Benzie M, Börner J, Dawkins E, Fick S, Garrett R, Wolvekamp P (2019) Transparency and sustainability in global commodity supply chains. World Dev 121:163-177
Goetz F, Türkmen I, Buck C, Meckl R (2022) Investigating social factors and their impact on value co-creation in supply chain ecosystems. J Glob Oper Strategic Sourc 16(1):69-89
Grönroos C, Voima P (2013) Critical service logic: making sense of value creation and co-creation. J Acad Mark Sci 41(2):133-150
Guo H, Yang Z, Huang R, Guo A (2020) The digitalization and public crisis responses of small and medium enterprises: Implications from a COVID-19 survey. Front Bus Res China 14:1-25
Han Y (2022) The effect of network embedding on innovation performance: based on the moderating effect of knowledge distance. Front Bus, Econ Manag 3(2):64-68
Hatani F (2020) Artificial Intelligence in Japan: Policy, prospects, and obstacles in the automotive industry. Transforming Jpn Bus: Rising digital Chall, 12:211-226
Heikka EL, Frandsen T, Hsuan J (2018) Matching value propositions with varied customer needs: the role of service modularity. Knowl process Manag 25(1):64-73
Herskovits R, Grijalbo M, Tafur J (2013) Understanding the main drivers of value creation in an open innovation program. Int Entrepreneurship Manag J 9:631-640
Kala D, Chaubey DS (2023) Cryptocurrency adoption and continuance intention among Indians: moderating role of perceived government control. Digital Policy, Regul Gov 25(3):288-304
Kang S, Na YK (2020) Effects of strategy characteristics for sustainable competitive advantage in sharing economy businesses on creating shared value and performance. Sustainability 12(4):1397
Kaur P, Dhir A, Talwar S, Ghuman K (2021) The value proposition of food delivery apps from the perspective of theory of consumption value. Int J Contemp Hospitality Manag 33(4):1129-1159
Kuo CC, Shyu JZ, Ding K (2019) Industrial revitalization via industry 4.0-A comparative policy analysis among China, Germany and the USA. Glob Transit 1:3-14
Aquilani B, Piccarozzi M, Abbate T, Codin A (2020) The role of open innovation and value co-creation in the challenging transition from industry 4.0 to society 5.0: toward a theoretical framework. Sustainability 12(21):8943
Ardito L, Raby S, Albino V, Bertoldi B (2021) The duality of digital and environmental orientations in the context of SMEs: implications for innovation performance. J Bus Res 123:44-56
Balzer R, Užík M, Glova J (2020) Managing growth opportunities in the digital era-an empiric perspective of value creation. Pol J Manag Stud 21:87-100
Barile S, Bassano C, Piciocchi P, Saviano M, Spohrer JC (2021) Empowering value co-creation in the digital age. J Bus Ind Market https://doi.org/10.1108/JBIM-12-2019-0553
Bleier A, De Keyser A, Verleye K (2018) Customer engagement through personalization and customization. Customer Engagem Mark 82:75-94
Calik E, Bardudeen F (2016) A measurement scale to evaluate sustainable innovation performance in manufacturing organizations. Procedia Cirp 40:449-454
Chandna V, Salimath MS (2022) Co-creation of value in platform-dependent entrepreneurial ventures. Electron Commer Res 11:1-30. https://doi.org/10. 1007/s10660-022-09574-4
Chang CH (2019) Do green motives influence green product innovation? The mediating role of green value co-creation. Corp Soc Responsib Environ Manag 26(2):330-340
Charterina J, Landeta J, Basterretxea I (2018) Mediation effects of trust and contracts on knowledge-sharing and product innovation: evidence from the European machine tool industry. Eur J Innov Manag 21(2):274-293
Chekfoung T, Sunil D, Binita G (2020) Conceptualising capabilities and value cocreation in a digital business ecosystem (DBE): a systematic literature review. J Inf Syst Eng Manag 5(1):em0112
Dong T, Yin S, Zhang N (2023) New energy-driven construction industry: digital green innovation investment project selection of photovoltaic building materials enterprises using an integrated fuzzy decision approach. Systems 11(1):11
Dong T, Yin S, Zhang N (2023) The interaction mechanism and dynamic evolution of digital green innovation in the integrated green building supply chain. Systems 11(3):122
Fan X, Luo Y (2020) Value co-creation: a literature review. Open J Soc Sci 8(02):89
Feng S, Zhang R, Li G (2022) Environmental decentralization, digital finance and green technology innovation. Struct Change Economic Dyn 61:70-83
Freudenreich B, Lüdeke-Freund F, Schaltegger S (2020) A stakeholder theory perspective on business models: value creation for sustainability. J Bus Ethics 166:3-18
Gardner TA, Benzie M, Börner J, Dawkins E, Fick S, Garrett R, Wolvekamp P (2019) Transparency and sustainability in global commodity supply chains. World Dev 121:163-177
Goetz F, Türkmen I, Buck C, Meckl R (2022) Investigating social factors and their impact on value co-creation in supply chain ecosystems. J Glob Oper Strategic Sourc 16(1):69-89
Grönroos C, Voima P (2013) Critical service logic: making sense of value creation and co-creation. J Acad Mark Sci 41(2):133-150
Guo H, Yang Z, Huang R, Guo A (2020) The digitalization and public crisis responses of small and medium enterprises: Implications from a COVID-19 survey. Front Bus Res China 14:1-25
Han Y (2022) The effect of network embedding on innovation performance: based on the moderating effect of knowledge distance. Front Bus, Econ Manag 3(2):64-68
Hatani F (2020) Artificial Intelligence in Japan: Policy, prospects, and obstacles in the automotive industry. Transforming Jpn Bus: Rising digital Chall, 12:211-226
Heikka EL, Frandsen T, Hsuan J (2018) Matching value propositions with varied customer needs: the role of service modularity. Knowl process Manag 25(1):64-73
Herskovits R, Grijalbo M, Tafur J (2013) Understanding the main drivers of value creation in an open innovation program. Int Entrepreneurship Manag J 9:631-640
Kala D, Chaubey DS (2023) Cryptocurrency adoption and continuance intention among Indians: moderating role of perceived government control. Digital Policy, Regul Gov 25(3):288-304
Kang S, Na YK (2020) Effects of strategy characteristics for sustainable competitive advantage in sharing economy businesses on creating shared value and performance. Sustainability 12(4):1397
Kaur P, Dhir A, Talwar S, Ghuman K (2021) The value proposition of food delivery apps from the perspective of theory of consumption value. Int J Contemp Hospitality Manag 33(4):1129-1159
Kuo CC, Shyu JZ, Ding K (2019) Industrial revitalization via industry 4.0-A comparative policy analysis among China, Germany and the USA. Glob Transit 1:3-14
Lan J, Ma Y, Zhu D, Mangalagiu D, Thornton TF (2017) Enabling value cocreation in the sharing economy: the case of mobike. Sustainability 9(9):1504
Li G, Wu J, Li N (2022) Identifying the value co-creation model and upgrading path of manufacturing enterprises from the value network perspective. Sustainability 14(23):16008
Li J, Chen L, Chen Y, He J (2022) Digital economy, technological innovation, and green economic efficiency-Empirical evidence from 277 cities in China. Manag Decis Econ 43(3):616-629
Li X, He J, Huang Y, Liu X, Dai J (2022) Predicting the factors influencing construction enterprises’ adoption of green development behaviors using artificial neural network. Humanit Soc Sci Commun 9(1):238
Liu L, Ding T, Wang H (2022) Digital economy, technological innovation and green high-quality development of industry: a study case of China. Sustainability 14(17):11078
Luo S, Yimamu N, Li Y, Wu H, Irfan M, Hao Y (2023) Digitalization and sustainable development: how could digital economy development improve green innovation in China? Bus Strategy Environ 32(4):1847-1871
Lyu T, Zhang Y, Zhang Y (2017) Enhancing the network embedding quality with structural similarity. Proc 2017 ACM Conf Inf Knowl Manag 2:147-156
Ma R, Lin B (2023) Digital infrastructure construction drives green economic transformation: evidence from Chinese cities. Humanities Soc Sci Commun 10(1):1-10
Ma Y, Rong K, Luo Y, Wang Y, Mangalagiu D, Thornton TF (2019) Value cocreation for sustainable consumption and production in the sharing economy in China. J Clean Prod 208:1148-1158
Mao S, Wang B, Tang Y, Qian F (2019) Opportunities and challenges of artificial intelligence for green manufacturing in the process industry. Engineering 5(6):995-1002
Moran P (2005) Structural vs. relational embeddedness: social capital and managerial performance. Strategic Manag J 26(12):1129-1151
Morgan-Thomas A, Dessart L, Veloutsou C (2020) Digital ecosystem and consumer engagement: a socio-technical perspective. J Bus Res 121:713-723
Pan X, Song ML, Zhang J, Zhou G (2019) Innovation network, technological learning and innovation performance of high-tech cluster enterprises. J Knowl Manag 23(9):1729-1746
Payne A, Frow P, Eggert A (2017) The customer value proposition: evolution, development, and application in marketing. J Acad Mark Sci 45(4):467-489
Pidun U, Reeves M, Schüssler M (2019) Do you need a business ecosystem. Boston Consulting Group 7:27-34
Pidun U, Reeves M, Schüssler M (2020) How do you “design” a business ecosystem? Boston Consulting Group 2:20-29
Piller FT, Ihl C, Vossen A (2010) A typology of customer co-creation in the innovation process. RWTH Aachen Univ 2014:1-26
Pomegbe WWK, Li W, Dogbe CSK, Otoo COA (2020) Enhancing the innovation performance of small and medium-sized enterprises through network embedding. J Competitiveness 12(3):156
Qiu L, Jie X, Wang Y, Zhao M (2020) Green product Ainnovation, green dynamic capability, and competitive advantage: evidence from Chinese manufacturing enterprises. Corp Soc Responsib Environ Manag 27(1):146-165
Ranjan KR, Read S (2016) Value co-creation: concept and measurement. J Acad Mark Sci 44(3):290-315
Ritala P, Agouridas V, Assimakopoulos D, Gies O (2013) Value creation and capture mechanisms in innovation ecosystems: a comparative case study. Int J Technol Manag 63(4):244-267
Ritter T, Pedersen CL (2020) Digitization capability and the digitalization of business models in business-to-business firms: past, present, and future. Ind Mark Manag 86:180-190
Rong K, Li B, Peng W, Zhou D, Shi X (2021) Sharing economy platforms: creating shared value at a business ecosystem level. Technol Forecast Soc Change 169:120804
Rong K, Lin Y, Shi Y, Yu J (2013) Linking business ecosystem lifecycle with platform strategy: a triple view of technology, application and organisation. Int J Technol Manag 62(1):75-94
Salvador F, Piller FT, Aggarwal S (2020) Surviving on the long tail: an empirical investigation of business model elements for mass customization. Long Range Plan 53(4):101886
Sarfraz M, Ozturk I, Yoo S, Raza MA, Han H (2023) Toward a new understanding of environmental and financial performance through corporate social responsibility, green innovation, and sustainable development. Humanities Soc Sci Commun 10(1):1-17
Sashi CM (2021) Digital communication, value co-creation and customer engagement in business networks: a conceptual matrix and propositions. Eur J Mark 55(6):1643-1663
Shahatha Al-Mashhadani AF, Qureshi MI, Hishan SS, Md Saad MS, Vaicondam Y, Khan N (2021) Towards the development of digital manufacturing ecosystems for sustainable performance: learning from the past two decades of research. Energies 14(10):2945
Li G, Wu J, Li N (2022) Identifying the value co-creation model and upgrading path of manufacturing enterprises from the value network perspective. Sustainability 14(23):16008
Li J, Chen L, Chen Y, He J (2022) Digital economy, technological innovation, and green economic efficiency-Empirical evidence from 277 cities in China. Manag Decis Econ 43(3):616-629
Li X, He J, Huang Y, Liu X, Dai J (2022) Predicting the factors influencing construction enterprises’ adoption of green development behaviors using artificial neural network. Humanit Soc Sci Commun 9(1):238
Liu L, Ding T, Wang H (2022) Digital economy, technological innovation and green high-quality development of industry: a study case of China. Sustainability 14(17):11078
Luo S, Yimamu N, Li Y, Wu H, Irfan M, Hao Y (2023) Digitalization and sustainable development: how could digital economy development improve green innovation in China? Bus Strategy Environ 32(4):1847-1871
Lyu T, Zhang Y, Zhang Y (2017) Enhancing the network embedding quality with structural similarity. Proc 2017 ACM Conf Inf Knowl Manag 2:147-156
Ma R, Lin B (2023) Digital infrastructure construction drives green economic transformation: evidence from Chinese cities. Humanities Soc Sci Commun 10(1):1-10
Ma Y, Rong K, Luo Y, Wang Y, Mangalagiu D, Thornton TF (2019) Value cocreation for sustainable consumption and production in the sharing economy in China. J Clean Prod 208:1148-1158
Mao S, Wang B, Tang Y, Qian F (2019) Opportunities and challenges of artificial intelligence for green manufacturing in the process industry. Engineering 5(6):995-1002
Moran P (2005) Structural vs. relational embeddedness: social capital and managerial performance. Strategic Manag J 26(12):1129-1151
Morgan-Thomas A, Dessart L, Veloutsou C (2020) Digital ecosystem and consumer engagement: a socio-technical perspective. J Bus Res 121:713-723
Pan X, Song ML, Zhang J, Zhou G (2019) Innovation network, technological learning and innovation performance of high-tech cluster enterprises. J Knowl Manag 23(9):1729-1746
Payne A, Frow P, Eggert A (2017) The customer value proposition: evolution, development, and application in marketing. J Acad Mark Sci 45(4):467-489
Pidun U, Reeves M, Schüssler M (2019) Do you need a business ecosystem. Boston Consulting Group 7:27-34
Pidun U, Reeves M, Schüssler M (2020) How do you “design” a business ecosystem? Boston Consulting Group 2:20-29
Piller FT, Ihl C, Vossen A (2010) A typology of customer co-creation in the innovation process. RWTH Aachen Univ 2014:1-26
Pomegbe WWK, Li W, Dogbe CSK, Otoo COA (2020) Enhancing the innovation performance of small and medium-sized enterprises through network embedding. J Competitiveness 12(3):156
Qiu L, Jie X, Wang Y, Zhao M (2020) Green product Ainnovation, green dynamic capability, and competitive advantage: evidence from Chinese manufacturing enterprises. Corp Soc Responsib Environ Manag 27(1):146-165
Ranjan KR, Read S (2016) Value co-creation: concept and measurement. J Acad Mark Sci 44(3):290-315
Ritala P, Agouridas V, Assimakopoulos D, Gies O (2013) Value creation and capture mechanisms in innovation ecosystems: a comparative case study. Int J Technol Manag 63(4):244-267
Ritter T, Pedersen CL (2020) Digitization capability and the digitalization of business models in business-to-business firms: past, present, and future. Ind Mark Manag 86:180-190
Rong K, Li B, Peng W, Zhou D, Shi X (2021) Sharing economy platforms: creating shared value at a business ecosystem level. Technol Forecast Soc Change 169:120804
Rong K, Lin Y, Shi Y, Yu J (2013) Linking business ecosystem lifecycle with platform strategy: a triple view of technology, application and organisation. Int J Technol Manag 62(1):75-94
Salvador F, Piller FT, Aggarwal S (2020) Surviving on the long tail: an empirical investigation of business model elements for mass customization. Long Range Plan 53(4):101886
Sarfraz M, Ozturk I, Yoo S, Raza MA, Han H (2023) Toward a new understanding of environmental and financial performance through corporate social responsibility, green innovation, and sustainable development. Humanities Soc Sci Commun 10(1):1-17
Sashi CM (2021) Digital communication, value co-creation and customer engagement in business networks: a conceptual matrix and propositions. Eur J Mark 55(6):1643-1663
Shahatha Al-Mashhadani AF, Qureshi MI, Hishan SS, Md Saad MS, Vaicondam Y, Khan N (2021) Towards the development of digital manufacturing ecosystems for sustainable performance: learning from the past two decades of research. Energies 14(10):2945
Shen W, Nie Y, Long C, Song Z, Zhang Q, Tang D (2022) Research on the Mechanism of Collaborative Value Co-Creation of Enterprise-Science Community: A Case Study Based on the Green Brand Maoduoli. Sustainability 14(22):15439
Shi X, Lu L, Zhang W, Zhang Q (2020) Managing open innovation from a knowledge flow perspective: the roles of embeddedness and network inertia in collaboration networks. Eur J Innov Manag 24(3):1011-1034
Shrimali G, Agarwal N, Donovan C (2020) Drivers of solar deployment in India: a state-level econometric analysis. Renew Sustain Energy Rev 133:110137
Sumaira, Siddique HMA (2023) Industrialization, energy consumption, and environmental pollution: evidence from South Asia. Environ Sci Pollut Res 30(2):4094-4102
Tajvidi M, Wang Y, Hajli N, Love PE (2021) Brand value co-creation in social commerce: the role of interactivity, social support, and relationship quality. Comput Hum Behav 115:105238
Valaei N, Rezaei S, Bressolles G, Dent MM (2022) Indispensable components of creativity, innovation, and FMCG companies’ competitive performance: a resource-based view (RBV) of the firm. Asia-Pac J Bus Adm 14(1):1-26
Wagner T, Herrmann C, Thiede S (2017) Industry 4.0 impacts on lean production systems. Procedia Cirp 63:125-131
Wang D, Cui P, Zhu W (2016) Structural deep network embedding. Proc 22nd ACM SIGKDD Int Conf Knowl Discov Data Min 3:1225-1234
Wu Y, Liu W (2022) How does corporate network embeddedness affect value co-creation?-A single case study of Lychee. Manag Case Stud Rev 3:303-317
Xu J, Liu F, Shang Y (2021) R&D investment, ESG performance and green innovation performance: evidence from China. Kybernetes 50(3):737-756
Yang H, Zhu X (2022) Research on green innovation performance of manufacturing industry and its improvement path in China. Sustainability 14(13):8000
Yang Y, Dang X, Cheng L (2018) Research on splitting and alienation of split fault in technological innovation network. Proc 2018 Int Conf Inf Hiding Image Process 6:88-93
Yin S, Yu Y (2022) An adoption-implementation framework of digital green knowledge to improve the performance of digital green innovation practices for industry 5.0. J Clean Prod 363:132608
Yin S, Dong T, Li B, Gao S (2022) Developing a conceptual partner selection framework: digital green innovation management of prefabricated construction enterprises for sustainable urban development. Buildings 12(6):721
Yin S, Liu L, Mahmood T (2023) New Trends in Sustainable Development for Industry 5.0: Digital Green Innovation Economy. Green Low-Carbon Econ 4:1-13. https://doi.org/10.47852/bonviewGLCE32021584
Yin S, Zhang N, Ullah K, Gao S (2022) Enhancing digital innovation for the sustainable transformation of manufacturing industry: a pressure-stateresponse system framework to perceptions of digital green innovation and its performance for green and intelligent manufacturing. Systems 10(3):72
Zahra SA, Liu W, Si S (2023) How digital technology promotes entrepreneurship in ecosystems. Technovation 119:102457
Zhang L (2021) An Empirical Study on the Innovation Performance of Regional (Enterprise) by Dual Network Embedding in E-commerce Environment. Int J Front Sociol 3(12):23-56
Shi X, Lu L, Zhang W, Zhang Q (2020) Managing open innovation from a knowledge flow perspective: the roles of embeddedness and network inertia in collaboration networks. Eur J Innov Manag 24(3):1011-1034
Shrimali G, Agarwal N, Donovan C (2020) Drivers of solar deployment in India: a state-level econometric analysis. Renew Sustain Energy Rev 133:110137
Sumaira, Siddique HMA (2023) Industrialization, energy consumption, and environmental pollution: evidence from South Asia. Environ Sci Pollut Res 30(2):4094-4102
Tajvidi M, Wang Y, Hajli N, Love PE (2021) Brand value co-creation in social commerce: the role of interactivity, social support, and relationship quality. Comput Hum Behav 115:105238
Valaei N, Rezaei S, Bressolles G, Dent MM (2022) Indispensable components of creativity, innovation, and FMCG companies’ competitive performance: a resource-based view (RBV) of the firm. Asia-Pac J Bus Adm 14(1):1-26
Wagner T, Herrmann C, Thiede S (2017) Industry 4.0 impacts on lean production systems. Procedia Cirp 63:125-131
Wang D, Cui P, Zhu W (2016) Structural deep network embedding. Proc 22nd ACM SIGKDD Int Conf Knowl Discov Data Min 3:1225-1234
Wu Y, Liu W (2022) How does corporate network embeddedness affect value co-creation?-A single case study of Lychee. Manag Case Stud Rev 3:303-317
Xu J, Liu F, Shang Y (2021) R&D investment, ESG performance and green innovation performance: evidence from China. Kybernetes 50(3):737-756
Yang H, Zhu X (2022) Research on green innovation performance of manufacturing industry and its improvement path in China. Sustainability 14(13):8000
Yang Y, Dang X, Cheng L (2018) Research on splitting and alienation of split fault in technological innovation network. Proc 2018 Int Conf Inf Hiding Image Process 6:88-93
Yin S, Yu Y (2022) An adoption-implementation framework of digital green knowledge to improve the performance of digital green innovation practices for industry 5.0. J Clean Prod 363:132608
Yin S, Dong T, Li B, Gao S (2022) Developing a conceptual partner selection framework: digital green innovation management of prefabricated construction enterprises for sustainable urban development. Buildings 12(6):721
Yin S, Liu L, Mahmood T (2023) New Trends in Sustainable Development for Industry 5.0: Digital Green Innovation Economy. Green Low-Carbon Econ 4:1-13. https://doi.org/10.47852/bonviewGLCE32021584
Yin S, Zhang N, Ullah K, Gao S (2022) Enhancing digital innovation for the sustainable transformation of manufacturing industry: a pressure-stateresponse system framework to perceptions of digital green innovation and its performance for green and intelligent manufacturing. Systems 10(3):72
Zahra SA, Liu W, Si S (2023) How digital technology promotes entrepreneurship in ecosystems. Technovation 119:102457
Zhang L (2021) An Empirical Study on the Innovation Performance of Regional (Enterprise) by Dual Network Embedding in E-commerce Environment. Int J Front Sociol 3(12):23-56
شكر وتقدير
تم تمويل هذا البحث من قبل مشروع تخطيط الفلسفة والعلوم الاجتماعية بوزارة التعليم برقم المنحة [21YJCZH203]، ومشروع العلوم اللينة الخاص ببرنامج تعزيز القدرة الابتكارية في خبي برقم المنحة [21557635D]، ومشروع صندوق العلوم الاجتماعية في مقاطعة خبي برقم المنحة [HB21YJ003]، ومشروع البحث العلمي للمواهب الشابة المتميزة في التعليم العالي في مقاطعة خبي برقم المنحة [BJ2021084].
مساهمات المؤلفين
تصور، ي.س. وز.ي.د؛ المنهجية، ي.س؛ البرمجيات، ي.س؛ التحقق، ز.ي.د وي.س؛ إعداد المسودة الأصلية، ز.ي.د؛ الكتابة-المراجعة والتحرير، ي.س. جميع المؤلفين قرأوا ووافقوا على النسخة المنشورة من المخطوطة.
المصالح المتنافسة
يعلن المؤلفون عدم وجود مصالح متنافسة.
الموافقة الأخلاقية
جميع الإجراءات التي تم تنفيذها في هذه الدراسة كانت وفقًا للمعايير الأخلاقية للجامعة. تم منح الموافقة والتصريح الأخلاقي من جامعة خبي الزراعية (jgy23085).
الموافقة المستنيرة
تم الحصول على الموافقة المستنيرة من جميع المشاركين الأفراد الذين تم تضمينهم في الدراسة.
معلومات إضافية
يجب توجيه المراسلات والطلبات للحصول على المواد إلى شي يين.
معلومات إعادة الطباعة والإذن متاحة علىhttp://www.nature.com/reprints
ملاحظة الناشر: تظل شركة سبرينغر ناتشر محايدة فيما يتعلق بالمطالبات القضائية في الخرائط المنشورة والانتماءات المؤسسية.
معلومات إعادة الطباعة والإذن متاحة علىhttp://www.nature.com/reprints
ملاحظة الناشر: تظل شركة سبرينغر ناتشر محايدة فيما يتعلق بالمطالبات القضائية في الخرائط المنشورة والانتماءات المؤسسية.
الوصول المفتوح. هذه المقالة مرخصة بموجب رخصة المشاع الإبداعي النسب 4.0 الدولية، التي تسمح بالاستخدام والمشاركة والتكيف والتوزيع وإعادة الإنتاج بأي وسيلة أو صيغة، طالما أنك تعطي الائتمان المناسب للمؤلفين الأصليين والمصدر، وتوفر رابطًا لرخصة المشاع الإبداعي، وتوضح ما إذا تم إجراء تغييرات. الصور أو المواد الأخرى من طرف ثالث في هذه المقالة مشمولة في رخصة المشاع الإبداعي الخاصة بالمقالة، ما لم يُشار إلى خلاف ذلك في سطر الائتمان للمواد. إذا لم تكن المادة مشمولة في رخصة المشاع الإبداعي الخاصة بالمقالة وكان استخدامك المقصود غير مسموح به بموجب اللوائح القانونية أو يتجاوز الاستخدام المسموح به، فستحتاج إلى الحصول على إذن مباشرة من صاحب حقوق الطبع والنشر. لعرض نسخة من هذه الرخصة، قم بزيارة http://creativecommons.org/licenses/by/4.0/.
© المؤلفون 2024
© المؤلفون 2024
كلية الاقتصاد والإدارة، جامعة هبي الزراعية، باودينغ 071001، الصين. كلية الاقتصاد والإدارة، جامعة هاربين للهندسة، هاربين 150001، الصين. البريد الإلكتروني: shyshi0314@163.com
Journal: Humanities and Social Sciences Communications, Volume: 11, Issue: 1
DOI: https://doi.org/10.1057/s41599-024-02691-5
Publication Date: 2024-02-07
DOI: https://doi.org/10.1057/s41599-024-02691-5
Publication Date: 2024-02-07
ARTICLE
Digital green value co-creation behavior, digital green network embedding and digital green innovation performance: moderating effects of digital green network fragmentation
In the era of digital economy, digital green value co-creation behavior (DGVCB) has replaced the previous value creation. DGVCB has become a tool for business ecosystems to gain sustainable ecological advantages in today’s increasingly complex market. At present, there are few researches on the influence of DGVCB and digital green network embedding(DGNE) on digital green innovation performance(DGIP). This paper faces the institutional logic of DGVCB, analyzes the mechanism of DGNE and digital green network fragmentation (DGNF) in the context of business ecosystem competition, and then constructs the causal relationship between DGVCB and DGIP. Based on 326 valid questionnaires and sample data, this paper empirically studies the effects of digital green value co-creation and DGNE on DGIP by using regression analysis method, and verifies and discusses the proposed theoretical hypotheses. The results show that DGVCB and DGNE have significant positive effects on the improvement of DGIP. DGNE plays an intermediary role between DGVCB and DGIP. DGNF plays a positive moderating role between DGVCB and DGIP. This study provides theoretical guidance for the governance of business ecosystem and the formulation of cooperation strategies for enterprises.
Introduction
n the era of digital economy, digital green value co-creation behavior (DGVCB) based on demand has gradually replaced value creation based on production (Ma and Lin, 2023). The mutual benefit and integration brought by digital green economy enables the market matching of discrete resources more effectively, and enables the emergence of business models that satisfy customer value proposition (Luo et al., 2023). Enterprise digital green behavior is the deep integration of digital advanced technology and green manufacturing technology, so that data drives the development of all aspects of the enterprise, and promotes the transformation of the whole process of research and development, manufacturing, marketing, logistics and service, so that the value of the data element can be fully played, so that the enterprise can develop in a healthier and greener direction (Mao et al., 2019). Especially under the predicament of the new coronavirus epidemic, enterprises need the support of digital technology to resume production and work offline (Guo et al., 2020). Energy consumption and environmental problems are becoming increasingly prominent (Shrimali et al., 2020), and it is urgent for enterprises to develop in a more green direction (Sumaira and Siddique, 2023). Because of this, the world’s major economies are aiming at this opportunity, competing to develop advanced digital green manufacturing technology, to digitally transform traditional enterprises, and combined with the characteristics of their own enterprises, give play to their advantages, and create unique and advanced enterprise trump cards for their own countries (Shahatha Al-Mashhadani et al., 2021). Germany’s Industry 4.0 strategy (Kuo et al., 2019), the United States focuses on cutting-edge technologies and high-end enterprises to achieve reindustrialization, Japan and South Korea and other Asian countries are also actively promoting the digital green upgrade of enterprises, Japan to the “connected industry” and technological innovation as its focus, for the construction of intelligent society, while South Korea is building smart factories to promote enterprise transformation and innovation. Actively introduce policies to support digital transformation (Wagner et al., 2017). In June 2020, the Japanese Ministry of Economy, Trade and Industry released the “2020 edition of the Manufacturing White Paper”, which specifically formulated the development strategy to accelerate the digital green transformation of enterprises (Hatani, 2020). This shows the importance of digital green transformation of enterprises in international competition (Yin et al., 2023). In the context of the development of a new generation of digital technology, promoting the digital transformation of enterprises, while playing the role of digital technology on the green development of enterprises, and promoting green development has become the development trend of enterprises (Li et al., 2022).
At the same time, platform competition caused by the sharing economy is increasingly fierce, and the nature of market competition is more obvious. Business ecosystem, as a key tool in the era of digital green economy, describes the competition and cooperation mode among innovative digital green enterprises in the new era with the metaphor of ecological knowledge (Yin and Yu, 2022). The business ecosystem integrates scientific and technological innovation, technology research and development, and commercial application. With the help of digital green technology, the business ecosystem can realize the information exchange and communication between the production ecosystem and the consumption ecosystem, so that the digital green innovative enterprises can enter the market better, respond to the market more quickly, and obtain sustainable competitive advantages (Pidun et al., 2019). In this regard, enterprises should pay more attention to the construction of the external environment of the business ecosystem, satisfy the value proposition of customers, and pay attention to the “demand side” digital green
innovation. In the business ecosystem, the cost of searching and matching consumers’ personalized needs is greatly reduced, and the value proposition from the customer is more positively responded to. The full penetration of the long tail market has replaced the dominant development of the traditional market (Payne et al., 2017). In the digital green economy, customer support means taking control of the consumer ecosystem. Through communication and exchange with users, information data can be obtained and consumer data analysis can be input into the production decision-making system of enterprises, which can help enterprises choose more reasonable decisions and meet the value proposition from the demand side more accurately and efficiently (Kaur et al., 2021). Therefore, the research on the behavior of DGVCB can effectively reveal the reasons behind the emergence of business ecosystem, and then help digital green innovative enterprises to develop schemes to obtain sustainable ecological advantages (Ma and Lin, 2023).
innovation. In the business ecosystem, the cost of searching and matching consumers’ personalized needs is greatly reduced, and the value proposition from the customer is more positively responded to. The full penetration of the long tail market has replaced the dominant development of the traditional market (Payne et al., 2017). In the digital green economy, customer support means taking control of the consumer ecosystem. Through communication and exchange with users, information data can be obtained and consumer data analysis can be input into the production decision-making system of enterprises, which can help enterprises choose more reasonable decisions and meet the value proposition from the demand side more accurately and efficiently (Kaur et al., 2021). Therefore, the research on the behavior of DGVCB can effectively reveal the reasons behind the emergence of business ecosystem, and then help digital green innovative enterprises to develop schemes to obtain sustainable ecological advantages (Ma and Lin, 2023).
In the era of industrial economy, the attention of enterprises is always focused on production capacity. Enterprises only focus on the production and manufacturing of the “supply side”, and seek benefits and efficiency through research and innovation of technology and optimal allocation of resources, so as to achieve value creation. Therefore, the value creation in the industrial economy era is generated within the enterprise (Grönroos and Voima, 2013). However, it also leads to the neglect of the value proposition of customers, and the real needs of customers are difficult to be met. In the context of big data, DGVCB has become the main form of value creation in the era of digital economy due to overcapacity and customer value proposition. Different from the one-way transfer of value under the product-led logic, DGVCB follows the service-oriented logic and emphasizes more on the response to the demand side (Ranjan and Read, 2016). However, due to the complexity of the business ecosystem, the current competitive landscape cannot be explained solely in terms of the interaction between firms and consumers. There are two main reasons: First, the digital economy era has broken the traditional production and supply system, and the reconstruction of the value chain has become an important feature of the current business model. With the support of digital green innovation technology, the production ecosystem will integrate all kinds of suppliers organically and transform into a digital green production ecosystem (Yin et al., 2022). As the main body of innovation is more diversified, the new practice of multiple relationship interaction is needed to make a more accurate explanation of the basis of obtaining commercial ecological advantages.Second, the environmental factors affecting the co-creation of digital green value have changed. Explicit and implicit knowledge flows more frequently. At the same time, the co-creation of digital green value amplifies the role of institutional factors, and the value barrier caused by the fragmentation of digital green network also gives a distinct label to the business ecosystem (Goetz et al., 2022). It is found that the degree of digital green network embedding (DGNE) determines the ecological status of digital green innovative enterprises in the business ecosystem. Digital green network fragmentation (DGNF) is also an important factor affecting the development of DGVCB (Dong et al., 2023).
Although DGVCB emphasizes value co-creation under multirelationship interaction, the competition of business ecosystem has not been weakened. Instead, competition becomes fiercer as the business ecosystem is iteratively updated and a large number of enterprises in the business ecosystem enter and exit (Barile et al., 2021). Unlike bureaucracies and markets in resource allocation, the network organization of business ecosystems still plays a key role. On the one hand, the degree of DGNE reflects the position characteristics of enterprises in the business ecosystem.
Enterprises with a high degree of DGNE can bring richer and more extensive resources in the process of digital green value creation. On the other hand, in the business ecosystem, DGVCB process has more detailed division of labor and cooperation (Wu and Liu, 2022). As a situational factor, DGNF will affect the cooperative behavior of digital green innovative enterprises (Dong et al., 2023). This paper argues that the differences in experience sharing degree, knowledge sharing degree and competition among digital green innovative enterprises in the business ecosystem form the DGNF. DGNF will certainly affect the realization of digital green innovation performance (DGIP) (Valaei et al., 2022). In conclusion, the degree of DGNE may play an intermediary role between DGVCB and DGIP. DGNF may play a moderating role in DGVCB (Ardito et al., 2021). Therefore, based on the current situation of the development of the business ecosystem, this paper reviews the existing literature, proposes relevant hypotheses and conducts empirical tests to analyze the influence mechanism of DGVCB on the realization of DGIP (Rong et al., 2013). Based on the development of the current business ecosystem, this paper proposes relevant research hypotheses through literature discussion, constructs theoretical models, conducts questionnaire surveys, and takes 326 Chinese enterprises as samples to empirically test the influence mechanism of enterprises’ DGVCB on DGIP. The possible contribution of this paper is to enrich the theory of digital green value cocreation based on the investigation of enterprises’ DGVCB under the business ecosystem. Based on the DGNE theory, it provides a relatively complete theoretical analysis framework for enterprises to enhance DGIP through DGVCB, and then provides ideas for the governance of the business ecosystem, and verifies the impact mechanism of enterprises’ DGVCB on DGIP from an empirical perspective. In order to find out the strategic path to improve the performance of digital green innovation in the business ecosystem, and then improve the universality of digital green value cocreation theory. At the same time, this paper takes the fragmentation of digital green network as a situational factor to explore its effect on the co-creation of digital green value, providing a new perspective for the study of deep collaboration among enterprises. The research of this paper has important guiding value for the cultivation of competitive advantage and the formulation of ecological strategy in the business ecosystem.
The remaining contents of this paper are as follows. “Theoretical basis and research hypothesis” reviews the relevant literature and proposes the research hypothesis. “Research design” describes the research design and ideas. “Data analysis and hypothesis testing” analyzes the regression data and tests the research hypothesis. “Conclusions and implications” summarizes and analyzes the empirical research results.
Theoretical basis and research hypothesis
Theoretical basis
Research on DGVCB. With the opening of government policies, the change of industry rules, the gradual improvement of market economic system and the increase of market development potential, the closed production and management mode gradually disappeared. Business subjects from the original separate business to cooperation development (Kala and Chaubey, 2023). The correlation of resource factors has been enhanced. The business world has changed dramatically, and this environment makes DGVCB possible (Ma et al., 2019). Different from value creation based on production end, DGVCB drives production ecosystem operation by demand end. The flow mode of DGVCB is very different from that of traditional innovation cooperation network and changes with the development of value creation theory (Adner, 2017). When an enterprise has unique resources or high
resource combination capability that other enterprises do not have, it means that the enterprise has core competitive advantages in the market. Enterprises can obtain value premium by virtue of their core competitive advantages (Qiu et al., 2020). At present, the research on enterprise market competitive advantage still stays in the traditional industrial economic background. The ultimate goal of enterprise value creation is to meet the real needs of customers. The relevant value creation theory system focusing on the supply side cannot effectively explain the phenomenon of the increasingly complex business model (Freudenreich et al., 2020). Most traditional enterprises ascribe the root cause of business failure to the failure of timely acquisition of the real needs of customers. In the era of digital green economy, the advantages of big data should be used to give full play to the role of digital green industry and digital green industry in the real industry. We should establish a mechanism that can quickly respond to the market and meet the real demand of the demand side, so as to achieve the long-term development goal of the enterprise (Liu et al., 2022). As the research on the supply side gradually shifts to the research on the demand side, it has become the focus of digital green innovation management to deeply understand the value proposition of customers and let customers participate in the production process (Piller et al., 2010). Under the influence of DGVCB and digital green technology, the traditional value creation theory has undergone earth-shaking changes (Balzer et al., 2020). Under the environment of digital green economy, the value proposition from customers is realized with the formation of digital business ecosystem. The value premium that shared advantage brings to the Long Tail market has surpassed that of mainstream products (Salvador et al., 2020). It has become the development trend of today’s market to focus on the value proposition of customers at the demand side, to change from passively meeting customer needs to actively developing, and to establish the consumption ecosystem. At the same time, it has become a new strategic trend for enterprises to establish production ecosystem to satisfy customer value proposition and realize organic match with market (Morgan-Thomas et al., 2020). Based on the above analysis, DGVCB needs to participate in market competition with the shared advantages of the ecosystem, obtain competitive advantages through sharing advantages, and obtain profits through DGVCB (Kang and Na, 2020). Based on this, the DGVCB needs to be studied in the context of the new economic era, so as to provide new theoretical support for the enterprise transformation in the digital economy era.
resource combination capability that other enterprises do not have, it means that the enterprise has core competitive advantages in the market. Enterprises can obtain value premium by virtue of their core competitive advantages (Qiu et al., 2020). At present, the research on enterprise market competitive advantage still stays in the traditional industrial economic background. The ultimate goal of enterprise value creation is to meet the real needs of customers. The relevant value creation theory system focusing on the supply side cannot effectively explain the phenomenon of the increasingly complex business model (Freudenreich et al., 2020). Most traditional enterprises ascribe the root cause of business failure to the failure of timely acquisition of the real needs of customers. In the era of digital green economy, the advantages of big data should be used to give full play to the role of digital green industry and digital green industry in the real industry. We should establish a mechanism that can quickly respond to the market and meet the real demand of the demand side, so as to achieve the long-term development goal of the enterprise (Liu et al., 2022). As the research on the supply side gradually shifts to the research on the demand side, it has become the focus of digital green innovation management to deeply understand the value proposition of customers and let customers participate in the production process (Piller et al., 2010). Under the influence of DGVCB and digital green technology, the traditional value creation theory has undergone earth-shaking changes (Balzer et al., 2020). Under the environment of digital green economy, the value proposition from customers is realized with the formation of digital business ecosystem. The value premium that shared advantage brings to the Long Tail market has surpassed that of mainstream products (Salvador et al., 2020). It has become the development trend of today’s market to focus on the value proposition of customers at the demand side, to change from passively meeting customer needs to actively developing, and to establish the consumption ecosystem. At the same time, it has become a new strategic trend for enterprises to establish production ecosystem to satisfy customer value proposition and realize organic match with market (Morgan-Thomas et al., 2020). Based on the above analysis, DGVCB needs to participate in market competition with the shared advantages of the ecosystem, obtain competitive advantages through sharing advantages, and obtain profits through DGVCB (Kang and Na, 2020). Based on this, the DGVCB needs to be studied in the context of the new economic era, so as to provide new theoretical support for the enterprise transformation in the digital economy era.
At present, DGVCB has changed from dual interaction to multiple interaction. Based on the background of big data era and the help of digital business ecosystem, the problem of information asymmetry has been effectively solved. Customer personalized needs have gained more attention, enriched the value elements, and made the value interaction more frequent and the value relationship more diversified (Heikka et al., 2018). The interaction, division of labor and cooperation between the demand side and the supply side of the business ecosystem become closer, so that the business ecosystem can quickly respond to the customer demand on the demand side. The business ecology realizes the reconstruction with the help of big data platform. DGVCB based on commercial ecosystem has become a new trend of market competition (Pidun et al., 2020). Different from the traditional value co-creation behavior of the binary relationship interaction between enterprises and customers, the relationship interaction of DGVCB in the business ecosystem is more diversified, involving more elements, and the process is more complex (Chekfoung et al., 2020). In the process of digital green value creation, the existing enterprises in the business ecosystem constantly exchange information, knowledge and resources, and jointly develop production and operation plans and implementation
plans to meet customer needs and gain profits (Rong et al., 2021). At the same time, the continuous upgrading of the business ecosystem brings severe challenges to the enterprises in the ecosystem. It requires enterprises to constantly analyze the internal and external environment, adjust resources and capabilities, and act together with other incumbent enterprises to meet the value proposition of customers (Sashi, 2021). In the era of digital economy, the research of DGVCB becomes more and more important. DGVCB among enterprises is a powerful tool to break cooperation barriers and effectively use external resources. The research on DGVCB has changed from product-led logic to service-led logic. Value creation from the traditional closed to now open, and gradually towards the business ecosystem (Herskovits et al., 2013). However, most of the existing researches discuss the influence mechanism of DGVCB on enterprise performance through qualitative research methods. How to carry out enterprise digital green transformation in the business ecosystem, how to effectively create digital green value and improve enterprise digital green innovation level, occupy a higher ecological niche, we need to conduct more in-depth research (Shen et al., 2022).
plans to meet customer needs and gain profits (Rong et al., 2021). At the same time, the continuous upgrading of the business ecosystem brings severe challenges to the enterprises in the ecosystem. It requires enterprises to constantly analyze the internal and external environment, adjust resources and capabilities, and act together with other incumbent enterprises to meet the value proposition of customers (Sashi, 2021). In the era of digital economy, the research of DGVCB becomes more and more important. DGVCB among enterprises is a powerful tool to break cooperation barriers and effectively use external resources. The research on DGVCB has changed from product-led logic to service-led logic. Value creation from the traditional closed to now open, and gradually towards the business ecosystem (Herskovits et al., 2013). However, most of the existing researches discuss the influence mechanism of DGVCB on enterprise performance through qualitative research methods. How to carry out enterprise digital green transformation in the business ecosystem, how to effectively create digital green value and improve enterprise digital green innovation level, occupy a higher ecological niche, we need to conduct more in-depth research (Shen et al., 2022).
Research hypothesis
DGVCB and DGIP. Through a comparative analysis of the cooperation mode in the digital economy era and the traditional division of labor cooperation in the business ecosystem, some scholars proposed that the DGVCB in the business ecosystem should focus on the value proposition of customers, and based on this, they established the DART model. The DART model includes four dimensions-dialogue, access, risk mitigation, and transparency (Anshu et al., 2022). Dialogue refers to peer-to-peer communication in the business ecosystem. The purpose of the dialogue is to discuss common problems and develop solutions to them. Acquisition refers to the acquisition of resources and capabilities necessary to meet customer demands and ensure that the process of digital green innovation is more demand-driven. Risk reduction reflects the risk sharing mechanism of DGVCB in the business ecosystem. Enterprises must reduce the risk, in order to obtain long-term survival and development of enterprises. Transparency emphasizes information completeness and symmetry. There are a lot of transactions in DGVCB of enterprises. By improving the information symmetry and transparency of innovation cooperation between enterprises, the transaction costs of enterprises can be reduced (Chandna and Salimath, 2022).
As the current economic environment changes rapidly, the digital green innovation of the business ecosystem relies more on the combination with external entities to achieve the purpose of value reconstruction (Sarfraz et al., 2023). From the perspective of process dimension, the iterative renewal of business ecosystem cannot be separated from the organic connection of technology innovation community, industry development community and business application community (Yin et al., 2022). In addition, the business ecosystem can quickly respond to the demand and supply of digital green innovation, and can timely input and rapid output of digital green innovation (Zahra et al., 2023). The process of enterprises co-creating digital green value is also the process of enterprises gaining ecological advantages in the business ecological network. In DGVCB, dialogue can help enterprises understand customers’ personalized needs, ensure the right direction of work, improve the efficiency of resource docking, and enhance the performance of digital green innovation (Bleier et al., 2018). As an advanced form of cooperation, business ecosystem has the unique market competitive advantage of reducing risks. The business ecosystem can respond quickly to changes in the market environment and adjust DGVCB actions in
a timely manner to reduce cooperation risks. DGVCB can provide risk buffer for enterprises in the process of meeting customer needs, and thus improve the performance of enterprises’ digital green innovation (Ritala et al., 2013). In the business ecosystem, higher transparency of cooperation is conducive to protecting the cooperation between enterprises, improving the efficiency of ecosystem management, reducing opportunistic behavior and improving the performance of enterprises’ digital green innovation (Gardner et al., 2019). Based on this, this paper proposes the following hypothesis:
: DGVCB has a significant positive impact on enterprises’ DGIP.
a timely manner to reduce cooperation risks. DGVCB can provide risk buffer for enterprises in the process of meeting customer needs, and thus improve the performance of enterprises’ digital green innovation (Ritala et al., 2013). In the business ecosystem, higher transparency of cooperation is conducive to protecting the cooperation between enterprises, improving the efficiency of ecosystem management, reducing opportunistic behavior and improving the performance of enterprises’ digital green innovation (Gardner et al., 2019). Based on this, this paper proposes the following hypothesis:
DGNE and DGIP. Thanks to digital green technology, business network relationships are more diversified, network scale is larger, interaction frequency is higher, and network structure is more complex (Ritter and Pedersen, 2020). The competitive advantage of business ecosystem is reflected in DGNE. Digital green innovative enterprises in the network can use digital green technology to quickly determine their own embedment position in the network to give play to the advantages of cooperation. DGNE includes two dimensions, namely structural embedding and relational embedding (Lyu et al., 2017). The more structurally embedded a business is in the network, the greater its impact. In addition, digital green innovation enterprises with a strong degree of structural embedment are easier to cooperate with other enterprises, can respond quickly to market demand, and are easier to improve DGIP (Wang et al., 2016). The higher the degree of relationship embeddedness in the system, the more frequent the interaction between the enterprise and other enterprises in the network. Enterprises with a high degree of relational embeddedness are more likely to establish cooperative relationships, and other enterprises in the network have higher trust and dependence on them. Having high-quality partnerships means that the more innovative the enterprise is. It can be seen that enterprises with a high degree of relational embeddedness can effectively improve their DGIP (Han, 2022).
In addition, the lack of network embedding will affect the efficiency of cooperation and make it impossible for cooperation to achieve the best results. Especially when opportunistic behavior appears, cooperation can not be carried out. However, when the degree of network embedding is too high, it will lead to structure and relationship rigidity, inertia thinking and other problems (Shi et al., 2020). However, in the era of digital economy, network embedding gradually transforms to DGNE. With the help of information sharing mechanism under big data, DGNE can offset the negative impact caused by excessive or insufficient embedding degree. These negative effects will be eliminated with the help of digital green technology. Therefore, in the context of digital economy, DGNE has a positive impact on enterprises’ DGIP (Pan et al., 2019). To this end, this paper proposes the following hypothesis:
: DGNE plays a significant positive role in enterprises’ DGIP.
DGVCB, DGNE, and DGIP. DGVCB by enterprises can not only improve the performance of digital green innovation, but also help enterprises occupy the core position in the network and obtain relevant power advantages and sustainable competitive advantages (Aquilani et al., 2020). Digital green innovation enterprises occupying higher ecological niche have more opportunities to exchange technical knowledge and cooperate with other enterprises, which is more conducive to the improvement of their DGIP. Dialogue makes DGNE possible. Through frequent information exchange and communication with other enterprises in the ecosystem and joint product development and design with
cooperative enterprises, they can respond positively to the value proposition of customers, expand the scale of production and operation, enhance the discourse power of enterprises in the ecosystem, improve the ecological niche of enterprises, further master the digital green core technology, and finally improve the degree of structural embedment. At the same time, a good dialogue mechanism can establish a close relationship with partners, increase the frequency of cooperation and mutual trust, and help each other to solve problems together, thus improving the degree of relationship embedding (Freudenreich et al., 2020). Not only that, but the business ecosystem can enhance relational embeddedness by increasing transparency. The more transparent the ecosystem is, the easier it will be to establish cooperative relationships with enterprises in other niches, grasp relevant information about enterprises in other niches, and understand the needs of partners. An ecosystem with high transparency can effectively solve problems such as information asymmetry. The more transparent the enterprise is, the higher the niche it occupies, the more relevant rights and influence it has, which can make it play the role of intermediary bridge in the business ecosystem. In addition, with the establishment of the product service information platform, risk assessment and risk avoidance mechanism of the business ecosystem, the degree of DGNE is further enhanced (Pomegbe et al., 2020).
cooperative enterprises, they can respond positively to the value proposition of customers, expand the scale of production and operation, enhance the discourse power of enterprises in the ecosystem, improve the ecological niche of enterprises, further master the digital green core technology, and finally improve the degree of structural embedment. At the same time, a good dialogue mechanism can establish a close relationship with partners, increase the frequency of cooperation and mutual trust, and help each other to solve problems together, thus improving the degree of relationship embedding (Freudenreich et al., 2020). Not only that, but the business ecosystem can enhance relational embeddedness by increasing transparency. The more transparent the ecosystem is, the easier it will be to establish cooperative relationships with enterprises in other niches, grasp relevant information about enterprises in other niches, and understand the needs of partners. An ecosystem with high transparency can effectively solve problems such as information asymmetry. The more transparent the enterprise is, the higher the niche it occupies, the more relevant rights and influence it has, which can make it play the role of intermediary bridge in the business ecosystem. In addition, with the establishment of the product service information platform, risk assessment and risk avoidance mechanism of the business ecosystem, the degree of DGNE is further enhanced (Pomegbe et al., 2020).
The entry and outflow of a large number of enterprises with the iterative updating of the business ecosystem reflects the degree of DGNE. Dialogue mechanism can help enterprises establish good relations with other enterprises and promote cooperation, and help enterprises occupy a more central position in the business ecosystem (Li et al., 2022). The friction in the process of DGVCB is further reduced along with the formation of risk sharing mechanism. The elements of the business ecosystem are further integrated under the role of frequent information exchange, so that they can quickly respond to the needs of niche markets, so as to improve the performance of enterprises’ digital green innovation6. Based on the above analysis, DGNE plays an intermediary role between DGVCB and DGIP. Only by embedding in the network and occupying the core position, can digital green innovation enterprises master more key information and technology, obtain a greater voice, satisfy a larger long-tail market, and improve their DGIP (Li et al., 2022). DGVCB is an active factor in DGNE. DGVCB can enhance the degree of relational embedment of enterprises and establish intimate connection and cooperative relationship. DGVCB can also help enterprises respond quickly to market changes and gain ecological advantages, thus improving their DGIP (Tajvidi et al., 2021). Based on this, this paper proposes the following hypothesis:
: DGVCB has a significant positive impact on DGNE.
: DGNE plays an intermediary role between DGVCB and DGIP.
Regulatory role of DGNF. In the business ecosystem, DGNF refers to the internal fault tendency caused by different enterprise attributes, different division of labor and different degree of technical knowledge sharing in the process of cooperation. In the era of digital green economy, enterprises must take into account the influence of DGNF on DGVCB in innovation cooperation (Feng et al., 2022). Under the action of DGNF, enterprises can effectively utilize external technology innovation resources, establish good trust relationship and cooperation mechanism with partners, further strengthen the positive effect of DGVCB on DGNE, and realize the performance of enterprise digital green innovation (Lan et al., 2017). DGNF includes digital green relationship fragmentation and digital green status fragmentation (Sarfraz et al., 2023). Digital green relation classification fragmentation is a potential network stratification fragmentation
caused by the uneven distribution of relationship strength among technology subjects in the network. The stronger the degree of relationship dispersion in the network, the higher the strength of the network relationship fragmentation. In a network with a strong degree of relationship fragmentation, multiple subgroups will appear. These subgroups trust each other, share professional technical knowledge and innovation resources, and share risks (Charterina et al., 2018). Within the sub-group, it is easier for enterprises to carry out DGVCB actions, and the degree of DGNE is further strengthened. Because of the subgroup formed by the strength of relationship fragmentation, enterprises trust each other and the quality of cooperation between enterprises is higher. Therefore, in enterprises with strong relationship fragmentation, the influence of DGVCB on DGNE is more significant (Yang et al., 2018). Digital green status fragmentation is a network fragmentation caused by different similarity degree of technology subject’s embedding position in the network. In a network with strong network fragmentation, multiple subgroup structures with similar locations will appear, and trust relationships will be easier to be established among these subgroup structures to realize information exchange and high-quality cooperation. Therefore, the stronger the degree of local dislocation, the more significant the influence of DGVCB on the degree of DGNE. It can be seen that the fragmentation of digital green network is conducive to forming a good cooperative relationship within subgroups, strengthening internal connections, improving the degree of DGNE, and then making the business ecosystem occupy a key position in the network through DGVCB.
caused by the uneven distribution of relationship strength among technology subjects in the network. The stronger the degree of relationship dispersion in the network, the higher the strength of the network relationship fragmentation. In a network with a strong degree of relationship fragmentation, multiple subgroups will appear. These subgroups trust each other, share professional technical knowledge and innovation resources, and share risks (Charterina et al., 2018). Within the sub-group, it is easier for enterprises to carry out DGVCB actions, and the degree of DGNE is further strengthened. Because of the subgroup formed by the strength of relationship fragmentation, enterprises trust each other and the quality of cooperation between enterprises is higher. Therefore, in enterprises with strong relationship fragmentation, the influence of DGVCB on DGNE is more significant (Yang et al., 2018). Digital green status fragmentation is a network fragmentation caused by different similarity degree of technology subject’s embedding position in the network. In a network with strong network fragmentation, multiple subgroup structures with similar locations will appear, and trust relationships will be easier to be established among these subgroup structures to realize information exchange and high-quality cooperation. Therefore, the stronger the degree of local dislocation, the more significant the influence of DGVCB on the degree of DGNE. It can be seen that the fragmentation of digital green network is conducive to forming a good cooperative relationship within subgroups, strengthening internal connections, improving the degree of DGNE, and then making the business ecosystem occupy a key position in the network through DGVCB.
In addition, DGNF will affect the process of DGVCB affecting DGIP. In a network with strong DGNF, innovation entities trust each other, frequently exchange professional and technical knowledge, and carry out high-quality communication and cooperation, which is conducive to the transfer and absorption of key professional knowledge and innovation resources, improve the utilization rate of innovation resources, and thus achieve the performance of digital green innovation. The fragmentation of the digital green network will cause the enterprises in the network to have a “sense of crisis”, stimulate the enterprises to carry out technological innovation activities, cultivate innovation ability, and improve their own DGIP. In addition, the fragmentation of digital green network will reduce the cost of searching and transferring innovative resources of enterprises, improve the level of professional and technical knowledge of enterprises, and rapidly respond to market demands and realize the value proposition of customers through the information exchange and reference between enterprises within the subgroup. It can be seen that DGNF will strengthen the DGNE process, and then affect the realization of enterprises’ DGIP. To sum up, this paper proposes the following hypothesis:
: DGNF plays a positive moderating role between DGVCB and DGNE.
: DGNF plays a positive moderating role between DGVCB and DGIP.
To sum up, the theoretical model constructed in this paper is shown in Fig. 1.
Research design
Measurement of variables. In terms of scale design, this paper refers to the existing mature scale, and adopts the Likert 7-level scale for the four variables of DGVCB, DGIP, DGNE and DGNF to better identify them. 1 means very inconsistent, 7 means very consistent, and 4 means fair. The item setting for DGVCB draws on the DART concept and measures dialogue, access, risk mitigation, and transparency (Fan and Luo, 2020). In this paper, DGNE is divided into relational embedding and structural embedding to

Fig. 1 Theoretical model.
Table 1 Questionnaire.
| Question | Option |
| The number of years your company has been in operation is | A. Less than 3 years; B. 3-5 years; C. 5-10 years; D. More than 10 years |
| The nature of your company | A. state-owned business; B. collective enterprises; C. private enterprise; D. overseas-funded enterprise |
| There are many other enterprises connected with your company | A. Strongly disagree; B. Less consistent; C. A bit inconsistent; D. General; E. A bit consistent; F. More in line with; G. Totally agree |
| The company shares similar values with other partners in digital green innovation | A. Strongly disagree; B. Less consistent; C. A bit inconsistent; D. General; E. A bit consistent; F. More in line with; G. Totally agree |
| Your company has a high frequency of interaction with other businesses | A. Strongly disagree; B. Less consistent; C. A bit inconsistent; D. General; E. A bit consistent; F. More in line with; G. Totally agree |
| Your company has a long relationship with other companies | A. Strongly disagree; B. Less consistent; C. A bit inconsistent; D. General; E. A bit consistent; F. More in line with; G. Totally agree |
| The output value of your digital green innovation products accounts for a large proportion of total sales | A. Strongly disagree; B. Less consistent; C. A bit inconsistent; D. General; E. A bit consistent; F. More in line with; G. Totally agree |
| The digital green innovative products developed by your company have high customer satisfaction | A. Strongly disagree; B. Less consistent; C. A bit inconsistent; D. General; E. A bit consistent; F. More in line with; G. Totally agree |
| Your company has more advanced production equipment or process flow | A. Strongly disagree; B. Less consistent; C. A bit inconsistent; D. General; E. A bit consistent; F. More in line with; G. Totally agree |
| The digital green innovative products developed by your company have a | A. Strongly disagree; B. Less consistent; C. A bit inconsistent; D. General; |
| Your company has a good communication mechanism to explore and develop digital green innovation solutions | A. Strongly disagree; B. Less consistent; C. A bit inconsistent; D. General; E. A bit consistent; F. More in line with; G. Totally agree |
| Your company can share digital green R&D risks with partners | A. Strongly disagree; B. Less consistent; C. A bit inconsistent; D. General; E. A bit consistent; F. More in line with; G. Totally agree |
| Your company often reduces transaction costs by increasing transparency | A. Strongly disagree; B. Less consistent; C. A bit inconsistent; D. General; E. A bit consistent; F. More in line with; G. Totally agree |
| Your company has the capability of digital green innovation for demand transmission | A. Strongly disagree; B. Less consistent; C. A bit inconsistent; D. General; E. A bit consistent; F. More in line with; G. Totally agree |
| Your company often shares information and resources with companies of a similar technical level | A. Strongly disagree; B. Less consistent; C. A bit inconsistent; D. General; E. A bit consistent; F. More in line with; G. Totally agree |
| Your company often gives preference to companies with similar levels of knowledge about digital green innovation technologies | A. Strongly disagree; B. Less consistent; C. A bit inconsistent; D. General; E. A bit consistent; F. More in line with; G. Totally agree |
| Your organization often acquires digital green technology knowledge from companies with similar skill levels | A. Strongly disagree; B. Less consistent; C. A bit inconsistent; D. General; E. A bit consistent; F. More in line with; G. Totally agree |
| Your company is more inclined to cooperate with companies that have established good cooperative relations | A. Strongly disagree; B. Less consistent; C. A bit inconsistent; D. General; E. A bit consistent; F. More in line with; G. Totally agree |
measure (Moran, 2005). The DGNF is measured from two dimensions: relational fragmentation and status fragmentation (Sarfraz et al., 2023). DGIP was measured from four dimensions: the proportion of output value of new products in total sales, customer satisfaction, technology content in products and market share of developed new products (Calik and Bardudeen, 2016). In addition, enterprises in the initial stage tend to rely on DGVCB to obtain resources. Enterprises that have entered the mature stage have more initiative in DGVCB, and it is easier to establish
cooperative relations with other enterprises, so that other enterprises are willing to co-create value with them. The nature and scale of an enterprise affect its mode of operation and cooperation, and there is also a big gap in its way of obtaining resources and information channels. It can be seen that the influence of enterprise age, enterprise nature and enterprise scale on DGNE, DGIP and DGVCB should also be taken into account. Therefore, this paper takes enterprise age, enterprise nature and enterprise scale as control variables. Details of the questionnaire are shown in Table 1.
cooperative relations with other enterprises, so that other enterprises are willing to co-create value with them. The nature and scale of an enterprise affect its mode of operation and cooperation, and there is also a big gap in its way of obtaining resources and information channels. It can be seen that the influence of enterprise age, enterprise nature and enterprise scale on DGNE, DGIP and DGVCB should also be taken into account. Therefore, this paper takes enterprise age, enterprise nature and enterprise scale as control variables. Details of the questionnaire are shown in Table 1.
Table 2 Sample characteristics.
| Statistical Content | Frequency | Percentage | Statistical content | Frequency | Percentage | ||
| Enterprise Age | Less than 3 years | 99 | 30.4% | Enterprise Scale | Less than 50 people | 167 | 51.2% |
| 3-5 years | 116 | 35.6% | 51 to 100 people | 77 | 23.6% | ||
| 5-10 years | 40 | 12.3% | 101 to 500 people | 35 | 10.7% | ||
| More than 10 years | 71 | 21.8% | 501 to 2000 people | 19 | 5.8% | ||
| Enterprise Nature | State-owned enterprise | 131 | 40.2% | More than 2000 people | 28 | 8.6% | |
| Collective enterprises | 155 | 47.5% | |||||
| Private enterprise | 16 | 4.9% | |||||
| Foreign-owned enterprise | 24 | 7.4% | |||||
Table 3 Reliability and validity analysis.
| Variables | Average value | Standard deviation | Cronbach’s
|
CR | AVE |
|
| DGVCB | 5.919 | 0.995 | 0.982 | 0.980 | 0.923 | 0.961 |
| DGNE | 4.202 | 1.455 | 0.934 | 0.946 | 0.814 | 0.902 |
| DGNF | 5.989 | 1.016 | 0.992 | 0.992 | 0.970 | 0.985 |
| DGIP | 4.072 | 1.858 | 0.973 | 0.973 | 0.900 | 0.949 |
Data collection and sample characteristics. In this paper, questionnaires were sent out for investigation. The survey was conducted from September 2022 to February 2023. SPSS was used to analyze the recovered questionnaires, and structural equation models were established to test the research hypotheses. First of all, a simulation survey was carried out on the preliminary questionnaire design. 15 executives were randomly interviewed and the questionnaire was tested. According to the interview results, the practical significance of the research and the possibility of practical operation are verified. After that, questionnaires were distributed on a small scale. According to the survey results and feedback suggestions, questionnaire structure design and item language description were adjusted to form a formal questionnaire. The questionnaire survey mainly adopts two methods. One is to send questionnaires to MBA students with big data industry background, answer questions and fill in the questionnaires. Second, through the local government enterprise information database, randomly selected enterprise samples from the big data and digital green information technology industry related industries, and issued one-to-one questionnaires. In addition, a threshold was set for the test subjects, who were required to have horizontal cooperation behaviors (such as research and development, design, production and manufacturing, sales and service, etc.) or vertical cooperation behaviors (including downstream cooperation situations), and who were senior managers with the above experience, so as to ensure the effectiveness of the questionnaire. A total of 500 questionnaires were distributed in this survey. Based on follow-up feedback, 415 questionnaires were recovered with a recovery rate of
. After validity screening of the collected questionnaires, 326 valid questionnaires were obtained, which were used as the source of data analysis in this paper. Basic characteristics of sample enterprises are shown in Table 2. As can be seen from Table 2, the surveyed enterprises are mostly mature enterprises, state-owned enterprises and large enterprises. Therefore, the sample distribution is representative.
Deviation test. Because each questionnaire filling process is completed by the same person, there may be homologous bias problem. In this paper, two methods are used to avoid the advance. First, before the investigation and research, explain the academic nature of the research, the application of the research results and the possible value of the research, so as to eliminate
the doubts of the subjects, so that they can answer the questionnaire objectively and accurately. Second, in order to prevent inefficient questionnaire filling, items in the questionnaire should be designed as specific and accurate as possible to ensure the accuracy of the questionnaire filling process. This paper also adopts post-test method, adopts Harman single factor analysis method to test, and runs the exploratory factor analysis program provided by SPSS software. The results show that the loading of the unrotated first principal component is only , and there is no single factor that can explain most of the variable factors, indicating that the homologous method deviation does not cause significant influence. In terms of the non-responder bias, the first
and the last
samples were selected to conduct the
-test according to the order of the questionnaire return. The results showed that there was no significant difference in more than
observed variables, indicating that the nonresponder bias would not cause a significant impact.
the doubts of the subjects, so that they can answer the questionnaire objectively and accurately. Second, in order to prevent inefficient questionnaire filling, items in the questionnaire should be designed as specific and accurate as possible to ensure the accuracy of the questionnaire filling process. This paper also adopts post-test method, adopts Harman single factor analysis method to test, and runs the exploratory factor analysis program provided by SPSS software. The results show that the loading of the unrotated first principal component is only
Reliability and validity test. In order to ensure the matching degree between the data collected by the questionnaire and the theoretical constructs, the reliability and validity of the sample data were verified. The results are shown in Table 3.
As shown in Table 3, Cronbach’s a coefficient of DGVCB, DGNE, DGNF and DGIP shows that all scales have good internal consistency. By calculating the combination reliability CR and average extraction variance AVE values of each variable, the results show that CR values of all variables are greater than 0.7 , AVE is greater than 0.5, indicating that the measured variables have good convergence validity.
AMOS was used to perform confirmatory factor analysis on the benchmark model and other competing models. The results are shown in Table 4.
It can be seen from Table 4 that the benchmark model includes four variables: DGVCB, DGNE, DGNF and DGIP. The structure shows that the fitting effect of the benchmark model is good
RMSEA
,
).
Data analysis and hypothesis testing
Descriptive statistics. The mean, standard deviation of the four variables and the correlation among the variables are shown in Table 5.
Table 4 Confirmatory factor analysis results.
| Model |
|
df |
|
RMSEA | TLI | CFI | GFI |
| Benchmark model | 282.667 | 95 | 2.975 | 0.078 | 0.975 | 0.981 | 0.902 |
| Single factor model | 4541.613 | 104 | 43.669 | 0.362 | 0.468 | 0.539 | 0.311 |
| Two-factor model | 3082.496 | 103 | 29.927 | 0.298 | 0.640 | 0.691 | 0.447 |
| Three-factor model | 1610.610 | 101 | 15.947 | 0.214 | 0.814 | 0.843 | 0.578 |
| Three-factor model | 2123.782 | 101 | 21.028 | 0.248 | 0.750 | 0.790 | 0.527 |
Table 5 Mean, standard deviation and correlation coefficient of variables.
| Variables | Average value | Standard deviation | 1 | 2 | 3 | 4 | 5 | 6 | 7 |
| Enterprise age | 2.255 | 1.112 | 1 | ||||||
| Enterprise scale | 1.969 | 1.277 | 0.211** | 1 | |||||
| Enterprise nature | 1.794 | 0.840 | 0.017 | -0.037 | 1 | ||||
| DGVCB | 5.919 | 0.995 | 0.020 | 0.139* | 0.033 | 1 | |||
| DGNE | 4.202 | 1.455 | 0.031 | 0.346** | 0.049 | 0.372** | 1 | ||
| DGNF | 5.989 | 1.016 | -0.062 | 0.147** | 0.080 | 0.749** | 0.438** | 1 | |
| DGIP | 4.072 | 1.858 | -0.009 | 0.282** | 0.138* | 0.551** | 0.711** | .592** | 1 |
| ** and * denote significance levels of 5% and 10%, respectively. | |||||||||

Fig. 2 Results of structural equation model testing.
It can be seen from Table 5 that there is a significantly positive correlation between DGVCB and DGIP, with a correlation coefficient of 0.551 . There is a significant positive correlation between DGVCB and DGNE, with a correlation coefficient of 0.372 . The correlation coefficients between the remaining variables are shown in Table 5. The results show that there is no multicollinearity among the explanatory variables, which can be used for the next step of regression analysis.
Main effect and intermediate effect test. This study uses structural equation modeling to test the main effect and mediating effect, and the results are shown in Fig. 2.
The fitting indexes of the structural equation model are as follows:
, RMSEA
,
,
. These indicators indicate that the fit of the structural equation model is generally good.
It can be seen from Table 6 that DGVCB can significantly positively affect DGIP (
), so Hypothesis 1 is verified. DGNE can significantly positively affect DGIP (
), so Hypothesis 2 is verified. DGVCB can significantly positively affect DGNE (
), so Hypothesis 3 is verified. DGVCB can further affect DGIP through DGNE (
), that is, DGNE plays a partial intermediary role between DGVCB and DGIP, and Hypothesis 4 is verified.
Table 6 Test results of the impact model of “DGVCB – DGNE – DGIP”.
| Path | Effect | Boot S.E. |
|
|
Bias-Corrected 95% Cl | Percentile 95% CI | ||
| Lower | Upper | Lower | Upper | |||||
| DGVCB
|
0.614 | 0.086 | 7.140 | 0.009 | 0.443 | 0.804 | 0.442 | 0.804 |
| DGNE
|
0.847 | 0.065 | 13.031 | 0.018 | 0.710 | 0.976 | 0.730 | 0.999 |
| DGVCB
|
0.526 | 0.075 | 7.013 | 0.004 | 0.406 | 0.709 | 0.382 | 0.693 |
| DGVCB
|
0.445 | 0.063 | 7.063 | 0.009 | 0.308 | 0.587 | 0.306 | 0.585 |
Table 7 Moderating effect of DGNF on DGVCB and DGNE.
| Variables | Effect | Boot S.E. |
|
|
LLCI | ULCI |
| Constant | 3.263 | 0.231 | 14.147 | 0.000 | 2.810 | 3.717 |
| Enterprise age | -0.003 | 0.063 | -0.049 | 0.961 | -0.126 | 0.120 |
| Enterprise scale | 0.307 | 0.055 | 5.583 | 0.000 | 0.199 | 0.416 |
| Enterprise nature | 0.045 | 0.081 | 0.555 | 0.579 | -0.114 | 0.204 |
| DGVCB | 0.071 | 0.103 | 0.691 | 0.490 | -0.132 | 0.275 |
| DGNF | 0.647 | 0.109 | 5.922 | 0.000 | 0.432 | 0.862 |
| DGVCB × DGNF | 0.345 | 0.080 | 4.321 | 0.000 | 0.188 | 0.503 |
Table 8 Moderating effect of DGNF on DGVCB and DGIP.
| Variables | Effect | Boot S.E. | T |
|
LLCI | ULCI |
| Constant | 2.660 | 0.237 | 11.202 | 0.000 | 2.193 | 3.127 |
| Enterprise age | -0.032 | 0.064 | -0.501 | 0.617 | -0.159 | 0.095 |
| Enterprise scale | 0.246 | 0.057 | 4.344 | 0.000 | 0.135 | 0.358 |
| Enterprise | 0.222 | 0.083 | 2.669 | 0.008 | 0.058 | 0.385 |
| Nature | ||||||
| DGVCB | 0.338 | 0.107 | 3.172 | 0.002 | 0.128 | 0.547 |
| DGNF | 1.077 | 0.112 | 9.580 | 0.000 | 0.856 | 1.299 |
| DGVCB × DGNF | 0.800 | 0.082 | 9.722 | 0.000 | 0.638 | 0.962 |
Test of adjustment effect. In order to eliminate the effect of collinearity, after standardized processing of independent and moderating variables, the moderating effect was tested by implementing the program PROCESS3.2 through SPSS. The interaction term of DGNF and DGVCB is introduced to test the moderating effect of DGNF on the relationship between DGVCB and DGNE.
It can be seen from Table 7 that after controlling variables such as enterprise age, enterprise nature and enterprise scale, the regression coefficient of the interaction term between DGNF and DGVCB on network embedding is significant (
,
), and the confidence interval at the significance level of 0.001 is [0.188, 0.503]. The confidence interval does not contain 0 , indicating that the DGNF has a significant moderating effect on DGVCB and DGNE, so Hypothesis 5 is verified.
In order to eliminate the effect of collinearity, after standardized processing of independent and moderating variables, the moderating effect was tested by implementing the program PROCESS3.2 through SPSS. The interaction term of DGNF and DGVCB is introduced to test the moderating effect of DGNF on the relationship between DGVCB and DGIP. The test results are shown in Table 8.
It can be seen from Table 8 that after controlling variables such as enterprise age, enterprise nature and enterprise scale, the regression coefficient of the interaction term between DGNF and DGVCB on DGIP is significant (
), and the confidence interval of 0.001 significance level is [0.638, 0.962]. The confidence interval does not contain 0 , indicating that the DGNF has a significant moderating effect on the relationship between DGVCB and DGIP, so Hypothesis 6 is tested.
Comparative analysis. At present, scholars’ researches on the factors affecting the performance of digital green innovation mainly start from the macro level such as environmental regulation, national policies and government subsidies (Yang and Zhu, 2022). Even the research on enterprise DGIP is mostly conducted from the perspective of enterprise scale, external public opinion and external investment (Xu et al., 2021). However, there are relatively few studies on the relationship between DGVCB, DGNE, DGNF and DGIP. From the perspective of enterprises, this paper studies the impact of digital green value cocreation and DGNE on DGIP, and discusses its impact mechanism on DGIP, so as to expand the internal path for enterprises to promote DGIP, and provide certain supplement for the research on DGVCB and DGIP development.
Compare with reference (Chang, 2019), this paper verifies that digital green value co-creation has a significant positive impact on the innovation performance of digital green enterprises. Digital green value co-creation with the help of digital technology, establish cross-organizational border dialogue mechanisms and resource access channels, implement joint risk air defense, achieve information symmetry, and give play to the efficiency advantages of resource matching. Further enhance the performance of digital green innovation. The research results reflect the cooperative behavior pattern of digital green innovative enterprises under the current business ecological environment, enrich the theory of enterprise innovation management, and provide theoretical guidance for digital green innovative enterprises to establish strategic cooperative relations.
Previous studies have found that insufficient or excessive degree of network embeddedness will affect the efficiency of cooperation and make it impossible for cooperation to achieve the best results, especially when opportunistic behaviors occur (Zhang, 2021). Or when the degree of network embedding is too high, it will lead to the structure and relationship rigidity, inertia thinking and other problems. However, through the study of this paper, it is found that in the era of digital economy, network embeddings are gradually transforming to DGNE. With the help of information sharing mechanism under big data, DGNE can offset the negative effects caused by excessive or insufficient embeddings, which will be eliminated with the help of digital green technology. In the context of digital economy, DGNE positively affects the performance of digital green innovation. This research conclusion makes a certain supplement to the research on the development of DGIP, enriche the academic research results on DGIP, and has important theoretical significance.
Conclusions and implications
Conclusions. From the perspective of DGVCB theory and DGNE theory, this paper empirically tests the relationship between DGVCB and DGIP.
This paper confirms that DGNE plays an intermediary role between DGVCB and DGIP. DGNE has a positive impact on DGIP. With the help of DGVCB, enterprises can be well integrated into the business ecosystem. Enterprises can obtain a higher ecological niche in the business ecosystem through DGVCB. Enterprises with a high degree of DGNE occupy a high ecological position in the business ecosystem, and these enterprises have a wider radiation range, which is conducive to expanding the niche market of digital green innovation enterprises and improving the performance of digital green innovation. Different from the traditional network embedding theory, the “side effects” of excessive embeddedness are weakened by network expansion. The openness of the business ecosystem eliminates the negative effects of excessive embeddedness. Thus, in the era of digital green economy, DGNE has a significantly positive impact on DGIP.
DGNF plays a positive moderating role between DGVCB and DGIP, and also plays a positive moderating role between DGVCB and DGNE. The DGNF makes the business ecosystem form multiple subgroups. Within these subgroups, enterprises trust each other and are more likely to carry out high-quality cooperation, realize information exchange, strengthen internal connections, and improve the degree of DGNE. In addition, in the business ecosystem with strong fragmentation of digital green network, it is easy for enterprises to have a sense of crisis, which encourages digital green enterprises to carry out innovation activities and enhance their digital green innovation capabilities. Therefore, DGNF plays a positive moderating role in the relationship between DGVCB and DGNE, as well as the relationship between DGVCB and DGIP.
Management enlightenment. The results of this paper provide important management implications for enterprises to carry out digital green innovation activities and establish digital green business ecosystems.
Firstly, enterprises should optimize the business ecosystem and implement the DGVCB strategy. Enterprises can improve the DGIP with DGVCB by improving the degree of DGNE in the business ecosystem. Enterprises can improve their DGIP by obtaining a high ecological status in the business ecosystem. Through the implementation of the open strategy, the structure of the business ecosystem is optimized. By opening up key technologies for digital green innovation, we should expand the scope of cooperation, increase the frequency of exchanges and communication, and achieve information symmetry. With the help of open rule interfaces, transparent institutional rules should be established to ensure the fairness of digital green innovation enterprises in the business ecosystem in the market competition.
Secondly, enterprises should build a business ecosystem oriented to customer value propositions. The globalization of competition and the vigorous development of emerging technologies have compressed the space for traditional value creation. Digital green innovation enterprises need to establish a business ecosystem oriented to customer value propositions. Through the business ecosystem, the competing enterprises will be transformed into a community of common destiny to jointly realize the value proposition on the demand side. In addition, digital green innovation enterprises should change their value orientation. Build an ecosystem that promotes scientific and technological research, industrial development, and commercial application of digital green innovation based on demand. Form a through-through digital green innovation chain and gather the
value propositions of all parties. Establish information resource circulation mechanism and value flow mechanism based on value co-creation behavior of digital green innovation. Only in this way can the business ecosystem achieve iterative renewal. For the innovation strategy of digital green enterprises, technology investment oriented to digital green innovation business ecology should be established. The application program interface is used to provide data for each platform and realize data sharing. Establish a digital, green, and innovative production ecosystem with suppliers. Use big data to track and analyze the digital traces of user consumption. Establish DGVCB mechanism of products or services with users. So as to improve the consumption ecosystem, further complete the innovation iteration of the business ecosystem, and enhance the DGIP of enterprises.
value propositions of all parties. Establish information resource circulation mechanism and value flow mechanism based on value co-creation behavior of digital green innovation. Only in this way can the business ecosystem achieve iterative renewal. For the innovation strategy of digital green enterprises, technology investment oriented to digital green innovation business ecology should be established. The application program interface is used to provide data for each platform and realize data sharing. Establish a digital, green, and innovative production ecosystem with suppliers. Use big data to track and analyze the digital traces of user consumption. Establish DGVCB mechanism of products or services with users. So as to improve the consumption ecosystem, further complete the innovation iteration of the business ecosystem, and enhance the DGIP of enterprises.
Thirdly, digital green innovation enterprises should correctly understand the phenomenon of network hierarchical fracture and make full use of the advantages brought by digital green network hierarchical fracture. Under the effect of the DGNF, multiple subgroup structures are formed in the business ecosystem, and the digital green innovation enterprises within these subgroup structures trust and cooperate with each other. therefore, digital green innovation enterprises should make full use of this advantage to establish high-quality cooperation mechanisms and information communication channels with other enterprises within the subgroup structure. Carry out technical exchange activities and share the customer value proposition with other enterprises. Promote the development of digital green innovation in the business ecosystem and the improvement of the breakthrough digital green innovation ability of enterprises themselves.
Research limitation. This paper studies the influence mechanism of digital green value co-creation on DGIP under the background of digital economy, which provides theoretical support for the governance of business ecosystem and the formulation of cooperation strategies for digital green innovation enterprises. However, due to the diversity of business ecosystem structure and the need for digital green value co-creation to build different ways of value acquisition according to specific industry conditions, this study did not give a comprehensive explanation.
Future research prospects. Future researchers can use taxonomic methods to further study the evolution and governance of business ecosystems. In addition, since the behavior of digital green value co-creation needs to build different value acquisition methods according to the specific industry conditions, the future research can be conducted on the construction of different value acquisition methods in different industries, so as to make the research conclusions more constructive and targeted, and provide more specific theoretical guidance for the construction and management of business ecosystems with different structures.
Data availability
The datasets generated during and analyzed during the current study are not publicly available due to data protection obligations but are available from the corresponding author on reasonable request.
Received: 14 March 2023; Accepted: 19 January 2024;
Published online: 07 February 2024
Published online: 07 February 2024
References
Adner R (2017) Ecosystem as structure: an actionable construct for strategy. J Manag 43(1):39-58
Anshu K, Shankar A, Behl A, Pereira V, Laker B (2022) Impact of barriers of value co-creation on consumers’ innovation resistance behavior: investigating the moderation role of the DART model. Technol Forecast Soc Change 184:122033
Aquilani B, Piccarozzi M, Abbate T, Codin A (2020) The role of open innovation and value co-creation in the challenging transition from industry 4.0 to society 5.0: toward a theoretical framework. Sustainability 12(21):8943
Ardito L, Raby S, Albino V, Bertoldi B (2021) The duality of digital and environmental orientations in the context of SMEs: implications for innovation performance. J Bus Res 123:44-56
Balzer R, Užík M, Glova J (2020) Managing growth opportunities in the digital era-an empiric perspective of value creation. Pol J Manag Stud 21:87-100
Barile S, Bassano C, Piciocchi P, Saviano M, Spohrer JC (2021) Empowering value co-creation in the digital age. J Bus Ind Market https://doi.org/10.1108/JBIM-12-2019-0553
Bleier A, De Keyser A, Verleye K (2018) Customer engagement through personalization and customization. Customer Engagem Mark 82:75-94
Calik E, Bardudeen F (2016) A measurement scale to evaluate sustainable innovation performance in manufacturing organizations. Procedia Cirp 40:449-454
Chandna V, Salimath MS (2022) Co-creation of value in platform-dependent entrepreneurial ventures. Electron Commer Res 11:1-30. https://doi.org/10. 1007/s10660-022-09574-4
Chang CH (2019) Do green motives influence green product innovation? The mediating role of green value co-creation. Corp Soc Responsib Environ Manag 26(2):330-340
Charterina J, Landeta J, Basterretxea I (2018) Mediation effects of trust and contracts on knowledge-sharing and product innovation: evidence from the European machine tool industry. Eur J Innov Manag 21(2):274-293
Chekfoung T, Sunil D, Binita G (2020) Conceptualising capabilities and value cocreation in a digital business ecosystem (DBE): a systematic literature review. J Inf Syst Eng Manag 5(1):em0112
Dong T, Yin S, Zhang N (2023) New energy-driven construction industry: digital green innovation investment project selection of photovoltaic building materials enterprises using an integrated fuzzy decision approach. Systems 11(1):11
Dong T, Yin S, Zhang N (2023) The interaction mechanism and dynamic evolution of digital green innovation in the integrated green building supply chain. Systems 11(3):122
Fan X, Luo Y (2020) Value co-creation: a literature review. Open J Soc Sci 8(02):89
Feng S, Zhang R, Li G (2022) Environmental decentralization, digital finance and green technology innovation. Struct Change Economic Dyn 61:70-83
Freudenreich B, Lüdeke-Freund F, Schaltegger S (2020) A stakeholder theory perspective on business models: value creation for sustainability. J Bus Ethics 166:3-18
Gardner TA, Benzie M, Börner J, Dawkins E, Fick S, Garrett R, Wolvekamp P (2019) Transparency and sustainability in global commodity supply chains. World Dev 121:163-177
Goetz F, Türkmen I, Buck C, Meckl R (2022) Investigating social factors and their impact on value co-creation in supply chain ecosystems. J Glob Oper Strategic Sourc 16(1):69-89
Grönroos C, Voima P (2013) Critical service logic: making sense of value creation and co-creation. J Acad Mark Sci 41(2):133-150
Guo H, Yang Z, Huang R, Guo A (2020) The digitalization and public crisis responses of small and medium enterprises: Implications from a COVID-19 survey. Front Bus Res China 14:1-25
Han Y (2022) The effect of network embedding on innovation performance: based on the moderating effect of knowledge distance. Front Bus, Econ Manag 3(2):64-68
Hatani F (2020) Artificial Intelligence in Japan: Policy, prospects, and obstacles in the automotive industry. Transforming Jpn Bus: Rising digital Chall, 12:211-226
Heikka EL, Frandsen T, Hsuan J (2018) Matching value propositions with varied customer needs: the role of service modularity. Knowl process Manag 25(1):64-73
Herskovits R, Grijalbo M, Tafur J (2013) Understanding the main drivers of value creation in an open innovation program. Int Entrepreneurship Manag J 9:631-640
Kala D, Chaubey DS (2023) Cryptocurrency adoption and continuance intention among Indians: moderating role of perceived government control. Digital Policy, Regul Gov 25(3):288-304
Kang S, Na YK (2020) Effects of strategy characteristics for sustainable competitive advantage in sharing economy businesses on creating shared value and performance. Sustainability 12(4):1397
Kaur P, Dhir A, Talwar S, Ghuman K (2021) The value proposition of food delivery apps from the perspective of theory of consumption value. Int J Contemp Hospitality Manag 33(4):1129-1159
Kuo CC, Shyu JZ, Ding K (2019) Industrial revitalization via industry 4.0-A comparative policy analysis among China, Germany and the USA. Glob Transit 1:3-14
Aquilani B, Piccarozzi M, Abbate T, Codin A (2020) The role of open innovation and value co-creation in the challenging transition from industry 4.0 to society 5.0: toward a theoretical framework. Sustainability 12(21):8943
Ardito L, Raby S, Albino V, Bertoldi B (2021) The duality of digital and environmental orientations in the context of SMEs: implications for innovation performance. J Bus Res 123:44-56
Balzer R, Užík M, Glova J (2020) Managing growth opportunities in the digital era-an empiric perspective of value creation. Pol J Manag Stud 21:87-100
Barile S, Bassano C, Piciocchi P, Saviano M, Spohrer JC (2021) Empowering value co-creation in the digital age. J Bus Ind Market https://doi.org/10.1108/JBIM-12-2019-0553
Bleier A, De Keyser A, Verleye K (2018) Customer engagement through personalization and customization. Customer Engagem Mark 82:75-94
Calik E, Bardudeen F (2016) A measurement scale to evaluate sustainable innovation performance in manufacturing organizations. Procedia Cirp 40:449-454
Chandna V, Salimath MS (2022) Co-creation of value in platform-dependent entrepreneurial ventures. Electron Commer Res 11:1-30. https://doi.org/10. 1007/s10660-022-09574-4
Chang CH (2019) Do green motives influence green product innovation? The mediating role of green value co-creation. Corp Soc Responsib Environ Manag 26(2):330-340
Charterina J, Landeta J, Basterretxea I (2018) Mediation effects of trust and contracts on knowledge-sharing and product innovation: evidence from the European machine tool industry. Eur J Innov Manag 21(2):274-293
Chekfoung T, Sunil D, Binita G (2020) Conceptualising capabilities and value cocreation in a digital business ecosystem (DBE): a systematic literature review. J Inf Syst Eng Manag 5(1):em0112
Dong T, Yin S, Zhang N (2023) New energy-driven construction industry: digital green innovation investment project selection of photovoltaic building materials enterprises using an integrated fuzzy decision approach. Systems 11(1):11
Dong T, Yin S, Zhang N (2023) The interaction mechanism and dynamic evolution of digital green innovation in the integrated green building supply chain. Systems 11(3):122
Fan X, Luo Y (2020) Value co-creation: a literature review. Open J Soc Sci 8(02):89
Feng S, Zhang R, Li G (2022) Environmental decentralization, digital finance and green technology innovation. Struct Change Economic Dyn 61:70-83
Freudenreich B, Lüdeke-Freund F, Schaltegger S (2020) A stakeholder theory perspective on business models: value creation for sustainability. J Bus Ethics 166:3-18
Gardner TA, Benzie M, Börner J, Dawkins E, Fick S, Garrett R, Wolvekamp P (2019) Transparency and sustainability in global commodity supply chains. World Dev 121:163-177
Goetz F, Türkmen I, Buck C, Meckl R (2022) Investigating social factors and their impact on value co-creation in supply chain ecosystems. J Glob Oper Strategic Sourc 16(1):69-89
Grönroos C, Voima P (2013) Critical service logic: making sense of value creation and co-creation. J Acad Mark Sci 41(2):133-150
Guo H, Yang Z, Huang R, Guo A (2020) The digitalization and public crisis responses of small and medium enterprises: Implications from a COVID-19 survey. Front Bus Res China 14:1-25
Han Y (2022) The effect of network embedding on innovation performance: based on the moderating effect of knowledge distance. Front Bus, Econ Manag 3(2):64-68
Hatani F (2020) Artificial Intelligence in Japan: Policy, prospects, and obstacles in the automotive industry. Transforming Jpn Bus: Rising digital Chall, 12:211-226
Heikka EL, Frandsen T, Hsuan J (2018) Matching value propositions with varied customer needs: the role of service modularity. Knowl process Manag 25(1):64-73
Herskovits R, Grijalbo M, Tafur J (2013) Understanding the main drivers of value creation in an open innovation program. Int Entrepreneurship Manag J 9:631-640
Kala D, Chaubey DS (2023) Cryptocurrency adoption and continuance intention among Indians: moderating role of perceived government control. Digital Policy, Regul Gov 25(3):288-304
Kang S, Na YK (2020) Effects of strategy characteristics for sustainable competitive advantage in sharing economy businesses on creating shared value and performance. Sustainability 12(4):1397
Kaur P, Dhir A, Talwar S, Ghuman K (2021) The value proposition of food delivery apps from the perspective of theory of consumption value. Int J Contemp Hospitality Manag 33(4):1129-1159
Kuo CC, Shyu JZ, Ding K (2019) Industrial revitalization via industry 4.0-A comparative policy analysis among China, Germany and the USA. Glob Transit 1:3-14
Lan J, Ma Y, Zhu D, Mangalagiu D, Thornton TF (2017) Enabling value cocreation in the sharing economy: the case of mobike. Sustainability 9(9):1504
Li G, Wu J, Li N (2022) Identifying the value co-creation model and upgrading path of manufacturing enterprises from the value network perspective. Sustainability 14(23):16008
Li J, Chen L, Chen Y, He J (2022) Digital economy, technological innovation, and green economic efficiency-Empirical evidence from 277 cities in China. Manag Decis Econ 43(3):616-629
Li X, He J, Huang Y, Liu X, Dai J (2022) Predicting the factors influencing construction enterprises’ adoption of green development behaviors using artificial neural network. Humanit Soc Sci Commun 9(1):238
Liu L, Ding T, Wang H (2022) Digital economy, technological innovation and green high-quality development of industry: a study case of China. Sustainability 14(17):11078
Luo S, Yimamu N, Li Y, Wu H, Irfan M, Hao Y (2023) Digitalization and sustainable development: how could digital economy development improve green innovation in China? Bus Strategy Environ 32(4):1847-1871
Lyu T, Zhang Y, Zhang Y (2017) Enhancing the network embedding quality with structural similarity. Proc 2017 ACM Conf Inf Knowl Manag 2:147-156
Ma R, Lin B (2023) Digital infrastructure construction drives green economic transformation: evidence from Chinese cities. Humanities Soc Sci Commun 10(1):1-10
Ma Y, Rong K, Luo Y, Wang Y, Mangalagiu D, Thornton TF (2019) Value cocreation for sustainable consumption and production in the sharing economy in China. J Clean Prod 208:1148-1158
Mao S, Wang B, Tang Y, Qian F (2019) Opportunities and challenges of artificial intelligence for green manufacturing in the process industry. Engineering 5(6):995-1002
Moran P (2005) Structural vs. relational embeddedness: social capital and managerial performance. Strategic Manag J 26(12):1129-1151
Morgan-Thomas A, Dessart L, Veloutsou C (2020) Digital ecosystem and consumer engagement: a socio-technical perspective. J Bus Res 121:713-723
Pan X, Song ML, Zhang J, Zhou G (2019) Innovation network, technological learning and innovation performance of high-tech cluster enterprises. J Knowl Manag 23(9):1729-1746
Payne A, Frow P, Eggert A (2017) The customer value proposition: evolution, development, and application in marketing. J Acad Mark Sci 45(4):467-489
Pidun U, Reeves M, Schüssler M (2019) Do you need a business ecosystem. Boston Consulting Group 7:27-34
Pidun U, Reeves M, Schüssler M (2020) How do you “design” a business ecosystem? Boston Consulting Group 2:20-29
Piller FT, Ihl C, Vossen A (2010) A typology of customer co-creation in the innovation process. RWTH Aachen Univ 2014:1-26
Pomegbe WWK, Li W, Dogbe CSK, Otoo COA (2020) Enhancing the innovation performance of small and medium-sized enterprises through network embedding. J Competitiveness 12(3):156
Qiu L, Jie X, Wang Y, Zhao M (2020) Green product Ainnovation, green dynamic capability, and competitive advantage: evidence from Chinese manufacturing enterprises. Corp Soc Responsib Environ Manag 27(1):146-165
Ranjan KR, Read S (2016) Value co-creation: concept and measurement. J Acad Mark Sci 44(3):290-315
Ritala P, Agouridas V, Assimakopoulos D, Gies O (2013) Value creation and capture mechanisms in innovation ecosystems: a comparative case study. Int J Technol Manag 63(4):244-267
Ritter T, Pedersen CL (2020) Digitization capability and the digitalization of business models in business-to-business firms: past, present, and future. Ind Mark Manag 86:180-190
Rong K, Li B, Peng W, Zhou D, Shi X (2021) Sharing economy platforms: creating shared value at a business ecosystem level. Technol Forecast Soc Change 169:120804
Rong K, Lin Y, Shi Y, Yu J (2013) Linking business ecosystem lifecycle with platform strategy: a triple view of technology, application and organisation. Int J Technol Manag 62(1):75-94
Salvador F, Piller FT, Aggarwal S (2020) Surviving on the long tail: an empirical investigation of business model elements for mass customization. Long Range Plan 53(4):101886
Sarfraz M, Ozturk I, Yoo S, Raza MA, Han H (2023) Toward a new understanding of environmental and financial performance through corporate social responsibility, green innovation, and sustainable development. Humanities Soc Sci Commun 10(1):1-17
Sashi CM (2021) Digital communication, value co-creation and customer engagement in business networks: a conceptual matrix and propositions. Eur J Mark 55(6):1643-1663
Shahatha Al-Mashhadani AF, Qureshi MI, Hishan SS, Md Saad MS, Vaicondam Y, Khan N (2021) Towards the development of digital manufacturing ecosystems for sustainable performance: learning from the past two decades of research. Energies 14(10):2945
Li G, Wu J, Li N (2022) Identifying the value co-creation model and upgrading path of manufacturing enterprises from the value network perspective. Sustainability 14(23):16008
Li J, Chen L, Chen Y, He J (2022) Digital economy, technological innovation, and green economic efficiency-Empirical evidence from 277 cities in China. Manag Decis Econ 43(3):616-629
Li X, He J, Huang Y, Liu X, Dai J (2022) Predicting the factors influencing construction enterprises’ adoption of green development behaviors using artificial neural network. Humanit Soc Sci Commun 9(1):238
Liu L, Ding T, Wang H (2022) Digital economy, technological innovation and green high-quality development of industry: a study case of China. Sustainability 14(17):11078
Luo S, Yimamu N, Li Y, Wu H, Irfan M, Hao Y (2023) Digitalization and sustainable development: how could digital economy development improve green innovation in China? Bus Strategy Environ 32(4):1847-1871
Lyu T, Zhang Y, Zhang Y (2017) Enhancing the network embedding quality with structural similarity. Proc 2017 ACM Conf Inf Knowl Manag 2:147-156
Ma R, Lin B (2023) Digital infrastructure construction drives green economic transformation: evidence from Chinese cities. Humanities Soc Sci Commun 10(1):1-10
Ma Y, Rong K, Luo Y, Wang Y, Mangalagiu D, Thornton TF (2019) Value cocreation for sustainable consumption and production in the sharing economy in China. J Clean Prod 208:1148-1158
Mao S, Wang B, Tang Y, Qian F (2019) Opportunities and challenges of artificial intelligence for green manufacturing in the process industry. Engineering 5(6):995-1002
Moran P (2005) Structural vs. relational embeddedness: social capital and managerial performance. Strategic Manag J 26(12):1129-1151
Morgan-Thomas A, Dessart L, Veloutsou C (2020) Digital ecosystem and consumer engagement: a socio-technical perspective. J Bus Res 121:713-723
Pan X, Song ML, Zhang J, Zhou G (2019) Innovation network, technological learning and innovation performance of high-tech cluster enterprises. J Knowl Manag 23(9):1729-1746
Payne A, Frow P, Eggert A (2017) The customer value proposition: evolution, development, and application in marketing. J Acad Mark Sci 45(4):467-489
Pidun U, Reeves M, Schüssler M (2019) Do you need a business ecosystem. Boston Consulting Group 7:27-34
Pidun U, Reeves M, Schüssler M (2020) How do you “design” a business ecosystem? Boston Consulting Group 2:20-29
Piller FT, Ihl C, Vossen A (2010) A typology of customer co-creation in the innovation process. RWTH Aachen Univ 2014:1-26
Pomegbe WWK, Li W, Dogbe CSK, Otoo COA (2020) Enhancing the innovation performance of small and medium-sized enterprises through network embedding. J Competitiveness 12(3):156
Qiu L, Jie X, Wang Y, Zhao M (2020) Green product Ainnovation, green dynamic capability, and competitive advantage: evidence from Chinese manufacturing enterprises. Corp Soc Responsib Environ Manag 27(1):146-165
Ranjan KR, Read S (2016) Value co-creation: concept and measurement. J Acad Mark Sci 44(3):290-315
Ritala P, Agouridas V, Assimakopoulos D, Gies O (2013) Value creation and capture mechanisms in innovation ecosystems: a comparative case study. Int J Technol Manag 63(4):244-267
Ritter T, Pedersen CL (2020) Digitization capability and the digitalization of business models in business-to-business firms: past, present, and future. Ind Mark Manag 86:180-190
Rong K, Li B, Peng W, Zhou D, Shi X (2021) Sharing economy platforms: creating shared value at a business ecosystem level. Technol Forecast Soc Change 169:120804
Rong K, Lin Y, Shi Y, Yu J (2013) Linking business ecosystem lifecycle with platform strategy: a triple view of technology, application and organisation. Int J Technol Manag 62(1):75-94
Salvador F, Piller FT, Aggarwal S (2020) Surviving on the long tail: an empirical investigation of business model elements for mass customization. Long Range Plan 53(4):101886
Sarfraz M, Ozturk I, Yoo S, Raza MA, Han H (2023) Toward a new understanding of environmental and financial performance through corporate social responsibility, green innovation, and sustainable development. Humanities Soc Sci Commun 10(1):1-17
Sashi CM (2021) Digital communication, value co-creation and customer engagement in business networks: a conceptual matrix and propositions. Eur J Mark 55(6):1643-1663
Shahatha Al-Mashhadani AF, Qureshi MI, Hishan SS, Md Saad MS, Vaicondam Y, Khan N (2021) Towards the development of digital manufacturing ecosystems for sustainable performance: learning from the past two decades of research. Energies 14(10):2945
Shen W, Nie Y, Long C, Song Z, Zhang Q, Tang D (2022) Research on the Mechanism of Collaborative Value Co-Creation of Enterprise-Science Community: A Case Study Based on the Green Brand Maoduoli. Sustainability 14(22):15439
Shi X, Lu L, Zhang W, Zhang Q (2020) Managing open innovation from a knowledge flow perspective: the roles of embeddedness and network inertia in collaboration networks. Eur J Innov Manag 24(3):1011-1034
Shrimali G, Agarwal N, Donovan C (2020) Drivers of solar deployment in India: a state-level econometric analysis. Renew Sustain Energy Rev 133:110137
Sumaira, Siddique HMA (2023) Industrialization, energy consumption, and environmental pollution: evidence from South Asia. Environ Sci Pollut Res 30(2):4094-4102
Tajvidi M, Wang Y, Hajli N, Love PE (2021) Brand value co-creation in social commerce: the role of interactivity, social support, and relationship quality. Comput Hum Behav 115:105238
Valaei N, Rezaei S, Bressolles G, Dent MM (2022) Indispensable components of creativity, innovation, and FMCG companies’ competitive performance: a resource-based view (RBV) of the firm. Asia-Pac J Bus Adm 14(1):1-26
Wagner T, Herrmann C, Thiede S (2017) Industry 4.0 impacts on lean production systems. Procedia Cirp 63:125-131
Wang D, Cui P, Zhu W (2016) Structural deep network embedding. Proc 22nd ACM SIGKDD Int Conf Knowl Discov Data Min 3:1225-1234
Wu Y, Liu W (2022) How does corporate network embeddedness affect value co-creation?-A single case study of Lychee. Manag Case Stud Rev 3:303-317
Xu J, Liu F, Shang Y (2021) R&D investment, ESG performance and green innovation performance: evidence from China. Kybernetes 50(3):737-756
Yang H, Zhu X (2022) Research on green innovation performance of manufacturing industry and its improvement path in China. Sustainability 14(13):8000
Yang Y, Dang X, Cheng L (2018) Research on splitting and alienation of split fault in technological innovation network. Proc 2018 Int Conf Inf Hiding Image Process 6:88-93
Yin S, Yu Y (2022) An adoption-implementation framework of digital green knowledge to improve the performance of digital green innovation practices for industry 5.0. J Clean Prod 363:132608
Yin S, Dong T, Li B, Gao S (2022) Developing a conceptual partner selection framework: digital green innovation management of prefabricated construction enterprises for sustainable urban development. Buildings 12(6):721
Yin S, Liu L, Mahmood T (2023) New Trends in Sustainable Development for Industry 5.0: Digital Green Innovation Economy. Green Low-Carbon Econ 4:1-13. https://doi.org/10.47852/bonviewGLCE32021584
Yin S, Zhang N, Ullah K, Gao S (2022) Enhancing digital innovation for the sustainable transformation of manufacturing industry: a pressure-stateresponse system framework to perceptions of digital green innovation and its performance for green and intelligent manufacturing. Systems 10(3):72
Zahra SA, Liu W, Si S (2023) How digital technology promotes entrepreneurship in ecosystems. Technovation 119:102457
Zhang L (2021) An Empirical Study on the Innovation Performance of Regional (Enterprise) by Dual Network Embedding in E-commerce Environment. Int J Front Sociol 3(12):23-56
Shi X, Lu L, Zhang W, Zhang Q (2020) Managing open innovation from a knowledge flow perspective: the roles of embeddedness and network inertia in collaboration networks. Eur J Innov Manag 24(3):1011-1034
Shrimali G, Agarwal N, Donovan C (2020) Drivers of solar deployment in India: a state-level econometric analysis. Renew Sustain Energy Rev 133:110137
Sumaira, Siddique HMA (2023) Industrialization, energy consumption, and environmental pollution: evidence from South Asia. Environ Sci Pollut Res 30(2):4094-4102
Tajvidi M, Wang Y, Hajli N, Love PE (2021) Brand value co-creation in social commerce: the role of interactivity, social support, and relationship quality. Comput Hum Behav 115:105238
Valaei N, Rezaei S, Bressolles G, Dent MM (2022) Indispensable components of creativity, innovation, and FMCG companies’ competitive performance: a resource-based view (RBV) of the firm. Asia-Pac J Bus Adm 14(1):1-26
Wagner T, Herrmann C, Thiede S (2017) Industry 4.0 impacts on lean production systems. Procedia Cirp 63:125-131
Wang D, Cui P, Zhu W (2016) Structural deep network embedding. Proc 22nd ACM SIGKDD Int Conf Knowl Discov Data Min 3:1225-1234
Wu Y, Liu W (2022) How does corporate network embeddedness affect value co-creation?-A single case study of Lychee. Manag Case Stud Rev 3:303-317
Xu J, Liu F, Shang Y (2021) R&D investment, ESG performance and green innovation performance: evidence from China. Kybernetes 50(3):737-756
Yang H, Zhu X (2022) Research on green innovation performance of manufacturing industry and its improvement path in China. Sustainability 14(13):8000
Yang Y, Dang X, Cheng L (2018) Research on splitting and alienation of split fault in technological innovation network. Proc 2018 Int Conf Inf Hiding Image Process 6:88-93
Yin S, Yu Y (2022) An adoption-implementation framework of digital green knowledge to improve the performance of digital green innovation practices for industry 5.0. J Clean Prod 363:132608
Yin S, Dong T, Li B, Gao S (2022) Developing a conceptual partner selection framework: digital green innovation management of prefabricated construction enterprises for sustainable urban development. Buildings 12(6):721
Yin S, Liu L, Mahmood T (2023) New Trends in Sustainable Development for Industry 5.0: Digital Green Innovation Economy. Green Low-Carbon Econ 4:1-13. https://doi.org/10.47852/bonviewGLCE32021584
Yin S, Zhang N, Ullah K, Gao S (2022) Enhancing digital innovation for the sustainable transformation of manufacturing industry: a pressure-stateresponse system framework to perceptions of digital green innovation and its performance for green and intelligent manufacturing. Systems 10(3):72
Zahra SA, Liu W, Si S (2023) How digital technology promotes entrepreneurship in ecosystems. Technovation 119:102457
Zhang L (2021) An Empirical Study on the Innovation Performance of Regional (Enterprise) by Dual Network Embedding in E-commerce Environment. Int J Front Sociol 3(12):23-56
Acknowledgements
This research was funded by the Philosophy and Social Sciences Planning Project of the Ministry of Education grant number [21YJCZH203], the Soft Science Special Project of Hebei Innovation Capability Enhancement Program grant number [21557635D], Social Science Fund project of Hebei Province grant number [HB21YJ003] and Top Young Talents Scientific Research Project of Higher Education in Hebei Province grant number [BJ2021084].
Author contributions
Conceptualization, Y.S. and Z.Y.D.; methodology, Y.S.; software, Y.S.; validation, Z.Y.D. and Y.S.; writing-original draft preparation, Z.Y.D.; writing-review and editing, Y.S. All authors have read and agreed to the published version of the manuscript.
Competing interests
The authors declare no competing interests.
Ethical approval
All procedures performed in this study were in accordance with the ethical standards of the university. Ethical clearance and approval were granted by Hebei Agricultural University (jgy23085).
Informed consent
Informed consent was obtained from all individual participants included in the study.
Additional information
Correspondence and requests for materials should be addressed to Shi Yin.
Reprints and permission information is available at http://www.nature.com/reprints
Publisher’s note Springer Nature remains neutral with regard to jurisdictional claims in published maps and institutional affiliations.
Reprints and permission information is available at http://www.nature.com/reprints
Publisher’s note Springer Nature remains neutral with regard to jurisdictional claims in published maps and institutional affiliations.
Open Access This article is licensed under a Creative Commons Attribution 4.0 International License, which permits use, sharing, adaptation, distribution and reproduction in any medium or format, as long as you give appropriate credit to the original author(s) and the source, provide a link to the Creative Commons license, and indicate if changes were made. The images or other third party material in this article are included in the article’s Creative Commons license, unless indicated otherwise in a credit line to the material. If material is not included in the article’s Creative Commons license and your intended use is not permitted by statutory regulation or exceeds the permitted use, you will need to obtain permission directly from the copyright holder. To view a copy of this license, visit http://creativecommons.org/ licenses/by/4.0/.
© The Author(s) 2024
© The Author(s) 2024
College of Economics and Management, Hebei Agricultural University, Baoding 071001, China. School of Economics and Management, Harbin Engineering University, Harbin 150001, China. email: shyshi0314@163.com
