DOI: https://doi.org/10.5194/essd-16-1543-2024
تاريخ النشر: 2024-03-21
مجموعة بيانات النظائر المستقرة للهطول في قارة أوراسيا
تمت المراجعة: 27 يناير 2024 – تم القبول: 6 فبراير 2024 – تم النشر: 21 مارس 2024
الملخص
يمكن أن تكشف النظائر المستقرة في الهطول بشكل فعال عن عملية دوران المياه في الغلاف الجوي، مما يجعلها أداة فعالة للبحث في الهيدرولوجيا وموارد المياه، وتغير المناخ، ودراسات النظام البيئي. لقد أعاقت ندرة بيانات النظائر المستقرة في الهطول فهم الهيدرولوجيا الإقليمية والمناخ والبيئة بسبب الانقطاعات على المقياس الزمني وعدم التساوي على المقياس المكاني. لهذا الغرض، قمنا بتجميع بيانات النظائر المستقرة للهيدروجين والأكسجين في الهطول من 842 محطة في أوراسيا من عام 1961 إلى 2022، بإجمالي 51752 سجل بيانات. تنخفض النظائر المستقرة في الهطول عبر مناطق مختلفة من أوراسيا ككل مع زيادة خط العرض والمسافة عن الساحل. في الصيف، تكون النظائر المستقرة في الهطول غنية نسبيًا، بينما في الشتاء، تكون فقيرة نسبيًا. في العقود الأخيرة، تظهر قيم النظائر المستقرة لهطول الأمطار في أوراسيا اتجاهًا عامًا لزيادة التباين مع تقدم السنوات، وهو ما يرتبط بالاحترار العالمي. الموقع الجغرافي، وظروف السطح الأساسية، والفصول، ودوران الغلاف الجوي هي جميعها عوامل تحدد خصائص النظائر المستقرة في الهطول. توفر مجموعة بيانات النظائر المستقرة في هطول الأمطار في أوراسيا أداة قوية لفهم التغيرات في دوران المياه في الغلاف الجوي الإقليمي وتساعد في إجراء دراسات هيدرولوجية ومناخية وبيئية في المناطق ذات الصلة. تتوفر مجموعات البيانات علىhttps://doi.org/10.17632/rbn35yrbd2.2 (زو، 2024).
1 المقدمة
أنماط بيئية معقدة. من بين هذه الأنماط، تعتبر النظائر المستقرة في الهطول مؤشراً شاملاً ممتازاً، حيث تلعب دوراً مهماً في الكشف عن عمليات دورة المياه، ومعلومات تغير المناخ، وآليات استخدام موارد المياه في النظم البيئية (باوين وآخرون، 2019؛ وانغ وآخرون، 2022). لذلك، في مواجهة الظروف المناخية المتزايدة التعقيد، نحتاج إلى بيانات أكثر شمولاً عن النظائر المستقرة في الهطول على مقاييس مكانية وزمنية متنوعة للمساعدة في فهم ظواهر تغير المناخ.
تعتبر المصدر الرئيسي للنظام الهيدرولوجي (Sun et al., 2018) دورًا محوريًا. بالإضافة إلى ذلك، فإن تباين النظائر المستقرة المصاحب لدورة المياه لا يحمل فقط معلومات مناخية غنية من خلال تقلباته، بل يسهل أيضًا تتبع المساهمات إلى مختلف المسطحات المائية السطحية (Hao et al., 2019; Ren et al., 2017; Shi et al., 2022). على الرغم من أن النظائر المستقرة في الهطول (
الفرق بين البيانات المتوقعة من النماذج والبيانات المقاسة الفعلية هو “مقارن” (جوسوم وآخرون، 1984). على الرغم من أن محاكاة النماذج يمكن أن تعوض عن غياب البيانات المقاسة وتكون مفيدة بشكل خاص في كشف آليات عمل أنظمة المناخ الكبيرة ودورات المياه، إلا أن النماذج الحالية للنظائر المستقرة في الهطول غالبًا ما تكون غير دقيقة بما فيه الكفاية. لا يمكنها التحقق من الاتجاهات طويلة الأجل أو خصائص التغيرات بين السنوات. من خلال دمج البيانات المستقلة لتوفير كثافة أعلى من البيانات، من الممكن تعزيز دقة محاكاة النماذج.
- أبحاث المناخ: نظائر مستقرة في الهطول تظهر تباينات جغرافية وموسمية، يمكن استخدامها لدراسة تغير المناخ وتأثير الإشعاع الشمسي. من خلال مقارنة وتحليل النظائر المستقرة للهطول في مناطق مختلفة من قارة أوراسيا، يمكن الكشف عن اتجاهات المناخ على المدى الطويل، مثل التغيرات في توزيع الهطول وتطور أنظمة الرياح الموسمية.
- أبحاث نظام الأرض: تتأثر النظائر المستقرة في الهطول ليس فقط بالمناخ ودورة المياه، ولكن أيضًا بالعمليات الجيولوجية والبيولوجية. من خلال دمج بيانات النظائر المستقرة للهطول من قارة أوراسيا، من الممكن التحقيق بعمق في التفاعلات بين مكونات نظام الأرض المختلفة، مثل التفاعل بين الغلاف الجوي والمحيط ودورة المياه في النظم البيئية الأرضية. سيساهم ذلك في فهم أفضل لوظائف وتغيرات نظام الأرض.
- أبحاث دورة المياه: تعتبر النظائر المستقرة في الهطول مؤشرات مهمة لدورة المياه ويمكن أن تتبع المصادر، والتبخر، وعمليات الهطول للمياه. من خلال تحليل التوزيع المكاني والتباينات في النظائر المستقرة للهطول في قارة أوراسيا، من الممكن فهم عمليات تبخر المياه، والهطول، وإعادة التدوير، مما يكشف عن أنماط توزيع الموارد المائية والتغيرات. وهذا يوفر دعمًا لإدارة الموارد المائية ونمذجة الهيدرولوجيا.
- إعادة بناء المناخ القديم: تعتبر بيانات الملاحظات للنظائر المستقرة للهطول التي تم تأسيسها جيدًا مفيدة للتحقق من صحة نماذج المناخ القديم في ظل الظروف الحديثة. في الوقت نفسه، تساهم في توفير بيانات مقارنة أغنى للنظائر المستقرة للهطول التي تم جمعها في الأرشيفات الجيولوجية.
2 منطقة الدراسة
في الظروف الجغرافية الطبيعية داخل المنطقة (الشكل 1). أدت الفروق الحرارية الكبيرة بين البحر واليابسة إلى نشوء نظام مناخي موسمي نموذجي على الساحل الجنوبي الشرقي، بينما تؤدي التفاعلات بين رطوبة المحيط الأطلسي وأنظمة الرياح الكوكبية إلى تعرض الساحل الغربي والمناطق الداخلية الواسعة بشكل دائم للرطوبة الغربية. تلعب هذان النظامان الرئيسيان أدوارًا مهمة في أنظمة المناخ العالمية (Li et al., 2022; Wang et al., 2010). علاوة على ذلك، توفر التفاعلات عبر مناطق الحرارة المتعددة مع البحر واليابسة ظروفًا ملائمة لمجموعة واسعة من أنواع المناخ. لا يؤدي ارتفاع هضبة تشينغهاي-التبت إلى تغيير أنماط المناخ التي تهيمن عليها أنظمة الرياح الكوكبية في قارة أوراسيا ومسارات حركة الرطوبة في المحيط الهندي (Zhisheng et al., 2001) فحسب، بل يغير أيضًا الظروف السطحية الطبيعية، مثل العديد من الأنهار، بما في ذلك نهر اليانغتسي، والنهر الأصفر، ونهر الغانج، ونهر الميكونغ، التي تلعب دورًا حيويًا في العمليات الهيدرولوجية وحياة الإنسان. تشكل الهضبة نفسها تمايزًا بيئيًا عموديًا نسبيًا كاملًا، مما يعزز تعقيد البيئة الطبيعية في قارة أوراسيا. لذلك، فإن بيانات البحث والدراسات حول التغيرات البيئية المناخية في أوراسيا لها تمثيلية كبيرة في معالجة التغيرات العالمية.
3 البيانات والمنهجية
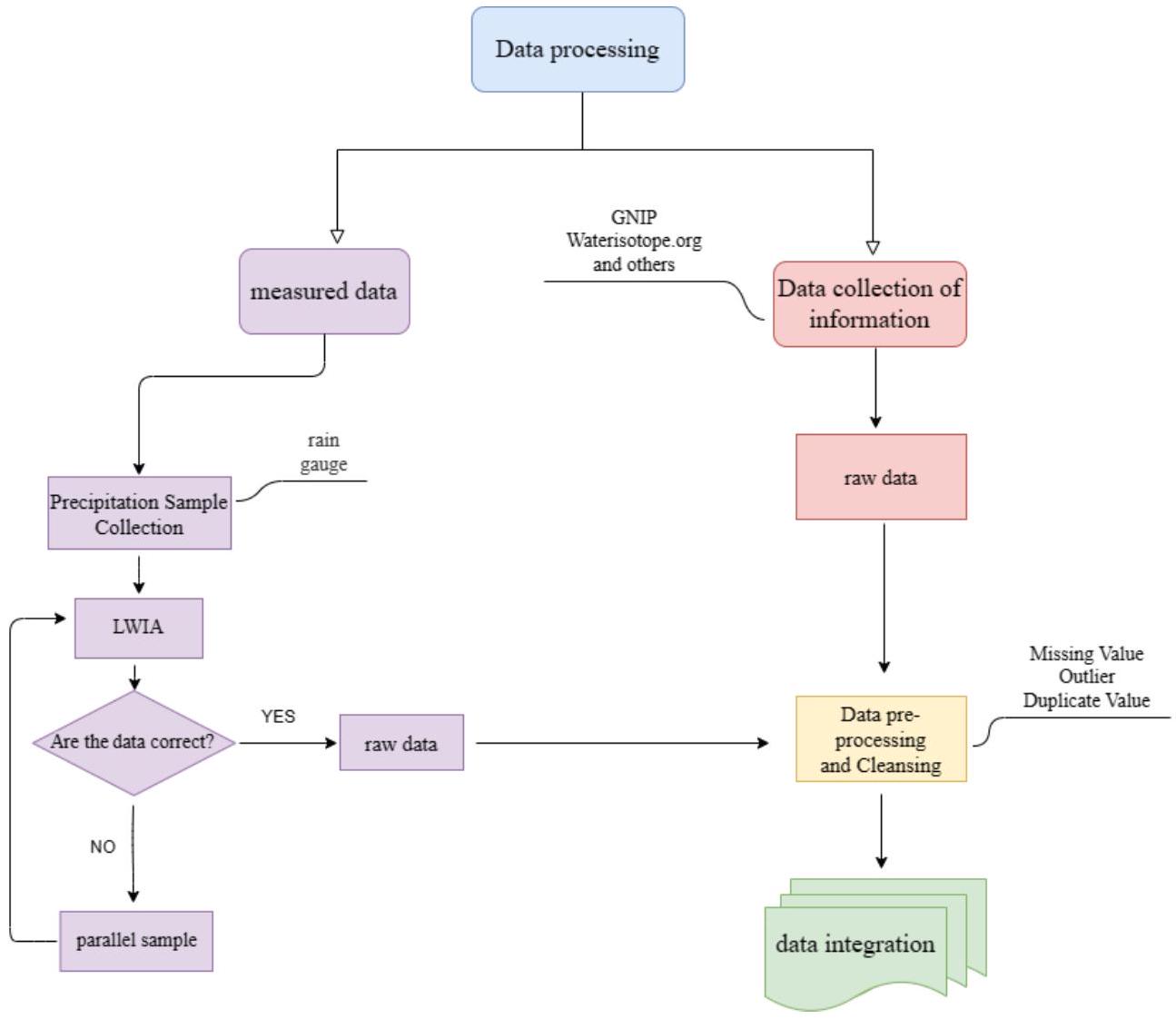
3.1 مصادر البيانات وجمعها
3.2 خطوات معالجة البيانات ومراقبة الجودة
الفجوات في التواريخ والمعلومات المفقودة أو غير الصحيحة عن خطوط العرض والطول. لذلك، خضعت البيانات الخام المجمعة لعمليات المعالجة المسبقة وتنظيف البيانات. تم استيفاء البيانات المفقودة، وتمت إزالة الإدخالات التي لم يمكن إكمالها، وتم القضاء على البيانات المكررة.
هنا،

4 النتائج والمناقشة
4.1 خصائص التغير الزمني والمكاني لنظائر الهطول المستقرة
ومع ذلك، فإن التقلبات الموسمية في نظائر الهيدروجين المستقرة لهطول الأمطار الاستوائية ضئيلة، وهناك اتجاه متقلب على مدى حوالي 20 عامًا. معظم المناخات الجافة (

افترض أنه إذا تم تضمين المتغيرات المتعلقة بالنظائر (مثل فائض الد) في معايير تصنيف المناطق المناخية، يمكن تحديد المزيد من المناطق المناخية المتأثرة بأنماط الدوران.
4.2 التغيرات الموسمية في خط المياه المترية ونظائر الهطول المستقرة

قم بتقييم تأثير التبخر على مختلف المسطحات المائية في المناطق الجافة. يتم توزيع غالبية السكان العالميين في المناطق المعتدلة. لذلك، مع ارتفاع درجة حرارة الأرض، فإن حالة تغير المناخ في المناطق المعتدلة تستحق مزيدًا من الاهتمام. في مناطق المناخ المعتدل، تصبح الفروق في تركيبة النظائر المستقرة بين أنواع المناخ المختلفة أكثر وضوحًا. في المنطقة المتوسطية التي تسيطر عليها المناخ الجاف الدافئ في الصيف، تكون الميل والاعتراض في أدنى مستوياتها، مما يشير إلى أن ارتفاع درجة الحرارة يهيمن على تفرقة النظائر المستقرة للهيدروجين والأكسجين في الهطول، وتظهر المنطقة اتجاهًا نحو الجفاف تحت الظروف المتوسطة على المدى الطويل. النظام الغربي هو الدورة الرئيسية المسيطرة في هذه المنطقة، وتعكس التغيرات في النظائر المستقرة للهطول اتجاه التخفيف للهجرة الرطبة من الغرب نحو الداخل في خطوط العرض المتوسطة (Zhu et al., 2023; Shi et al., 2021). في المناطق القطبية

زيادة في هطول الأمطار. المناخات المعتدلة والباردة تظهر عمومًا تباينات موسمية ملحوظة. يظهر فائض الديوتيريوم في قارة أوراسيا نمطًا أقل في الصيف ونمطًا أعلى في الشتاء، مما يشير إلى التغيرات الموسمية في مصادر بخار الماء ومسافات النقل (F. Zhang et al.، 2021). يشير هذا بشكل عام إلى أن المناخ الصيفي في أوراسيا أكثر رطوبة، بينما المناخ الشتوي أكثر جفافًا. عادةً ما يشير فائض الديوتيريوم إلى درجة عدم التوازن في مصادر مياه البحر خلال عملية تبخرها، وعادةً ما يعتمد فقط على الظروف البيئية لمصدر التبخر. مقارنةً بـ

البخار. يمكن أن تؤثر ظروف المحيطات والتغيرات في الدورة الجوية على نطاق واسع بشكل عميق على بيئة المناخ في قارة أوراسيا.
فهم أعمق للعملية، وآليات تغير المناخ، ونقل بخار الماء بين اليابسة والبحر، والعلاقات التوريدية بين المسطحات المائية. يمكن دمج مجموعة بيانات النظائر المستقرة للهطول التي أنشأناها للقارة الأوراسية مع البيانات الجوية التقليدية لتوفير مزيد من المعلومات لأبحاث المناخ والهيدرولوجيا.
4.3 عوامل تباين النظائر المستقرة في الهطول في أوراسيا
تؤثر على مصدر بخار الماء ومسار الرطوبة، بينما تؤثر عوامل أخرى بشكل أساسي على تركيبة النظائر المستقرة في الهطول من خلال تغيير درجة الحرارة. على سبيل المثال، تلعب التبخر المحتمل دورًا حاسمًا في تفسير تباين النظائر المستقرة في الهطول. ومع ذلك، يختلف تأثير المتغيرات الجوية على النظائر المستقرة في الهطول بين المناطق. أظهرت دراسات على محطتين للهطول في القرم علاقات ضعيفة بين درجة الحرارة والهطول والنظائر المستقرة في الهطول. يحدد البيئة الطبيعية المعقدة أنه لا يوجد عامل واحد له سيطرة سائدة على النظائر المستقرة في الهطول في تلك المنطقة، وأن تركيبة النظائر المستقرة في الهطول تتأثر بعوامل محلية وبعيدة (دوبليانسكي وآخرون، 2018). في المنطقة الساحلية الشرقية من الصين، يعود الثراء النسبي للنظائر المستقرة في الهطول إلى القرب من مصدر التبخر من المحيط، مما يؤدي إلى زيادة وفرة النظائر الثقيلة (جي. زانغ وآخرون، 2021). في المنطقة الجافة من وسط آسيا، هناك علاقة قوية بين النظائر المستقرة في الهطول ودرجة الحرارة، ويعكس الثراء أو النقص في النظائر المستقرة في الهطول اتجاه تغير درجة الحرارة (تشو وآخرون، 2023). باختصار، تختلف عوامل السيطرة الجوية على تركيبة النظائر المستقرة في الهطول في مناطق مختلفة. هناك علاقة قوية بين النظائر المستقرة في الهطول والمتغيرات الجوية، ويمكن اعتبار نظائر الهيدروجين والأكسجين المستقرة متغيرات استجابة مناخية أساسية، مما سيساهم في وصف الدورة الهيدرولوجية وتوقع استجابة تغير المناخ المستقبلي وتغيرات النظام البيئي بشكل أفضل.

5 توفر البيانات
6 الملخص والتطلعات
للتغيرات في كل من الزمن والمكان. تشير الأبحاث إلى وجود اختلافات كبيرة في القيم النظيرية بين الصيف والشتاء، مما يتوافق مع التغيرات الموسمية في درجة الحرارة والتبخر. تختلف التغيرات الزمنية والمكانية للنظائر المستقرة في الهطول بشكل كبير عبر أنواع المناخ المختلفة، مما يعكس تأثير خصائص المناخ على توزيع النظائر. تعتبر اختلافات التضاريس والعرض الجغرافي الأسباب الرئيسية للتغيرات المكانية في النظائر المستقرة في الهطول. للعوامل الجوية تأثير ملحوظ


References
Beck, H. E., Zimmermann, N. E., McVicar, T. R., Vergopolan, N., Berg, A., and Wood, E. F.: Present and future Köppen-Geiger climate classification maps at
Bowen, G. J., Cai, Z., Fiorella, R. P., and Putman, A. L.: Isotopes in the Water Cycle: Regional- to Global-Scale Patterns and Applications, Annu. Rev. Earth Planet. Sci., 47, 453-479, https://doi.org/10.1146/annurev-earth-053018-060220, 2019.
Brady, E., Stevenson, S., Bailey, D., Liu, Z., Noone, D., Nusbaumer, J., Otto-Bliesner, B. L., Tabor, C., Tomas, R., Wong, T., Zhang, J., and Zhu, J.: The Connected Isotopic Water Cycle in the Community Earth System Model Version 1, J. Adv. Model. Earth Sy., 11, 2547-2566, https://doi.org/10.1029/2019MS001663, 2019.
Chen, F., Huang, W., Jin, L., Chen, J., and Wang, J.: Spatiotemporal precipitation variations in the arid Central Asia in the context of global warming, Sci. China Earth Sci., 54, 1812-1821, https://doi.org/10.1007/s11430-011-4333-8, 2011.
Craig, H.: Isotopic Variations in Meteoric Waters, Sci. New Ser., 133, 1702-1703, 1961.
Cropper, S., Solander, K., Newman, B. D., Tuinenburg, O. A., Staal, A., Theeuwen, J. J. E., and Xu, C.: Comparing deuterium excess to large-scale precipitation recycling models in the tropics, npj Clim. Atmos. Sci., 4, 60, https://doi.org/10.1038/s41612-021-00217-3, 2021.
Czuppon, G., Bottyán, E., Kristóf, E., Weidinger, T., Haszpra, L., and Kármán, K.: Stable isotope data of daily precipitation during the period of 2013-2017 from K-puszta (regional background monitoring station), Hungary, Data Brief, 36, 106962, https://doi.org/10.1016/j.dib.2021.106962, 2021.
Dansgaard, W.: Stable isotopes in precipitation, Tellus, 16, 436468, https://doi.org/10.3402/tellusa.v16i4.8993, 1964.
Ding, Q., Schweiger, A., L’Heureux, M., Battisti, D. S., PoChedley, S., Johnson, N. C., Blanchard-Wrigglesworth, E., Harnos, K., Zhang, Q., Eastman, R., and Steig, E. J.: Influence of high-latitude atmospheric circulation changes on summertime Arctic sea ice, Nat. Clim. Change, 7, 289-295, https://doi.org/10.1038/nclimate3241, 2017.
Dublyansky, Y. V., Klimchouk, A. B., Tokarev, S. V., Amelichev, G. N., Langhamer, L., and Spötl, C.: Stable isotopic composition of atmospheric precipitation on the Crimean Peninsula and its controlling factors, J. Hydrol., 565, 61-73, https://doi.org/10.1016/j.jhydrol.2018.08.006, 2018.
Erdélyi, D., Hatvani, I. G., Jeon, H., Jones, M., Tyler, J., and Kern, Z.: Predicting spatial distribution of stable isotopes in precipitation by classical geostatisticaland machine learning methods, J. Hydrol., 617, 129129, https://doi.org/10.1016/j.jhydrol.2023.129129, 2023.
Faranda, D., Messori, G., Jezequel, A., and Vrac, M.: Atmospheric circulation compounds anthropogenic warming and impacts of
climate extremes in Europe, P. Natl. Acad. Sci. USA, 120, e2214525120, https://doi.org/10.1073/pnas.2214525120, 2023.
Ferronsky, V. I. and Polyakov, V. A.: Environmental isotopes in the hydrosphere, [Rev. and supplemented ed.]., Wiley, Chichester [Sussex], 466 pp., ISBN 0471101141, 1982.
García-Ruiz, J. M., López-Moreno, J. I., Vicente-Serrano, S. M., Lasanta-Martínez, T., and Beguería, S.: Mediterranean water resources in a global change scenario, Earth-Sci. Rev., 105, 121139, https://doi.org/10.1016/j.earscirev.2011.01.006, 2011.
Gat, J. R.: Oxygen and Hydrogen Isotopes in the Hydrologic Cycle, Annu. Rev. Earth Planet. Sci., 24, 225-262, https://doi.org/10.1146/annurev.earth.24.1.225, 1996.
Hao, S., Li, F., Li, Y., Gu, C., Zhang, Q., Qiao, Y., Jiao, L., and Zhu, N.: Stable isotope evidence for identifying the recharge mechanisms of precipitation, surface water, and groundwater in the Ebinur Lake basin, Sci. Total Environ., 657, 1041-1050, https://doi.org/10.1016/j.scitotenv.2018.12.102, 2019.
Harris, I., Osborn, T. J., Jones, P., and Lister, D.: Version 4 of the CRU TS monthly high-resolution gridded multivariate climate dataset, Sci. Data, 7, 109, https://doi.org/10.1038/s41597-020-0453-3, 2020.
Jasechko, S., Sharp, Z. D., Gibson, J. J., Birks, S. J., Yi, Y., and Fawcett, P. J.: Terrestrial water fluxes dominated by transpiration, Nature, 496, 347-350, https://doi.org/10.1038/nature11983, 2013.
Joussaume, S., Sadourny, R., and Jouzel, J.: A general circulation model of water isotope cycles in the atmosphere, Nature, 311, 24-29, https://doi.org/10.1038/311024a0, 1984.
Kathayat, G., Sinha, A., Tanoue, M., Yoshimura, K., Li, H., Zhang, H., and Cheng, H.: Interannual oxygen isotope variability in Indian summer monsoon precipitation reflects changes in moisture sources, Commun. Earth Environ., 2, 96, https://doi.org/10.1038/s43247-021-00165-z, 2021.
Li, G., Wang, X., Zhang, X., Yan, Z., Liu, Y., Yang, H., Wang, Y., Jonell, T. N., Qian, J., Gou, S., Yu, L., Wang, Z., and Chen, J.: Westerlies-Monsoon interaction drives out-of-phase precipitation and asynchronous lake level changes between Central and East Asia over the last millennium, CATENA, 218, 106568, https://doi.org/10.1016/j.catena.2022.106568, 2022.
Lin, F., Zhang, Q., Sinha, A., Wang, Z., Axelsson, J., Chen, L., Wang, T., and Tan, L.: Seasonal to decadal variations of precipitation oxygen isotopes in northern China linked to the moisture source, npj Clim. Atmos. Sci., 7, 14, https://doi.org/10.1038/s41612-024-00564-x, 2024.
Liu, Y., Cai, W., Lin, X., and Li, Z.: Increased extreme swings of Atlantic intertropical convergence zone in a warming climate, Nat. Clim. Change, 12, 828-833, https://doi.org/10.1038/s41558-022-01445-y, 2022.
Merlivat, L. and Jouzel, J.: Global climatic interpretation of the deuterium-oxygen 18 relationship for precipitation, J. Geophys. Res.-Oceans, 84, 5029-5033, https://doi.org/10.1029/JC084iC08p05029, 1979.
Natali, S., Baneschi, I., Doveri, M., Giannecchini, R., Selmo, E., and Zanchetta, G.: Meteorological and geographical control on stable isotopic signature of precipitation
in a western Mediterranean area (Tuscany, Italy): Disentangling a complex signal, J. Hydrol., 603, 126944, https://doi.org/10.1016/j.jhydrol.2021.126944, 2021.
Nelson, D. B., Basler, D., and Kahmen, A.: Precipitation isotope time series predictions from machine learning applied in Europe, P. Natl. Acad. Sci. USA, 118, e2024107118, https://doi.org/10.1073/pnas.2024107118, 2021.
Ren, W., Yao, T., Xie, S., and He, Y.: Controls on the stable isotopes in precipitation and surface waters across the southeastern Tibetan Plateau, J. Hydrol., 545, 276-287, https://doi.org/10.1016/j.jhydrol.2016.12.034, 2017.
Rindsberger, M., Magaritz, M., Carmi, I., and Gilad, D.: The relation between air mass trajectories and the water isotope composition of rain in the Mediterranean Sea area, Geophys. Res. Lett., 10, 43-46, https://doi.org/10.1029/GL010i001p00043, 1983.
Risi, C., Noone, D., Worden, J., Frankenberg, C., Stiller, G., Kiefer, M., Funke, B., Walker, K., Bernath, P., Schneider, M., Wunch, D., Sherlock, V., Deutscher, N., Griffith, D., Wennberg, P. O., Strong, K., Smale, D., Mahieu, E., Barthlott, S., Hase, F., García, O., Notholt, J., Warneke, T., Toon, G., Sayres, D., Bony, S., Lee, J., Brown, D., Uemura, R., and Sturm, C.: Process-evaluation of tropospheric humidity simulated by general circulation models using water vapor isotopologues: 1 . Comparison between models and observations, J. Geophys. Res.-Atmos., 117, D05303, https://doi.org/10.1029/2011JD016621, 2012.
Ruan, J., Zhang, H., Cai, Z., Yang, X., and Yin, J.: Regional controls on daily to interannual variations of precipitation isotope ratios in Southeast China: Implications for paleomonsoon reconstruction, Earth Planet. Sci. Lett., 527, 115794, https://doi.org/10.1016/j.epsl.2019.115794, 2019.
Scholl, M. A. and Murphy, S. F.: Precipitation isotopes link regional climate patterns to water supply in a tropical mountain forest, eastern Puerto Rico, Water Resour. Res., 50, 4305-4322, https://doi.org/10.1002/2013WR014413, 2014.
Shi, M., Worden, J. R., Bailey, A., Noone, D., Risi, C., Fu, R., Worden, S., Herman, R., Payne, V., Pagano, T., Bowman, K., Bloom, A. A., Saatchi, S., Liu, J., and Fisher, J. B.: Amazonian terrestrial water balance inferred from satellite-observed water vapor isotopes, Nat. Commun., 13, 2686, https://doi.org/10.1038/s41467-022-30317-4, 2022.
Shi, Y., Wang, S., Wang, L., Zhang, M., Argiriou, A. A., Song, Y., and Lei, S.: Isotopic evidence in modern precipitation for the westerly meridional movement in Central Asia, Atmos. Res., 259, 105698, https://doi.org/10.1016/j.atmosres.2021.105698, 2021.
Sun, Q., Miao, C., Duan, Q., Ashouri, H., Sorooshian, S., and Hsu, K.-L.: A Review of Global Precipitation Data Sets: Data Sources, Estimation, and Intercomparisons, Rev. Geophys., 56, 79-107, https://doi.org/10.1002/2017RG000574, 2018.
Wang, Q., Zhai, P.-M., and Qin, D.-H.: New perspectives on ‘warming-wetting’ trend in Xinjiang, China, Advances in Climate Change Research, 11, 252-260, https://doi.org/10.1016/j.accre.2020.09.004, 2020.
Wang, S., Jiao, R., Zhang, M., Crawford, J., Hughes, C. E., and Chen, F.: Changes in Below-Cloud Evaporation Affect Precipitation Isotopes During Five Decades of Warming Across China, J. Geophys. Res.-Atmos., 126, e2020JD033075, https://doi.org/10.1029/2020JD033075, 2021.
Wang, S., Lei, S., Zhang, M., Hughes, C., Crawford, J., Liu, Z., and Qu, D.: Spatial and Seasonal Isotope Variability in Precipitation across China: Monthly Isoscapes Based on Regionalized Fuzzy Clustering, J. Climate, 35, 3411-3425, https://doi.org/10.1175/JCLI-D-21-0451.1, 2022.
Wang, Y., Liu, X., and Herzschuh, U.: Asynchronous evolution of the Indian and East Asian Summer Monsoon indicated by Holocene moisture patterns in monsoonal central Asia, Earth-Sci. Rev., 103, 135-153, https://doi.org/10.1016/j.earscirev.2010.09.004, 2010.
World Meteorological Organization (WMO): State of the Climate in Asia 2022, WMO-No. 1321, Geneva, 39 p., https://library.wmo. int/idurl/4/66314, last access: 28 July 2023.
Yan, D., Xu, H., Lan, J., Zhou, K., Ye, Y., Zhang, J., An, Z., and Yeager, K. M.: Solar activity and the westerlies dominate decadal hydroclimatic changes over arid Central Asia, Global Planet. Change, 173, 53-60, https://doi.org/10.1016/j.gloplacha.2018.12.006, 2019.
Yao, J., Chen, Y., Chen, J., Zhao, Y., Tuoliewubieke, D., Li, J., Yang, L., and Mao, W.: Intensification of extreme precipitation in arid Central Asia, J. Hydrol., 598, 125760, https://doi.org/10.1016/j.jhydrol.2020.125760, 2021.
Yao, T., Masson-Delmotte, V., Gao, J., Yu, W., Yang, X., Risi, C., Sturm, C., Werner, M., Zhao, H., He, Y., Ren, W., Tian, L., Shi, C., and Hou, S.: A review of climatic controls on
Zhang, J., Yu, W., Jing, Z., Lewis, S., Xu, B., Ma, Y., Wei, F., Luo, L., and Qu, D.: Coupled Effects of Moisture Transport Pathway and Convection on Stable Isotopes in Precipitation across the East Asian Monsoon Region: Implications for Paleoclimate Reconstruction, J. Climate, 34, 9811-9822, https://doi.org/10.1175/JCLI-D-21-0271.1, 2021.
Zhang, Q., Gu, X., Singh, V. P., Sun, P., Chen, X., and Kong, D.: Magnitude, frequency and timing of floods in the Tarim River basin, China: Changes, causes and implications, Global Planet. Change, 139, 44-55, https://doi.org/10.1016/j.gloplacha.2015.10.005, 2016.
Zhang, X., Lu, C., and Guan, Z.: Weakened cyclones, intensified anticyclones and recent extreme cold winter weather events in Eurasia, Environ. Res. Lett., 7, 044044, https://doi.org/10.1088/1748-9326/7/4/044044, 2012.
Zhisheng, A., Kutzbach, J. E., Prell, W. L., and Porter, S. C.: Evolution of Asian monsoons and phased uplift of the HimalayaTibetan plateau since Late Miocene times, Nature, 411, 62-66, https://doi.org/10.1038/35075035, 2001.
Zhu, G.: Dataset of Stable Isotopes of Precipitation in the Eurasian Continent, Mendeley Data [data set], https://doi.org/10.17632/rbn35yrbd2.2, 2024.
Zhu, G., Guo, H., Qin, D., Pan, H., Zhang, Y., Jia, W., and
Zhu, G., Zhang, Z., Guo, H., Zhang, Y., Yong, L., Wan, Q., Sun, Z., and Ma, H.: Below-Cloud Evaporation of Precipitation Isotopes over Mountains, Oases, and Deserts in Arid Areas, J. Hydrometeorol., 22, 2533-2545, https://doi.org/10.1175/JHM-D-20-0170.1, 2021.
Zhu, G., Liu, Y., Shi, P., Jia, W., Zhou, J., Liu, Y., Ma, X., Pan, H., Zhang, Y., Zhang, Z., Sun, Z., Yong, L., and Zhao, K.: Stable water isotope monitoring network of different water bodies in Shiyang River basin, a typical arid river in China, Earth Syst. Sci. Data, 14, 3773-3789, https://doi.org/10.5194/essd-14-37732022, 2022.
Zhu, G., Liu, Y., Wang, L., Sang, L., Zhao, K., Zhang, Z., Lin, X., and Qiu, D.: The isotopes of precipitation have climate change signal in arid Central Asia, Global Planet. Change, 225, 104103, https://doi.org/10.1016/j.gloplacha.2023.104103, 2023.
DOI: https://doi.org/10.5194/essd-16-1543-2024
Publication Date: 2024-03-21
Dataset of stable isotopes of precipitation in the Eurasian continent
Revised: 27 January 2024 – Accepted: 6 February 2024 – Published: 21 March 2024
Abstract
Stable isotopes in precipitation can effectively reveal the process of atmospheric water circulation, serving as an effective tool for hydrological and water resource research, climate change, and ecosystem studies. The scarcity of stable isotope data in precipitation has hindered comprehension of the regional hydrology, climate, and ecology due to discontinuities on a temporal scale and unevenness on a spatial scale. To this end, we collated stable hydrogen and oxygen isotope data in precipitation from 842 stations in Eurasia from 1961 to 2022, totalling 51752 data records. Stable isotopes in precipitation across various regions of Eurasia, as a whole, decrease with increasing latitude and distance from the coast. In the summer, stable isotopes in precipitation are relatively enriched, while in the winter, they are relatively depleted. In recent decades, the stable isotope values of Eurasian precipitation show an overall trend of increasing variation with the advancement of years, which is associated with global warming. Geographical location, underlying surface conditions, seasons, and atmospheric circulation are all factors that determine the characteristics of stable isotopes in precipitation. The dataset of stable isotopes in Eurasian precipitation provides a powerful tool for understanding changes in regional atmospheric water circulation and assists in conducting hydrological, meteorological, and ecological studies in related regions. The datasets are available at https://doi.org/10.17632/rbn35yrbd2.2 (Zhu, 2024).
1 Introduction
ary patterns of ecological environments. Among these, stable isotopes in precipitation are an excellent comprehensive tracer, playing an important role in revealing water cycle processes, climate change information, and mechanisms of water resource use in ecosystems (Bowen et al., 2019; Wang et al., 2022). Therefore, in the face of increasingly complex climate conditions, we need more comprehensive data on stable isotopes in precipitation at various space scales and timescales to help understand climate change phenomena.
mary source for the hydrological system (Sun et al., 2018), plays a pivotal role. Additionally, stable isotope fractionation accompanying the water cycle not only carries rich climate information throughout its variations but also facilitates the tracing of contributions to various surface water bodies (Hao et al., 2019; Ren et al., 2017; Shi et al., 2022). Although stable isotopes in precipitation (
tween predicted data from models and actual measured data is “comparative” (Joussaume et al., 1984). Although model simulations can compensate for the absence of measured data and are particularly advantageous in revealing the operating mechanisms of large-scale climate systems and water cycles, existing models for stable isotopes in precipitation are often insufficiently accurate. They cannot check long-term trends or characteristics of interannual variation. By integrating independent data to provide a higher density of data, it is possible to enhance the precision of model simulations.
- Climate research: stable isotopes in precipitation exhibit geographical and seasonal variations, which can be used to study climate change and the impact of solar radiation. By comparing and analysing the stable isotopes of precipitation in different regions of the Eurasian continent, long-term climate trends can be revealed, such as changes in precipitation distribution and the evolution of monsoon systems.
- Earth system research: stable isotopes in precipitation are influenced not only by the climate and water cycle, but also by geological and biological processes. By integrating precipitation stable isotope data from the Eurasian continent, it is possible to investigate in depth the interactions between different components of the Earth system, such as the interaction between the atmosphere, the ocean, and the water cycle in terrestrial ecosystems. This will contribute to a better understanding of the functioning and changes in the Earth system.
- Water cycle research: stable isotopes in precipitation serve as important indicators of the water cycle and can track the sources, evaporation, and precipitation processes of water. By analysing the spatial distribution and variations of precipitation stable isotopes in the Eurasian continent, it is possible to understand the processes of water evaporation, precipitation, and recycling, revealing the patterns of water resource distribution and changes. This provides support for water resource management and hydrological modelling.
- Paleoclimate reconstruction: well-established precipitation stable isotope observational data are advantageous for validating paleoclimate models under modern conditions. Simultaneously, they contribute to richer comparative data for stable isotopes in precipitation collected in geological archives.
2 Study area
variations in natural geographic conditions within the region (Fig. 1). Significant thermal differences between sea and land have given rise to a typical monsoon climate system on the south-eastern coast, while interactions between Atlantic moisture and planetary wind systems result in the western coast and wide inland areas being perennially subject to westerly moisture. These two major systems play significant roles in global climate systems (Li et al., 2022; Wang et al., 2010). Moreover, the interactions across multiple heat zones with sea and land provide conditions conducive to a wide variety of climate types. The uplift of the Qinghai-Tibet Plateau not only alters the climate patterns dominated by the planetary wind system in the Eurasian continent and the moisture movement paths in the Indian Ocean (Zhisheng et al., 2001) but also changes the natural surface conditions, such as numerous rivers, including the Yangtze, Yellow, Ganges, and Mekong rivers, which play a vital role in hydrological processes and human life. The plateau itself forms a relatively complete vertical ecological environment differentiation, enhancing the complexity of the natural environment in the Eurasian continent. Therefore, the research data and studies on climate environmental changes in Eurasia have significant representativeness in addressing global changes.
3 Data and methodology
3.1 Data sources and collection
3.2 Data processing steps and quality control
gaps in dates and missing or incorrect latitude and longitude information. Therefore, the collected raw data underwent pre-processing and data cleaning. Missing data were interpolated, entries that could not be completed were removed, and duplicate data were eliminated.
Here,

4 Results and discussion
4.1 Temporal and spatial variation characteristics of precipitation stable isotopes
cipitation. However, the seasonal fluctuations in tropical precipitation stable isotopes are minimal, and there is a fluctuating trend over approximately 20 years. Most arid climates (

hypothesized that if isotope-related variables (e.g. d excess) are included in climate zone classification criteria, more climate zones influenced by circulation patterns could be identified.
4.2 Seasonal changes in the meteoric water line and precipitation stable isotopes

tively assess the impact of evaporation on different water bodies in arid regions. The majority of the global population is distributed in temperate regions. Therefore, with the global temperature rise, the climate change situation in temperate regions deserves more attention. In temperate climate zones, the differences in the stable isotope composition between different climate types become more significant. In the Mediterranean region controlled by the summer dry warm climate, the slope and intercept are the lowest, indicating that the temperature rise dominates the fractionation of hydrogen and oxygen stable isotopes in precipitation, and the region shows a trend of aridification under long-term average conditions. The westerly system is the main controlling circulation in this region, and the changes in precipitation stable isotopes reflect the attenuation trend of mid-latitude westerly moisture inward migration (Zhu et al., 2023; Shi et al., 2021). In polar

crease in precipitation. Temperate and cold climates generally exhibit significant seasonal variations. The deuterium excess in the Eurasian continent shows a lower pattern in summer and a higher pattern in winter, indicating seasonal changes in water vapour sources and transport distances (F. Zhang et al., 2021). This overall suggests that the summer climate in Eurasia is more humid, while the winter climate is drier. Deuterium excess usually indicates the degree of imbalance in seawater sources during their evaporation process, and it typically only depends on the environmental conditions of the evaporation source. Compared to

vapour. Ocean conditions and large-scale atmospheric circulation changes can have profound effects on the climate environment of the Eurasian continent.
deeper understanding of the process, climate change mechanisms, water vapour transport between land and sea, and supply relationships between water bodies. The precipitation stable isotope dataset we have constructed for the Eurasian continent can be combined with traditional meteorological data to provide more information for climate and hydrological research.
4.3 Drivers of stable isotope variation in precipitation in Eurasia
fects the source of water vapour and the path of moisture, while other factors primarily influence the composition of stable isotopes in precipitation by altering temperature. For example, potential evapotranspiration plays a crucial role in explaining the variation of stable isotopes in precipitation. However, the control of meteorological variables on stable isotopes in precipitation varies between regions. Studies on two precipitation stations in Crimea have shown weak correlations between temperature, precipitation, and stable isotopes in precipitation. The complex natural environment determines that no single factor has a dominant control over the stable isotopes in precipitation in that region, and the composition of stable isotopes in precipitation is influenced by both local and distant factors (Dublyansky et al., 2018). In the eastern coastal region of China, the relative enrichment of stable isotopes in precipitation is due to the proximity to the evaporative source of the ocean, leading to an increased abundance of heavy isotopes (J. Zhang et al., 2021). In the arid region of Central Asia, there is a strong correlation between stable isotopes in precipitation and temperature, and the enrichment or depletion of stable isotopes in precipitation reflects the trend of temperature change (Zhu et al., 2023). In summary, the meteorological control factors of the composition of stable isotopes in precipitation vary in different regions. There is a strong relationship between stable isotopes in precipitation and meteorological variables, and stable hydrogen and oxygen isotopes may be considered essential climate response variables, which will contribute to describing the hydrological cycle and better predicting the response of future climate change and ecosystem changes.

5 Data availability
6 Summary and outlook
to variations in both time and space. Research indicates significant differences in isotopic values between summer and winter, correlating with seasonal changes in temperature and evaporation. The temporal and spatial variations of precipitation stable isotopes vary significantly across different climate types, reflecting the influence of climate characteristics on isotopic distribution. Terrain and latitude differences are the primary reasons for spatial variations in stable isotopes in precipitation. Meteorological factors have a notable


References
Beck, H. E., Zimmermann, N. E., McVicar, T. R., Vergopolan, N., Berg, A., and Wood, E. F.: Present and future Köppen-Geiger climate classification maps at
Bowen, G. J., Cai, Z., Fiorella, R. P., and Putman, A. L.: Isotopes in the Water Cycle: Regional- to Global-Scale Patterns and Applications, Annu. Rev. Earth Planet. Sci., 47, 453-479, https://doi.org/10.1146/annurev-earth-053018-060220, 2019.
Brady, E., Stevenson, S., Bailey, D., Liu, Z., Noone, D., Nusbaumer, J., Otto-Bliesner, B. L., Tabor, C., Tomas, R., Wong, T., Zhang, J., and Zhu, J.: The Connected Isotopic Water Cycle in the Community Earth System Model Version 1, J. Adv. Model. Earth Sy., 11, 2547-2566, https://doi.org/10.1029/2019MS001663, 2019.
Chen, F., Huang, W., Jin, L., Chen, J., and Wang, J.: Spatiotemporal precipitation variations in the arid Central Asia in the context of global warming, Sci. China Earth Sci., 54, 1812-1821, https://doi.org/10.1007/s11430-011-4333-8, 2011.
Craig, H.: Isotopic Variations in Meteoric Waters, Sci. New Ser., 133, 1702-1703, 1961.
Cropper, S., Solander, K., Newman, B. D., Tuinenburg, O. A., Staal, A., Theeuwen, J. J. E., and Xu, C.: Comparing deuterium excess to large-scale precipitation recycling models in the tropics, npj Clim. Atmos. Sci., 4, 60, https://doi.org/10.1038/s41612-021-00217-3, 2021.
Czuppon, G., Bottyán, E., Kristóf, E., Weidinger, T., Haszpra, L., and Kármán, K.: Stable isotope data of daily precipitation during the period of 2013-2017 from K-puszta (regional background monitoring station), Hungary, Data Brief, 36, 106962, https://doi.org/10.1016/j.dib.2021.106962, 2021.
Dansgaard, W.: Stable isotopes in precipitation, Tellus, 16, 436468, https://doi.org/10.3402/tellusa.v16i4.8993, 1964.
Ding, Q., Schweiger, A., L’Heureux, M., Battisti, D. S., PoChedley, S., Johnson, N. C., Blanchard-Wrigglesworth, E., Harnos, K., Zhang, Q., Eastman, R., and Steig, E. J.: Influence of high-latitude atmospheric circulation changes on summertime Arctic sea ice, Nat. Clim. Change, 7, 289-295, https://doi.org/10.1038/nclimate3241, 2017.
Dublyansky, Y. V., Klimchouk, A. B., Tokarev, S. V., Amelichev, G. N., Langhamer, L., and Spötl, C.: Stable isotopic composition of atmospheric precipitation on the Crimean Peninsula and its controlling factors, J. Hydrol., 565, 61-73, https://doi.org/10.1016/j.jhydrol.2018.08.006, 2018.
Erdélyi, D., Hatvani, I. G., Jeon, H., Jones, M., Tyler, J., and Kern, Z.: Predicting spatial distribution of stable isotopes in precipitation by classical geostatisticaland machine learning methods, J. Hydrol., 617, 129129, https://doi.org/10.1016/j.jhydrol.2023.129129, 2023.
Faranda, D., Messori, G., Jezequel, A., and Vrac, M.: Atmospheric circulation compounds anthropogenic warming and impacts of
climate extremes in Europe, P. Natl. Acad. Sci. USA, 120, e2214525120, https://doi.org/10.1073/pnas.2214525120, 2023.
Ferronsky, V. I. and Polyakov, V. A.: Environmental isotopes in the hydrosphere, [Rev. and supplemented ed.]., Wiley, Chichester [Sussex], 466 pp., ISBN 0471101141, 1982.
García-Ruiz, J. M., López-Moreno, J. I., Vicente-Serrano, S. M., Lasanta-Martínez, T., and Beguería, S.: Mediterranean water resources in a global change scenario, Earth-Sci. Rev., 105, 121139, https://doi.org/10.1016/j.earscirev.2011.01.006, 2011.
Gat, J. R.: Oxygen and Hydrogen Isotopes in the Hydrologic Cycle, Annu. Rev. Earth Planet. Sci., 24, 225-262, https://doi.org/10.1146/annurev.earth.24.1.225, 1996.
Hao, S., Li, F., Li, Y., Gu, C., Zhang, Q., Qiao, Y., Jiao, L., and Zhu, N.: Stable isotope evidence for identifying the recharge mechanisms of precipitation, surface water, and groundwater in the Ebinur Lake basin, Sci. Total Environ., 657, 1041-1050, https://doi.org/10.1016/j.scitotenv.2018.12.102, 2019.
Harris, I., Osborn, T. J., Jones, P., and Lister, D.: Version 4 of the CRU TS monthly high-resolution gridded multivariate climate dataset, Sci. Data, 7, 109, https://doi.org/10.1038/s41597-020-0453-3, 2020.
Jasechko, S., Sharp, Z. D., Gibson, J. J., Birks, S. J., Yi, Y., and Fawcett, P. J.: Terrestrial water fluxes dominated by transpiration, Nature, 496, 347-350, https://doi.org/10.1038/nature11983, 2013.
Joussaume, S., Sadourny, R., and Jouzel, J.: A general circulation model of water isotope cycles in the atmosphere, Nature, 311, 24-29, https://doi.org/10.1038/311024a0, 1984.
Kathayat, G., Sinha, A., Tanoue, M., Yoshimura, K., Li, H., Zhang, H., and Cheng, H.: Interannual oxygen isotope variability in Indian summer monsoon precipitation reflects changes in moisture sources, Commun. Earth Environ., 2, 96, https://doi.org/10.1038/s43247-021-00165-z, 2021.
Li, G., Wang, X., Zhang, X., Yan, Z., Liu, Y., Yang, H., Wang, Y., Jonell, T. N., Qian, J., Gou, S., Yu, L., Wang, Z., and Chen, J.: Westerlies-Monsoon interaction drives out-of-phase precipitation and asynchronous lake level changes between Central and East Asia over the last millennium, CATENA, 218, 106568, https://doi.org/10.1016/j.catena.2022.106568, 2022.
Lin, F., Zhang, Q., Sinha, A., Wang, Z., Axelsson, J., Chen, L., Wang, T., and Tan, L.: Seasonal to decadal variations of precipitation oxygen isotopes in northern China linked to the moisture source, npj Clim. Atmos. Sci., 7, 14, https://doi.org/10.1038/s41612-024-00564-x, 2024.
Liu, Y., Cai, W., Lin, X., and Li, Z.: Increased extreme swings of Atlantic intertropical convergence zone in a warming climate, Nat. Clim. Change, 12, 828-833, https://doi.org/10.1038/s41558-022-01445-y, 2022.
Merlivat, L. and Jouzel, J.: Global climatic interpretation of the deuterium-oxygen 18 relationship for precipitation, J. Geophys. Res.-Oceans, 84, 5029-5033, https://doi.org/10.1029/JC084iC08p05029, 1979.
Natali, S., Baneschi, I., Doveri, M., Giannecchini, R., Selmo, E., and Zanchetta, G.: Meteorological and geographical control on stable isotopic signature of precipitation
in a western Mediterranean area (Tuscany, Italy): Disentangling a complex signal, J. Hydrol., 603, 126944, https://doi.org/10.1016/j.jhydrol.2021.126944, 2021.
Nelson, D. B., Basler, D., and Kahmen, A.: Precipitation isotope time series predictions from machine learning applied in Europe, P. Natl. Acad. Sci. USA, 118, e2024107118, https://doi.org/10.1073/pnas.2024107118, 2021.
Ren, W., Yao, T., Xie, S., and He, Y.: Controls on the stable isotopes in precipitation and surface waters across the southeastern Tibetan Plateau, J. Hydrol., 545, 276-287, https://doi.org/10.1016/j.jhydrol.2016.12.034, 2017.
Rindsberger, M., Magaritz, M., Carmi, I., and Gilad, D.: The relation between air mass trajectories and the water isotope composition of rain in the Mediterranean Sea area, Geophys. Res. Lett., 10, 43-46, https://doi.org/10.1029/GL010i001p00043, 1983.
Risi, C., Noone, D., Worden, J., Frankenberg, C., Stiller, G., Kiefer, M., Funke, B., Walker, K., Bernath, P., Schneider, M., Wunch, D., Sherlock, V., Deutscher, N., Griffith, D., Wennberg, P. O., Strong, K., Smale, D., Mahieu, E., Barthlott, S., Hase, F., García, O., Notholt, J., Warneke, T., Toon, G., Sayres, D., Bony, S., Lee, J., Brown, D., Uemura, R., and Sturm, C.: Process-evaluation of tropospheric humidity simulated by general circulation models using water vapor isotopologues: 1 . Comparison between models and observations, J. Geophys. Res.-Atmos., 117, D05303, https://doi.org/10.1029/2011JD016621, 2012.
Ruan, J., Zhang, H., Cai, Z., Yang, X., and Yin, J.: Regional controls on daily to interannual variations of precipitation isotope ratios in Southeast China: Implications for paleomonsoon reconstruction, Earth Planet. Sci. Lett., 527, 115794, https://doi.org/10.1016/j.epsl.2019.115794, 2019.
Scholl, M. A. and Murphy, S. F.: Precipitation isotopes link regional climate patterns to water supply in a tropical mountain forest, eastern Puerto Rico, Water Resour. Res., 50, 4305-4322, https://doi.org/10.1002/2013WR014413, 2014.
Shi, M., Worden, J. R., Bailey, A., Noone, D., Risi, C., Fu, R., Worden, S., Herman, R., Payne, V., Pagano, T., Bowman, K., Bloom, A. A., Saatchi, S., Liu, J., and Fisher, J. B.: Amazonian terrestrial water balance inferred from satellite-observed water vapor isotopes, Nat. Commun., 13, 2686, https://doi.org/10.1038/s41467-022-30317-4, 2022.
Shi, Y., Wang, S., Wang, L., Zhang, M., Argiriou, A. A., Song, Y., and Lei, S.: Isotopic evidence in modern precipitation for the westerly meridional movement in Central Asia, Atmos. Res., 259, 105698, https://doi.org/10.1016/j.atmosres.2021.105698, 2021.
Sun, Q., Miao, C., Duan, Q., Ashouri, H., Sorooshian, S., and Hsu, K.-L.: A Review of Global Precipitation Data Sets: Data Sources, Estimation, and Intercomparisons, Rev. Geophys., 56, 79-107, https://doi.org/10.1002/2017RG000574, 2018.
Wang, Q., Zhai, P.-M., and Qin, D.-H.: New perspectives on ‘warming-wetting’ trend in Xinjiang, China, Advances in Climate Change Research, 11, 252-260, https://doi.org/10.1016/j.accre.2020.09.004, 2020.
Wang, S., Jiao, R., Zhang, M., Crawford, J., Hughes, C. E., and Chen, F.: Changes in Below-Cloud Evaporation Affect Precipitation Isotopes During Five Decades of Warming Across China, J. Geophys. Res.-Atmos., 126, e2020JD033075, https://doi.org/10.1029/2020JD033075, 2021.
Wang, S., Lei, S., Zhang, M., Hughes, C., Crawford, J., Liu, Z., and Qu, D.: Spatial and Seasonal Isotope Variability in Precipitation across China: Monthly Isoscapes Based on Regionalized Fuzzy Clustering, J. Climate, 35, 3411-3425, https://doi.org/10.1175/JCLI-D-21-0451.1, 2022.
Wang, Y., Liu, X., and Herzschuh, U.: Asynchronous evolution of the Indian and East Asian Summer Monsoon indicated by Holocene moisture patterns in monsoonal central Asia, Earth-Sci. Rev., 103, 135-153, https://doi.org/10.1016/j.earscirev.2010.09.004, 2010.
World Meteorological Organization (WMO): State of the Climate in Asia 2022, WMO-No. 1321, Geneva, 39 p., https://library.wmo. int/idurl/4/66314, last access: 28 July 2023.
Yan, D., Xu, H., Lan, J., Zhou, K., Ye, Y., Zhang, J., An, Z., and Yeager, K. M.: Solar activity and the westerlies dominate decadal hydroclimatic changes over arid Central Asia, Global Planet. Change, 173, 53-60, https://doi.org/10.1016/j.gloplacha.2018.12.006, 2019.
Yao, J., Chen, Y., Chen, J., Zhao, Y., Tuoliewubieke, D., Li, J., Yang, L., and Mao, W.: Intensification of extreme precipitation in arid Central Asia, J. Hydrol., 598, 125760, https://doi.org/10.1016/j.jhydrol.2020.125760, 2021.
Yao, T., Masson-Delmotte, V., Gao, J., Yu, W., Yang, X., Risi, C., Sturm, C., Werner, M., Zhao, H., He, Y., Ren, W., Tian, L., Shi, C., and Hou, S.: A review of climatic controls on
Zhang, J., Yu, W., Jing, Z., Lewis, S., Xu, B., Ma, Y., Wei, F., Luo, L., and Qu, D.: Coupled Effects of Moisture Transport Pathway and Convection on Stable Isotopes in Precipitation across the East Asian Monsoon Region: Implications for Paleoclimate Reconstruction, J. Climate, 34, 9811-9822, https://doi.org/10.1175/JCLI-D-21-0271.1, 2021.
Zhang, Q., Gu, X., Singh, V. P., Sun, P., Chen, X., and Kong, D.: Magnitude, frequency and timing of floods in the Tarim River basin, China: Changes, causes and implications, Global Planet. Change, 139, 44-55, https://doi.org/10.1016/j.gloplacha.2015.10.005, 2016.
Zhang, X., Lu, C., and Guan, Z.: Weakened cyclones, intensified anticyclones and recent extreme cold winter weather events in Eurasia, Environ. Res. Lett., 7, 044044, https://doi.org/10.1088/1748-9326/7/4/044044, 2012.
Zhisheng, A., Kutzbach, J. E., Prell, W. L., and Porter, S. C.: Evolution of Asian monsoons and phased uplift of the HimalayaTibetan plateau since Late Miocene times, Nature, 411, 62-66, https://doi.org/10.1038/35075035, 2001.
Zhu, G.: Dataset of Stable Isotopes of Precipitation in the Eurasian Continent, Mendeley Data [data set], https://doi.org/10.17632/rbn35yrbd2.2, 2024.
Zhu, G., Guo, H., Qin, D., Pan, H., Zhang, Y., Jia, W., and
Zhu, G., Zhang, Z., Guo, H., Zhang, Y., Yong, L., Wan, Q., Sun, Z., and Ma, H.: Below-Cloud Evaporation of Precipitation Isotopes over Mountains, Oases, and Deserts in Arid Areas, J. Hydrometeorol., 22, 2533-2545, https://doi.org/10.1175/JHM-D-20-0170.1, 2021.
Zhu, G., Liu, Y., Shi, P., Jia, W., Zhou, J., Liu, Y., Ma, X., Pan, H., Zhang, Y., Zhang, Z., Sun, Z., Yong, L., and Zhao, K.: Stable water isotope monitoring network of different water bodies in Shiyang River basin, a typical arid river in China, Earth Syst. Sci. Data, 14, 3773-3789, https://doi.org/10.5194/essd-14-37732022, 2022.
Zhu, G., Liu, Y., Wang, L., Sang, L., Zhao, K., Zhang, Z., Lin, X., and Qiu, D.: The isotopes of precipitation have climate change signal in arid Central Asia, Global Planet. Change, 225, 104103, https://doi.org/10.1016/j.gloplacha.2023.104103, 2023.
