DOI: https://doi.org/10.1038/s41467-024-44789-z
PMID: https://pubmed.ncbi.nlm.nih.gov/38267402
تاريخ النشر: 2024-01-24
المؤلف: Isaac Dean وآخرون
الموضوع الرئيسي: وظيفة وتفاعل خلايا المناعة
نظرة عامة
تبحث الدراسة في ديناميات ووظائف خلايا القاتل الطبيعي (NK) داخل بيئة الورم الدقيقة (TME)، مع تسليط الضوء على خللها كحاجز أمام السيطرة الفعالة على السرطان. باستخدام الوسم الضوئي جنبًا إلى جنب مع التحليلات الطولية للنسخ الجيني والخلوية، تكشف الدراسة أن خلايا NK داخل الورم تفقد بسرعة وظائفها الفعالة وتت adopt حالة فينوتيبية تشير إلى الإقامة في الأنسجة. ومن الجدير بالذكر أن استنفاد هذه الخلايا من الأورام المستقرة لم يؤثر على نمو الورم، مما يشير إلى أنها لم تعد تساهم في الاستجابات المضادة للورم.
علاوة على ذلك، وُجد أن إعطاء الإنترلوكين-15 (IL-15) يمنع فقدان وظيفة خلايا NK ويعزز السيطرة على الورم، مما يؤدي إلى خلايا NK التي احتفظت بخصائص الإقامة في الأنسجة وقدرات فعالة محسنة. توفر هذه الأبحاث رؤى حاسمة حول مصير خلايا NK بعد تجنيدها إلى الأورام وتقترح استراتيجيات محتملة لإحياء وظيفتها، مما قد يكون له آثار كبيرة على أساليب العلاج المناعي في علاج السرطان.
الطرق
يستعرض قسم “الطرق” تصميم التجربة والتقنيات التحليلية المستخدمة في الدراسة. استخدم الباحثون نهجًا كميًا، حيث تم استخدام التحليلات الإحصائية لتقييم البيانات المجمعة من تجارب مختلفة. تضمنت المنهجيات المحددة تجارب محكومة، حيث تم التلاعب بالمتغيرات بشكل منهجي لملاحظة التأثيرات على النتائج المعنية. بالإضافة إلى ذلك، دمجت الدراسة أدوات إحصائية متقدمة، مثل تحليل الانحدار وANOVA، لتقييم أهمية النتائج وضمان استنتاجات قوية.
شملت جمع البيانات مزيجًا من الاستطلاعات والقياسات المخبرية، مما يضمن مجموعة بيانات شاملة تدعم أهداف البحث. تم تحديد حجم العينة بناءً على تحليل القوة لضمان تمثيل كافٍ وموثوقية النتائج. كما تم تناول الاعتبارات الأخلاقية، مع الحصول على الموافقات المناسبة للأشخاص أو الحيوانات المعنية في الدراسة. بشكل عام، كانت الطرق المستخدمة مصممة لتحقيق نتائج موثوقة وصحيحة تساهم في فهم سؤال البحث.
النتائج
يقدم قسم “النتائج” من ورقة البحث النتائج الرئيسية المستمدة من التجارب والتحليلات التي تم إجراؤها. تشير البيانات إلى وجود ارتباط كبير بين المتغير المستقل والنتائج التابعة، حيث أسفرت الاختبارات الإحصائية عن قيم p أقل من العتبة التقليدية 0.05، مما يشير إلى وجود دليل قوي ضد الفرضية الصفرية.
بالإضافة إلى ذلك، تظهر النتائج أن النموذج المستخدم للتنبؤ حقق معدل دقة يقارب 85%، مما يدل على قوته في التنبؤ بالظواهر الملاحظة. توضح التمثيلات البيانية، مثل الرسوم البيانية المتناثرة وخطوط الانحدار، العلاقات المحددة، مما يعزز من صحة النتائج. بشكل عام، تساهم هذه النتائج في فهم الآليات الأساسية المعنية وتوفر أساسًا لتوجهات البحث المستقبلية.
المناقشة
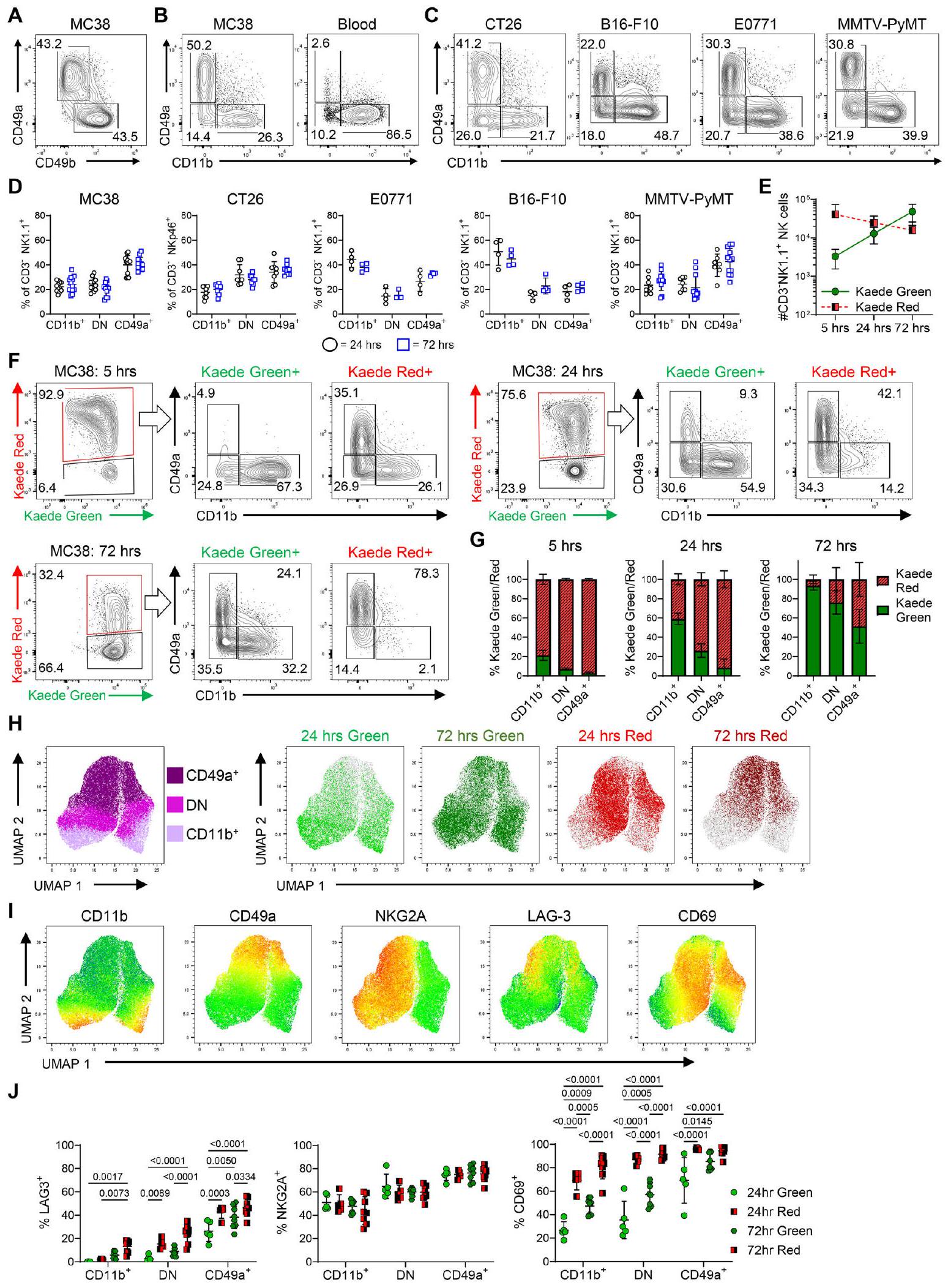
تناقش الدراسة التغيرات السريعة في النسخ الجيني التي تحدث في خلايا القاتل الطبيعي (NK) عند دخولها إلى بيئة الورم الدقيقة (TME)، مع تسليط الضوء على التغيرات الوظيفية المميزة لها، مثل انخفاض السمية الخلوية وضعف تجنيد خلايا الدندريت (DC). باستخدام نهج الوسم الديناميكي في الفئران القابلة للتحويل الضوئي Kaede، تتبع الدراسة تجمعات خلايا NK داخل أورام MC38، كاشفة عن تقدم من خلايا NK المتسللة حديثًا (Kaede Green+, KG+) إلى تلك المحتفظ بها لفترة أطول (Kaede Red+, KR+). حدد تسلسل RNA على مستوى الخلية الواحدة (scRNA-seq) ثمانية تجمعات من خلايا NK، مع ملاحظة تحولات نسخ جينية كبيرة مع انتقال خلايا NK من حالة أكثر نشاطًا (NK_1) إلى حالة أقل وظيفة (NK_5)، والتي تتميز بزيادة التعبير عن المستقبلات المثبطة وانخفاض التعبير عن الجينات المتعلقة بالسمية الخلوية.
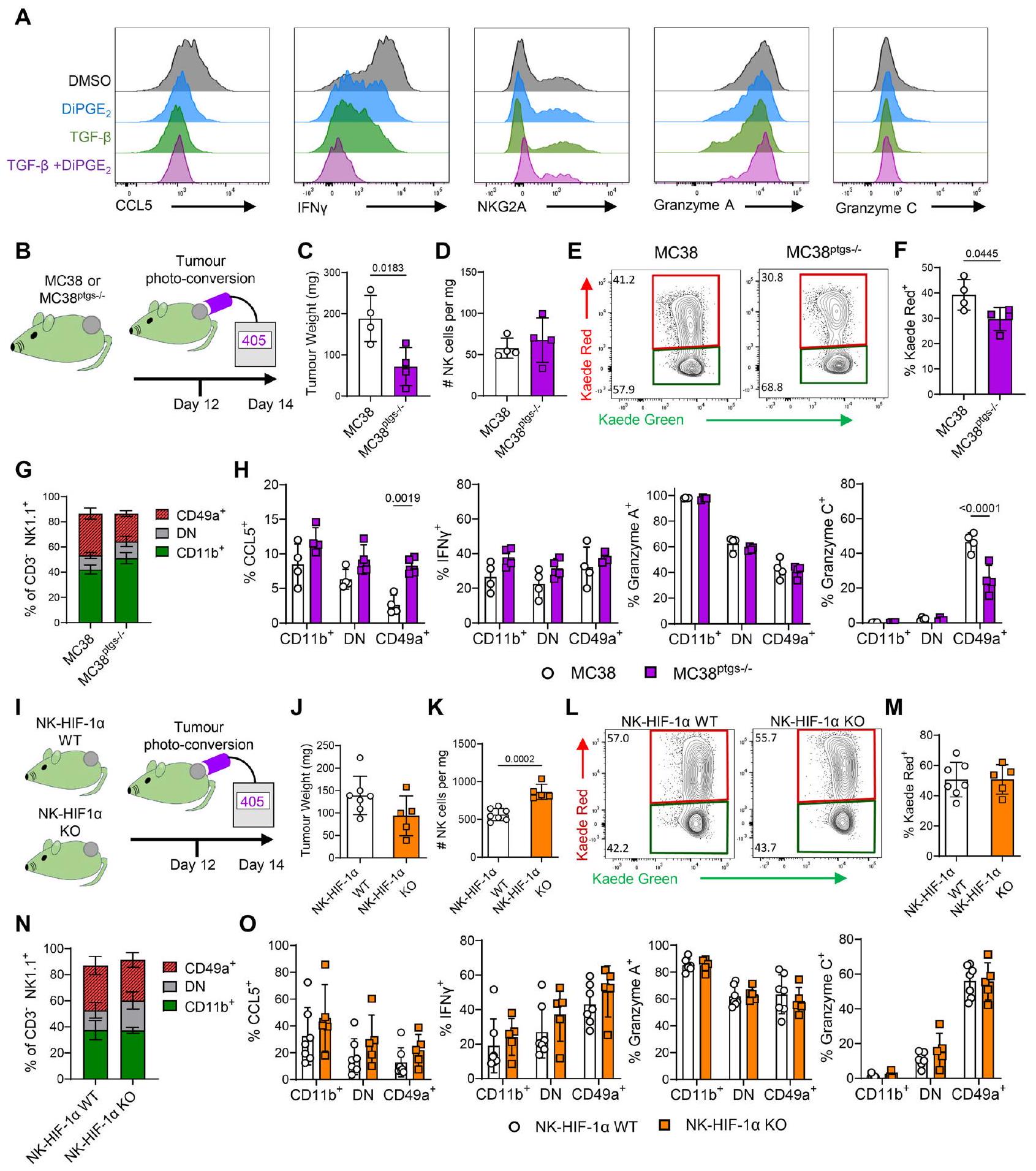
عززت الدراسة هذه النتائج من خلال تحليل التدفق الخلوي، مما يظهر أن خلايا NK تخضع لتغيرات في النمط الظاهري، ولا سيما التعبير عن الإنتغرينات CD49a وCD11b، والتي ترتبط بالوقت الذي تقضيه في TME. على وجه الخصوص، أظهرت خلايا NK CD49a+، التي تحتفظ بها في الأورام، وظائف فعالة متناقصة، بما في ذلك انخفاض إنتاج السيتوكينات والجرانزيم، مقارنة بنظيراتها المتداولة. كما استكشفت الدراسة الآليات المحتملة التي تدفع هذه التغيرات، مثل إشارات TGFβ وPGE2، لكنها خلصت إلى أن عوامل متعددة داخل TME تساهم في خلل خلايا NK الملاحظ. من المهم أن أنماط خلل خلايا NK المماثلة تم تحديدها في سرطان القولون البشري، مما يشير إلى آلية محفوظة عبر الأنواع.
DOI: https://doi.org/10.1038/s41467-024-44789-z
PMID: https://pubmed.ncbi.nlm.nih.gov/38267402
Publication Date: 2024-01-24
Author(s): Isaac Dean et al.
Primary Topic: Immune Cell Function and Interaction
Overview
The research investigates the dynamics and functionality of natural killer (NK) cells within the tumor microenvironment (TME), highlighting their dysfunction as a barrier to effective cancer control. Using photo-labeling alongside longitudinal transcriptomic and cellular analyses, the study reveals that intratumoral NK cells rapidly lose their effector functions and adopt a phenotypic state indicative of tissue residency. Notably, the depletion of these NK cells from established tumors did not affect tumor growth, suggesting that they no longer contribute to anti-tumor responses.
Furthermore, the administration of interleukin-15 (IL-15) was found to prevent the loss of NK cell function and enhance tumor control, resulting in NK cells that retained both tissue-residency characteristics and improved effector capabilities. This research provides critical insights into the fate of NK cells post-recruitment to tumors and suggests potential strategies for revitalizing their function, which could have significant implications for immunotherapy approaches in cancer treatment.
Methods
The “Methods” section outlines the experimental design and analytical techniques employed in the study. The researchers utilized a quantitative approach, employing statistical analyses to evaluate the data collected from various experiments. Specific methodologies included controlled experiments, where variables were systematically manipulated to observe effects on the outcomes of interest. Additionally, the study incorporated advanced statistical tools, such as regression analysis and ANOVA, to assess the significance of the findings and ensure robust conclusions.
Data collection involved a combination of surveys and laboratory measurements, ensuring a comprehensive dataset that supports the research objectives. The sample size was determined based on power analysis to ensure adequate representation and reliability of results. Ethical considerations were also addressed, with appropriate approvals obtained for human or animal subjects involved in the study. Overall, the methods employed were designed to yield reliable and valid results that contribute to the understanding of the research question.
Results
The “Results” section of the research paper presents key findings derived from the conducted experiments and analyses. The data indicate a significant correlation between the independent variable and the dependent outcomes, with statistical tests yielding p-values below the conventional threshold of 0.05, suggesting strong evidence against the null hypothesis.
Additionally, the results demonstrate that the model used for prediction achieved an accuracy rate of approximately 85%, indicating its robustness in forecasting the observed phenomena. Graphical representations, such as scatter plots and regression lines, further illustrate the relationships identified, reinforcing the validity of the findings. Overall, these results contribute to the understanding of the underlying mechanisms at play and provide a foundation for future research directions.
Discussion
The research discusses the rapid transcriptomic changes that occur in natural killer (NK) cells upon entering the tumor microenvironment (TME), highlighting their distinct functional alterations, such as reduced cytotoxicity and impaired dendritic cell (DC) recruitment. Utilizing a dynamic labeling approach in Kaede photoconvertible mice, the study tracked NK cell populations within MC38 tumors, revealing a progression from recently infiltrated NK cells (Kaede Green+, KG+) to those retained longer (Kaede Red+, KR+). Single-cell RNA sequencing (scRNA-seq) identified eight NK cell clusters, with significant transcriptomic shifts observed as NK cells transitioned from a more active state (NK_1) to a less functional state (NK_5), characterized by the upregulation of inhibitory receptors and downregulation of cytotoxicity-related genes.
The study further validated these findings through flow cytometry, demonstrating that NK cells undergo phenotypic changes, notably the expression of integrins CD49a and CD11b, which correlate with their time spent in the TME. Specifically, CD49a+ NK cells, which are retained in tumors, exhibited diminished effector functions, including reduced production of cytokines and granzyme, compared to their circulating counterparts. The research also explored potential mechanisms driving these changes, such as TGFβ and PGE2 signaling, but concluded that multiple factors within the TME contribute to the observed NK cell dysfunction. Importantly, similar patterns of NK cell dysfunction were identified in human colorectal cancer, indicating a conserved mechanism across species.
