DOI: https://doi.org/10.1038/s41467-024-45209-y
PMID: https://pubmed.ncbi.nlm.nih.gov/38291346
تاريخ النشر: 2024-01-30
المؤلف: Dena Ennis وآخرون
الموضوع الرئيسي: تغذية وصحة الرضع
نظرة عامة
تدرس الدراسة العلاقة بين أوليغوسكاريد حليب الأم (HMOs) في حليب الثدي والميكروبيوم المعوي للرضع، مع التركيز بشكل خاص على بيفيدوبكتيريوم لونغوم تحت النوع إنفانتيس (BL. infantis)، وهو مستخدم رئيسي لـ HMO. باستخدام طريقة عالية الإنتاجية، قام الباحثون بتحليل مجموعة طولية من 21 ثنائي أم-رضيع، كاشفين عن تغييرات كبيرة في الميكروبيوم المعوي للرضيع على مدى عدة أشهر، بينما ظل تكوين HMO في حليب الأم مستقرًا نسبيًا. ومن الجدير بالذكر أنه على الرغم من تأثير أنواع بيفيدوبكتيريوم على تباين العينات، لم يتم العثور على HMO محدد يرتبط بوفرة هذه الأنواع.
تشير النتائج إلى أن الاستعمار بواسطة BL. infantis يحدث في وقت لاحق من فترة الرضاعة الطبيعية مما كان متوقعًا سابقًا، سواء ضمن المجموعة المدروسة أو في سياقات جغرافية أخرى. وهذا يبرز ضرورة فحص ديناميات BL. infantis في أمعاء الرضيع، حيث يلعب حليب الثدي، الذي يحتوي على مجموعة متنوعة من HMOs التي تعمل كركائز للبكتيريا المعوية، دورًا حاسمًا في تشكيل المجتمع الميكروبي المبكر. تسلط الدراسة الضوء على التفاعل المعقد بين الوراثة الأمومية، والعوامل البيئية، وعمر الرضيع في تحديد تكوين HMO وآثاره على صحة أمعاء الرضيع.
الطرق
توضح قسم “الطرق” تصميم التجربة والتقنيات التحليلية المستخدمة في الدراسة. استخدم الباحثون نهجًا كميًا، حيث قاموا بتنفيذ تجارب محكومة لجمع البيانات حول المتغيرات المحددة. تم إجراء تحليلات إحصائية لتقييم دلالة النتائج، باستخدام تقنيات مثل تحليل الانحدار وANOVA لتقييم العلاقات بين المتغيرات المستقلة والتابعة.
بالإضافة إلى ذلك، دمجت الدراسة طريقة أخذ عينات منهجية لضمان جمع بيانات تمثيلية. تم تحديد حجم العينة بناءً على تحليل القوة لتحقيق قوة إحصائية كافية. تمت معالجة البيانات باستخدام أدوات برمجية، مع ضمان الالتزام الصارم بالمعايير المنهجية لتعزيز موثوقية وصدق النتائج. بشكل عام، تم تصميم الطرق المستخدمة لمعالجة الأسئلة البحثية المطروحة في الدراسة بشكل قوي.
النتائج
يقدم قسم “النتائج” النتائج الرئيسية للدراسة، مع تسليط الضوء على النتائج المهمة المستمدة من الطرق التجريبية أو التحليلية المستخدمة. تشير البيانات إلى أن الفرضية الرئيسية كانت مدعومة، حيث كشفت التحليلات الإحصائية عن ارتباط قوي بين المتغيرات قيد التحقيق. على وجه التحديد، تظهر النتائج أن التدخل أدى إلى تحسين قابل للقياس في النتائج المستهدفة، كما يتضح من المقاييس المستخدمة.
بالإضافة إلى ذلك، يتضمن القسم أشكالًا وجداول متنوعة توضح الاتجاهات والأنماط الملحوظة في البيانات. تعزز هذه التمثيلات المرئية النتائج، مما يظهر تمييزًا واضحًا بين المجموعات الضابطة والتجريبية. بشكل عام، توفر النتائج أدلة قوية على فعالية النهج المقترح، مما يشير إلى آثار محتملة للبحث المستقبلي والتطبيقات العملية في المجال المعني.
المناقشة
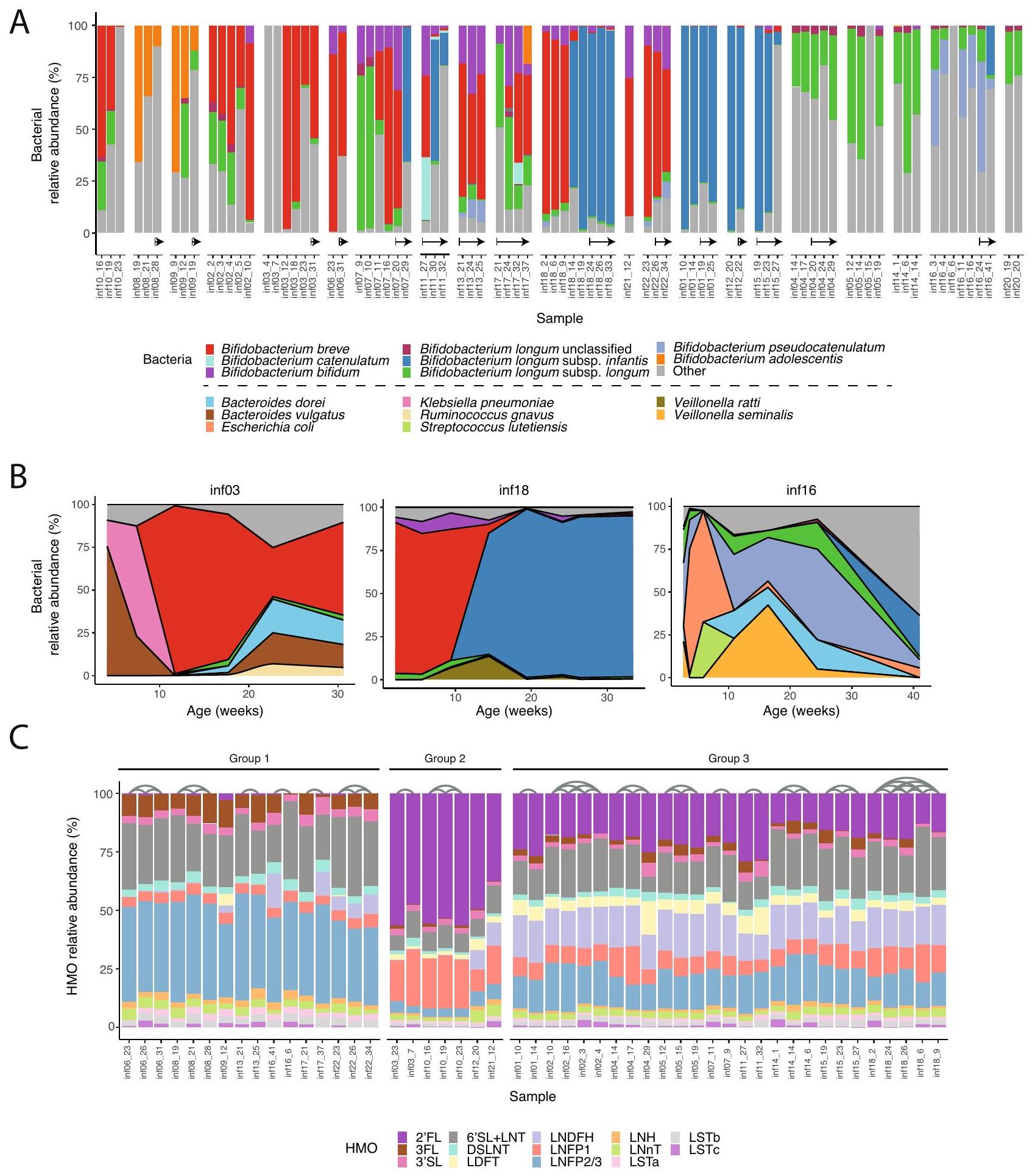
في هذه الدراسة، تم إنشاء مجموعة طولية جديدة تضم 21 ثنائي أم-رضيع للتحقيق في العلاقة بين أوليغوسكاريد حليب الأم (HMOs) في حليب الثدي والميكروبيوم المعوي للرضع. استخدمت الأبحاث قاعدة بيانات MetaPhlAn المصممة خصيصًا للتفريق بين الأنواع الفرعية لبيفيدوبكتيريوم لونغوم، وبشكل خاص بيفيدوبكتيريوم لونغوم تحت النوع إنفانتيس (BL. infantis) وبيفيدوبكتيريوم لونغوم تحت النوع لونغوم (BL. longum). كشفت النتائج عن ارتباط قوي بين الطريقة الحسابية ونتائج PCR الكمية، مما يؤكد خصوصية وحساسية النهج الجديد. ومن الجدير بالذكر أن الدراسة وجدت أنه بينما أظهر الميكروبيوم المعوي للرضيع تباينًا كبيرًا بمرور الوقت، ظل تكوين HMO في حليب الأمهات مستقرًا نسبيًا، مما يشير إلى أن العوامل الأخرى غير HMOs، مثل المنافسة الميكروبية والتغذية المتبادلة، قد تؤثر على ديناميات الميكروبيوم المعوي للرضيع.
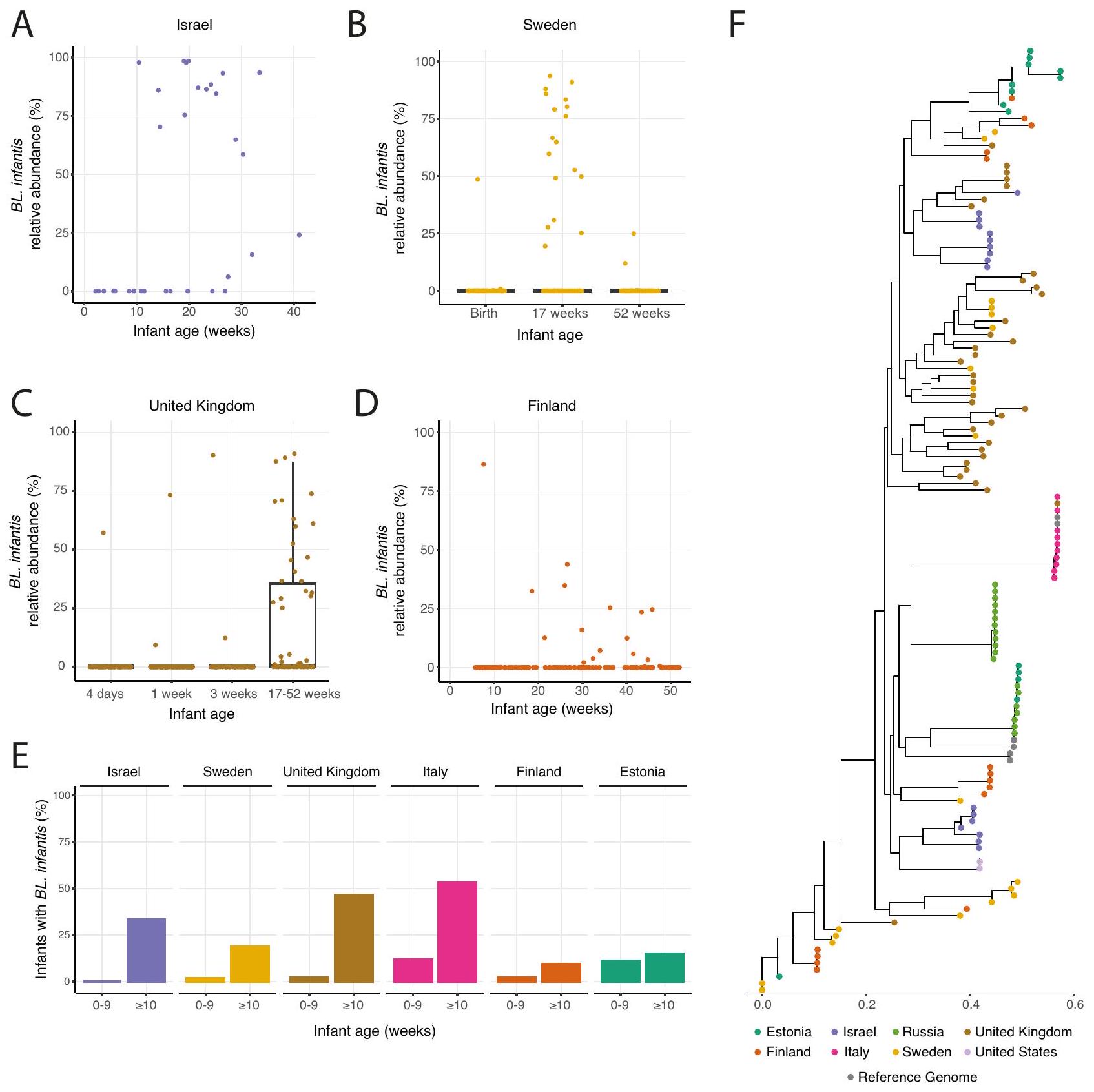
أشارت التحليلات إلى أن أنواع بيفيدوبكتيريوم، وخاصة BL. infantis، لعبت دورًا حاسمًا في تشكيل الميكروبيوم المعوي للرضيع، مع ظهور ملفات ميكروبية مميزة بناءً على الأنواع السائدة الموجودة. ومن المثير للاهتمام أن BL. infantis لم يتم اكتشافه في الأسابيع الأولى من الحياة، حيث يظهر عادةً حوالي 10 أسابيع من العمر، وهو ما يتماشى مع الملاحظات عبر مجموعات متعددة من مناطق جغرافية مختلفة. يشير هذا الاستعمار المتأخر إلى أن تأسيس B. infantis في الأمعاء قد يتأثر بعوامل تتجاوز توفر HMO، بما في ذلك توقيت الرضاعة الطبيعية والتأثيرات البيئية المحتملة. بشكل عام، تسلط الدراسة الضوء على تعقيد التفاعلات بين HMOs، وأنواع بيفيدوبكتيريوم، والميكروبيوم المعوي للرضيع، مما يبرز الحاجة إلى مزيد من البحث لتوضيح هذه العلاقات.
DOI: https://doi.org/10.1038/s41467-024-45209-y
PMID: https://pubmed.ncbi.nlm.nih.gov/38291346
Publication Date: 2024-01-30
Author(s): Dena Ennis et al.
Primary Topic: Infant Nutrition and Health
Overview
The study investigates the relationship between human milk oligosaccharides (HMOs) in breast milk and the gut microbiome of infants, particularly focusing on Bifidobacterium longum subsp. infantis (BL. infantis), a key HMO-utilizer. Utilizing a high-throughput method, the researchers analyzed a longitudinal cohort of 21 mother-infant dyads, revealing significant changes in the infant gut microbiome over several months, while the HMO composition in maternal milk remained relatively stable. Notably, despite the influence of Bifidobacterium species on sample variation, no specific HMOs were found to correlate with the abundance of these species.
The findings indicate that colonization by BL. infantis occurs later in the breastfeeding period than previously anticipated, both within the studied cohort and in other geographic contexts. This underscores the necessity of examining the dynamics of BL. infantis in the infant gut, as breast milk, which contains a diverse array of HMOs that serve as substrates for gut bacteria, plays a crucial role in shaping the early microbial community. The study highlights the complex interplay between maternal genetics, environmental factors, and infant age in determining HMO composition and its implications for infant gut health.
Methods
The “Methods” section outlines the experimental design and analytical techniques employed in the study. The researchers utilized a quantitative approach, implementing controlled experiments to gather data on the specified variables. Statistical analyses were conducted to evaluate the significance of the results, employing techniques such as regression analysis and ANOVA to assess the relationships between the independent and dependent variables.
Additionally, the study incorporated a systematic sampling method to ensure representative data collection. The sample size was determined based on power analysis to achieve adequate statistical power. Data were processed using software tools, ensuring rigorous adherence to methodological standards to enhance the reliability and validity of the findings. Overall, the methods employed were designed to robustly address the research questions posed in the study.
Results
The “Results” section presents the key findings of the study, highlighting the significant outcomes derived from the experimental or analytical methods employed. The data indicates that the primary hypothesis was supported, with statistical analyses revealing a strong correlation between the variables under investigation. Specifically, the results demonstrate that the intervention led to a measurable improvement in the targeted outcomes, as evidenced by the metrics used.
Additionally, the section includes various figures and tables that illustrate the trends and patterns observed in the data. These visual representations reinforce the findings, showing a clear distinction between the control and experimental groups. Overall, the results provide compelling evidence for the effectiveness of the proposed approach, suggesting potential implications for future research and practical applications in the relevant field.
Discussion
In this study, a novel longitudinal cohort comprising 21 mother-infant dyads was established to investigate the relationship between human milk oligosaccharides (HMOs) in breast milk and the infant gut microbiome. The research utilized a tailored MetaPhlAn database to differentiate between Bifidobacterium longum subspecies, specifically Bifidobacterium longum subsp. infantis (BL. infantis) and Bifidobacterium longum subsp. longum (BL. longum). The findings revealed a strong correlation between the computational method and quantitative PCR results, confirming the specificity and sensitivity of the new approach. Notably, the study found that while the infant gut microbiome exhibited significant variability over time, the HMO composition in mothers’ milk remained relatively stable, suggesting that factors other than HMOs, such as microbial competition and cross-feeding, may influence the dynamics of the infant gut microbiome.
The analysis indicated that Bifidobacterium species, particularly BL. infantis, played a crucial role in shaping the infant gut microbiome, with distinct microbial profiles emerging based on the dominant species present. Interestingly, BL. infantis was not detected in the early weeks of life, typically appearing around 10 weeks of age, which aligns with observations across multiple cohorts from various geographical regions. This delayed colonization suggests that the establishment of B. infantis in the gut may be influenced by factors beyond HMO availability, including the timing of breastfeeding and potential environmental influences. Overall, the study underscores the complexity of interactions between HMOs, Bifidobacterium species, and the infant gut microbiome, highlighting the need for further research to elucidate these relationships.
