DOI: https://doi.org/10.1038/s41467-025-58563-2
PMID: https://pubmed.ncbi.nlm.nih.gov/40185732
تاريخ النشر: 2025-04-04
المؤلف: Huanhuan Cai وآخرون
الموضوع الرئيسي: الاستجابات المناعية والتطعيمات
نظرة عامة
تناقش هذه القسم من ورقة البحث مفهوم المناعة المدربة، والذي يشير إلى الذاكرة طويلة الأمد لخلايا المناعة الفطرية، وتحقق في كيفية تأثير توفر المغذيات البيئية، وبشكل خاص مصادر الكربون، على هذه الظاهرة. تكشف الدراسة أن المونوسيتات المدربة تفضل استخدام اللاكتات بدلاً من الجلوكوز كمادة أساسية لدورة حمض الكربوكسيليك الثلاثي (TCA)، وهو أمر حاسم لإنتاج السيتوكينات واستجابة العدوى البكتيرية والفطرية. تشير النتائج إلى أن استقلاب اللاكتات ضروري ليس فقط لتغذية دورة TCA ولكن أيضًا لتنظيم اللاكتيل من الهيستون، مما يعزز إمكانية الوصول إلى الكروماتين ويسهل المناعة المدربة.
تدعم التحليلات الإضافية، بما في ذلك تحليل النسخ، ATAC-seq، وCUT&Tag-seq، الاستنتاج بأن اللاكتات تلعب دورًا مركزيًا في كل من البرامج المناعية الأيضية والوراثية المرتبطة بالمناعة المدربة. كما تبرز الدراسة أهمية توفر المغذيات في تشكيل المسارات الأيضية في خلايا المناعة، مما يشير إلى أن العوامل البيئية يمكن أن تؤثر بشكل كبير على وظيفة خلايا المناعة. أظهر تثبيط الاستقلاب المعتمد على اللاكتات من خلال كتم إنزيم اللاكتات ديهيدروجيناز A (LDHA) أنه يؤثر سلبًا على كل من دورة TCA واللاكتيل من الهيستون، مما يبرز الدور المحوري للاكتات في إعادة برمجة الأيض اللازمة للاستجابات المناعية الفعالة.
مقدمة
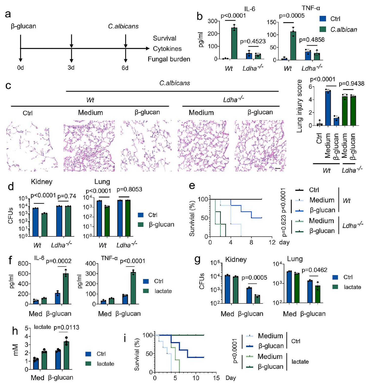
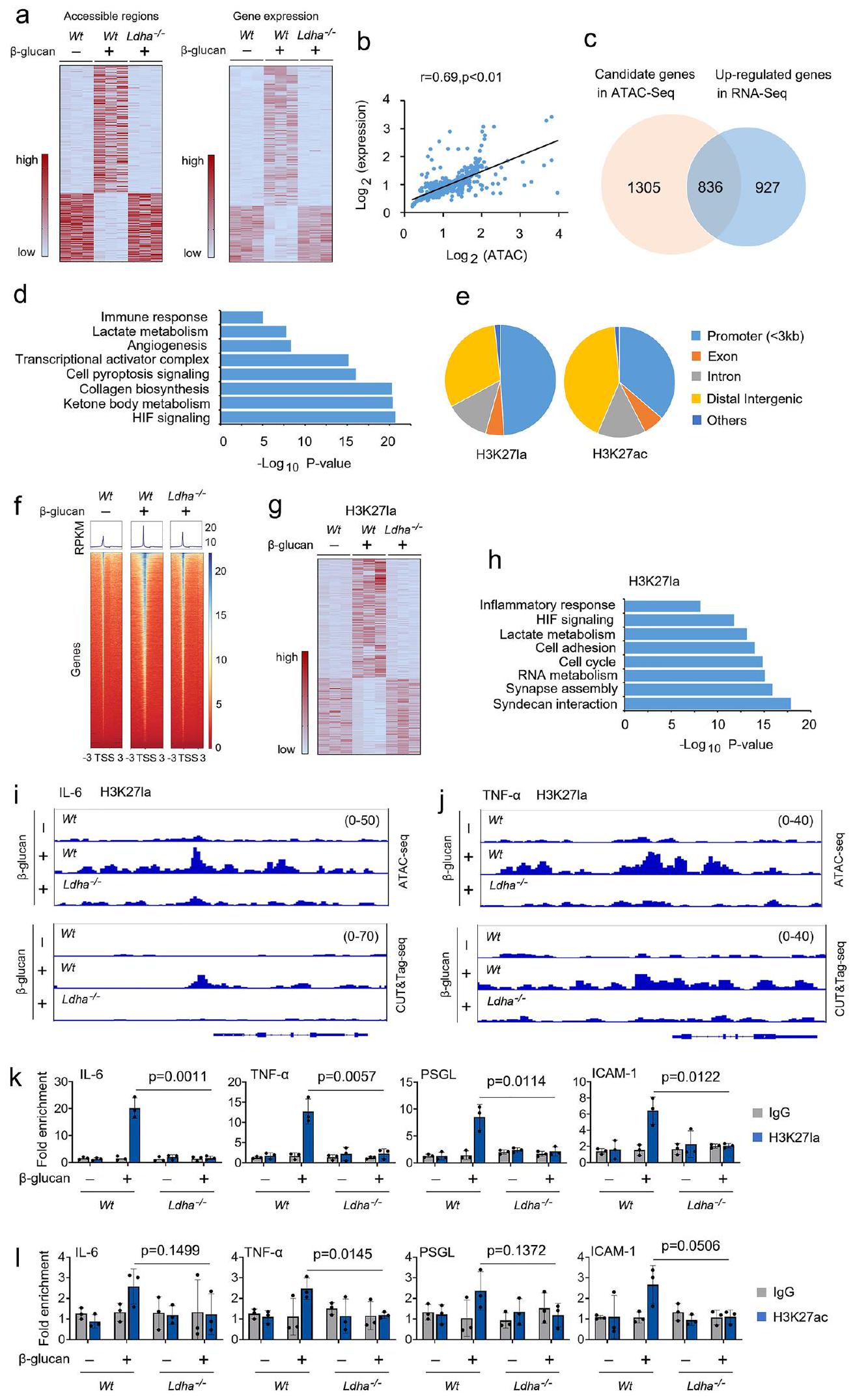
تستكشف الدراسة دور اللاكتات في الحفاظ على إمكانية الوصول إلى الكروماتين من خلال اللاكتيل من الهيستون في المونوسيتات، خاصة خلال تحفيز المناعة المدربة. باستخدام تحليل ATAC-seq، حدد الباحثون 2,848 منطقة كروماتينية مع إمكانية وصول متغيرة في المونوسيتات المدربة من النوع البري (Wt) وLDHA -/-. كشفت تحليل RNA-seq عن ارتباط كبير بين تغييرات إمكانية الوصول إلى الكروماتين وتعبير الجينات، حيث تم تحديد 836 جينًا مرتفع التعبير مرتبطًا بمسارات مثل الاستجابة المناعية واستقلاب اللاكتات. من الجدير بالذكر أن اللاكتيل من الهيستون عند H3 ليسين 27 (H3K27la) كان موجودًا بكثرة في مواقع بدء النسخ (TSSs) لجينات التهابية مثل IL-6 وTNF-α في المونوسيتات المدربة من النوع البري، ولكن ليس في المونوسيتات المدربة من LDHA -/-, مما يشير إلى دور حاسم للاكتات في التعديلات الوراثية التي تعزز التعبير الجيني المرتبط بالمناعة المدربة.
علاوة على ذلك، استخدمت الدراسة اختبارات CUT&Tag وChIP-qPCR لإظهار أن تجنيد H3K27la إلى المحفزات لجينات الالتهاب والالتصاق الرئيسية قد زاد بشكل كبير في المونوسيتات المدربة من النوع البري. في المقابل، أظهر H3K27ac اختلافات طفيفة فقط بين المونوسيتات المدربة وغير المدربة. تشير النتائج إلى أن إنتاج اللاكتات يؤثر على البرمجة الوراثية المعتمدة على الأسيتيل، مما يعدل التعبير عن الجينات الحيوية للاستجابة المناعية في المونوسيتات المدربة. تسلط هذه الأبحاث الضوء على أهمية المنتجات الأيضية مثل اللاكتات في تنظيم ديناميات الكروماتين وتعبير الجينات في خلايا المناعة.
الطرق
تحدد قسم “الطرق” الأساليب التجريبية والتحليلية المستخدمة في الدراسة. يوضح تصميم التجارب، بما في ذلك اختيار المواد، وتحضير العينات، والبروتوكولات المحددة المتبعة لضمان إمكانية التكرار. تم إجراء تحليلات إحصائية لتقييم أهمية النتائج، باستخدام تقنيات مثل ANOVA أو تحليل الانحدار حسب الاقتضاء.
بالإضافة إلى ذلك، يصف القسم النماذج الرياضية المستخدمة لتفسير البيانات، بما في ذلك أي معادلات أو خوارزميات ذات صلة. تم تصميم المنهجية لمعالجة أسئلة البحث بفعالية، مما يضمن أن النتائج قوية ويمكن تعميمها على سياقات أوسع. بشكل عام، تعتبر الطرق المستخدمة حاسمة للتحقق من استنتاجات الدراسة وتعزيز الفهم في هذا المجال.
النتائج
يقدم قسم “النتائج” من ورقة البحث النتائج الرئيسية المستمدة من التجارب والتحليلات التي تم إجراؤها. يبرز النتائج المهمة التي تدعم الفرضيات أو أسئلة البحث المطروحة سابقًا في الدراسة. غالبًا ما يتم توضيح البيانات من خلال الجداول أو الرسوم البيانية أو الأشكال، مما يوفر تمثيلًا بصريًا للنتائج، مما يسهل تفسير الاتجاهات والأنماط الملحوظة.
قد يتضمن القسم أيضًا تحليلات إحصائية تتحقق من النتائج، مثل قيم p أو فترات الثقة، مما يشير إلى موثوقية وأهمية النتائج. بالإضافة إلى ذلك، يتم مناقشة المقارنات مع الدراسات السابقة أو التوقعات النظرية لوضع النتائج في سياق أوسع من البحث. بشكل عام، يخدم هذا القسم لنقل الأدلة التجريبية التي تدعم الاستنتاجات المستخلصة في الدراسة.
المناقشة
تسلط الأبحاث الضوء على الدور المهم لمصادر الكربون القطبية (PCSs)، وخاصة اللاكتات، في تعديل استقلاب الجلوكوز والمناعة المدربة في المونوسيتات. تفتقر وسائل الثقافة الخلوية التقليدية، التي تحتوي غالبًا على مستويات فوق الفسيولوجية من الجلوكوز والجلوتامين، إلى المستقلبات الأساسية مثل اللاكتات، والتي تعتبر حيوية لاستقلاب الخلايا. توضح الدراسة أن اللاكتات تعمل ليس فقط كمادة أساسية لدورة حمض الكربوكسيليك الثلاثي (TCA) ولكن أيضًا كمنظم رئيسي للاكتيل من الهيستون، مما يؤثر على إنتاج السيتوكينات خلال الاستجابات المناعية. على وجه التحديد، أظهرت الدراسة أن اللاكتات تعيد توجيه تدفق الجلوكوز بعيدًا عن التحلل السكري نحو مسار الفوسفات البنتوز (PPP) ومسار تخليق السيرين (SSP)، مما يعزز المرونة الأيضية للمونوسيتات المدربة.
علاوة على ذلك، تشير النتائج إلى أن اللاكتات هي وقود مفضل لاستقلاب دورة TCA، حتى في وجود الجلوكوز، وأن استقلابها أمر حاسم لإنتاج الأسيتيل-CoA، الذي بدوره يسهل اللاكتيل من الهيستون. هذه اللاكتيلة ضرورية للحفاظ على إمكانية الوصول إلى الكروماتين عند مواقع جينات السيتوكينات، مما يمكّن استجابة مناعية أكثر قوة عند التحفيز الثانوي. تؤكد الدراسة على أهمية مراعاة توفر المغذيات في فهم المناعة المدربة وتقترح أن استقلاب اللاكتات قد يكون هدفًا محوريًا للتدخلات العلاجية في الحالات المرتبطة بالمناعة.
DOI: https://doi.org/10.1038/s41467-025-58563-2
PMID: https://pubmed.ncbi.nlm.nih.gov/40185732
Publication Date: 2025-04-04
Author(s): Huanhuan Cai et al.
Primary Topic: Immune responses and vaccinations
Overview
This section of the research paper discusses the concept of trained immunity, which refers to the long-term memory of innate immune cells, and investigates how environmental nutrient availability, specifically carbon sources, influences this phenomenon. The study reveals that trained monocytes preferentially utilize lactate over glucose as a substrate for the tricarboxylic acid (TCA) cycle, which is crucial for their cytokine production and response to bacterial and fungal infections. The findings indicate that lactate metabolism is essential not only for fueling the TCA cycle but also for regulating histone lactylation, thereby enhancing chromatin accessibility and facilitating trained immunity.
Further analyses, including transcriptome analysis, ATAC-seq, and CUT&Tag-seq, support the conclusion that lactate plays a central role in both immunometabolic and epigenetic programs associated with trained immunity. The study also highlights the importance of nutrient availability in shaping metabolic pathways in immune cells, suggesting that environmental factors can significantly influence immune cell function. Inhibiting lactate-dependent metabolism through the silencing of lactate dehydrogenase A (LDHA) was shown to impair both the TCA cycle and histone lactylation, underscoring lactate’s pivotal role in the metabolic reprogramming necessary for effective immune responses.
Introduction
The study investigates the role of lactate in maintaining chromatin accessibility through histone lactylation in monocytes, particularly during the induction of trained immunity. Using ATAC-seq analysis, the researchers identified 2,848 chromatin regions with altered accessibility in wild-type (Wt) and LDHA -/- trained monocytes. RNA-seq analysis revealed a significant correlation between chromatin accessibility changes and gene expression, identifying 836 upregulated genes associated with pathways such as immune response and lactate metabolism. Notably, histone lactylation at H3 lysine 27 (H3K27la) was found to be enriched at transcription start sites (TSSs) of inflammatory genes like IL-6 and TNF-α in Wt-trained monocytes, but not in LDHA -/- trained monocytes, indicating a crucial role for lactate in epigenetic modifications that enhance gene expression related to trained immunity.
Furthermore, the study employed CUT&Tag and ChIP-qPCR assays to demonstrate that H3K27la recruitment to the promoters of key inflammatory and adhesion genes was significantly increased in Wt-trained monocytes. In contrast, H3K27ac showed only minor differences between trained and non-trained monocytes. The findings suggest that lactate production influences acetylation-dependent epigenetic programming, thereby modulating the expression of genes critical for the immune response in trained monocytes. This research highlights the importance of metabolic byproducts like lactate in regulating chromatin dynamics and gene expression in immune cells.
Methods
The “Methods” section outlines the experimental and analytical approaches employed in the study. It details the design of the experiments, including the selection of materials, sample preparation, and the specific protocols followed to ensure reproducibility. Statistical analyses were conducted to evaluate the significance of the results, employing techniques such as ANOVA or regression analysis as appropriate.
Additionally, the section describes the mathematical models used to interpret the data, including any relevant equations or algorithms. The methodology is designed to address the research questions effectively, ensuring that the findings are robust and can be generalized to broader contexts. Overall, the methods employed are critical for validating the study’s conclusions and advancing understanding in the field.
Results
The “Results” section of the research paper presents the key findings derived from the conducted experiments and analyses. It highlights the significant outcomes that support the hypotheses or research questions posed earlier in the study. The data is often illustrated through tables, graphs, or figures, which provide a visual representation of the results, making it easier to interpret the trends and patterns observed.
The section may also include statistical analyses that validate the findings, such as p-values or confidence intervals, indicating the reliability and significance of the results. Additionally, comparisons with previous studies or theoretical expectations are discussed to contextualize the findings within the broader field of research. Overall, this section serves to convey the empirical evidence that underpins the conclusions drawn in the study.
Discussion
The research highlights the significant role of polar carbon sources (PCSs), particularly lactate, in modulating glucose metabolism and trained immunity in monocytes. Traditional cell culture media, which often contain supraphysiological levels of glucose and glutamine, lack essential metabolites like lactate, which are crucial for cellular metabolism. The study demonstrates that lactate serves not only as a substrate for the tricarboxylic acid (TCA) cycle but also as a key regulator of histone lactylation, influencing cytokine production during immune responses. Specifically, lactate was shown to redirect glucose flux away from glycolysis towards the pentose phosphate pathway (PPP) and serine synthesis pathway (SSP), thereby enhancing the metabolic flexibility of trained monocytes.
Moreover, the findings indicate that lactate is a preferred fuel for TCA cycle metabolism, even in the presence of glucose, and that its metabolism is critical for the production of acetyl-CoA, which in turn facilitates histone lactylation. This lactylation is essential for maintaining chromatin accessibility at cytokine gene loci, thus enabling a more robust immune response upon secondary stimulation. The study underscores the importance of considering nutrient availability in understanding trained immunity and suggests that lactate metabolism may be a pivotal target for therapeutic interventions in immune-related conditions.
