DOI: https://doi.org/10.1038/s41467-024-45925-5
PMID: https://pubmed.ncbi.nlm.nih.gov/38395981
تاريخ النشر: 2024-02-23
المؤلف: Mingxing Wang وآخرون
الموضوع الرئيسي: تثبيت النيتروجين في البقوليات
نظرة عامة
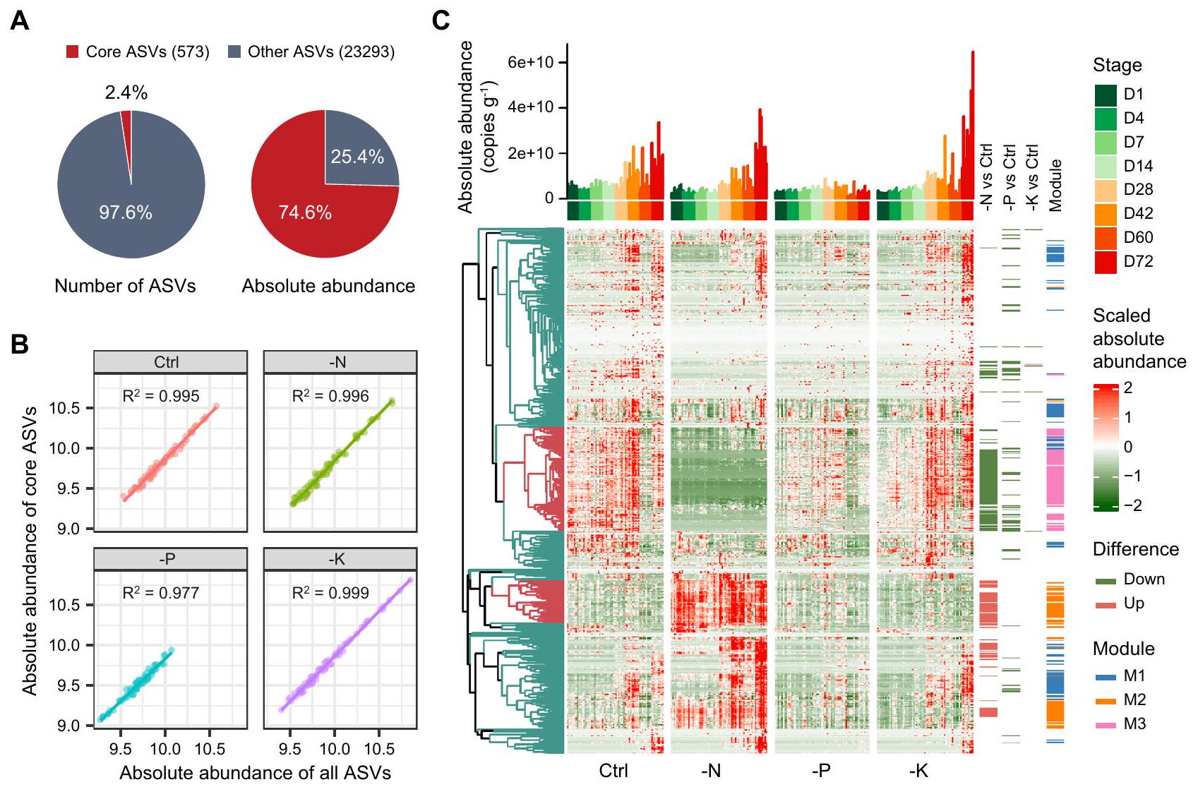
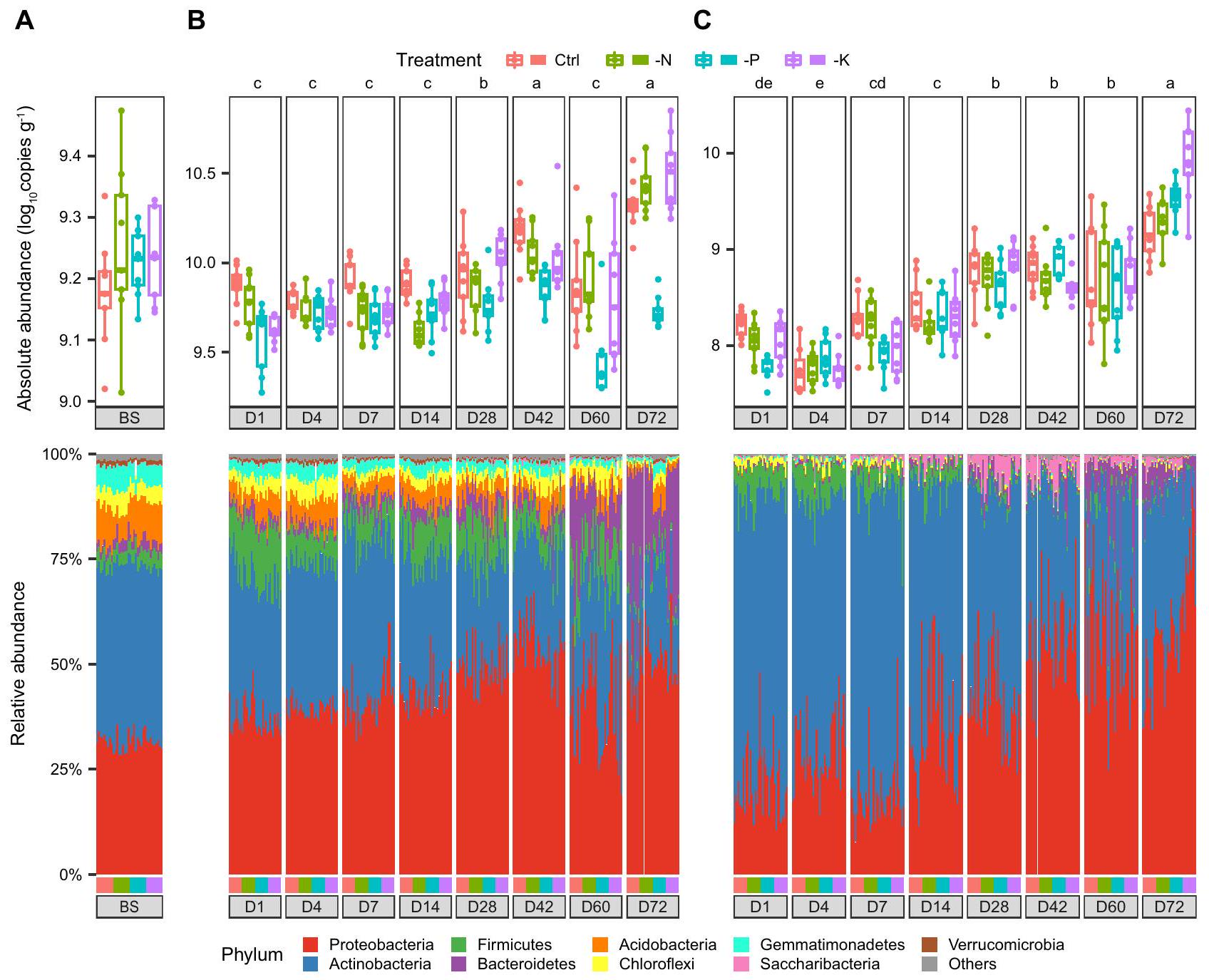
تدرس الدراسة تأثير علاجات الأسمدة غير المتوازنة على الميكروبيومات المرتبطة بالجذور لنباتات فول الصويا، باستخدام تحليل الميكروبيوم الكمي (QMP) لتحليل ديناميات المجتمع البكتيري مع مرور الوقت. تكشف النتائج أن البكتيريا المرتبطة بالجذور تخضع لتتابع كبير خلال تطور النبات، مع زيادات ملحوظة في الأحمال البكتيرية، خاصة داخل شعبة Bacteroidetes، في مراحل النمو اللاحقة. تؤثر التسميد غير المتوازن بشكل ملحوظ على تجميع ميكروبيوم منطقة الجذور لفول الصويا؛ على وجه الخصوص، يؤدي غياب سماد النيتروجين (N) إلى تباين في المجتمعات البكتيرية مقارنة بالنباتات المخصبة، بينما تعيق نقص الفوسفور (P) الحمل البكتيري العام والتداول.
علاوة على ذلك، تحدد الأبحاث مجتمعًا صناعيًا (SynCom) مشتقًا من مجموعة غنية بالنيتروجين المنخفض الذي يحفز نمو النبات بشكل فعال، مما يتماشى مع استدامة إنتاجية فول الصويا على الرغم من نقص سماد النيتروجين. تؤكد هذه النتائج الدور الحاسم للميكروبيومات المرتبطة بالجذور كمساهمين ديناميين في صحة النبات ونموه، مما يبرز إمكاناتها في تعزيز الممارسات الزراعية المستدامة. تسلط الدراسة الضوء على أهمية فهم الديناميات الميكروبية فيما يتعلق بإدارة المغذيات، مشيرة إلى أن النباتات يمكن أن تؤثر بنشاط على ميكروبيوماتها من خلال إفرازات الجذور، وبالتالي تحسين اكتساب المغذيات طوال دورة حياتها.
الطرق
استخدمت الدراسة تجربة ميدانية طويلة الأمد بدأت في عام 1979 في منطقة داوواي، هاربين، الصين، للتحقيق في تأثيرات علاجات التسميد المختلفة على محاصيل فول الصويا ضمن نظام دوران مدته ثلاث سنوات من فول الصويا، والذرة، والقمح. شمل التصميم التجريبي أربعة علاجات: التسميد بالجرعة الكاملة (التحكم)، نقص النيتروجين (-N)، نقص الفوسفور (-P)، ونقص البوتاسيوم (-K)، كل منها مكرر في ثلاثة قطع عشوائية بمساحة 36 م². تم تقييم الخصائص الكيميائية للتربة من خلال طرق متنوعة، بما في ذلك قياس درجة حموضة التربة، الفوسفور المتاح، البوتاسيوم، المادة العضوية في التربة (SOM)، والكربون العضوي المذاب (DOC). تم جمع عينات من تربة منطقة الجذور والجذور في مراحل نمو متعددة لتحليل المجتمعات الميكروبية وتطور النبات.
لتحليل الميكروبات، تم عزل سلالات بكتيرية من منطقة الجذور من التربة باستخدام وسائط LB و R2B، تلاها التنقية والتعريف باستخدام جين 16S rRNA. ركزت الدراسة على بناء مجتمعات صناعية (SynComs) من السلالات المعزولة، وخاصة تلك من علاج -N، التي أظهرت أحمال بكتيرية أعلى بشكل ملحوظ مقارنة بالتحكم. تم اختبار السلالات المختارة لتأثيراتها على نمو فول الصويا، مع علاجات تشمل مجموعة تحكم، وSynComs من وحدات مختلفة، ومحاليل مغذية متغيرة. تم قياس مقاييس نمو النبات، مثل ارتفاع الساق والكتلة الحيوية الكلية، جنبًا إلى جنب مع تركيزات نيتروجين النترات لتقييم تأثير المجتمعات الميكروبية على تطور فول الصويا.
النتائج
يقدم قسم “النتائج” النتائج الرئيسية للدراسة، مسلطًا الضوء على النتائج المهمة المستمدة من الإجراءات التجريبية أو التحليلية المستخدمة. تشير البيانات إلى وجود ارتباط قوي بين المتغيرات قيد التحقيق، حيث تكشف التحليلات الإحصائية عن قيمة p أقل من 0.05، مما يشير إلى أن النتائج ذات دلالة إحصائية. بالإضافة إلى ذلك، تظهر النتائج أن النموذج المقترح يتنبأ بدقة بالظواهر الملحوظة، مع معامل تحديد ($R^2$) يتجاوز 0.85، مما يدل على مستوى عالٍ من القوة التفسيرية.
علاوة على ذلك، توضح النتائج تأثير المتغيرات المستقلة على المتغير التابع، مع التركيز بشكل خاص على حجم التأثير، الذي تم حسابه ليكون كبيرًا. وهذا يشير إلى أن التدخلات أو الظروف المطبقة في الدراسة لها تداعيات ذات مغزى على المجال. بشكل عام، تسهم النتائج في تقديم رؤى قيمة حول سؤال البحث، داعمة الفرضية ومقدمة أساسًا للتحقيقات المستقبلية.
المناقشة
تسلط قسم المناقشة في ورقة البحث الضوء على التأثيرات الكبيرة للتسميد على الخصائص الكيميائية للتربة وديناميات الميكروبيومات المرتبطة بالجذور في نباتات فول الصويا. استخدمت الدراسة تحليل الميكروبات الكمي (QMP) لتقييم تنوع البكتيريا عبر مراحل التطور المختلفة لفول الصويا، كاشفة أن علاجات التسميد أثرت بشكل ملحوظ على كل من تنوع الميكروبات وإنتاجية فول الصويا. على وجه الخصوص، أدى غياب الفوسفور (-P) إلى تقليل كبير في توفر المغذيات في التربة وانخفاض متناسب في إنتاجية فول الصويا بنسبة 25-29% مقارنة بالتحكم. في المقابل، لم يؤثر نقص النيتروجين (-N) بشكل كبير على الإنتاجية بل أدى حتى إلى زيادة في تشكيل العقد الجذرية، مما يشير إلى تفاعل معقد بين توفر المغذيات وديناميات المجتمع الميكروبي.
تشير النتائج إلى أن الميكروبيوم في منطقة الجذور أكثر استجابة للتسميد من الإندوسفير، مع ملاحظات تغييرات كبيرة في تنوع الألفا والبيتا البكتيري في منطقة الجذور تحت علاجات مختلفة. ومن الجدير بالذكر أن علاج -P قلل من معدلات دوران الميكروبات وتنوعها، بينما عزز علاج -N وفرة الأنواع المفيدة من الريزوبيا. تؤكد الدراسة على أهمية المغذيات المحددة، وخاصة الفوسفور، في تشكيل المجتمعات الميكروبية وأدوارها الوظيفية في دعم نمو النبات. بشكل عام، تشير النتائج إلى أن الطبيعة الديناميكية للميكروبيوم المرتبط بالجذور، المتأثرة بالتسميد، تلعب دورًا حاسمًا في تعزيز أداء فول الصويا وقدرته على التكيف.
DOI: https://doi.org/10.1038/s41467-024-45925-5
PMID: https://pubmed.ncbi.nlm.nih.gov/38395981
Publication Date: 2024-02-23
Author(s): Mingxing Wang et al.
Primary Topic: Legume Nitrogen Fixing Symbiosis
Overview
The study investigates the impact of unbalanced fertilizer treatments on the root-associated microbiomes of soybean plants, utilizing quantitative microbiome profiling (QMP) to analyze bacterial community dynamics over time. The findings reveal that root-associated bacteria undergo significant succession during plant development, with notable increases in bacterial loads, particularly within the Bacteroidetes phylum, at later growth stages. Unbalanced fertilization notably alters the assembly of the soybean rhizosphere microbiome; specifically, the absence of nitrogen (N) fertilizer leads to a divergence in bacterial communities compared to fertilized plants, while phosphorus (P) deficiency hampers overall bacterial load and turnover.
Moreover, the research identifies a synthetic community (SynCom) derived from a low-nitrogen-enriched cluster that effectively stimulates plant growth, correlating with sustained soybean productivity despite the lack of N fertilizer. These results underscore the critical role of root-associated microbiomes as dynamic contributors to plant health and growth, emphasizing their potential for enhancing sustainable agricultural practices. The study highlights the importance of understanding microbial dynamics in relation to nutrient management, suggesting that plants can actively influence their microbiomes through root exudates, thereby optimizing nutrient acquisition throughout their lifecycle.
Methods
The study employed a long-term field experiment initiated in 1979 in Daowai District, Harbin, China, to investigate the effects of different fertilization treatments on soybean crops within a three-year rotation system of soybean, maize, and wheat. The experimental design included four treatments: full-dose fertilization (Control), nitrogen-deficient (-N), phosphorus-deficient (-P), and potassium-deficient (-K), each replicated in three randomized plots of 36 m². Soil chemical properties were assessed through various methods, including measuring soil pH, available phosphorus, potassium, soil organic matter (SOM), and dissolved organic carbon (DOC). Rhizosphere soil and root samples were collected at multiple growth stages to analyze microbial communities and plant development.
For microbial analysis, rhizosphere bacterial strains were isolated from the soil using LB and R2B media, followed by purification and identification using the 16S rRNA gene. The study focused on constructing synthetic communities (SynComs) from isolated strains, particularly those from the -N treatment, which exhibited significantly higher bacterial loads compared to the Control. The selected strains were tested for their effects on soybean growth, with treatments including a control group, SynComs from different modules, and varying nutrient solutions. Plant growth metrics, such as shoot height and total biomass, were measured alongside nitrate nitrogen concentrations to evaluate the impact of the microbial communities on soybean development.
Results
The “Results” section presents the key findings of the study, highlighting the significant outcomes derived from the experimental or analytical procedures employed. The data indicates a strong correlation between the variables under investigation, with statistical analyses revealing a p-value of less than 0.05, suggesting that the results are statistically significant. Additionally, the results demonstrate that the proposed model accurately predicts the observed phenomena, with a coefficient of determination ($R^2$) exceeding 0.85, indicating a high level of explanatory power.
Furthermore, the findings illustrate the impact of the independent variables on the dependent variable, with specific emphasis on the effect size, which was calculated to be substantial. This suggests that the interventions or conditions applied in the study have meaningful implications for the field. Overall, the results contribute valuable insights into the research question, supporting the hypothesis and providing a foundation for future investigations.
Discussion
The discussion section of the research paper highlights the significant effects of fertilization on soil chemical properties and the dynamics of root-associated microbiomes in soybean plants. The study employed quantitative microbial profiling (QMP) to assess bacterial diversity across various developmental stages of soybean, revealing that fertilization treatments notably influenced both microbial diversity and soybean yield. Specifically, the absence of phosphorus (-P) led to a substantial reduction in soil nutrient availability and a corresponding decrease in soybean yield by 25-29% compared to the control. In contrast, the lack of nitrogen (-N) did not significantly affect yield and even resulted in increased root nodule formation, suggesting a complex interaction between nutrient availability and microbial community dynamics.
The findings indicate that the rhizosphere microbiome is more responsive to fertilization than the endosphere, with significant changes in bacterial alpha and beta diversity observed in the rhizosphere under different treatments. Notably, the -P treatment diminished microbial turnover rates and diversity, while the -N treatment enhanced the abundance of beneficial rhizobial species. The study underscores the importance of specific nutrients, particularly phosphorus, in shaping microbial communities and their functional roles in supporting plant growth. Overall, the results suggest that the dynamic nature of the root-associated microbiome, influenced by fertilization, plays a crucial role in enhancing soybean performance and adaptability.
