DOI: https://doi.org/10.1038/s41586-025-08633-8
PMID: https://pubmed.ncbi.nlm.nih.gov/40011771
تاريخ النشر: 2025-02-26
المؤلف: Tyler E. Miller وآخرون
الموضوع الرئيسي: الخلايا المناعية في السرطان
نظرة عامة
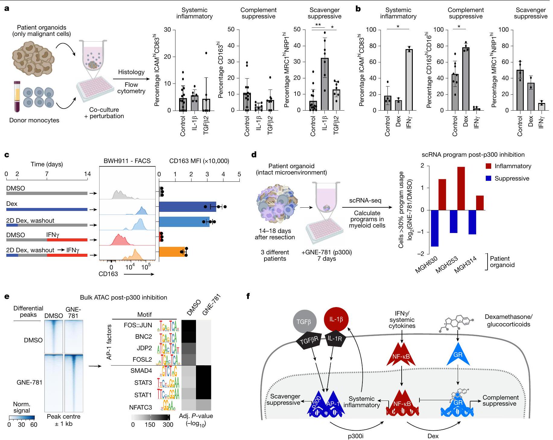
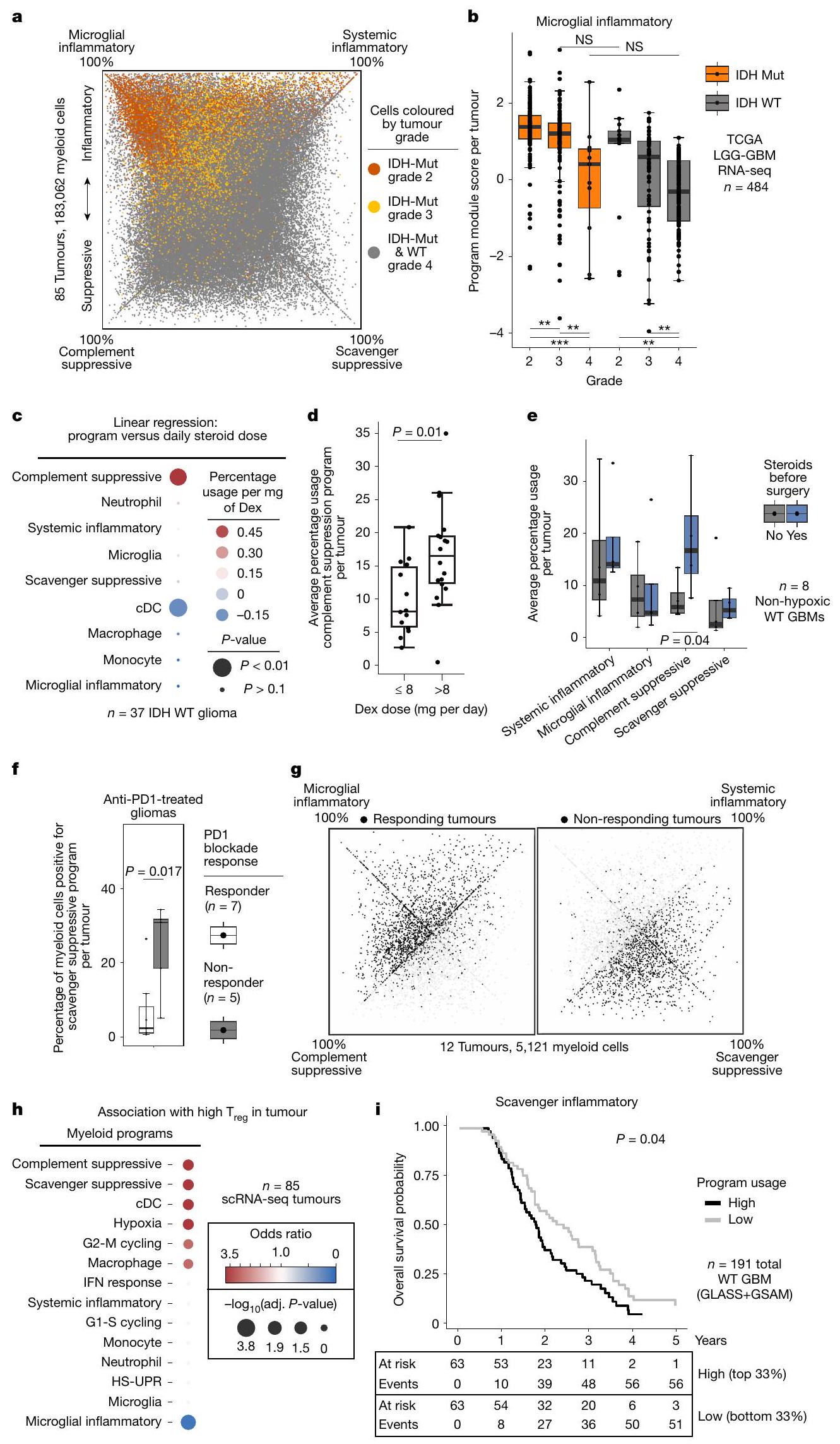
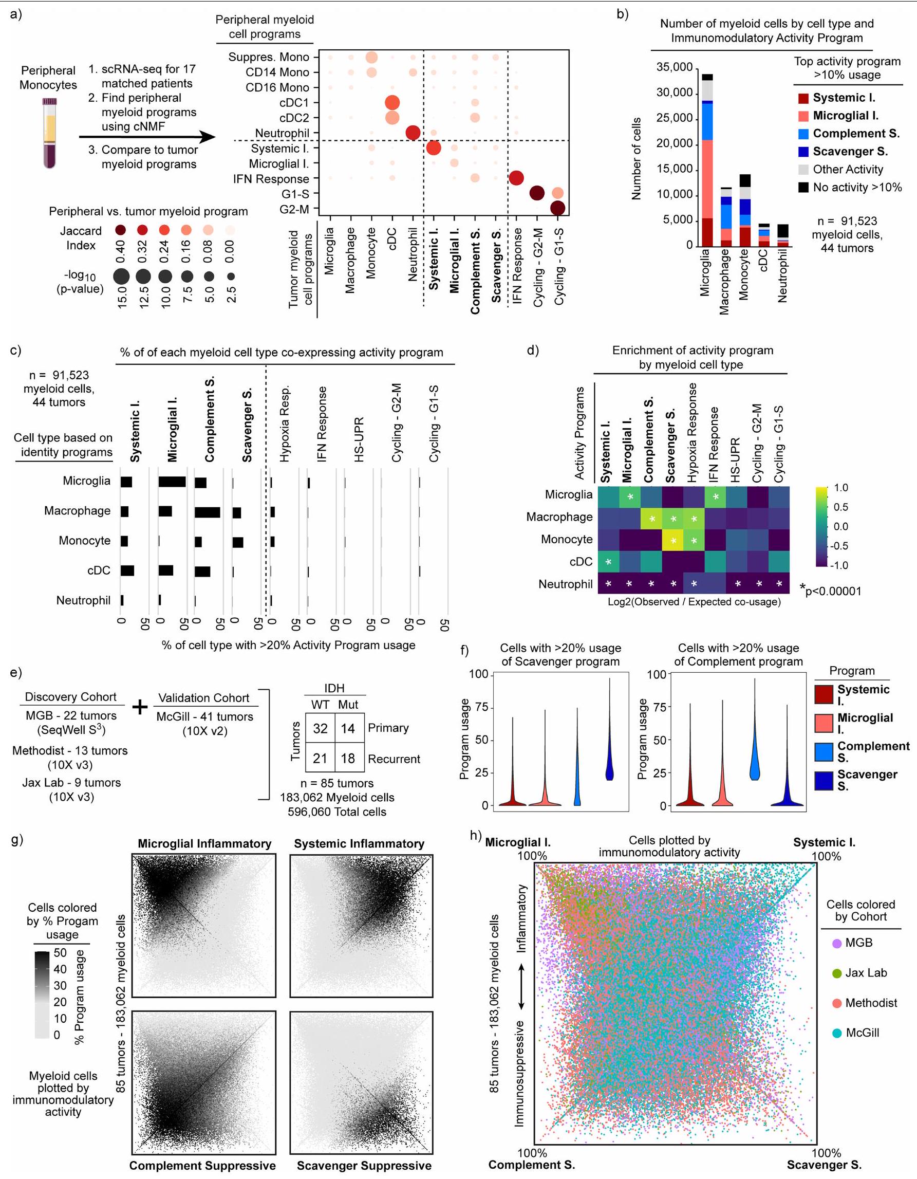
تبحث هذه الدراسة في الأدوار المناعية للخلايا النخاعية في الأورام الدبقية، وهي أورام دماغية عدوانية تتميز ببيئة ميكروية مثبطة للمناعة. باستخدام مزيج من تسلسل RNA أحادي الخلية، وتحليل وصول الكروماتين، والترانسكريبتوميات المكانية، ونماذج الأورام الدبقية العضوية، تحدد الدراسة أربعة برامج تعبير مناعية متميزة: اثنان فريدان للأورام الدماغية الأولية (برامج الالتهاب الميكروغليالي وبرامج الكنس) واثنان مشتركان مع الأورام غير الدماغية (برامج الالتهاب الجهازي وبرامج المتمم). تتأثر هذه البرامج بعوامل بيئية مثل نقص الأكسجين في الورم، والإنترلوكين-1β، وTGFβ، وعلاج الديكساميثازون، بدلاً من نوع الخلايا النخاعية أو حالة الطفرة الورمية. من الجدير بالذكر أن مستويات التعبير عن هذه البرامج تتوافق مع استجابات العلاج المناعي وبقاء المرضى بشكل عام.
تسلط النتائج الضوء على هيمنة الخلايا النخاعية في الأورام الدبقية، والتي يمكن أن تشكل ما يصل إلى 50% من التركيب الخلوي للورم وتؤثر بشكل كبير على سلوك الخلايا الخبيثة ونشاط خلايا T المتسللة إلى الورم. على الرغم من الدراسات السابقة حول الخلايا النخاعية في الأورام الدبقية، لا تزال البرامج التعبيرية المحددة وآثارها السريرية غير محددة بشكل كافٍ. توفر هذه الدراسة إطارًا لفهم التنوع الوظيفي للخلايا النخاعية في الأورام الدبقية وتقترح استراتيجيات محتملة لتعزيز فعالية العلاج المناعي من خلال استهداف هذه المسارات المناعية.
طرق
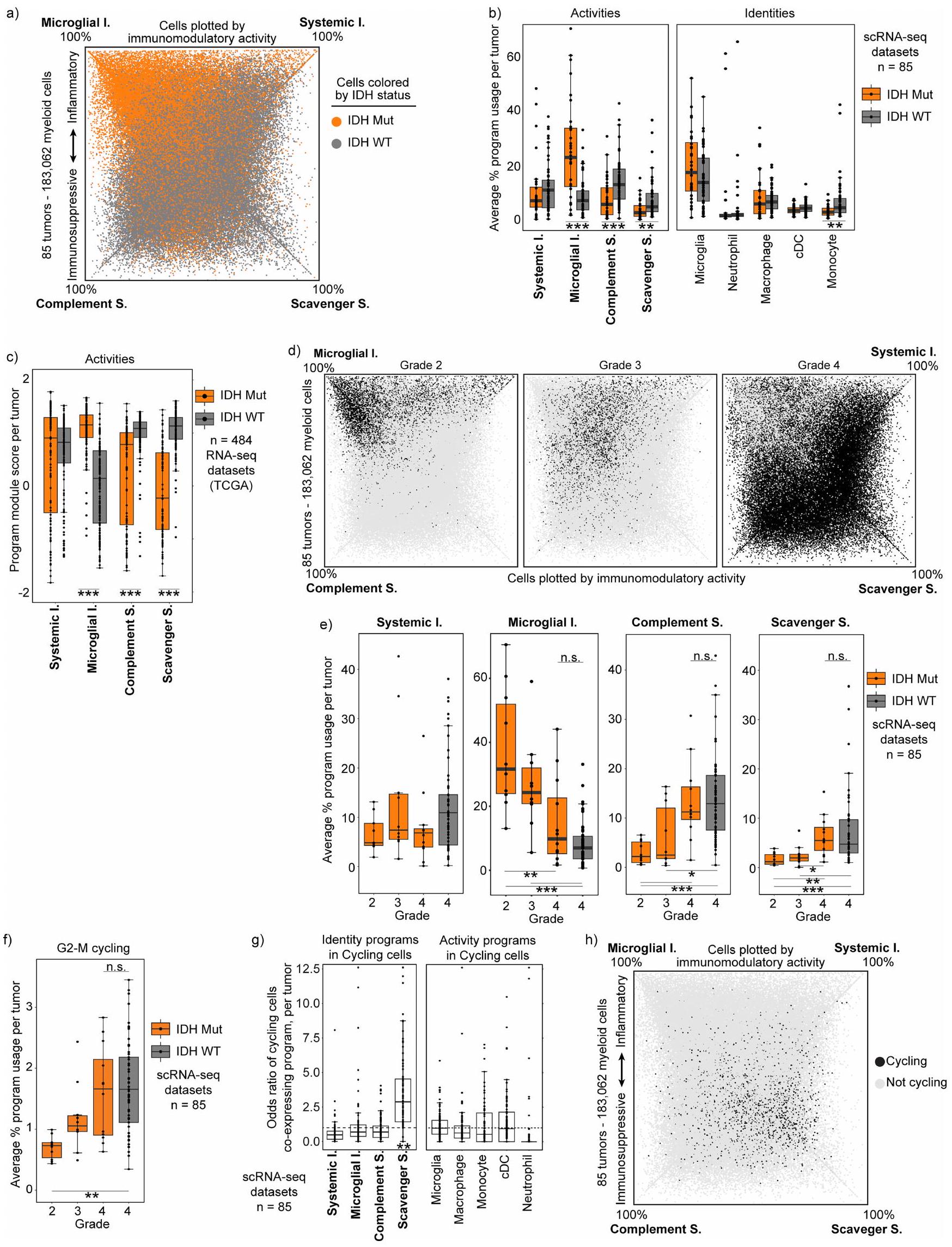
في هذه الدراسة، استخدم المؤلفون تحليل مصفوفة غير سلبية متوافق (cNMF) لتحديد برامج التعبير الجيني المتوافقة في الخلايا النخاعية عبر ثلاث مجموعات من عينات الأورام الدبقية. من خلال التجميع الهرمي، استخلصوا 14 برنامجًا جينيًا متوافقًا تم التعبير عنها باستمرار في مجموعة تمثيلية من 85 ورمًا دبقيًا وتم التحقق منها في مجموعة إضافية. شملت هذه البرامج فئات هوية الخلايا ونشاط الخلايا، حيث تضمنت برامج الهوية جينات علامات كلاسيكية لأنواع مختلفة من الخلايا النخاعية، مثل الميكروغليا، والبلعميات، والوحيدات، والخلايا الشجرية، والعدلات.
للمزيد من التحقيق في برنامج الوحيدات المرتبطة بالورم، تم إجراء تسلسل RNA أحادي الخلية (scRNA-seq) على الخلايا النخاعية من 17 عينة دم متطابقة، مما كشف عن ثلاثة برامج وحيدات محيطية متميزة (CD14+، CD16+، وCD163+). أظهر برنامج الوحيدات المرتبطة بالورم تشابهات مع برامج الوحيدات المحيطية CD14+ وCD163+، ولكن ليس مع برنامج CD16+. من الجدير بالذكر أن هذا البرنامج المرتبط بالورم تضمن جينات تتعلق بالالتصاق الخلوي، والهجرة، والتمايز، والاستجابات الالتهابية، مما يشير إلى أن الوحيدات تخضع للتمايز داخل البيئة الميكروية للورم. كما يتناول قسم الطرق إعداد المواد وصيانة بنوك الأنسجة للأورام الدبقية (GBOs)، مع التأكيد على معالجة عينات الأنسجة بدقة للتحليل اللاحق.
مناقشة
في هذه الدراسة، يستكشف المؤلفون الأدوار المعقدة للخلايا النخاعية في الأورام الدبقية البشرية، معالجين الفجوات الكبيرة في فهم أصولها، وتفاعلاتها، ووظائفها المناعية. باستخدام بيانات تسلسل RNA أحادي الخلية (scRNA-seq) من 85 عينة ورم دبقي، يحددون أربعة برامج مناعية مهيمنة: اثنان التهابيان (الالتهاب الجهازي والالتهاب الميكروغليالي) واثنان مثبطان للمناعة (المتمم والمثبط المناعي للكنس). يتم التعبير عن هذه البرامج عبر أنواع مختلفة من الخلايا النخاعية، مع انتشار ملحوظ للبرامج المثبطة للمناعة في البلعميات، مما يشير إلى وجود قسم نخاعي دينامي ومترابط يتكيف مع الإشارات البيئية.
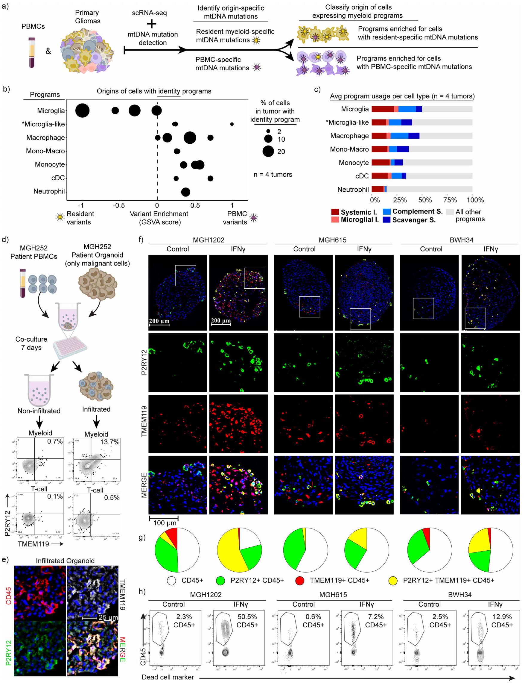
تستكشف الدراسة أيضًا أصول هذه الخلايا النخاعية، كاشفة أن الوحيدات المشتقة من الدم المحيطي يمكن أن تتبنى أنماط ظاهرة شبيهة بالميكروغليا داخل الأورام الدبقية، مما يشير إلى مرونة جينية كبيرة. تسلط التحليلات الترنسكريبتومية المكانية الضوء على الروابط المحددة بين البرامج النخاعية وموائل الأورام، مع التأكيد بشكل خاص على دور برنامج المثبط المناعي للكنس في تشكيل البيئة الميكروية للأورام الدبقية. سريريًا، يجد المؤلفون أن تركيبة البرامج النخاعية تتوافق مع درجة الورم واستجابات العلاج، مع ملاحظة خاصة أن برنامج المثبط المناعي للكنس مرتبط بانخفاض البقاء العام وعدم الاستجابة للعلاج المناعي. تؤكد هذه النتائج على إمكانية استهداف برامج الخلايا النخاعية لتعزيز استراتيجيات العلاج للأورام الدبقية.
DOI: https://doi.org/10.1038/s41586-025-08633-8
PMID: https://pubmed.ncbi.nlm.nih.gov/40011771
Publication Date: 2025-02-26
Author(s): Tyler E. Miller et al.
Primary Topic: Immune cells in cancer
Overview
This research investigates the immunomodulatory roles of myeloid cells in gliomas, which are aggressive brain tumors characterized by an immunosuppressive microenvironment. Utilizing a combination of single-cell RNA sequencing, chromatin accessibility analysis, spatial transcriptomics, and glioma organoid models, the study identifies four distinct immunomodulatory expression programs: two unique to primary brain tumors (microglial inflammatory and scavenger programs) and two shared with non-brain tumors (systemic inflammatory and complement programs). These programs are influenced by microenvironmental factors such as tumor hypoxia, interleukin-1β, TGFβ, and dexamethasone treatment, rather than by myeloid cell type or tumor mutational state. Notably, the expression levels of these programs correlate with immunotherapy responses and overall patient survival.
The findings highlight the predominance of myeloid cells in gliomas, which can constitute up to 50% of the tumor’s cellular composition and significantly impact both malignant cell behavior and the activity of tumor-infiltrating T cells. Despite previous studies on myeloid cells in gliomas, the specific expression programs and their clinical implications remain inadequately defined. This research provides a framework for understanding the functional diversity of myeloid cells in gliomas and suggests potential strategies for enhancing immunotherapy efficacy by targeting these immunomodulatory pathways.
Methods
In this study, the authors employed consensus non-negative matrix factorization (cNMF) to identify consensus gene-expression programs in myeloid cells across three cohorts of glioma samples. Through hierarchical clustering, they derived 14 consensus gene programs that were consistently expressed in a representative set of 85 gliomas and validated in an additional cohort. These programs encompassed both cell-identity and cell-activity categories, with identity programs featuring classical marker genes for various myeloid cell types, such as microglia, macrophages, monocytes, dendritic cells, and neutrophils.
To further investigate the tumor-associated monocyte program, single-cell RNA sequencing (scRNA-seq) was performed on myeloid cells from 17 matched blood samples, revealing three distinct peripheral monocyte programs (CD14+, CD16+, and CD163+). The tumor-associated monocyte program exhibited similarities to the CD14+ and CD163+ peripheral monocyte programs, but not to the CD16+ program. Notably, this tumor-associated program included genes related to cell adhesion, migration, differentiation, and inflammatory responses, indicating that monocytes are undergoing differentiation within the tumor microenvironment. The methods section also details the preparation of materials and the maintenance of glioma biobanks (GBOs), emphasizing the meticulous processing of tissue samples for subsequent analysis.
Discussion
In this study, the authors investigate the complex roles of myeloid cells in human gliomas, addressing significant gaps in understanding their origins, interactions, and immunomodulatory functions. Utilizing single-cell RNA sequencing (scRNA-seq) data from 85 glioma samples, they identify four dominant immunomodulatory programs: two inflammatory (systemic inflammatory and microglial inflammatory) and two immunosuppressive (complement and scavenger immunosuppressive). These programs are expressed across various myeloid cell types, with a notable prevalence of immunosuppressive programs in macrophages, suggesting a dynamic and interconnected myeloid compartment that adapts to microenvironmental cues.
The study further explores the origins of these myeloid cells, revealing that peripheral blood-derived monocytes can adopt microglia-like phenotypes within gliomas, indicating substantial epigenetic plasticity. Spatial transcriptomic analyses highlight specific associations between myeloid programs and tumor niches, particularly emphasizing the scavenger immunosuppressive program’s role in shaping the glioma microenvironment. Clinically, the authors find that the composition of myeloid programs correlates with tumor grade and treatment responses, particularly noting that the scavenger immunosuppressive program is linked to poorer overall survival and non-responsiveness to immunotherapy. These findings underscore the potential of targeting myeloid cell programs to enhance therapeutic strategies for gliomas.
