DOI: https://doi.org/10.1038/s41590-024-01883-0
PMID: https://pubmed.ncbi.nlm.nih.gov/38956378
تاريخ النشر: 2024-07-02
المؤلف: Lucas Rebuffet وآخرون
الموضوع الرئيسي: وظيفة وتفاعل خلايا المناعة
نظرة عامة
في هذا القسم، يستكشف المؤلفون تنوع خلايا القاتل الطبيعي (NK)، وهي مكونات حيوية من جهاز المناعة الفطري المعنية بالاستجابة للعدوى والأورام. باستخدام تقنيات متقدمة مثل تسلسل RNA على مستوى الخلية الواحدة (scRNA-seq) وفهرسة الخلايا للنسخ الجينية والإيبيتوبيات عن طريق التسلسل (CITE-seq)، تحدد الدراسة ثلاثة مجموعات رئيسية من خلايا NK في دم الإنسان السليم – المعينة كـ NK1 وNK2 وNK3 – كل منها مقسمة إلى ستة مجموعات فرعية متميزة. توضح الأبحاث الخصائص الجزيئية، وعوامل النسخ، والوظائف البيولوجية، والملفات الأيضية، واستجابات السيتوكين المرتبطة بهذه المجموعات الفرعية، مما يشير إلى أن خلايا NK قد تنشأ من مسارين تطوريين منفصلين، مما يؤدي إلى مسارات نسخية متباينة.
تؤكد النتائج على تعقيد تصنيف خلايا NK، الذي اعتمد تقليديًا على علامات البروتين السطحي، وخاصة كثافة CD56. كما تسلط الدراسة الضوء على وجود خلايا NK تكيفية تظهر ميزات مشابهة لخلايا المناعة التكيفية تحت ظروف مناعية معينة، مثل أثناء عدوى فيروس السيتوميجالي البشري (HCMV). من خلال تقديم مصطلحات موحدة لمجموعات خلايا NK، تهدف هذه الأبحاث إلى تعزيز الوضوح والاتساق في الدراسات المستقبلية، مما يسهل المقارنات بين الدراسات ويساهم في فهم وظائف خلايا NK داخل جهاز المناعة.
مقدمة
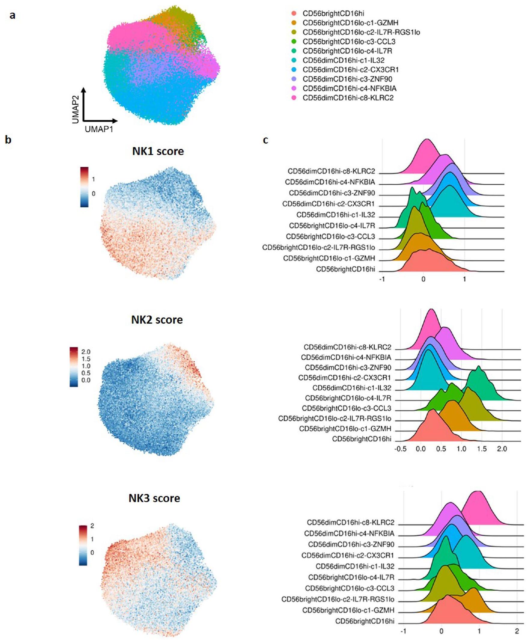
في هذه الدراسة، استخدم المؤلفون مجموعة بيانات CITE-seq عالية الأبعاد لتصنيف خلايا القاتل الطبيعي (NK) المتداولة في البشر، مع تحديد ثلاثة مجموعات رئيسية: NK1 وNK2 وNK3. شمل التحليل 5,708 خلايا NK من ثمانية متبرعين أصحاء، مع دمج بيانات التعبير عن RNA والبروتين من خلال طريقة الجيران الأقرب الموزونة (WNN). تم تمييز مجموعة NK1 بتعبير عالٍ عن CD16 وCX3CR1 والجزيئات السامة، مما يشير إلى ملف خلايا NK ناضجة. بالمقابل، أظهرت خلايا NK2 مستويات عالية من CD56 وعلامات مرتبطة بخلايا NK في مراحل مبكرة، إلى جانب جينات تشير إلى زيادة في تخليق البروتين والقدرة التكاثرية. عرضت مجموعة NK3 علامات مرتبطة بخلايا NK التكيفية والناضجة نهائيًا، مثل CD57 وPRDM1، مع تباين في الانتشار عبر الأفراد.
علاوة على ذلك، قامت الدراسة بتحديد توزيع هذه المجموعات من خلايا NK، كاشفةً أن خلايا NK1 تشكل حوالي 60% من خلايا NK المتداولة، بينما تمثل خلايا NK2 وNK3 17% و24%، على التوالي. ومن الجدير بالذكر أن مجموعة NK3 أظهرت انتشارًا أعلى في الأفراد الإيجابيين لفيروس السيتوميجالي البشري (HCMV)، مما يشير إلى تأثير محتمل لـ HCMV على ديناميات خلايا NK. يبرز هذا التحليل الشامل تنوع وتباين الوظائف لمجموعات خلايا NK في دم الإنسان، مما يوفر رؤى حول آلياتها التنظيمية وآثارها على الاستجابات المناعية.
طرق
يستعرض قسم “الطرق” الإجراءات التجريبية والتحليلية المستخدمة في الدراسة. يوضح اختيار المشاركين، وتصميم التجارب، والتقنيات الإحصائية المستخدمة في تحليل البيانات. استخدمت الدراسة إطار تجربة عشوائية محكومة لضمان موثوقية النتائج، مع تخصيص المشاركين إما لمجموعة العلاج أو مجموعة التحكم بناءً على بروتوكول عشوائي.
شمل جمع البيانات مقاييس موحدة لتقييم النتائج الرئيسية، التي تم تحليلها باستخدام اختبارات إحصائية مناسبة، مثل ANOVA أو تحليل الانحدار، اعتمادًا على طبيعة البيانات. يصف القسم أيضًا الاعتبارات الأخلاقية التي تم أخذها في الاعتبار، بما في ذلك الموافقة المستنيرة والموافقة التي تم الحصول عليها من مجلس المراجعة المؤسسي. بشكل عام، تم تصميم الطرق المستخدمة لاختبار الفرضيات بدقة وضمان صحة النتائج.
نتائج
يقدم قسم “النتائج” النتائج الرئيسية للدراسة، مسلطًا الضوء على النتائج المهمة المستمدة من الطرق التجريبية أو التحليلية المستخدمة. تشير البيانات إلى وجود علاقة قوية بين المتغيرات قيد التحقيق، حيث تكشف التحليلات الإحصائية عن قيمة p أقل من 0.05، مما يشير إلى أن النتائج ذات دلالة إحصائية.
بالإضافة إلى ذلك، تظهر النتائج أن النموذج المقترح يتنبأ بدقة بسلوك النظام، مع معامل تحديد ($R^2$) يتجاوز 0.85. وهذا يشير إلى مستوى عالٍ من القوة التفسيرية، مما يؤكد صحة النموذج. علاوة على ذلك، تُظهر التحليلات المقارنة مع النماذج الحالية أن النهج المقترح يتفوق على الطرق التقليدية من حيث الدقة والكفاءة، مما يساهم في تقديم رؤى قيمة في هذا المجال.
مناقشة
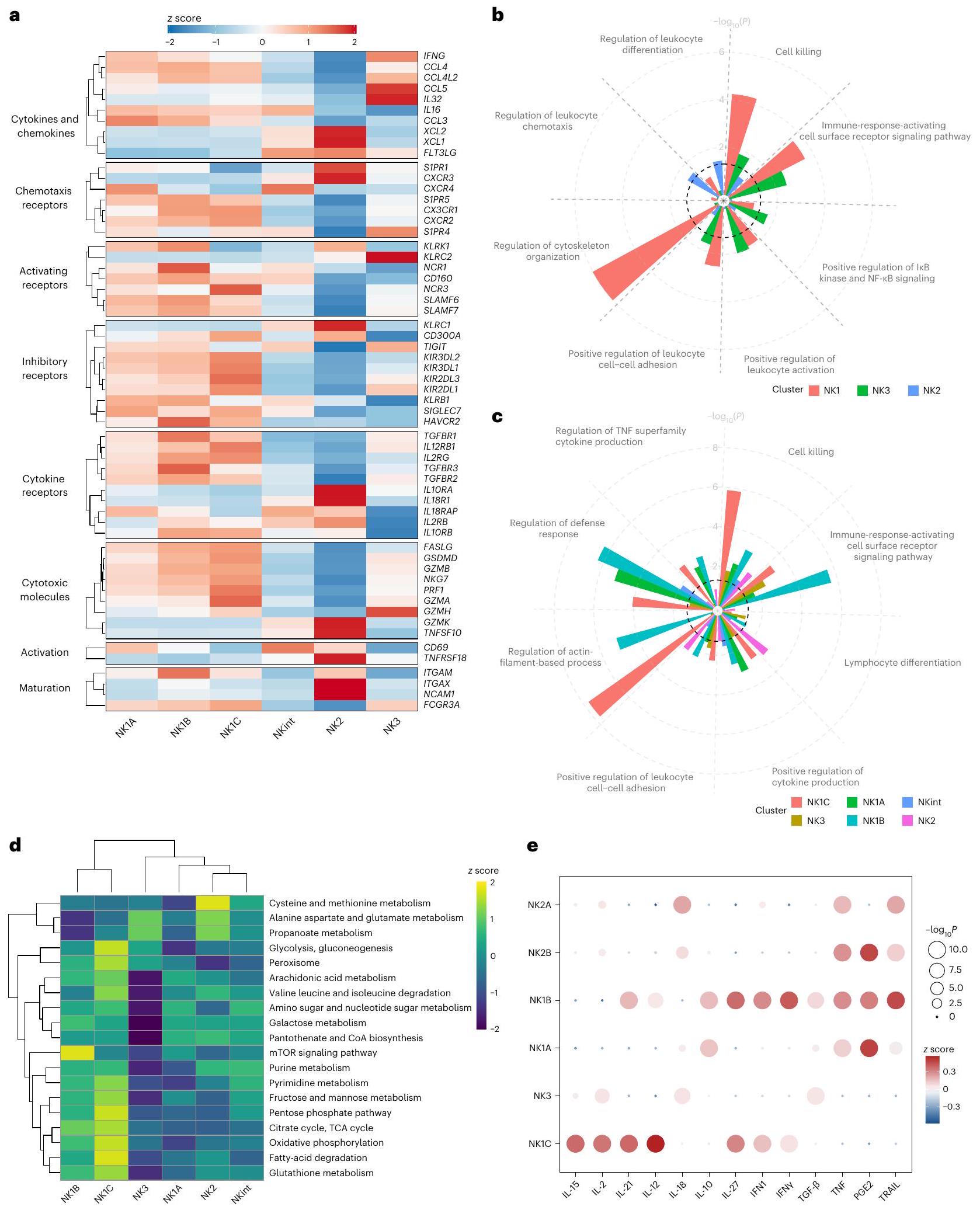
في هذه الدراسة، استخدم المؤلفون تسلسل RNA على مستوى الخلية الواحدة (scRNA-seq) لوصف تنوع مجموعات خلايا القاتل الطبيعي (NK) في الأفراد الأصحاء، مع تحديد ثلاث مجموعات رئيسية (NK1 وNK2 وNK3) تم تقسيمها لاحقًا إلى ستة تجمعات متميزة. دمج التحليل بيانات من 36,270 خلية NK عبر مجموعات بيانات متعددة، كاشفًا أن خلايا NK1 مرتبطة بالوظائف السامة وإنتاج الكيميائيات، بينما ترتبط خلايا NK2 بالكيمياء الحيوية والتمايز. من الجدير بالذكر أن مجموعة NK3، الغنية بخلايا NK التكيفية، أظهرت توقيعات نسخية فريدة تشير إلى استجابتها لفيروس السيتوميجالي البشري (HCMV). كما أن الدراسة أنشأت توقيعًا مكونًا من 13 جينًا يميز بفعالية خلايا NK عن مجموعات المناعة الأخرى، مما يثبت قوة هذا التصنيف عبر مجموعات بيانات متنوعة.
أكد المؤلفون على أهمية توحيد تسميات خلايا NK لتسهيل التواصل الواضح في الأبحاث والتطبيقات السريرية، خاصة في سياق العلاجات المناعية المعتمدة على خلايا NK. وقد حددوا مسارات نسخية متميزة بين مجموعات خلايا NK، مما يشير إلى استمرارية التمايز من NKint إلى NK1C، وأبرزوا الملفات الأيضية التي تكمن وراء القدرات الوظيفية لهذه الخلايا. علاوة على ذلك، استكشفت الدراسة توزيع مجموعات خلايا NK في أنسجة وأنواع سرطانية مختلفة، كاشفةً عن اختلافات كبيرة بين خلايا NK المتداولة وتلك المرتبطة بالأورام. يوفر هذا التحليل الشامل تصنيفًا أساسيًا لتنوع خلايا NK، وهو أمر حاسم لتطوير استراتيجيات علاجية تستهدف هذه الخلايا المناعية.
DOI: https://doi.org/10.1038/s41590-024-01883-0
PMID: https://pubmed.ncbi.nlm.nih.gov/38956378
Publication Date: 2024-07-02
Author(s): Lucas Rebuffet et al.
Primary Topic: Immune Cell Function and Interaction
Overview
In this section, the authors explore the heterogeneity of natural killer (NK) cells, which are crucial components of the innate immune system involved in responses to infections and tumors. Utilizing advanced techniques such as single-cell RNA sequencing (scRNA-seq) and cellular indexing of transcriptomes and epitopes by sequencing (CITE-seq), the study identifies three main NK cell subsets in healthy human blood—designated as NK1, NK2, and NK3—each further divided into six distinct subgroups. The research elucidates the molecular characteristics, transcription factors, biological functions, metabolic profiles, and cytokine responses associated with these subgroups, suggesting that NK cells may originate from two separate ontogenetic pathways, leading to divergent transcriptional trajectories.
The findings emphasize the complexity of NK cell classification, which has traditionally relied on surface protein markers, particularly the density of CD56. The study also highlights the existence of adaptive NK cells that exhibit features similar to adaptive immune cells under specific immune conditions, such as during human cytomegalovirus (HCMV) infection. By providing a standardized terminology for NK cell subsets, this research aims to enhance clarity and consistency in future studies, thereby facilitating better cross-study comparisons and advancing the understanding of NK cell functions within the immune system.
Introduction
In this study, the authors utilized a high-dimensional CITE-seq dataset to categorize human circulating natural killer (NK) cells, identifying three primary subsets: NK1, NK2, and NK3. The analysis involved 5,708 NK cells from eight healthy donors, integrating RNA and protein expression data through the weighted nearest neighbors (WNN) method. The NK1 subset was characterized by high expression of CD16, CX3CR1, and cytotoxic molecules, indicating a mature NK cell profile. In contrast, NK2 cells exhibited high levels of CD56 and markers associated with early-stage NK cells, alongside genes indicative of enhanced protein synthesis and proliferative capacity. The NK3 subset displayed markers associated with adaptive and terminally mature NK cells, such as CD57 and PRDM1, with variability in prevalence across individuals.
The study further quantified the distribution of these NK cell populations, revealing that NK1 cells constituted approximately 60% of circulating NK cells, while NK2 and NK3 cells represented 17% and 24%, respectively. Notably, the NK3 cluster showed a higher prevalence in individuals positive for human cytomegalovirus (HCMV), suggesting a potential influence of HCMV on NK cell dynamics. This comprehensive analysis underscores the heterogeneity and functional diversity of NK cell subsets in human blood, providing insights into their regulatory mechanisms and implications for immune responses.
Methods
The “Methods” section outlines the experimental and analytical procedures employed in the study. It details the selection of participants, the design of the experiments, and the statistical techniques used for data analysis. The study utilized a randomized controlled trial framework to ensure the reliability of the results, with participants assigned to either the treatment or control group based on a randomization protocol.
Data collection involved standardized measures to assess the primary outcomes, which were analyzed using appropriate statistical tests, such as ANOVA or regression analysis, depending on the nature of the data. The section also describes the ethical considerations taken into account, including informed consent and the approval obtained from an institutional review board. Overall, the methods employed are designed to rigorously test the hypotheses and ensure the validity of the findings.
Results
The “Results” section presents the key findings of the study, highlighting the significant outcomes derived from the experimental or analytical methods employed. The data indicate a strong correlation between the variables under investigation, with statistical analyses revealing a p-value of less than 0.05, suggesting that the results are statistically significant.
Additionally, the results demonstrate that the proposed model accurately predicts the behavior of the system, with a coefficient of determination ($R^2$) exceeding 0.85. This indicates a high level of explanatory power, affirming the model’s validity. Furthermore, comparative analyses with existing models show that the proposed approach outperforms traditional methods in terms of accuracy and efficiency, thereby contributing valuable insights to the field.
Discussion
In this study, the authors utilized single-cell RNA sequencing (scRNA-seq) to characterize the heterogeneity of natural killer (NK) cell populations in healthy individuals, identifying three primary populations (NK1, NK2, and NK3) that were further subdivided into six distinct clusters. The analysis integrated data from 36,270 NK cells across multiple datasets, revealing that NK1 cells are associated with cytotoxic functions and chemokine production, while NK2 cells are linked to chemotaxis and differentiation. Notably, the NK3 population, enriched in adaptive NK cells, exhibited unique transcriptional signatures indicative of their response to human cytomegalovirus (HCMV). The study also established a 13-gene signature that effectively discriminates NK cells from other immune subsets, validating the robustness of this classification across various datasets.
The authors emphasized the importance of standardizing NK cell nomenclature to facilitate clearer communication in research and clinical applications, particularly in the context of NK cell-based immunotherapies. They identified distinct transcriptional trajectories among the NK cell subsets, suggesting a continuum of differentiation from NKint to NK1C, and highlighted the metabolic profiles that underlie the functional capabilities of these cells. Furthermore, the study explored the distribution of NK cell subsets in various tissues and cancer types, revealing significant differences between circulating and tumor-associated NK cells. This comprehensive analysis provides a foundational classification of NK cell diversity, which is crucial for advancing therapeutic strategies targeting these immune cells.
