DOI: https://doi.org/10.1038/s41586-023-06991-9
PMID: https://pubmed.ncbi.nlm.nih.gov/38297127
تاريخ النشر: 2024-01-31
المؤلف: Weiguo Fan وآخرون
الموضوع الرئيسي: ميكانيكا الخلايا والتفاعلات
نظرة عامة
يؤدي داء السكري من النوع 2 (T2DM) إلى زيادة كبيرة في خطر الإصابة بسرطان الكبد الخلوي (HCC)، حيث تلعب ميكانيكا المصفوفة خارج الخلوية (ECM) دورًا حاسمًا في تقدم السرطان. تبحث هذه الدراسة في تأثير المنتجات النهائية المتقدمة للجليكشن (AGEs) على خصائص ECM في ظروف غير دائرية، كاشفة أن AGEs تؤدي إلى تغييرات في بنية الكولاجين وتعزز اللزوجة المرنة لـ ECM – المميزة بزيادة التبدد اللزج واسترخاء الضغط بشكل أسرع – دون التأثير بشكل كبير على الصلابة. يعزز الجمع بين AGEs العالية واللزوجة المرنة، جنبًا إلى جنب مع إشارات β-catenin المسرطنة، تحفيز HCC. تقلل التدخلات التي تمنع إنتاج AGE أو تعزز إزالة AGE من اللزوجة المرنة ونمو HCC.
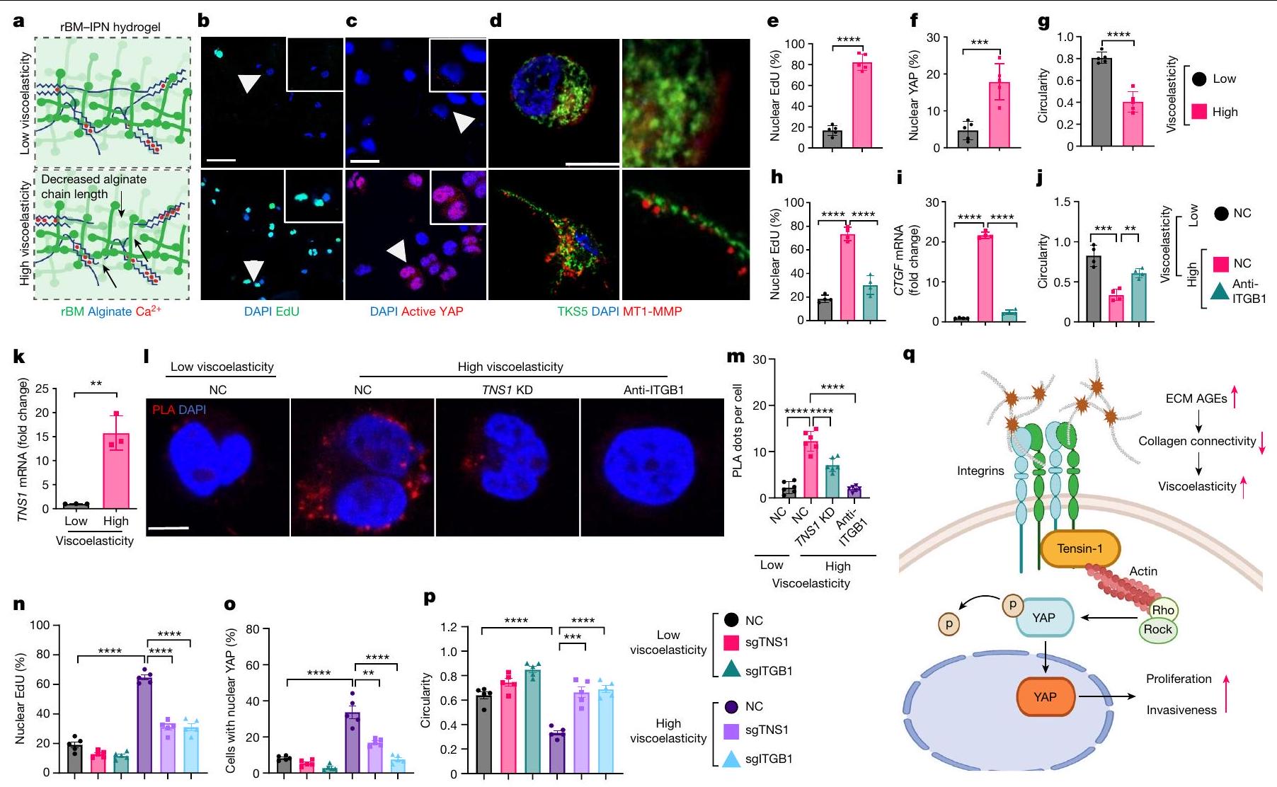
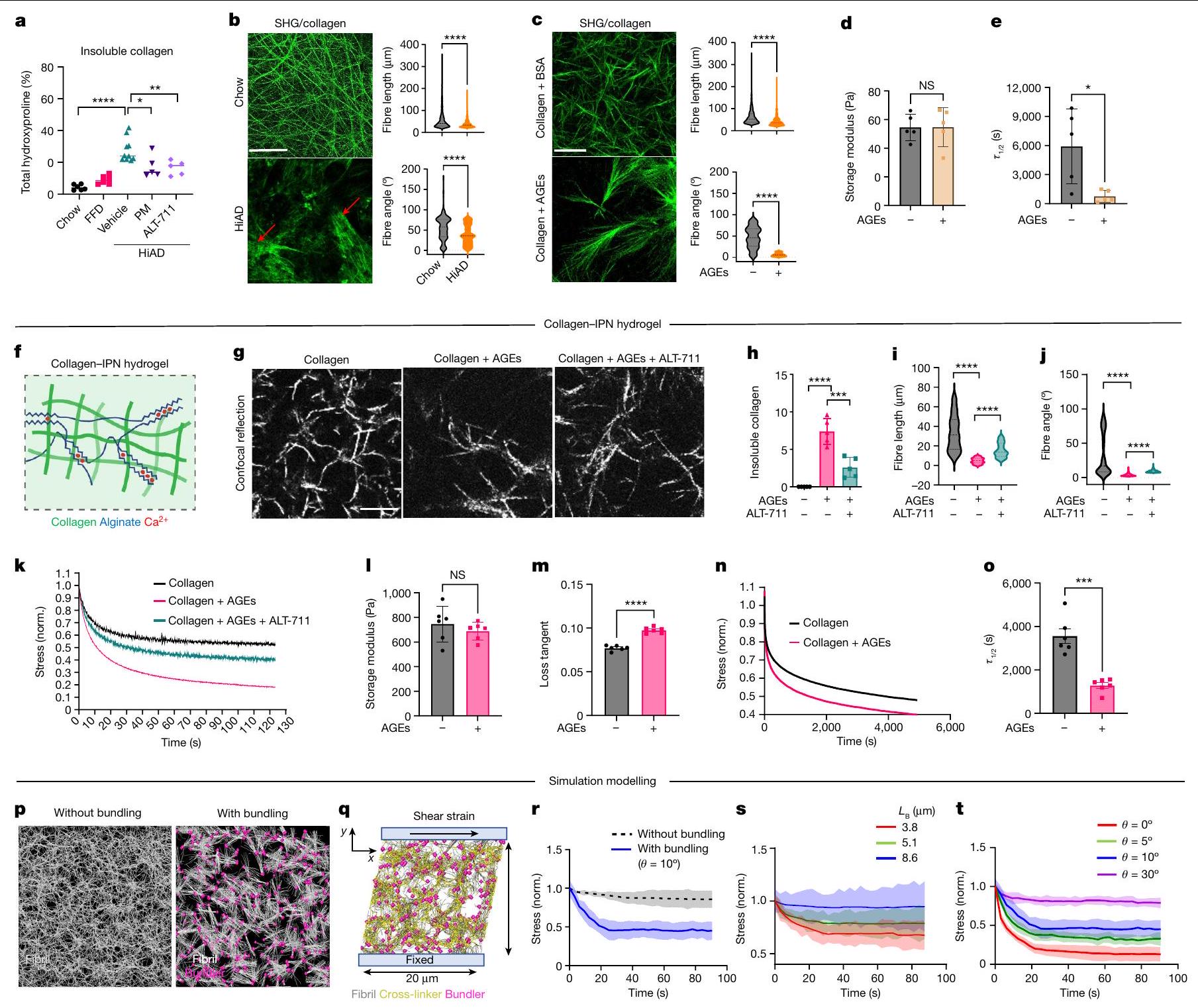
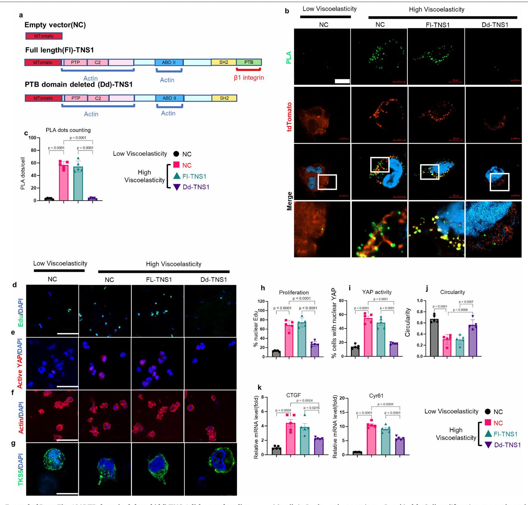
تسلط الأبحاث الضوء على أن التغيرات الهيكلية التي تسببها AGEs، مثل انخفاض الترابط بين ألياف الكولاجين، تساهم في زيادة اللزوجة المرنة، مما يسهل بدوره تكاثر خلايا HCC وغزوها من خلال مسار نقل ميكانيكي يتضمن الإنتجرين-β1، والتنسين-1، وYAP. من الجدير بالذكر أن النتائج تشير إلى أن اللزوجة المرنة، بدلاً من الصلابة، هي عامل حاسم في تقدم السرطان، خاصة في المرضى الذين يعانون من T2DM والتهاب الكبد الدهني غير الكحولي (NASH)، حيث قد تحدث ما يصل إلى 30% من حالات HCC في مرحلة ما قبل التليف مع انخفاض صلابة المصفوفة. وهذا يبرز أهمية فهم اللزوجة المرنة لـ ECM في سياق T2DM وتأثيراتها على تطور HCC.
طرق
يستعرض قسم “الطرق” التصميم التجريبي والتقنيات التحليلية المستخدمة في الدراسة. يوضح معايير اختيار المشاركين، والتدخلات المحددة التي تم إدارتها، ومدة الدراسة. يتم وصف عملية جمع البيانات، بما في ذلك الأدوات المستخدمة للقياس والأساليب الإحصائية المطبقة للتحليل.
بالإضافة إلى ذلك، يسلط القسم الضوء على أي ضوابط تم تنفيذها لتخفيف المتغيرات المربكة ويضمن موثوقية وصدق النتائج. تم تصميم المنهجية لتسهيل إمكانية التكرار والصرامة في النتائج، وهو أمر حاسم لاستخلاص استنتاجات ذات مغزى من البحث.
مناقشة
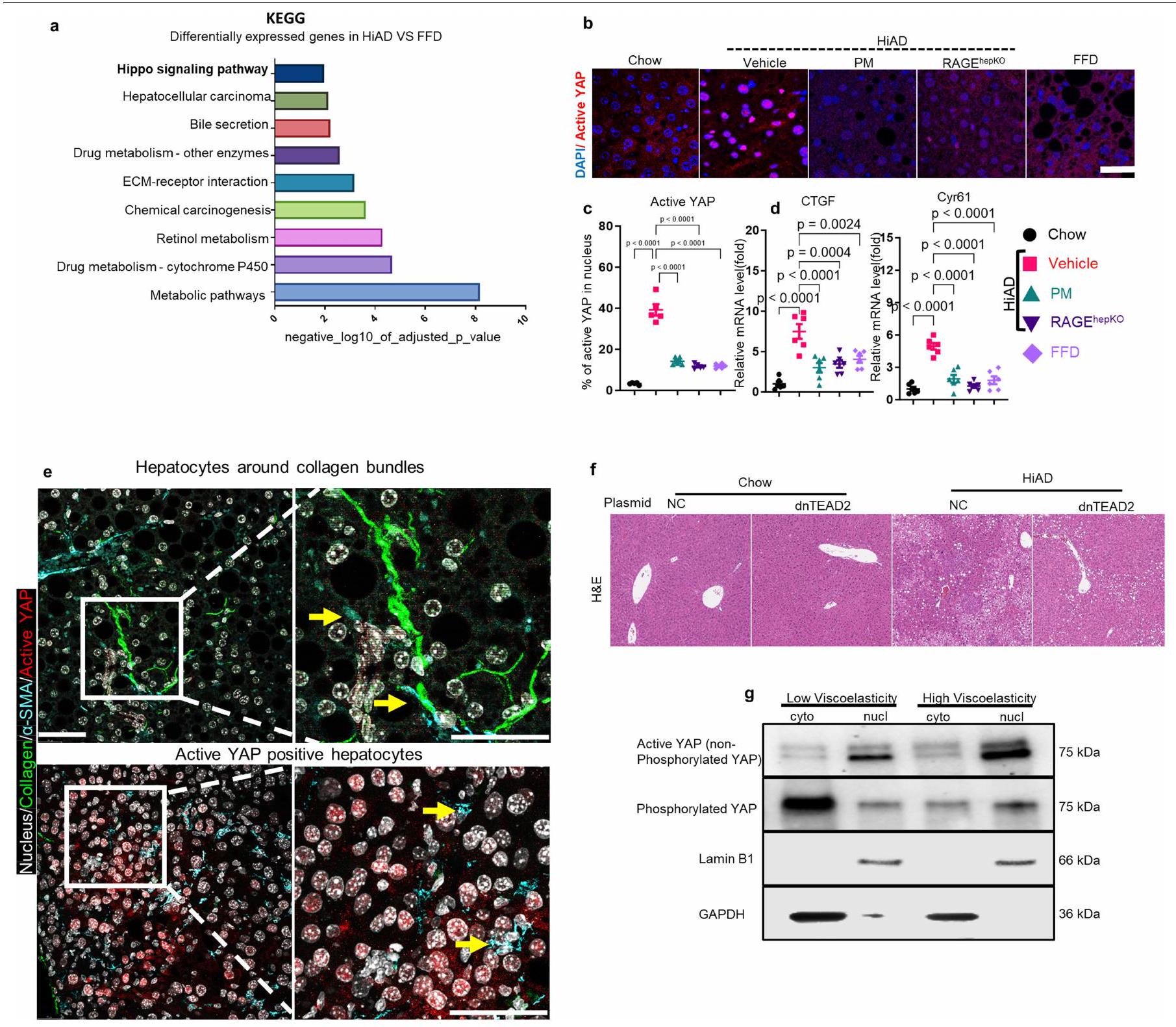
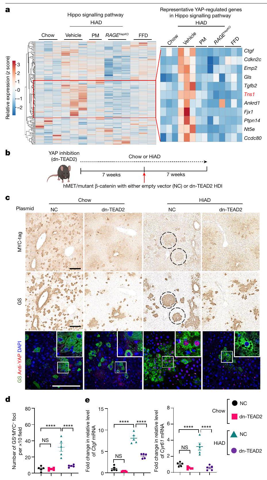
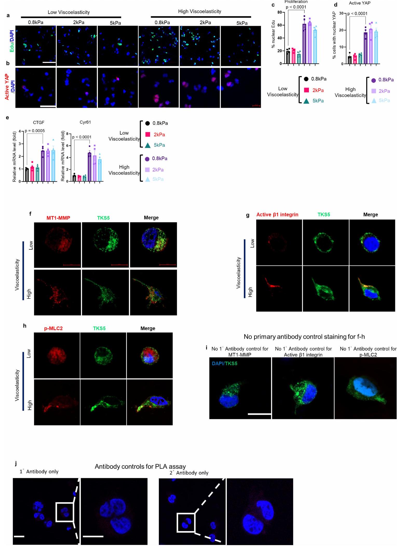
تبحث الأبحاث المقدمة في هذا القسم في دور اللزوجة المرنة للمصفوفة خارج الخلوية (ECM) في تقدم سرطان الكبد الخلوي (HCC)، خاصة في سياق التهاب الكبد الدهني غير الكحولي (NASH) وداء السكري من النوع 2 (T2DM). تستخدم الدراسة نماذج حيوانية متنوعة لإظهار أن المنتجات النهائية المتقدمة للجليكشن (AGEs) في ECM تساهم في بيئة ورمية لزجة مرنة، مما يسرع من نمو الورم ويغير مسارات نقل الميكانيكا الخلوية. على وجه التحديد، وجد المؤلفون أن زيادة اللزوجة المرنة، بغض النظر عن صلابة المصفوفة، تعزز HCC من خلال تنشيط مسار إشارات YAP/TAZ، الذي يعد حاسمًا لتكاثر الورم وغزوه.
تسلط النتائج الضوء على أن تراكم AGEs يؤدي إلى شبكة كولاجين غير منظمة تتميز بألياف أقصر وانخفاض في الترابط، مما يعزز بدوره استرخاء الضغط وخصائص اللزوجة المرنة. تسهل هذه البنية المعدلة لـ ECM تنشيط مسارات نقل الميكانيكا التي تشمل TNS1 والإنتجرين β1، مما يدفع في النهاية تنشيط YAP وتكون الأورام. تؤكد الدراسة على الأهمية السريرية للزوجة المرنة كعلامة محتملة لخطر HCC في المرضى الذين يعانون من NASH وT2DM، مما يشير إلى أن تقنيات التصوير الجديدة التي تركز على اللزوجة المرنة لـ ECM قد تحسن من الكشف المبكر وإدارة سرطان الكبد.
DOI: https://doi.org/10.1038/s41586-023-06991-9
PMID: https://pubmed.ncbi.nlm.nih.gov/38297127
Publication Date: 2024-01-31
Author(s): Weiguo Fan et al.
Primary Topic: Cellular Mechanics and Interactions
Overview
Type 2 diabetes mellitus (T2DM) significantly increases the risk of hepatocellular carcinoma (HCC), with extracellular matrix (ECM) mechanics playing a crucial role in cancer progression. This study investigates the impact of advanced glycation end-products (AGEs) on ECM properties in non-cirrhotic conditions, revealing that AGEs lead to alterations in collagen architecture and enhance ECM viscoelasticity—characterized by increased viscous dissipation and faster stress relaxation—without significantly affecting stiffness. The combination of high AGEs and viscoelasticity, alongside oncogenic β-catenin signaling, promotes HCC induction. Interventions that inhibit AGE production or enhance AGE clearance reduce viscoelasticity and HCC growth.
The research highlights that the structural changes induced by AGEs, such as lower interconnectivity of collagen fibers, contribute to increased viscoelasticity, which in turn facilitates HCC cell proliferation and invasion through a mechanotransductive pathway involving integrin-β1, tensin-1, and YAP. Notably, the findings suggest that viscoelasticity, rather than stiffness, is a critical factor in cancer progression, particularly in patients with T2DM and non-alcoholic steatohepatitis (NASH), where up to 30% of HCC cases may occur at a precirrhotic stage with low matrix stiffness. This underscores the importance of understanding ECM viscoelasticity in the context of T2DM and its implications for HCC development.
Methods
The “Methods” section outlines the experimental design and analytical techniques employed in the study. It details the selection criteria for participants, the specific interventions administered, and the duration of the study. The data collection process is described, including the instruments used for measurement and the statistical methods applied for analysis.
Additionally, the section highlights any controls implemented to mitigate confounding variables and ensures the reliability and validity of the results. The methodology is designed to facilitate reproducibility and rigor in the findings, which are critical for drawing meaningful conclusions from the research.
Discussion
The research presented in this section investigates the role of extracellular matrix (ECM) viscoelasticity in the progression of hepatocellular carcinoma (HCC), particularly in the context of non-alcoholic steatohepatitis (NASH) and type 2 diabetes mellitus (T2DM). The study employs various animal models to demonstrate that advanced glycation end-products (AGEs) in the ECM contribute to a viscoelastic tumorigenic environment, which accelerates tumor growth and alters cellular mechanotransduction pathways. Specifically, the authors found that increased viscoelasticity, independent of matrix stiffness, promotes HCC through the activation of the YAP/TAZ signaling pathway, which is crucial for tumor proliferation and invasion.
The findings highlight that the accumulation of AGEs leads to a disorganized collagen network characterized by shorter fibers and reduced connectivity, which in turn enhances stress relaxation and viscoelastic properties. This altered ECM architecture facilitates the activation of mechanotransductive pathways involving TNS1 and integrin β1, ultimately driving YAP activation and tumorigenesis. The study underscores the clinical relevance of viscoelasticity as a potential biomarker for HCC risk in patients with NASH and T2DM, suggesting that new imaging techniques focused on ECM viscoelasticity could improve early detection and management of liver cancer.
