DOI: https://doi.org/10.1038/s41467-024-45636-x
PMID: https://pubmed.ncbi.nlm.nih.gov/38351003
تاريخ النشر: 2024-02-13
المؤلف: Yanan Zhang وآخرون
الموضوع الرئيسي: التربتوفان واضطرابات الدماغ
الطرق
قسم “الطرق” في ورقة البحث يوضح الإجراءات التجريبية والتحليلية المستخدمة للتحقيق في سؤال البحث. يتفصل في اختيار المشاركين، وتصميم الدراسة، والتقنيات المحددة المستخدمة لجمع البيانات وتحليلها. يتم وصف المنهجيات بدقة لضمان إمكانية إعادة الإنتاج، بما في ذلك أي اختبارات إحصائية تم تطبيقها للتحقق من النتائج.
بالإضافة إلى ذلك، قد يتضمن القسم معلومات عن المعدات والمواد المستخدمة، فضلاً عن أي بروتوكولات ذات صلة تم اتباعها خلال التجارب. يؤكد المؤلفون على أهمية هذه الطرق في تحقيق نتائج موثوقة، والتي تعتبر حاسمة لاستنتاج استنتاجات صحيحة من الدراسة. بشكل عام، يعمل هذا القسم كدليل شامل على الأساليب المتبعة في البحث، مع تسليط الضوء على أهميتها في سياق أهداف الدراسة.
النتائج
قسم “النتائج” في ورقة البحث يقدم النتائج المستمدة من التجارب أو التحليلات التي تم إجراؤها. يتم الإبلاغ عن النتائج الرئيسية، مع تسليط الضوء على الاتجاهات والأنماط المهمة التي لوحظت في البيانات. غالبًا ما تكون النتائج مصحوبة بتحليلات إحصائية ذات صلة، والتي قد تشمل قيم p، وفترات الثقة، أو أحجام التأثير، لدعم النتائج.
بالإضافة إلى ذلك، قد يتضمن القسم تمثيلات بصرية مثل الرسوم البيانية أو الجداول التي توضح العلاقات بين المتغيرات أو تأثير التدخلات. تعمل هذه المساعدات البصرية على تعزيز وضوح النتائج وتسهيل فهم أفضل للظواهر الأساسية. بشكل عام، تسهم النتائج في الجسم المعرفي القائم وقد يكون لها آثار على الأبحاث المستقبلية أو التطبيقات العملية في المجال ذي الصلة.
المناقشة
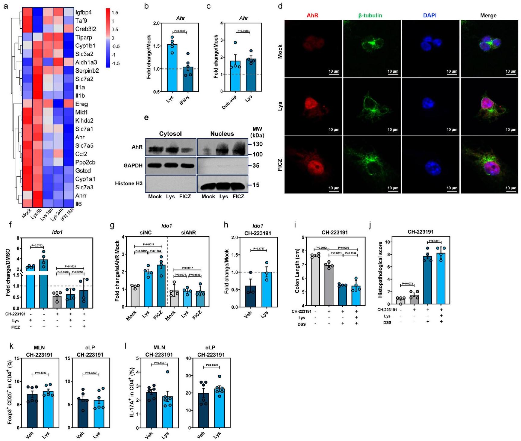
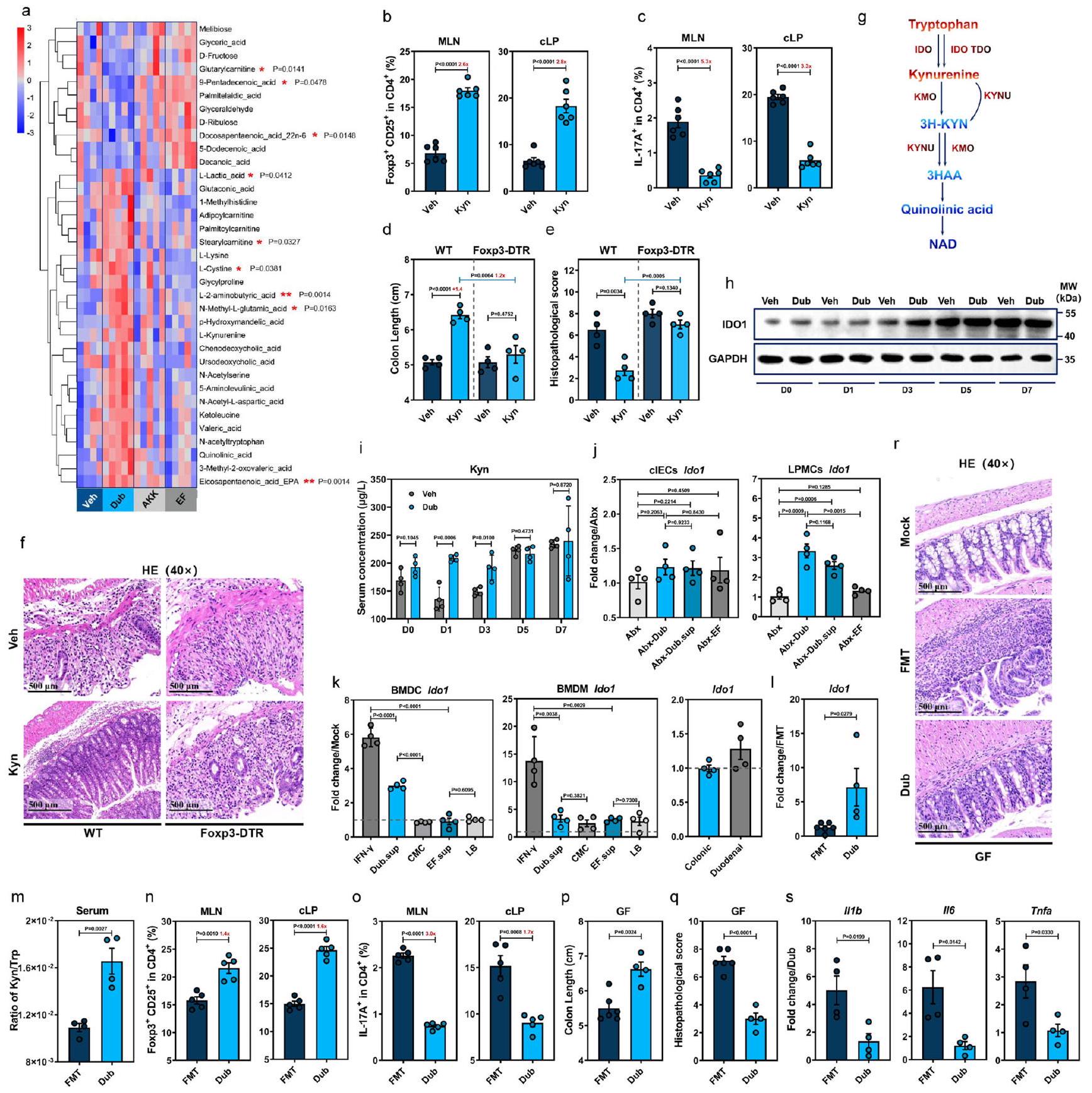
يسلط قسم المناقشة في ورقة البحث الضوء على التأثيرات الوقائية لتلاعب ميكروبيوتا الأمعاء المحددة ضد التهاب القولون الناتج عن DSS في الفئران. كان العلاج بالنيومايسين (Neo) فعالًا بشكل خاص، مما أدى إلى تقليل فقدان الوزن، وزيادة طول القولون، وانخفاض مستويات السيتوكينات المؤيدة للالتهابات. استعادة زراعة الميكروبيوتا البرازية (FMT) من الفئران المعالجة بالنيومايسين إلى الفئران المعالجة بالمضادات الحيوية بعض تنوع الميكروبيوتا وخففت من أعراض التهاب القولون، مما يشير إلى أن الميكروبيوتا الغنية بالنيومايسين تحتوي على ميكروبات مفيدة. ومن الجدير بالذكر أن الجنس Dubosiella، وبشكل خاص السلالة D. newyorkensis، تم تحديده كلاعب رئيسي في تخفيف التهاب القولون من خلال تعزيز وظيفة الحاجز المخاطي وتعديل الاستجابات المناعية.
كشفت التحليلات الإضافية أن استعمار Dub أعاد توازن استجابات خلايا Treg وTh17، مما يعزز CD25+ Foxp3+ Tregs بينما يثبط خلايا T CD4+ IL-17+. تم ربط هذا التأثير المناعي بزيادة إنتاج الأحماض الدهنية قصيرة السلسلة (SCFAs)، وخاصة البروبيونات، التي نشطت مسار إشارة GPR43 الضروري لوظيفة Treg. بالإضافة إلى ذلك، تم الإشارة إلى أن المستقلبات المشتقة من Dub، بما في ذلك الكينورينين من استقلاب التربتوفان، كانت مرتبطة بتعزيز تحفيز Treg من خلال تعبير IDO1 في الخلايا الشجرية. تؤكد النتائج مجتمعة على إمكانيات ميكروبيوتا الأمعاء المحددة ومستقلباتها في تنظيم الالتهاب المعوي وتقترح سبل علاجية لمرض الأمعاء الالتهابي (IBD).
DOI: https://doi.org/10.1038/s41467-024-45636-x
PMID: https://pubmed.ncbi.nlm.nih.gov/38351003
Publication Date: 2024-02-13
Author(s): Yanan Zhang et al.
Primary Topic: Tryptophan and brain disorders
Methods
The “Methods” section of the research paper outlines the experimental and analytical procedures employed to investigate the research question. It details the selection of participants, the design of the study, and the specific techniques used for data collection and analysis. The methodologies are rigorously described to ensure reproducibility, including any statistical tests applied to validate the findings.
Additionally, the section may include information on the equipment and materials utilized, as well as any relevant protocols followed during the experiments. The authors emphasize the importance of these methods in achieving reliable results, which are critical for drawing valid conclusions from the study. Overall, this section serves as a comprehensive guide to the approaches taken in the research, highlighting their significance in the context of the study’s objectives.
Results
The “Results” section of the research paper presents the findings derived from the conducted experiments or analyses. Key outcomes are reported, highlighting significant trends and patterns observed in the data. The results are often accompanied by relevant statistical analyses, which may include p-values, confidence intervals, or effect sizes, to substantiate the findings.
Additionally, the section may include visual representations such as graphs or tables that illustrate the relationships between variables or the impact of interventions. These visual aids serve to enhance the clarity of the results and facilitate a better understanding of the underlying phenomena. Overall, the findings contribute to the existing body of knowledge and may have implications for future research or practical applications in the relevant field.
Discussion
The discussion section of the research paper highlights the protective effects of specific gut microbiota manipulation against DSS-induced colitis in mice. Treatment with neomycin (Neo) was particularly effective, resulting in reduced body weight loss, longer colon length, and lower levels of pro-inflammatory cytokines. Fecal microbiota transplantation (FMT) from Neo-treated mice to antibiotic-treated mice restored some microbiota diversity and alleviated colitis symptoms, suggesting that Neo-enriched microbiota contain beneficial microbes. Notably, the genus Dubosiella, specifically the strain D. newyorkensis, was identified as a key player in mitigating colitis by enhancing mucosal barrier function and modulating immune responses.
Further analysis revealed that Dub colonization rebalanced Treg and Th17 cell responses, promoting CD25+ Foxp3+ Tregs while suppressing IL-17+ CD4+ T cells. This immunomodulatory effect was linked to enhanced production of short-chain fatty acids (SCFAs), particularly propionate, which activated the GPR43 signaling pathway essential for Treg function. Additionally, Dub-derived metabolites, including kynurenine from tryptophan metabolism, were implicated in promoting Treg induction through IDO1 expression in dendritic cells. The findings collectively underscore the potential of specific gut microbiota and their metabolites in regulating intestinal inflammation and suggest therapeutic avenues for inflammatory bowel disease (IBD).
