DOI: https://doi.org/10.31181/sor2120258
تاريخ النشر: 2024-08-24
مشغلات تجميع هاماشر لمجموعة فuzzy البيثاغورية وتطبيقها في مشكلة اتخاذ القرار متعددة السمات
معلومات المقال
تاريخ المقال:
تم استلامه بصيغة معدلة في 29 يوليو 2024
تم القبول في 19 أغسطس 2024
متاح على الإنترنت 24 أغسطس 2024
الكلمات المفتاحية:
الملخص
المجموعة الضبابية البايثاغورية هي توسيع مفيد للمجموعة الضبابية الحدسية للتعامل مع الغموض، الذي يحدث غالبًا في مشاكل الحياة الواقعية. كما أن معيار هاماشر t-norm يحتوي على معايير مهمة ومتوافقة تتضمن معلمة تقدم خيارات متنوعة لصانعي القرار خلال عملية دمج المعلومات، مما يعزز قدرتهم على نمذجة مشاكل اتخاذ القرار بشكل فعال مقارنة بالطرق البديلة. في هذه الدراسة، يتم استخدام مشغلات هاماشر لتقديم عدة مشغلات متوسطة وزنية تفاعلية ضبابية بايثاغورية (PFHIWA)، ومتوسطة مرتبة وزنية تفاعلية ضبابية بايثاغورية (PFHIOWA)، وهندسية وزنية تفاعلية ضبابية بايثاغورية (PFHIWG)، وهندسية مرتبة وزنية تفاعلية ضبابية بايثاغورية (PFHIOWG). يتم فحص خصائص هذه المشغلات بالتفصيل. فائدة استخدام المشغلات التقدمية هي أنها تقدم فهمًا أكبر للسيناريو لصانعي القرار. يتم استخدام المشغلات المقترحة لتفصيل اتخاذ القرار متعدد المعايير (MADM). من خلال عرض تحليل الحساسية، يظهر أن مشغلنا المقترح يتمتع باستقرار عالٍ يتعلق باتخاذ القرار متعدد المعايير (MADM) تحت مجموعة البيانات الضبابية البايثاغورية.
1. المقدمة

يقدم المشغلون خدماتهم وفقًا للتفضيلات المعبر عنها من خلال PyFS. ومن الجدير بالذكر أن الترتيب النسبي للبدائل يعتمد بشكل كبير على اختيار متجهات الوزن المخصصة لـ PyFSs، مما يبرز أهمية التمييز بين التعيينات المناسبة للأوزان. تسعى هذه المساهمة إلى معالجة الفجوات في منهجيات اتخاذ القرار من خلال تقديم أدوات محسّنة للتعامل مع عدم اليقين والغموض.
2. المقدمات
التعريف 1 [2]. IFS T المعرفة في Y هي مجموعة مرتبة مقدمة بواسطة
عند استخدام SF لاثنين من PyFNs، يتم استخدام دالة الدقة (AF) لمقارنتهما.
التعريف 4. يتم إعطاء AF لأي PyFN بواسطة
(ط)
(ii)
3. تحسين القوانين التشغيلية وعوامل التجميع لمجموعة فuzzy البيثاغورية
تعريف 10. لنفترض
(ط)
يمكن ملاحظة في التعريف 10 أن عملية الجمع أصبحت أكثر تفاؤلاً من الجمع المحدد في التعريف 7. وبالتالي، فإن السلوك يميل أكثر نحو MD من NMD. لذا، ستكون النتيجة أكثر دقة.
3.1 مشغلات المتوسطات
أين
عندما
و
لذا، لدينا
لذا، المعادلة (4) صحيحة لـ
II. افترض أن المعادلة (4) صحيحة أيضًا لـ
ومن ثم، تم إثبات أن المعادلة (4) صحيحة لجميع الأعداد الصحيحة الموجبة.
الآن، سنحدد بعض الخصائص لـ PFHIWA.
النظرية 2 (التماثل). إذا كان
برهان: لمجموعة من PyFNs
لذلك،
النظرية 4 (التزايدية). لمجموعات من نوعين مختلفين من PyFNs
سنقوم بعرض مشغل المتوسط المرجح المرتب حسب PFH (PFHIOWA).
تعريف 12. لنفترض أن Y هو مجموعة PyNFs و PFHIOW A:
نظرية 6 (التماثل). إذا كان
نظرية 7 (الحدود). لنفترض أن m هو مشغل PFHIOWA،
3.2 المشغلين الهندسيين
عندما
و
لذا، لدينا
II. افترض أن المعادلة (5) صحيحة أيضًا لـ
ومن ثم، تم إثبات أن المعادلة (5) صحيحة لجميع الأعداد الصحيحة الموجبة
الآن، سنحدد بعض الخصائص لـ PFHIWG.
النظرية 10 (التماثل). إذا كان
برهان: لمجموعة من PyFNs
لذلك،
النظرية 12 (التزايدية). لمجموعات من اثنين من PyFNs المختلفين
الآن، سنعرض مشغل الهندسة الوزنية المرتبة PFH (PFHIOWG).
النظرية 14 (التماثل). إذا كان
نظرية 15 (الحدود). لنفترض أن m هو مشغل PFHIOWG،
4. تقنية اتخاذ القرار متعددة الخصائص
الخطوة 1. أولاً، نقوم بإنشاء مصفوفة قرار بيانات PyF. ثم يتم تحويل هذه المصفوفة إلى المصفوفة المعيارية.
الخطوة 3. ابحث عن قيم الدرجات باستخدام SF. إذا كانت قيم الدرجات متساوية، نقوم بحساب الدقة باستخدام AF. لذا، سيكون الترتيب بناءً على قيم الدقة.
الخطوة 5. النهاية.
مخطط التدفق لـ MADM موضح في الشكل 2.

5. مثال عملي
مصفوفة PyF للموردين
|
|
|
|
|
|
|
|
|
|
|
|
|
|
|
|
|
|
|
|
|
|
|
|
النتائج حسب PFHIWA
| مشغل | PFHIWA |
|
|
|
|
|
|
|
|
|
|
|
|
قيم الدرجات
| مشغل | PFHIWA |
|
|
0.1116 |
|
|
0.2594 |
|
|
0.05976 |
|
|
0.07487 |

6. تحليل الحساسية
قيم مختلفة من
|
|
|
|
|
|
تصنيف |
| ٥ | 0.07634 | 0.21902 | 0.03700 | 0.05658 |
|
| 10 | 0.05740 | 0.19696 | 0.02045 | 0.04288 |
|
| 15 | 0.04949 | 0.18392 | 0.01190 | 0.03574 |
|
| 20 | 0.03574 | 0.17516 | 0.00656 | 0.03119 |
|
| ٢٥ | 0.02950 | 0.15906 | 0.00286 | 0.02809 |
|

7. التحليل المقارن
تحليل مقارن
| مشغل | ب 1 |
|
|
P4 | تصنيف |
| IFHWA | 0.3727 | 0.2767 | 0.3033 | 0.2933 |
|
| IFHWG | 0.3393 | 0.2504 | 0.3018 | 0.2476 |
|
| إفهيوا | 0.3536 | 0.2227 | 0.2834 | 0.2639 |
|
| IFHIWG | 0.3530 | 0.2858 | 0.3210 | 0.2806 |
|
| PFHIWA (مقترح) | 0.5946 | 0.4719 | 0.5323 | 0.5137 |
|
| PFHIWG (مقترح) | 0.5941 | 0.5346 | 0.5665 | 0.5297 |
|

8. الخاتمة
شكر وتقدير
تعارض المصالح
References
[2] Atanassov, K.T. (1999). Intuitionistic fuzzy sets (pp. 1-137). Physica-Verlag HD. https://doi.org/10.1007/978-3-7908-1870-3_1
[3] Yager, R. R. (2013). Pythagorean membership grades in multicriteria decision making. IEEE Transactions on fuzzy systems, 22(4), 958-965. https://doi.org/10.1109/TFUZZ.2013.2278989
[4] Yager, R. R. (2013). Pythagorean fuzzy subsets. In 2013 joint IFSA world congress and NAFIPS annual meeting (IFSA/NAFIPS) (pp. 57-61). IEEE. https://doi.org/10.1109/IFSA-NAFIPS.2013.6608375
[5] Peng, X., & Yang, Y. (2015). Some results for Pythagorean fuzzy sets. International Journal of Intelligent Systems, 30(11), 1133-1160. https://doi.org/10.1002/int. 21738
[6] Yager, R. R., & Abbasov, A. M. (2013). Pythagorean membership grades, complex numbers, and decision making. International journal of intelligent systems, 28(5), 436-452. https://doi.org/10.1002/int. 21584
[7] Zhang, X., & Xu, Z. (2014). Extension of TOPSIS to multiple criteria decision making with Pythagorean fuzzy sets. International journal of intelligent systems, 29(12), 1061-1078. https://doi.org/10.1002/int.21676
[8] Lin, M., Chen, Y., & Chen, R. (2021). Bibliometric analysis on Pythagorean fuzzy sets during 2013-2020. International Journal of Intelligent Computing and Cybernetics, 14(2), 104-121. https://doi.org/10.1108/ijicc-06-2020-0067
[9] Li, Z., & Lu, M. (2019). Some novel similarity and distance measures of pythagorean fuzzy sets and their applications. Journal of Intelligent & Fuzzy Systems, 37(2), 1781-1799. https://doi.org/10.3233/JIFS-179241
[10] Olgun, M., & Ünver, M. (2023). Circular Pythagorean fuzzy sets and applications to multi-criteria decision making. Informatica, 34(4), 713-742. https://doi.org/10.15388/23-INFOR529
[11] Akram, M., Zahid, K., & Kahraman, C. (2023). New optimization technique for group decision analysis with complex Pythagorean fuzzy sets. Journal of Intelligent & Fuzzy Systems, 44(3), 3621-3645. https://doi.org/10.3233/JIFS220764
[12] Aldring, J., & Ajay, D. (2023). Multicriteria group decision making based on projection measures on complex Pythagorean fuzzy sets. Granular Computing, 8, 137-155. https://doi.org/10.1007/s41066-022-00321-6
[13] Wu, D. L., Zhu, Z., Ullah, K., Liu, L., Wu, X., & Zhang, X. (2023). Analysis of Hamming and Hausdorff 3D distance measures for complex pythagorean fuzzy sets and their applications in pattern recognition and medical diagnosis. Complex & Intelligent Systems, 9, 4147-4158. https://doi.org/10.1007/s40747-022-00939-8
[14] Chaurasiya, R., & Jain, D. (2023). Hybrid MCDM method on pythagorean fuzzy set and its application. Decision Making: Applications in Management and Engineering, 6(1), 379-398. https://doi.org/10.31181/dmame0306102022c
[15] Al-shami, T. M. (2023). (2, 1)-Fuzzy sets: properties, weighted aggregated operators and their applications to multicriteria decision-making methods. Complex & Intelligent Systems, 9, 1687-1705. https://doi.org/10.1007/s40747-022-00878-4
[16] Alhamzi, G., Javaid, S., Shuaib, U., Razaq, A., Garg, H., & Razzaque, A. (2023). Enhancing interval-valued Pythagorean fuzzy decision-making through Dombi-based aggregation operators. Symmetry, 15(3), 765. https://doi.org/10.3390/sym15030765
[17] Ullah, K., Mahmood, T., Ali, Z., & Jan, N. (2020). On some distance measures of complex Pythagorean fuzzy sets and their applications in pattern recognition. Complex & Intelligent Systems, 6, 15-27. https://doi.org/10.1007/s40747-019-0103-6
[18] Wang, W., & Liu, X. (2012). Intuitionistic fuzzy information aggregation using Einstein operations. IEEE Transactions on Fuzzy Systems, 20(5), 923-938. http://doi.org/10.1109/tfuzz.2012.2189405
[19] Klir, G., & Yuan, B. (1995). Fuzzy sets and fuzzy logic (Vol. 4, pp. 1-12). New Jersey: Prentice hall.
[20] Garg, H. (2016). Novel single-valued neutrosophic aggregated operators under Frank norm operation and its application to decision-making process. International Journal for Uncertainty Quantification, 6(4). http://doi.org/10.1615/Int.J.UncertaintyQuantification. 2016018603
[21] Sarfraz, M. (2024). Application of Interval-valued T-spherical Fuzzy Dombi Hamy Mean Operators in the antiviral mask selection against COVID-19. Journal of Decision Analytics and Intelligent Computing, 4(1), 67-98. https://doi.org/10.31181/jdaic10030042024s
[22] Tešić, D., & Marinković, D. (2023). Application of fermatean fuzzy weight operators and MCDM model DIBR-DIBR II-NWBM-BM for efficiency-based selection of a complex combat system. Journal of Decision Analytics and Intelligent Computing, 3(1), 243-256. https://doi.org/10.31181/10002122023t
[23] Garg, H. (2016). Some series of intuitionistic fuzzy interactive averaging aggregation operators. SpringerPlus, 5(1), 999. https://doi.org/10.1186/s40064-016-2591-9
[24] Huang, J. Y. (2014). Intuitionistic fuzzy Hamacher aggregation operators and their application to multiple attribute decision making. Journal of Intelligent & Fuzzy Systems, 27(1), 505-513. http://doi.org/10.3233/IFS-131019
[25] Tang, X., Fu, C., Xu, D. L., & Yang, S. (2017). Analysis of fuzzy Hamacher aggregation functions for uncertain multiple attribute decision making. Information Sciences, 387, 19-33. https://doi.org/10.1016/j.ins.2016.12.045
[26] Deb, N., Sarkar, A., & Biswas, A. (2022). Linguistic q-rung orthopair fuzzy prioritized aggregation operators based on Hamacher t-norm and t-conorm and their applications to multicriteria group decision making. Archives of Control Sciences, 451-484. http://doi.org/10.24425/acs.2022.141720
[27] Garg, H. (2019). Intuitionistic fuzzy hamacher aggregation operators with entropy weight and their applications to multi-criteria decision-making problems. Iranian Journal of Science and Technology, Transactions of Electrical Engineering, 43, 597-613. http://doi.org/10.1007/s40998-018-0167-0
[28] Dong, H., Ali, Z., Mahmood, T., & Liu, P. (2023). Power aggregation operators based on Hamacher t-norm and tconorm for complex intuitionistic fuzzy information and their application in decision-making problems. Journal of Intelligent & Fuzzy Systems, (Preprint), 1-21. https://doi.org/10.3233/JIFS-230323
[29] Liu, P. (2013). Some Hamacher aggregation operators based on the interval-valued intuitionistic fuzzy numbers and their application to group decision making. IEEE Transactions on Fuzzy systems, 22(1), 83-97. http://doi.org/10.1109/TFUZZ.2013.2248736
[30] Gál, L., Lovassy, R., Rudas, I. J., & Kóczy, L. T. (2014). Learning the optimal parameter of the Hamacher t-norm applied for fuzzy-rule-based model extraction. Neural Computing and Applications, 24, 133-142. http://dx.doi.org/10.1007/s00521-013-1499-3
[31] Silambarasan, I., & Sriram, S. (2021). Some operations over intuitionistic fuzzy matrices based on Hamacher t-norm and t-conorm. TWMS Journal of Applied and Engineering Mathematics, 11(2), 541-551.
[32] Zhu, J., & Li, Y. (2018). Hesitant Fuzzy Linguistic Aggregation Operators Based on the Hamacher t-norm and tconorm. Symmetry, 10(6), 189. https://doi.org/10.3390/sym10060189
- Corresponding author.
E-mail address: umarishtiaq000@gmail.com
DOI: https://doi.org/10.31181/sor2120258
Publication Date: 2024-08-24
Hamacher Aggregation Operators for Pythagorean Fuzzy Set and its Application in Multi-Attribute Decision-Making Problem
ARTICLE INFO
Article history:
Received in revised form 29 July 2024
Accepted 19 August 2024
Available online 24 August 2024
Keywords:
Abstract
Pythagorean fuzzy set is a useful expansion of intuitionistic fuzzy set for dealing with ambiguities, which mostly occur in real-life problems. Hamacher t-norm also has important and compatible norms that incorporate a parameter that offers various options to decision-makers during the information fusion process, thereby enhancing their ability to model decisionmaking problems effectively compared to alternative methods. In this study, Hamacher operators are being used to introduce several Pythagorean fuzzy Hamacher interactive weighted averaging (PFHIWA), Pythagorean fuzzy Hamacher interactive ordered weighted averaging (PFHIOWA), Pythagorean fuzzy Hamacher interactive weighted geometric (PFHIWG), and Pythagorean fuzzy Hamacher interactive ordered weighted geometric (PFHIOWG) operators. The properties of these operators are examined in detail. The benefit of using progressive operators is that they deliver more understanding of the scenario to the decision-makers. Proposed operators are utilized to elaborate multi-attribute decision-making (MADM). By showing the sensitivity analysis, our proposed operator has high stability related to multi-attribute decision-making (MADM) under the Pythagorean fuzzy data set.
1. Introduction

operators cater to preferences articulated through PyFS. Notably, the relative ranking of alternatives hinges significantly on the choice of weight vectors allocated to PyFSs, underscoring the importance of discerning suitable weight assignments. This contribution seeks to address gaps in DM methodologies by offering refined tools for handling uncertainty and ambiguity.
2. Preliminaries
Definition 1 [2]. An IFS T defined in Y is an ordered pain presented by
when SF of two PyFNs, the accuracy function (AF) is used to compare them.
Definition 4. The AF for any PyFN is given by
(i)
(ii)
3. Improved Operational Laws and Aggregation Operators for Pythagorean Fuzzy Set
Definition 10. Suppose
(i)
It can be seen in Definition 10 that the sum operation has become more optimistic than the sum defined in Definition 7. Hence, the behavior is more inclined toward the MD than the NMD. So, the result will be more accurate.
3.1 Averaging Operators
where
I. When
and
So, we have
So, Eq. (4) is true for
II. Suppose that Eq. (4) is also true for
Hence, it is proved that the Eq.(4) holds for all positive integer
Now, we will define some properties for PFHIWA.
Theorem 2 (Idempotency). If
Proof: For a set of PyFNs
Therefore,
Theorem 4 (Monotonicity). For collections of two different PyFNs
We will show the PFH-ordered weighted averaging operator (PFHIOWA).
Definition 12. Suppose Y be the collection of PyNFs and PFHIOW A:
Theorem 6 (Idempotency). If
Theorem 7 (Boundedness). Suppose m is the PFHIOWA operator,
3.2 Geometric Operators
I. When
and
So, we have
II. Suppose that Eq. (5) is also true for
Hence, it is proved that the Eq. (5) holds for all positive integer
Now, we will define some properties for PFHIWG.
Theorem 10 (Idempotency). If
Proof: For a set of PyFNs
Therefore,
Theorem 12 (Monotonicity). For collections of two different PyFNs
Now, we will show the PFH-ordered weighted geometric operator (PFHIOWG).
Theorem 14 (Idempotency). If
Theorem 15 (Boundedness). Suppose m is the PFHIOWG operator,
4. Multi-attribute Decision Making Technique
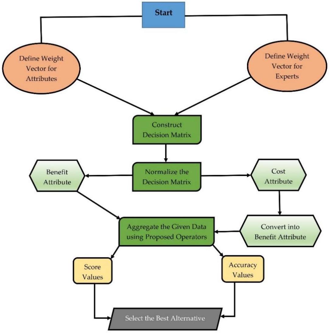
Step 1. First, we construct a PyF data decision matrix. This matrix is then converted into the normalized matrix.
Step 3. Find the score values by using the SF. If the score values are the same, we find accuracy using the AF . So, the ranking will be based on accuracy values.
Step 5. End.
The flowchart for the MADM is shown in Figure 2.

5. Practical Example
PyF matrix for suppliers
|
|
|
|
|
|
|
|
|
|
|
|
|
|
|
|
|
|
|
|
|
|
|
|
Results by PFHIWA
| Operator | PFHIWA |
|
|
|
|
|
|
|
|
|
|
|
|
Score Values
| Operator | PFHIWA |
|
|
0.1116 |
|
|
0.2594 |
|
|
0.05976 |
|
|
0.07487 |

6. Sensitivity Analysis
Different values of
|
|
|
|
|
|
Ranking |
| 5 | 0.07634 | 0.21902 | 0.03700 | 0.05658 |
|
| 10 | 0.05740 | 0.19696 | 0.02045 | 0.04288 |
|
| 15 | 0.04949 | 0.18392 | 0.01190 | 0.03574 |
|
| 20 | 0.03574 | 0.17516 | 0.00656 | 0.03119 |
|
| 25 | 0.02950 | 0.15906 | 0.00286 | 0.02809 |
|

7. Comparative Analysis
Comparative Analysis
| Operator | P 1 |
|
|
P4 | Ranking |
| IFHWA | 0.3727 | 0.2767 | 0.3033 | 0.2933 |
|
| IFHWG | 0.3393 | 0.2504 | 0.3018 | 0.2476 |
|
| IFHIWA | 0.3536 | 0.2227 | 0.2834 | 0.2639 |
|
| IFHIWG | 0.3530 | 0.2858 | 0.3210 | 0.2806 |
|
| PFHIWA (Proposed) | 0.5946 | 0.4719 | 0.5323 | 0.5137 |
|
| PFHIWG (Proposed) | 0.5941 | 0.5346 | 0.5665 | 0.5297 |
|

8. Conclusion
Acknowledgment
Conflicts of Interest
References
[2] Atanassov, K.T. (1999). Intuitionistic fuzzy sets (pp. 1-137). Physica-Verlag HD. https://doi.org/10.1007/978-3-7908-1870-3_1
[3] Yager, R. R. (2013). Pythagorean membership grades in multicriteria decision making. IEEE Transactions on fuzzy systems, 22(4), 958-965. https://doi.org/10.1109/TFUZZ.2013.2278989
[4] Yager, R. R. (2013). Pythagorean fuzzy subsets. In 2013 joint IFSA world congress and NAFIPS annual meeting (IFSA/NAFIPS) (pp. 57-61). IEEE. https://doi.org/10.1109/IFSA-NAFIPS.2013.6608375
[5] Peng, X., & Yang, Y. (2015). Some results for Pythagorean fuzzy sets. International Journal of Intelligent Systems, 30(11), 1133-1160. https://doi.org/10.1002/int. 21738
[6] Yager, R. R., & Abbasov, A. M. (2013). Pythagorean membership grades, complex numbers, and decision making. International journal of intelligent systems, 28(5), 436-452. https://doi.org/10.1002/int. 21584
[7] Zhang, X., & Xu, Z. (2014). Extension of TOPSIS to multiple criteria decision making with Pythagorean fuzzy sets. International journal of intelligent systems, 29(12), 1061-1078. https://doi.org/10.1002/int.21676
[8] Lin, M., Chen, Y., & Chen, R. (2021). Bibliometric analysis on Pythagorean fuzzy sets during 2013-2020. International Journal of Intelligent Computing and Cybernetics, 14(2), 104-121. https://doi.org/10.1108/ijicc-06-2020-0067
[9] Li, Z., & Lu, M. (2019). Some novel similarity and distance measures of pythagorean fuzzy sets and their applications. Journal of Intelligent & Fuzzy Systems, 37(2), 1781-1799. https://doi.org/10.3233/JIFS-179241
[10] Olgun, M., & Ünver, M. (2023). Circular Pythagorean fuzzy sets and applications to multi-criteria decision making. Informatica, 34(4), 713-742. https://doi.org/10.15388/23-INFOR529
[11] Akram, M., Zahid, K., & Kahraman, C. (2023). New optimization technique for group decision analysis with complex Pythagorean fuzzy sets. Journal of Intelligent & Fuzzy Systems, 44(3), 3621-3645. https://doi.org/10.3233/JIFS220764
[12] Aldring, J., & Ajay, D. (2023). Multicriteria group decision making based on projection measures on complex Pythagorean fuzzy sets. Granular Computing, 8, 137-155. https://doi.org/10.1007/s41066-022-00321-6
[13] Wu, D. L., Zhu, Z., Ullah, K., Liu, L., Wu, X., & Zhang, X. (2023). Analysis of Hamming and Hausdorff 3D distance measures for complex pythagorean fuzzy sets and their applications in pattern recognition and medical diagnosis. Complex & Intelligent Systems, 9, 4147-4158. https://doi.org/10.1007/s40747-022-00939-8
[14] Chaurasiya, R., & Jain, D. (2023). Hybrid MCDM method on pythagorean fuzzy set and its application. Decision Making: Applications in Management and Engineering, 6(1), 379-398. https://doi.org/10.31181/dmame0306102022c
[15] Al-shami, T. M. (2023). (2, 1)-Fuzzy sets: properties, weighted aggregated operators and their applications to multicriteria decision-making methods. Complex & Intelligent Systems, 9, 1687-1705. https://doi.org/10.1007/s40747-022-00878-4
[16] Alhamzi, G., Javaid, S., Shuaib, U., Razaq, A., Garg, H., & Razzaque, A. (2023). Enhancing interval-valued Pythagorean fuzzy decision-making through Dombi-based aggregation operators. Symmetry, 15(3), 765. https://doi.org/10.3390/sym15030765
[17] Ullah, K., Mahmood, T., Ali, Z., & Jan, N. (2020). On some distance measures of complex Pythagorean fuzzy sets and their applications in pattern recognition. Complex & Intelligent Systems, 6, 15-27. https://doi.org/10.1007/s40747-019-0103-6
[18] Wang, W., & Liu, X. (2012). Intuitionistic fuzzy information aggregation using Einstein operations. IEEE Transactions on Fuzzy Systems, 20(5), 923-938. http://doi.org/10.1109/tfuzz.2012.2189405
[19] Klir, G., & Yuan, B. (1995). Fuzzy sets and fuzzy logic (Vol. 4, pp. 1-12). New Jersey: Prentice hall.
[20] Garg, H. (2016). Novel single-valued neutrosophic aggregated operators under Frank norm operation and its application to decision-making process. International Journal for Uncertainty Quantification, 6(4). http://doi.org/10.1615/Int.J.UncertaintyQuantification. 2016018603
[21] Sarfraz, M. (2024). Application of Interval-valued T-spherical Fuzzy Dombi Hamy Mean Operators in the antiviral mask selection against COVID-19. Journal of Decision Analytics and Intelligent Computing, 4(1), 67-98. https://doi.org/10.31181/jdaic10030042024s
[22] Tešić, D., & Marinković, D. (2023). Application of fermatean fuzzy weight operators and MCDM model DIBR-DIBR II-NWBM-BM for efficiency-based selection of a complex combat system. Journal of Decision Analytics and Intelligent Computing, 3(1), 243-256. https://doi.org/10.31181/10002122023t
[23] Garg, H. (2016). Some series of intuitionistic fuzzy interactive averaging aggregation operators. SpringerPlus, 5(1), 999. https://doi.org/10.1186/s40064-016-2591-9
[24] Huang, J. Y. (2014). Intuitionistic fuzzy Hamacher aggregation operators and their application to multiple attribute decision making. Journal of Intelligent & Fuzzy Systems, 27(1), 505-513. http://doi.org/10.3233/IFS-131019
[25] Tang, X., Fu, C., Xu, D. L., & Yang, S. (2017). Analysis of fuzzy Hamacher aggregation functions for uncertain multiple attribute decision making. Information Sciences, 387, 19-33. https://doi.org/10.1016/j.ins.2016.12.045
[26] Deb, N., Sarkar, A., & Biswas, A. (2022). Linguistic q-rung orthopair fuzzy prioritized aggregation operators based on Hamacher t-norm and t-conorm and their applications to multicriteria group decision making. Archives of Control Sciences, 451-484. http://doi.org/10.24425/acs.2022.141720
[27] Garg, H. (2019). Intuitionistic fuzzy hamacher aggregation operators with entropy weight and their applications to multi-criteria decision-making problems. Iranian Journal of Science and Technology, Transactions of Electrical Engineering, 43, 597-613. http://doi.org/10.1007/s40998-018-0167-0
[28] Dong, H., Ali, Z., Mahmood, T., & Liu, P. (2023). Power aggregation operators based on Hamacher t-norm and tconorm for complex intuitionistic fuzzy information and their application in decision-making problems. Journal of Intelligent & Fuzzy Systems, (Preprint), 1-21. https://doi.org/10.3233/JIFS-230323
[29] Liu, P. (2013). Some Hamacher aggregation operators based on the interval-valued intuitionistic fuzzy numbers and their application to group decision making. IEEE Transactions on Fuzzy systems, 22(1), 83-97. http://doi.org/10.1109/TFUZZ.2013.2248736
[30] Gál, L., Lovassy, R., Rudas, I. J., & Kóczy, L. T. (2014). Learning the optimal parameter of the Hamacher t-norm applied for fuzzy-rule-based model extraction. Neural Computing and Applications, 24, 133-142. http://dx.doi.org/10.1007/s00521-013-1499-3
[31] Silambarasan, I., & Sriram, S. (2021). Some operations over intuitionistic fuzzy matrices based on Hamacher t-norm and t-conorm. TWMS Journal of Applied and Engineering Mathematics, 11(2), 541-551.
[32] Zhu, J., & Li, Y. (2018). Hesitant Fuzzy Linguistic Aggregation Operators Based on the Hamacher t-norm and tconorm. Symmetry, 10(6), 189. https://doi.org/10.3390/sym10060189
- Corresponding author.
E-mail address: umarishtiaq000@gmail.com
