DOI: https://doi.org/10.1038/s41564-024-01705-x
PMID: https://pubmed.ncbi.nlm.nih.gov/38834776
تاريخ النشر: 2024-06-04
المؤلف: Jean‐Paul Pirnay وآخرون
الموضوع الرئيسي: البكتريوفاجات والتفاعلات الميكروبية
نظرة عامة
تقدم هذه القسم نتائج دراسة رصدية استعادية متعددة المراكز والدول تحلل نتائج العلاج بالبكتريوفاج الشخصي (BT) في 100 حالة متتالية من العدوى الصعبة العلاج عبر 35 مستشفى في 12 دولة من يناير 2008 إلى أبريل 2022. تسلط الدراسة الضوء على أن BT الشخصي، الذي شمل استخدام 26 بكتريوفاج و6 كوكتيلات محددة مصممة لتناسب مسببات الأمراض البكتيرية المحددة، أظهر نتيجة سريرية إيجابية في 77.2% من الحالات، مع معدل 61.3% من القضاء على البكتيريا. ومن الجدير بالذكر أن احتمال القضاء قد انخفض بشكل كبير (نسبة الأرجحية = 0.3؛ 95% CI = 0.127-0.749) عندما تم إعطاء BT دون مضادات حيوية مصاحبة.
كما وثقت الدراسة مقاومة البكتريوفاج في الجسم الحي في 43.8% من المرضى والتآزر في المختبر بين البكتريوفاجات والمضادات الحيوية في 90% من الحالات التي تم تقييمها. بالإضافة إلى ذلك، تم ملاحظة حالات إعادة حساسية المضادات الحيوية وانخفاض الفوعة في العزلات المقاومة للبكتريوفاج. حدث تحييد مناعي للبكتريوفاجات في 38.5% من المرضى الذين تم فحصهم. بينما تحد من طبيعة الدراسة غير المسيطر عليها استنتاجاتها، تشير النتائج إلى أن BT الشخصي يمكن أن يكون فعالًا، خاصة عند دمجه مع المضادات الحيوية، وتوفر رؤى قيمة لتصميم التجارب السريرية المستقبلية المسيطر عليها. الدراسة مسجلة تحت معرف ClinicalTrials.gov NCT05498363.
الطرق
في هذه الدراسة، تم إجراء تحليل إحصائي شامل على مجموعة بيانات تضم 92 مريضًا لتقييم العوامل المختلفة التي تؤثر على القضاء على البكتيريا المستهدفة. تضمنت المتغيرات التي تم تحليلها نتائج ثنائية الفئات مثل القضاء على البكتيريا، التحسن السريري، وملفات مقاومة المضادات الحيوية، بالإضافة إلى متغيرات فئوية اسمية تمثل 14 نوعًا من العدوى و21 نوعًا من البكتيريا. تم التعامل مع العمر والجنس كمتغيرات عددية. تم استخدام برنامج التحليل الإحصائي SAS (الإصدار 9.4) للتحليل، مع استخدام إجراء اختيار تدريجي للأمام لتحديد أكثر المتنبئين إفادة لنموذج الانحدار اللوجستي، مع القضاء الناجح (ERADIC = ‘نعم’) كمتغير استجابة.
كان الهدف من نموذج الانحدار اللوجستي توضيح العلاقة بين المتغيرات المحددة واحتمالية القضاء الناجح على البكتيريا. تم تقديم جدول طوارئ ورسم تخطيطي للنموذج لتوضيح إطار التحليل. من المتوقع أن تساهم النتائج من هذا التحليل في فهم العوامل التي تعزز أو تعيق العلاج الناجح للعدوى البكتيرية في مجموعة المرضى المدروسة.
النتائج
يقدم قسم “النتائج” من ورقة البحث النتائج المستمدة من التجارب أو التحليلات التي تم إجراؤها. تشمل النتائج الرئيسية تحديد الارتباطات المهمة بين المتغيرات المدروسة، بالإضافة إلى قياس التأثيرات الملاحظة تحت ظروف مختلفة. تم استخدام تحليلات إحصائية، مثل نماذج الانحدار أو اختبار الفرضيات، للتحقق من النتائج، مما يضمن القوة والموثوقية.
بالإضافة إلى ذلك، قد يسلط القسم الضوء على نتائج عددية محددة، مثل القيم المتوسطة، والانحرافات المعيارية، أو قيم p، التي تدعم الاستنتاجات المستخلصة. من المحتمل أن تتضمن وسائل الإيضاح، مثل الرسوم البيانية أو الجداول، لتوضيح الاتجاهات وتسهيل فهم البيانات. بشكل عام، تؤكد النتائج على تداعيات البحث، مما يساهم في الجسم المعرفي القائم في هذا المجال.
المناقشة
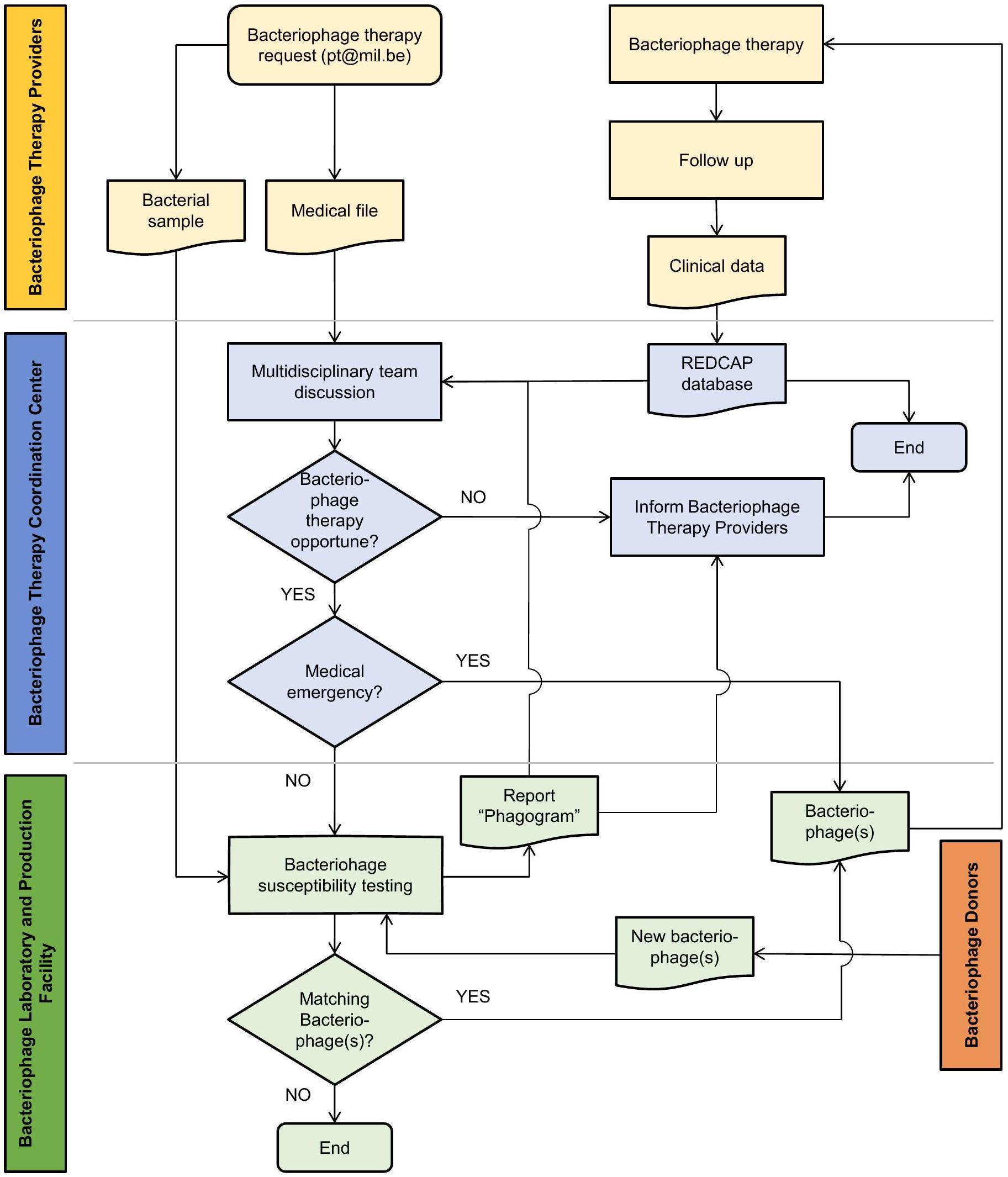
تسلط قسم المناقشة من ورقة البحث الضوء على تنفيذ ونتائج العلاج بالبكتريوفاج (BT) في علاج حوالي 140 عدوى صعبة العلاج في بلجيكا وخارجها، facilitated by a consortium including the Queen Astrid Military Hospital, KU Leuven, and Sciensano. تتكون مجموعة المرضى، التي تتكون أساسًا من الذكور (56.7%) بمتوسط عمر 53 عامًا، من BT المستهدف ضد 14 نوعًا من البكتيريا باستخدام 26 بكتريوفاج فردي وستة كوكتيلات محددة. ومن الجدير بالذكر أن 69.3% من العدوى تم علاجها بالتزامن مع المضادات الحيوية القياسية، وأظهرت البروتوكولات حدًا أدنى من التباين عبر الحالات، مما يشير إلى نهج موحد للعلاج بالبكتريوفاج.
كما درست الدراسة ظهور مقاومة البكتريوفاج، مع نتائج مهمة تتعلق بالطفرات الجينية في سلالات البكتيريا التي أدت إلى المقاومة. في 43.8% من المرضى الذين تم تقييمهم، ظهرت أنماط غير حساسة للبكتريوفاج، وغالبًا ما كانت مرتبطة بالطفرات في الجينات المرتبطة بمستقبلات البكتريوفاج. استخدمت الأبحاث تسلسل الجينوم الكامل لتحديد هذه الطفرات وتأثيراتها على الفوعة وحساسية المضادات الحيوية. كانت النتائج السريرية واعدة، مع تحسن سريري مُبلغ عنه في 77.2% من الحالات، على الرغم من أن بعض المرضى شهدوا القضاء على البكتيريا دون تحسن سريري متCorresponding، مما يبرز تعقيد استجابات العلاج. تشير النتائج إلى أنه بينما يمكن أن يكون BT فعالًا، فإن المراقبة الدقيقة لمقاومة البكتيريا وفعالية العلاج أمر بالغ الأهمية لتحسين نتائج المرضى.
DOI: https://doi.org/10.1038/s41564-024-01705-x
PMID: https://pubmed.ncbi.nlm.nih.gov/38834776
Publication Date: 2024-06-04
Author(s): Jean‐Paul Pirnay et al.
Primary Topic: Bacteriophages and microbial interactions
Overview
This section presents the findings of a multicenter, multinational retrospective observational study analyzing the outcomes of personalized bacteriophage therapy (BT) in 100 consecutive cases of difficult-to-treat infections across 35 hospitals in 12 countries from January 2008 to April 2022. The study highlights that personalized BT, which involved the use of 26 bacteriophages and 6 defined cocktails tailored to specific bacterial pathogens, demonstrated a positive clinical outcome in 77.2% of cases, with a 61.3% rate of bacterial eradication. Notably, the likelihood of eradication was significantly reduced (odds ratio = 0.3; 95% CI = 0.127-0.749) when BT was administered without concomitant antibiotics.
The study also documented in vivo bacteriophage resistance in 43.8% of patients and in vitro synergy between bacteriophages and antibiotics in 90% of evaluated cases. Additionally, instances of antibiotic re-sensitization and reduced virulence in bacteriophage-resistant isolates were observed. Immune neutralization of bacteriophages occurred in 38.5% of screened patients. While the uncontrolled nature of the study limits its conclusions, the findings suggest that personalized BT can be effective, particularly when combined with antibiotics, and provide valuable insights for the design of future controlled clinical trials. The study is registered under ClinicalTrials.gov identifier NCT05498363.
Methods
In this study, a comprehensive statistical analysis was performed on a dataset comprising 92 patients to evaluate various factors influencing the eradication of targeted bacteria. The variables analyzed included binary categorical outcomes such as bacterial eradication, clinical improvement, and antibiotic resistance profiles, as well as nominal categorical variables representing 14 infection types and 21 bacterial species. Age and gender were treated as numeric variables. The statistical software SAS (v.9.4) was utilized for the analysis, employing a stepwise forward selection procedure to identify the most informative predictors for a logistic regression model, with successful eradication (ERADIC = ‘Yes’) as the response variable.
The logistic regression model aimed to elucidate the relationship between the identified variables and the probability of successful bacterial eradication. A contingency table and a sketch of the model were provided to illustrate the analysis framework. The findings from this analysis are expected to contribute to understanding the factors that enhance or hinder the successful treatment of bacterial infections in the studied patient population.
Results
The “Results” section of the research paper presents the findings derived from the conducted experiments or analyses. Key outcomes include the identification of significant correlations between the variables studied, as well as the quantification of effects observed under various conditions. Statistical analyses, such as regression models or hypothesis testing, were employed to validate the results, ensuring robustness and reliability.
Additionally, the section may highlight specific numerical results, such as mean values, standard deviations, or p-values, which support the conclusions drawn. Visual aids, such as graphs or tables, are likely included to illustrate trends and facilitate comprehension of the data. Overall, the results underscore the implications of the research, contributing to the existing body of knowledge in the field.
Discussion
The discussion section of the research paper highlights the implementation and outcomes of bacteriophage therapy (BT) in treating approximately 140 difficult-to-treat infections in Belgium and abroad, facilitated by a consortium including the Queen Astrid Military Hospital, KU Leuven, and Sciensano. The patient cohort, primarily consisting of males (56.7%) with a median age of 53 years, received targeted BT against 14 bacterial species using 26 individual bacteriophages and six defined cocktails. Notably, 69.3% of infections were treated in conjunction with standard antibiotics, and protocols showed minimal variation across cases, indicating a standardized approach to BT.
The study also examined the emergence of bacteriophage resistance, with significant findings regarding the genetic mutations in bacterial strains that led to resistance. In 43.8% of patients evaluated, bacteriophage-insensitive phenotypes emerged, often linked to mutations in genes associated with bacteriophage receptors. The research utilized whole-genome sequencing to identify these mutations and their implications on virulence and antibiotic susceptibility. Clinical outcomes were promising, with a reported clinical improvement in 77.2% of cases, although some patients experienced bacterial eradication without corresponding clinical improvement, underscoring the complexity of treatment responses. The findings suggest that while BT can be effective, careful monitoring of bacterial resistance and treatment efficacy is crucial for optimizing patient outcomes.
