التصنيف: الكيمياء الحيوية وعلم الوراثة وعلم الأحياء الجزيئي (Biochemistry, Genetics and Molecular Biology)
-
تنبؤ هيكل البروتين في مجال واحد ومتعدد المجالات باستخدام D-I-TASSER المعتمد على التعلم العميق Deep-learning-based single-domain and multidomain protein structure prediction with D-I-TASSER

لقد تحدى النجاح السائد لتقنيات التعلم العميق في توقع بنية البروتين الحاجة وفائدة محاكاة الطي التقليدية المعتمدة على مجالات القوة. اقترحنا نهجًا هجينًا، وهو تحسين تجميع الخيوط التكراري القائم على التعلم العميق (D-I-TASSER)، الذي يقوم ببناء نماذج بنيوية للبروتين على المستوى الذري من خلال دمج إمكانيات التعلم العميق متعددة المصادر مع محاكاة تجميع الشظايا التكرارية.…
-
التوصيل الفيروسي لمحرر الجينوم الموجه بواسطة RNA لتحرير الخط الجرثومي بدون نقل جينات في الأرابيدوبسيس Viral delivery of an RNA-guided genome editor for transgene-free germline editing in Arabidopsis

تعديل الجينوم يحول علم الأحياء النباتية من خلال تمكين التعديلات الدقيقة على الحمض النووي. ومع ذلك، فإن توصيل أنظمة التعديل إلى النباتات لا يزال يمثل تحديًا، وغالبًا ما يتطلب طرقًا بطيئة ومحددة الجينوم مثل زراعة الأنسجة أو التحول. تعتبر الفيروسات النباتية، التي تصيب وتنتشر بشكل طبيعي إلى معظم الأنسجة، نظام توصيل واعد لمواد التحرير. ومع…
-
TRAPT: إطار عمل عميق متعدد المراحل للتعلم المدمج لتوقع المنظمات النسخية استنادًا إلى بيانات الإبيجينوم الواسعة النطاق TRAPT: a multi-stage fused deep learning framework for predicting transcriptional regulators based on large-scale epigenomic data

من الصعب تحديد المنظمين النسخيين (TRs) الذين يتحكمون في تعبير الجينات من خلال العناصر التنظيمية والإشارات الإبيجينية، في الدراسات السياقية المتعلقة ببدء الأمراض وتقدمها. يتيح استخدام بيانات الإبيجينوم متعددة الأبعاد على نطاق واسع تمثيل الأنماط الإبيجينية المعقدة للتحكم في العناصر التنظيمية والمنظمين. هنا، نقترح أداة توقع نشاط المنظم النسخي (TRAPT)، وهي إطار عمل عميق متعدد…
-
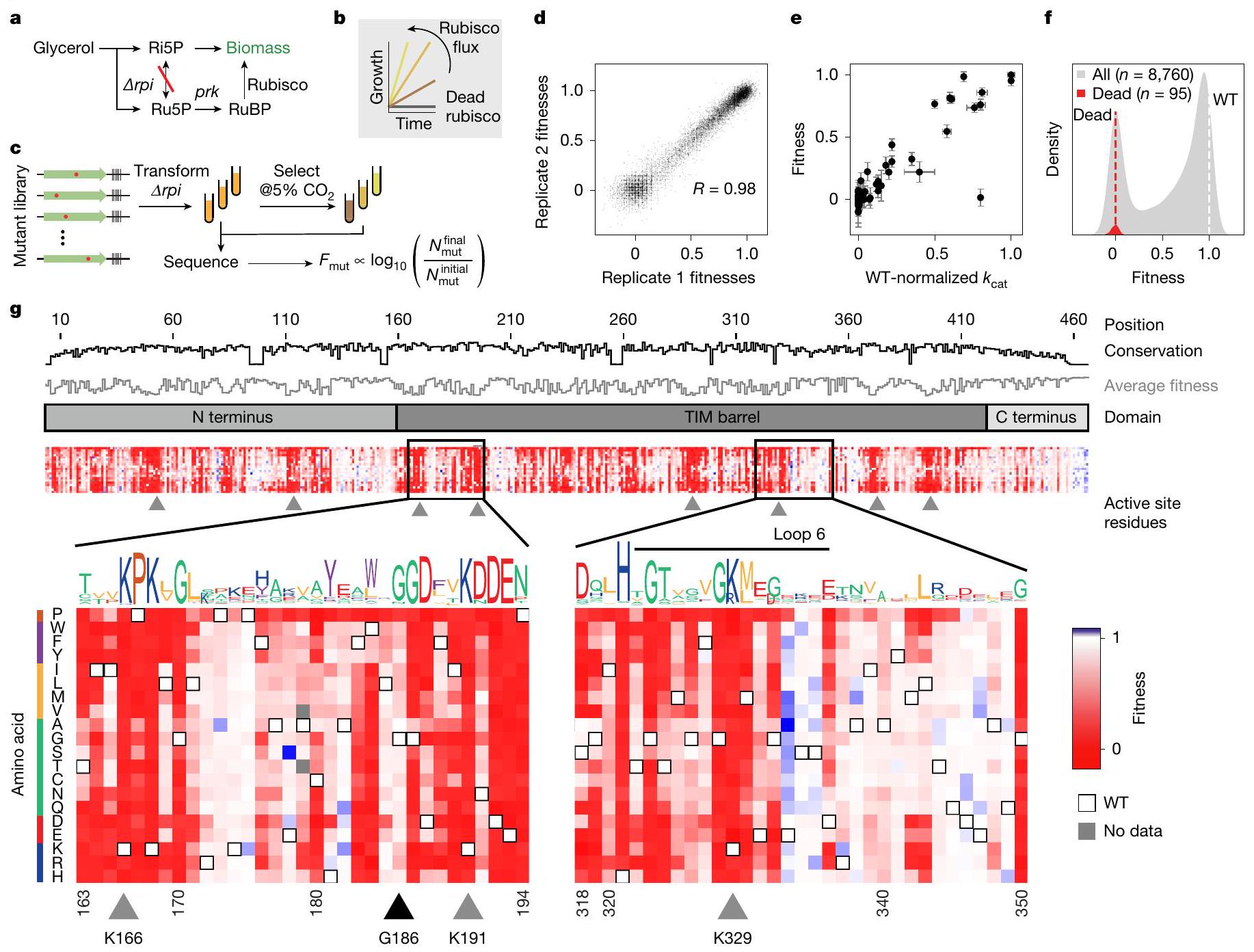
خريطة المشهد البيوكيميائي للروبيسكو A map of the rubisco biochemical landscape

روبيسكو هو العنصر الأساسي إنزيم الإصلاح في الغلاف الحيوي ومع ذلك، فإن له حركية بطيئة تظل أدوار التطور والآلية الكيميائية في تقييد وظيفتها البيوكيميائية محل نقاش. لقد فشلت الجهود الهندسية الموجهة لتعديل المعايير البيوكيميائية للروبيسكو إلى حد كبير. على الرغم من أن النتائج الأخيرة تشير إلى أن الإمكانات الوظيفية للروبيسكو لها نطاق أوسع مما كان…
-
العلاج النيوأدجوفانت باستخدام نيفولوماب والعلاج الكيميائي في سرطان الثدي المبكر الإيجابي لمستقبلات الإستروجين: تجربة عشوائية من المرحلة الثالثة Neoadjuvant nivolumab and chemotherapy in early estrogen receptor-positive breast cancer: a randomized phase 3 trial

-
بمبرووليزوماب والعلاج الكيميائي في سرطان الثدي المبكر عالي المخاطر، ER+/HER2−: تجربة عشوائية من المرحلة الثالثة Pembrolizumab and chemotherapy in high-risk, early-stage, ER+/HER2− breast cancer: a randomized phase 3 trial

-
MaveDB 2024: قاعدة بيانات مجتمعية مُنسقة تحتوي على أكثر من سبعة ملايين تأثير متغير من اختبارات وظيفية متعددة. MaveDB 2024: a curated community database with over seven million variant effects from multiplexed functional assays

تعد الاختبارات المتعددة لآثار المتغيرات (MAVEs) أداة حيوية للباحثين والأطباء لفهم المتغيرات الجينية. هنا نصف تحديث 2024 لقاعدة بيانات MaveDB.https://www.mavedb.org/) مع أربعة تحسينات رئيسية لقاعدة بيانات مجتمع MAVE: المزيد من البيانات المتاحة بما في ذلك أكثر من 7 ملايين قياس لتأثير المتغيرات، نموذج بيانات محسّن يدعم الاختبارات مثل تحرير الجينوم بالتشبع، أدوات استكشاف وتصوير مدمجة…
-
الهندسة المتسارعة للإنزيمات بواسطة التعبير الخالي من الخلايا الموجه بتعلم الآلة Accelerated enzyme engineering by machine-learning guided cell-free expression

هندسة الإنزيمات محدودة بتحدي توليد واستخدام مجموعات بيانات كبيرة من علاقات التسلسل والوظيفة للتصميم التنبؤي بسرعة. لمعالجة هذا التحدي، نقوم بتطوير منصة موجهة بواسطة التعلم الآلي (ML) تدمج تجميع الحمض النووي الخالي من الخلايا، والتعبير الجيني الخالي من الخلايا، والاختبارات الوظيفية لرسم خرائط سريعة لبيئات اللياقة عبر مساحة تسلسل البروتين وتحسين الإنزيمات لعدة تفاعلات كيميائية…
-
تصوير الكريو العنصري يكشف عن تراكم الصوديوم الفجوي المعتمد على SOS1 Elemental cryo-imaging reveals SOS1-dependent vacuolar sodium accumulation

تسبب زيادة ملوحة التربة في خسائر كبيرة في المحاصيل على مستوى العالم؛ لذلك، فإن فهم استجابات النباتات للإجهاد الناتج عن الملح (الصوديوم) هو أمر ذو أهمية كبيرة. تتجنب النباتات سمية الصوديوم من خلال تقسيمه إلى حُجرات خلوية عبر عمليات معقدة تتضمن مستوى عالٍ من الاعتماد المتبادل العنصري. التقنيات الحالية لتصور الصوديوم، على وجه الخصوص، مع…
-
تساهم خلايا T CD8+ التي تعبر عن GZMK في تعزيز الأمراض الالتهابية المتكررة في مجرى الهواء GZMK-expressing CD8+ T cells promote recurrent airway inflammatory diseases

الأمراض الالتهابية غالبًا ما تكون مزمنة ومتكررة، والعلاجات الحالية لا تزيل عادةً العوامل المسببة للمرض الأساسية. تشارك خلايا T في مجموعة واسعة من الأمراض الالتهابية مثل الصدفية مرض كرون التهاب المريء التصلب المتعدد ، وقد تساهم خلايا T المستنسخة المحددة لمستضدات في مزمنة المرض وعودته، جزئيًا من خلال تشكيل ذاكرة مرضية مستمرة. التهاب الجيوب الأنفية…
