DOI: https://doi.org/10.1038/s41586-024-07098-5
PMID: https://pubmed.ncbi.nlm.nih.gov/38383790
تاريخ النشر: 2024-02-21
المؤلف: Autumn G. York وآخرون
الموضوع الرئيسي: استقلاب السفينغوليبيد والإشارات
نظرة عامة
تسلط الأبحاث الضوء على التأثير الكبير للإشارات على التركيب الدهني للبلاعم، مما يؤثر بدوره على وظائفها الفعالة. هذه التغيرات في ملفات الدهون ضرورية لدور البلاعم في الاستجابات المناعية، مما يشير إلى أن تعديل الأيض الدهني يمكن أن يكون هدفًا علاجيًا محتملاً لتعزيز نشاط البلاعم في مختلف الأمراض. تؤكد النتائج على العلاقة المعقدة بين مسارات الإشارات الخلوية وتوازن الدهون، مما يبرز الحاجة إلى مزيد من التحقيق في كيفية استغلال هذه التغيرات للتطبيقات السريرية.
طرق
يستعرض قسم “الطرق” الإجراءات التجريبية والتحليلية المستخدمة في الدراسة. يوضح اختيار المشاركين، وتصميم التجارب، والتقنيات الإحصائية المستخدمة لتحليل البيانات. استخدم الباحثون إطار تجربة عشوائية محكومة لضمان موثوقية النتائج، مع تخصيص المشاركين إما لمجموعة العلاج أو مجموعة التحكم بناءً على بروتوكول عشوائي.
شمل جمع البيانات مقاييس وأدوات موحدة لتقييم النتائج الرئيسية، مما يضمن الاتساق عبر جميع التجارب. تم إجراء التحليلات الإحصائية باستخدام أدوات البرمجيات، وتطبيق الاختبارات المناسبة مثل اختبارات t أو ANOVA لتقييم دلالة النتائج. يبرز القسم الالتزام بالمبادئ التوجيهية الأخلاقية والموافقة التي تم الحصول عليها من مجالس المراجعة المؤسسية ذات الصلة، مما يضمن نزاهة عملية البحث.
نقاش
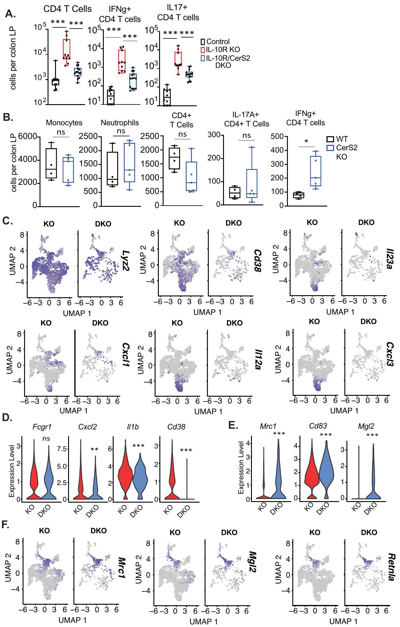
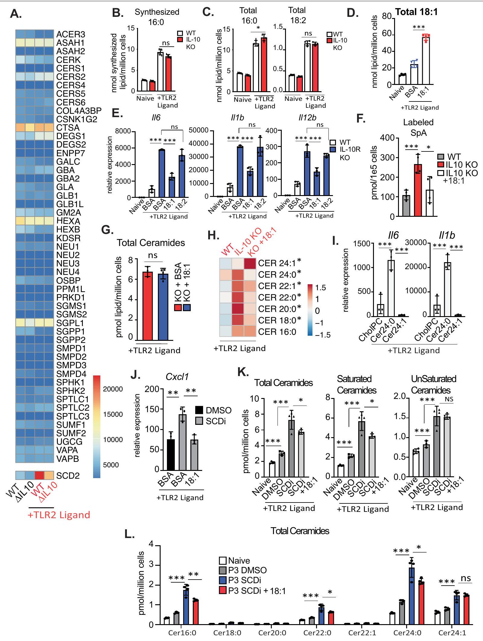
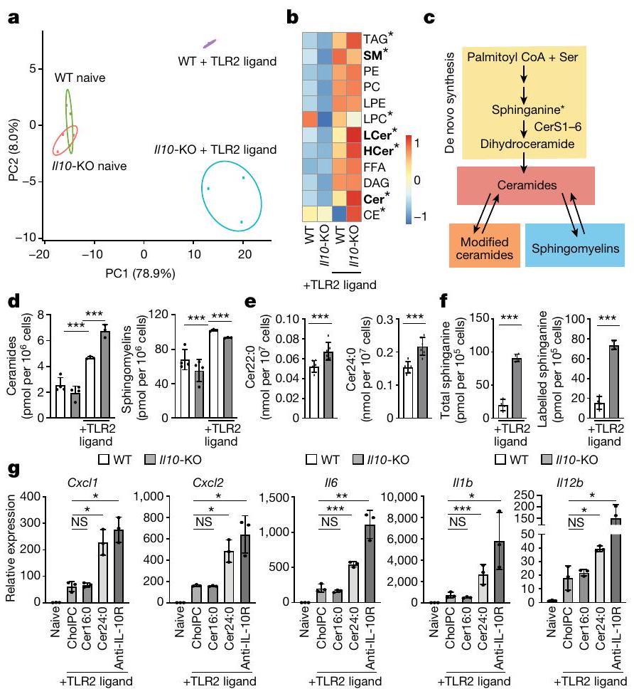
يسلط قسم النقاش في ورقة البحث الضوء على الدور الحاسم لإنزيم سيراميد سينثاز 2 (CerS2) في تنظيم الالتهاب في البلاعم، خاصة في ظل نقص IL-10. تظهر الدراسة أن فقدان CerS2 يؤدي إلى انخفاض كبير في مستويات السيراميدات طويلة السلسلة جدًا (VLC) والسفينغومييلين، مما يقلل بدوره من التعبير الجيني الالتهابي في البلاعم المنشطة بواسطة TLR2. وهذا يشير إلى أن السيراميدات VLC ضرورية لتوسط الالتهاب، كما يتضح من استعادة الاستجابات الالتهابية عند إضافة السيراميدات VLC الخارجية. علاوة على ذلك، تشير الأبحاث إلى أن نقص CerS2 يقلل من تسلل خلايا المناعة في القولون، مما يبرز أهميته في الحفاظ على توازن القولون وتنظيم الالتهاب.
بالإضافة إلى ذلك، تكشف النتائج أن تخليق الأحماض الدهنية الأحادية غير المشبعة (MUFAs) معطل في البلاعم التي تعاني من نقص IL-10، مما يسهم في تراكم السيراميدات VLC المشبعة وزيادة الاستجابات الالتهابية. تحدد الدراسة إنزيم ستيرويل-CoA ديساتوراز 2 (Scd2) كمنظم رئيسي لتخليق MUFA، حيث يؤدي نقصه إلى زيادة التعبير الجيني الالتهابي. ومن الجدير بالذكر أن إضافة MUFAs يمكن أن تعاكس الالتهاب في سياقات نقص IL-10، مما يشير إلى طريق علاجي محتمل لإدارة الالتهاب القولوني. كما تكشف الأبحاث أن السيراميدات VLC لا تنشط إنزيم NLRP3 ولكنها تعزز الالتهاب من خلال تعديل عامل النسخ REL، الذي يعد حاسمًا للاستجابات الالتهابية في المراحل المتأخرة. بشكل عام، توضح هذه الدراسة التفاعل المعقد بين الأيض الدهني وإشارات الالتهاب في البلاعم، خاصة في سياق نقص IL-10.
DOI: https://doi.org/10.1038/s41586-024-07098-5
PMID: https://pubmed.ncbi.nlm.nih.gov/38383790
Publication Date: 2024-02-21
Author(s): Autumn G. York et al.
Primary Topic: Sphingolipid Metabolism and Signaling
Overview
The research highlights the significant impact of signals on the lipid composition of macrophages, which in turn affects their effector functions. These alterations in lipid profiles are crucial for the macrophages’ roles in immune responses, suggesting that the modulation of lipid metabolism could be a potential therapeutic target for enhancing macrophage activity in various diseases. The findings underscore the intricate relationship between cellular signaling pathways and lipid homeostasis, emphasizing the need for further investigation into how these changes can be leveraged for clinical applications.
Methods
The “Methods” section outlines the experimental and analytical procedures employed in the study. It details the selection of participants, the design of the experiments, and the statistical techniques used for data analysis. The researchers utilized a randomized controlled trial framework to ensure the reliability of the results, with participants assigned to either the treatment or control group based on a randomization protocol.
Data collection involved standardized measures and instruments to assess the primary outcomes, ensuring consistency across all trials. Statistical analyses were performed using software tools, applying appropriate tests such as t-tests or ANOVA to evaluate the significance of the findings. The section emphasizes the adherence to ethical guidelines and the approval obtained from relevant institutional review boards, ensuring the integrity of the research process.
Discussion
The discussion section of the research paper highlights the critical role of ceramide synthase 2 (CerS2) in regulating inflammation in macrophages, particularly under conditions of IL-10 deficiency. The study demonstrates that loss of CerS2 leads to a significant reduction in very long-chain (VLC) ceramides and sphingomyelin levels, which in turn diminishes inflammatory gene expression in TLR2-activated macrophages. This suggests that VLC ceramides are essential for mediating inflammation, as evidenced by the restoration of inflammatory responses upon the addition of exogenous VLC ceramides. Furthermore, the research indicates that CerS2 deficiency mitigates immune cell infiltration in the colon, highlighting its importance in maintaining colonic homeostasis and regulating inflammation.
Additionally, the findings reveal that the synthesis of monounsaturated fatty acids (MUFAs) is impaired in IL-10-deficient macrophages, which contributes to the accumulation of saturated VLC ceramides and heightened inflammatory responses. The study identifies stearoyl-CoA desaturase 2 (Scd2) as a key regulator of MUFA synthesis, with its deficiency leading to increased inflammatory gene expression. Notably, the addition of MUFAs can counteract inflammation in IL-10-deficient contexts, suggesting a potential therapeutic avenue for managing colonic inflammation. The research also uncovers that VLC ceramides do not activate the NLRP3 inflammasome but instead enhance inflammation through the modulation of the transcription factor REL, which is crucial for late-stage inflammatory responses. Overall, this work elucidates the intricate interplay between lipid metabolism and inflammatory signaling in macrophages, particularly in the context of IL-10 deficiency.
