DOI: https://doi.org/10.1038/s41467-024-55170-5
PMID: https://pubmed.ncbi.nlm.nih.gov/39753529
تاريخ النشر: 2025-01-03
المؤلف: Yukang Chen وآخرون
الموضوع الرئيسي: إنترفيرون واستجابات المناعة
طرق
قسم “الطرق” في ورقة البحث يحدد تصميم التجارب والتقنيات التحليلية المستخدمة للتحقيق في أسئلة البحث. استخدمت الدراسة نهجًا كميًا، مع دمج التحليلات الإحصائية لتقييم البيانات التي تم جمعها من تجارب مختلفة. تضمنت المنهجيات المحددة تجارب مختبرية محكومة، حيث تم التلاعب بالمتغيرات بشكل منهجي لمراقبة تأثيراتها على النتائج ذات الأهمية.
شملت جمع البيانات استخدام أدوات وبروتوكولات موحدة لضمان الموثوقية والصلاحية. تم تطبيق اختبارات إحصائية، مثل ANOVA وتحليل الانحدار، لتحديد دلالة النتائج. كما يتناول القسم حسابات حجم العينة ومعايير اختيار المشاركين، مما يضمن أن النتائج قوية وقابلة للتعميم على السكان الأوسع. بشكل عام، تم تصميم الطرق المستخدمة لاختبار الفرضيات بدقة والمساهمة في فهم المجال للظواهر قيد التحقيق.
نتائج
تكشف نتائج تحليل تسلسل RNA أحادي الخلية (scRNA-seq) عن رؤى مهمة حول تعبير مسار cGAS-STING في نسيج التكوين من مرضى تضيق مجرى الهواء الحميد (BAS). تم تحليل ما مجموعه 31,478 خلية من أنسجة القصبة الهوائية الطبيعية و27,108 خلايا من أنسجة التكوين، مما أدى إلى تحديد 14 مجموعة خلوية متميزة، بما في ذلك أنواع مختلفة من الخلايا المناعية وغير المناعية. من الجدير بالذكر أن نسبة الخلايا المناعية كانت أعلى بكثير في مجموعة التكوين مقارنة بالمجموعة الطبيعية، حيث أشار تحليل إثراء مجموعة الجينات (GSEA) إلى إثراء قوي لمسارات الاستجابة الالتهابية والاستجابة المناعية في نسيج التكوين.
سلط الفحص الإضافي الضوء على أن كل من cGAS وSTING تم التعبير عنهما عبر معظم المجموعات الخلوية، لكن درجات مسار cGAS-STING كانت مرتفعة بشكل ملحوظ في الخلايا المناعية، وخاصة في البلعميات، وخلايا T، والعدلات. أظهرت مجموعة التكوين درجات أعلى من درجات مسار cGAS-STING مقارنة بالمجموعة الطبيعية، مع ظهور أعلى الدرجات بين المجموعات في البلعميات. تشير هذه النتائج إلى أن مسار cGAS-STING، وخاصة من خلال نشاط البلعميات، يلعب دورًا حاسمًا في العمليات الالتهابية المرتبطة بنسيج التكوين في BAS.
مناقشة
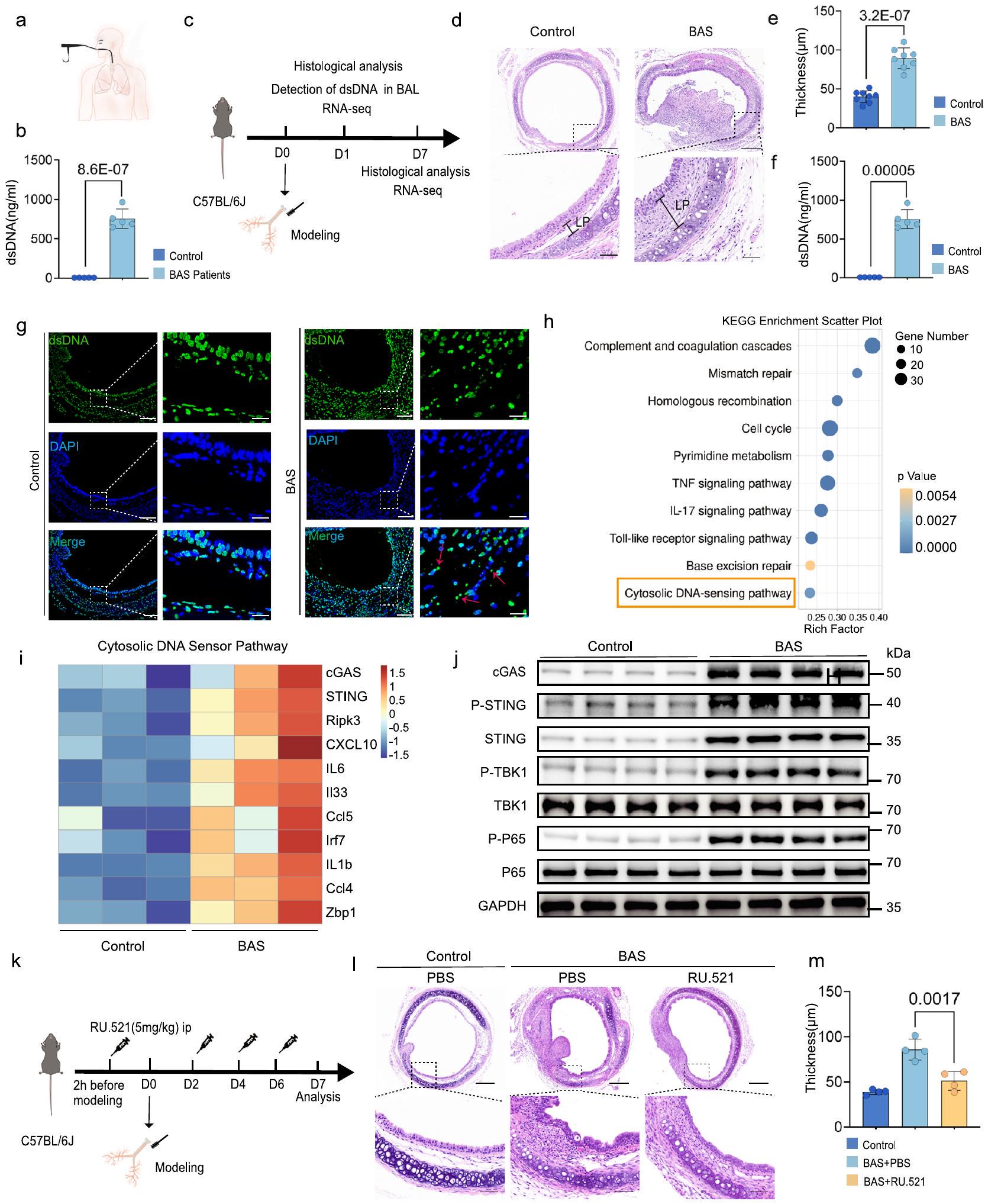
يسلط قسم المناقشة في ورقة البحث الضوء على تنشيط مسار إشارة cGAS-STING في تضيق مجرى الهواء الحميد (BAS)، وهي حالة تتميز بالالتهاب بسبب تلف مجرى الهواء. وجدت الدراسة أن الحمض النووي مزدوج الشريطة (dsDNA) الذي يتم إطلاقه من الخلايا المصابة زاد بشكل كبير في سائل غسل القصبة الهوائية لمرضى BAS مقارنةً بالمجموعة الضابطة. في نموذج الفأر لـ BAS، أدى كشط القصبة الهوائية إلى تغييرات نسيجية ملحوظة، بما في ذلك فرط تنسج حبيبي وزيادة سمك الغشاء المخاطي، جنبًا إلى جنب مع زيادة التعبير عن cGAS وSTING، مما يدل على استجابة مناعية نشطة. كشفت تحليل النسخ أن مسار استشعار الحمض النووي السيتوزولي تم تنشيطه بشكل ملحوظ خلال 24 ساعة بعد الإصابة، مما يتوافق مع الاستجابات الالتهابية.
علاوة على ذلك، أظهر تثبيط مسار cGAS-STING باستخدام مثبطات محددة (مثل RU.521 وC176) تقليلًا في تكوين نسيج التكوين وتليف مجرى الهواء، مما يشير إلى أن STING يلعب دورًا حاسمًا في تقدم BAS. كما حددت الدراسة ارتباطًا كبيرًا بين تعبير STING في البلعميات والالتهاب، حيث تعزز البلعميات تنشيط الخلايا الليفية من خلال محور IL6-STAT3. بشكل عام، تؤكد هذه النتائج على أهمية مسار cGAS-STING في الوساطة للاستجابات الالتهابية والتليف في BAS، مما يقدم أهدافًا علاجية محتملة للتدخل.
DOI: https://doi.org/10.1038/s41467-024-55170-5
PMID: https://pubmed.ncbi.nlm.nih.gov/39753529
Publication Date: 2025-01-03
Author(s): Yukang Chen et al.
Primary Topic: interferon and immune responses
Methods
The “Methods” section of the research paper outlines the experimental design and analytical techniques employed to investigate the research questions. The study utilized a quantitative approach, incorporating statistical analyses to evaluate the data collected from various experiments. Specific methodologies included controlled laboratory experiments, where variables were systematically manipulated to observe their effects on the outcomes of interest.
Data collection involved the use of standardized instruments and protocols to ensure reliability and validity. Statistical tests, such as ANOVA and regression analysis, were applied to determine the significance of the results. The section also details the sample size calculations and the criteria for participant selection, ensuring that the findings are robust and generalizable to the broader population. Overall, the methods employed are designed to rigorously test the hypotheses and contribute to the field’s understanding of the phenomena under investigation.
Results
The results of the single-cell RNA sequencing (scRNA-seq) analysis reveal significant insights into the expression of the cGAS-STING pathway in granulation tissue from patients with benign airway stenosis (BAS). A total of 31,478 cells from normal tracheal tissues and 27,108 cells from granulation tissues were analyzed, resulting in the identification of 14 distinct cellular clusters, including various immune and non-immune cell types. Notably, the proportion of immune cells was significantly higher in the granulation group compared to the normal group, with Gene Set Enrichment Analysis (GSEA) indicating a strong enrichment for the inflammatory response and immune response pathways in the granulation tissue.
Further examination highlighted that both cGAS and STING were expressed across most cell clusters, but the cGAS-STING pathway scores were predominantly elevated in immune cells, particularly in macrophages, T cells, and neutrophils. The granulation group exhibited higher cGAS-STING pathway scores than the normal group, with macrophages showing the highest scores among the clusters. These findings suggest that the cGAS-STING pathway, particularly through the activity of macrophages, plays a crucial role in the inflammatory processes associated with granulation tissue in BAS.
Discussion
The discussion section of the research paper highlights the activation of the cGAS-STING signaling pathway in benign airway stenosis (BAS), a condition characterized by inflammation due to airway damage. The study found that double-stranded DNA (dsDNA) released from injured cells significantly increased in the tracheal lavage fluid of BAS patients compared to controls. In a mouse model of BAS, tracheal scraping induced notable histological changes, including granulomatous hyperplasia and increased lamina propria thickness, alongside elevated expression of cGAS and STING, indicating an active immune response. Transcriptome analysis revealed that the cytosolic DNA-sensing pathway was notably activated within 24 hours post-injury, correlating with inflammatory responses.
Furthermore, the inhibition of the cGAS-STING pathway using specific inhibitors (e.g., RU.521 and C176) demonstrated a reduction in granulation tissue formation and airway fibrosis, suggesting that STING plays a critical role in the progression of BAS. The study also identified a significant association between macrophage STING expression and inflammation, with macrophages promoting fibroblast activation through the IL6-STAT3 axis. Overall, these findings underscore the importance of the cGAS-STING pathway in mediating inflammatory responses and fibrosis in BAS, presenting potential therapeutic targets for intervention.
