DOI: https://doi.org/10.1038/s41467-024-47159-x
PMID: https://pubmed.ncbi.nlm.nih.gov/38575565
تاريخ النشر: 2024-04-04
المؤلف: Mengjie Qiao وآخرون
الموضوع الرئيسي: تثبيت النيتروجين في البقوليات
نظرة عامة
تبحث الدراسة في تأثير الزراعة المختلطة على التفاعل بين نباتات الفول السوداني وميكروبات الجذور الخاصة بها، مع التركيز على دور تثبيت النيتروجين البيولوجي. أجريت الدراسة على مدى ثماني سنوات، وتظهر أن زراعة الفول السوداني مع الذرة وعباد الشمس تغير من ملفات الأيض في الجذور وتعزز الاستجابات الوظيفية لكل من البكتيريا المثبتة للنيتروجين الحرة والمترابطة. على وجه الخصوص، فإن تراكم الفلافونويدات والكومارينات في الفول السوداني، المدفوع بتنشيط مسارات تخليق الفينيلبروبانيد، يعزز نمو ونشاط تثبيت النيتروجين لعزلات البكتيريا الحرة ويسهل تكوين العقد الجذرية بواسطة البرايديرهيزوبيا المترابطة.
تؤكد النتائج على أهمية استراتيجيات الزراعة المختلطة المخصصة في تحسين توفر النيتروجين في التربة من خلال التعديلات في الميكروبيوم الجذري. تسلط الدراسة الضوء على الدور الحاسم للإشارات الكيميائية بين النباتات وميكروبات التربة، مما يعزز التعايش الميكروبي ويؤثر على تجميع الميكروبيوم الجذري. بينما أوضحت الدراسات السابقة آليات الإشارات الكيميائية وتجميع الميكروبيوم لأنواع النباتات الفردية، تؤكد هذه الدراسة على الحاجة إلى مزيد من الاستكشاف حول كيفية تأثير التفاعلات بين الأنواع النباتية المتعايشة على هذه العمليات.
الطرق
يحدد قسم “الطرق” تصميم التجربة والتقنيات التحليلية المستخدمة في الدراسة. استخدم الباحثون نهجًا كميًا، حيث نفذوا تجارب محكومة لجمع البيانات حول المتغيرات المحددة. تم إجراء تحليلات إحصائية، بما في ذلك نماذج الانحدار واختبار الفرضيات، لتقييم العلاقات بين المتغيرات ذات الاهتمام.
شملت جمع البيانات طريقة أخذ عينات منهجية، مما يضمن الحصول على عينات تمثيلية. تم التحقق من موثوقية ودقة الأدوات المستخدمة في القياس، مما ساهم في قوة النتائج. كما يوضح القسم الأدوات البرمجية والبرامج المستخدمة في تحليل البيانات، مع تسليط الضوء على أهميتها في معالجة النتائج بشكل فعال. بشكل عام، أسست الإطار المنهجي قاعدة صلبة لاستنتاجات الدراسة.
النتائج
تشير نتائج الدراسة إلى أن تنويع المحاصيل يعزز بشكل كبير إنتاج الفول السوداني، وتكوين العقد الجذرية، وتثبيت النيتروجين الحر. على وجه الخصوص، أسفرت زراعة الفول السوداني مع الذرة والدوران مع عباد الشمس عن زيادات لا تقل عن 19% في ارتفاع الفول السوداني، و66% في الكتلة الحيوية، و46% في وزن الثمار مقارنة بأنظمة الزراعة الأحادية ودورات الفول السوداني وعباد الشمس (p < 0.05). علاوة على ذلك، كان امتصاص النيتروجين في نظام الزراعة المتنوع أعلى بنسبة 51% من الأنظمة الأخرى. على الرغم من أن الكتلة الحيوية للفول السوداني كانت أقل في نظام الدوران مقارنة بالزراعة الأحادية (p < 0.05)، إلا أن ذلك لم يؤثر سلبًا على إنتاج الثمار (p > 0.05).
كشفت مقاييس تكوين العقد الجذرية أن الفول السوداني في خليط المحاصيل أظهر زيادة ثلاث مرات في كثافة العقد وزيادة ست مرات في نسبة الكتلة العقدية إلى الجذر مقارنة بالزراعة الأحادية (p < 0.001). بالإضافة إلى ذلك، أظهر خليط المحاصيل كثافة عقد أعلى بنسبة 50% ونسبة كتلة عقدية إلى جذر أعلى بمقدار الضعف مقارنة بدورة الفول السوداني وعباد الشمس (p < 0.05). وجدت الدراسة أيضًا أن مستويات الأمونيوم والنترات في الجذور كانت مرتبطة بشكل كبير بتثبيت النيتروجين في التربة، حيث أظهر خليط المحاصيل أعلى مستويات δ15N في التربة بعد 7 أيام من الحضانة (16% و4% أعلى من الزراعة الأحادية ودورة الفول السوداني وعباد الشمس، على التوالي، p < 0.05). بشكل عام، حسّن تنويع المحاصيل من توفر العناصر الغذائية في الجذور الخاصة بالفول السوداني، مع زيادات ملحوظة في مستويات النترات والأمونيوم (52% و125% أعلى، على التوالي) مقارنة بالزراعة الأحادية، بينما ظلت مستويات العناصر الغذائية في التربة السائبة دون تغيير كبير.
المناقشة
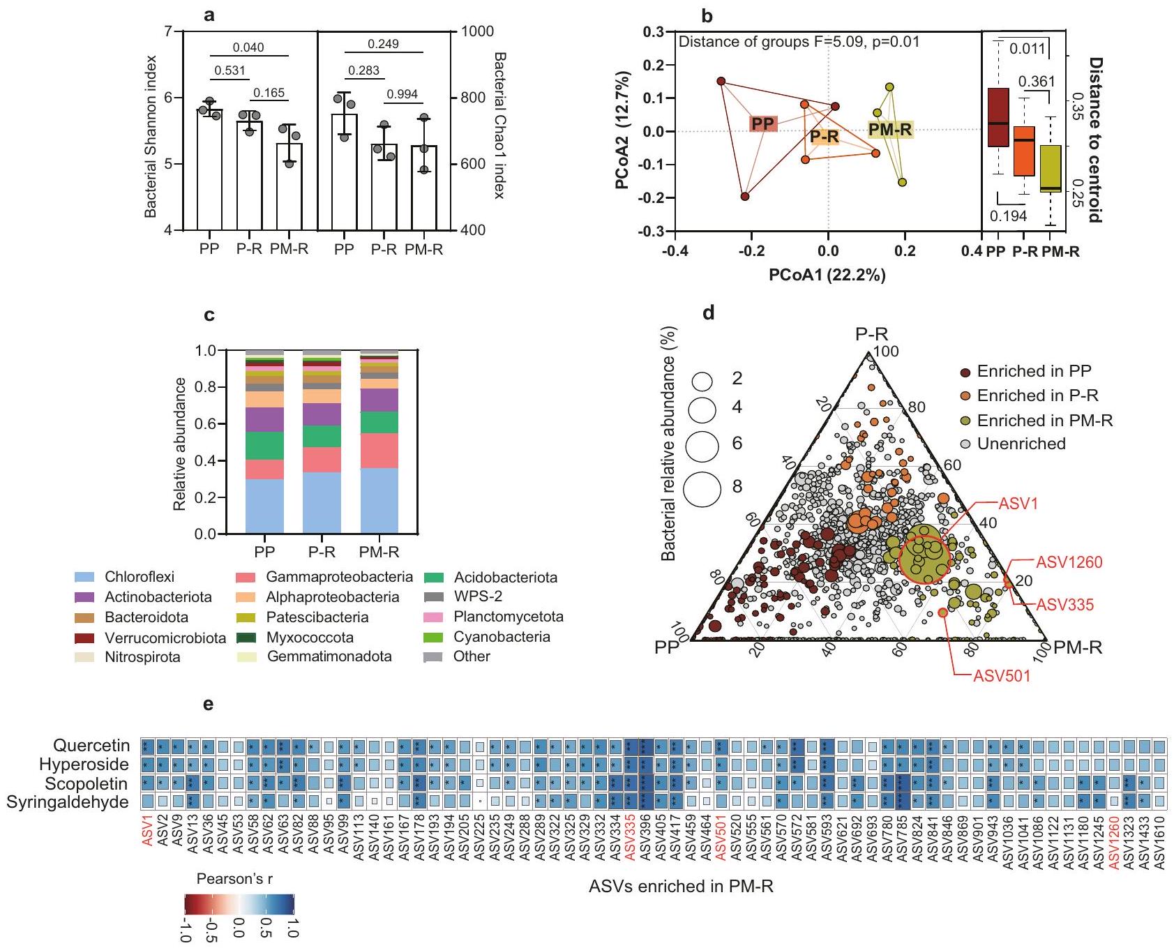
تسلط الدراسة الضوء على تأثير تنويع المحاصيل على الجذور الخاصة بالفول السوداني، كاشفة عن تغييرات كبيرة في تركيبة الأيض والتعبير الجيني الجذري. باستخدام كروماتوغرافيا السائل عالية الأداء-مطياف الكتلة المتزامن (UHPLC-MS/MS)، حددت الدراسة 447 مركبًا أيضيًا، بما في ذلك الفلافونويدات والكومارينات، التي كانت غنية في الجذور الخاصة بالفول السوداني المزروع في أنظمة زراعية متنوعة مقارنة بالزراعة الأحادية. أشار تحليل المكونات الرئيسية (PCA) إلى تجمع قوي للمركبات الأيضية بناءً على تنوع المحاصيل، مع زيادة ملحوظة في مركبات معينة مثل الكيرسيتين والهايبروسيد (تغيير مضاعف > 2، p < 0.001). أظهر التحليل النسخي أيضًا أن تنويع المحاصيل أدى إلى تنظيم 2,911 جينًا معبرًا عنه بشكل مختلف (DEGs)، لا سيما في المسارات المتعلقة بتخليق الفينيلبروبانيد وإنتاج الفلافونويدات، مما يشير إلى استجابة أيضية قوية للتداخل مع الذرة وعباد الشمس. بالإضافة إلى ذلك، استكشفت الدراسة تأثيرات هذه المركبات الأيضية الغنية على مجتمع البكتيريا في الجذور الخاصة بالفول السوداني وتثبيت النيتروجين. بينما قلل تنويع المحاصيل من تنوع البكتيريا، زاد من وفرة الفصائل المفيدة مثل الكلوروفلكسي وGammaproteobacteria. ومن الجدير بالذكر أن مركبات معينة أثرت إيجابيًا على نمو البكتيريا المثبتة للنيتروجين الحرة، مما عزز قدراتها على تثبيت النيتروجين. علاوة على ذلك، سهلت المركبات إقامة علاقات تعايش مع البرايديرهيزوبيا، كما يتضح من زيادة التعبير عن الجينات المتعلقة بتكوين العقد في كل من البكتيريا وجذور الفول السوداني. بشكل عام، تؤكد النتائج على دور تنوع المحاصيل في تعزيز كيمياء الجذور الخاصة بالفول السوداني، مما يعزز بدوره التفاعلات الميكروبية المفيدة وتوفر النيتروجين، مما يساهم في تحسين خصوبة التربة وصحة النبات.
DOI: https://doi.org/10.1038/s41467-024-47159-x
PMID: https://pubmed.ncbi.nlm.nih.gov/38575565
Publication Date: 2024-04-04
Author(s): Mengjie Qiao et al.
Primary Topic: Legume Nitrogen Fixing Symbiosis
Overview
The research investigates the impact of intercropping on the interaction between peanut plants and their rhizosphere microbiota, focusing on the role of biological nitrogen fixation. Conducted over an eight-year period, the study reveals that co-culturing peanuts with maize and oilseed rape alters the rhizosphere metabolite profiles and enhances the functional responses of both free-living and symbiotic nitrogen-fixing bacteria. Specifically, the accumulation of flavonoids and coumarins in peanuts, driven by the activation of phenylpropanoid biosynthesis pathways, promotes the growth and nitrogen fixation activity of free-living bacterial isolates and facilitates root nodulation by symbiotic Bradyrhizobium.
The findings underscore the significance of tailored intercropping strategies in improving soil nitrogen availability through modifications in the rhizosphere microbiome. The research highlights the critical role of chemical signaling between plants and soil microbiota, which fosters microbial symbioses and influences rhizosphere microbiome assembly. While previous studies have elucidated the mechanisms of chemical signaling and microbiome assembly for individual plant species, this work emphasizes the need for further exploration of how interspecific interactions among coexisting plant species affect these processes.
Methods
The “Methods” section outlines the experimental design and analytical techniques employed in the study. The researchers utilized a quantitative approach, implementing controlled experiments to gather data on the specified variables. Statistical analyses, including regression models and hypothesis testing, were conducted to evaluate the relationships between the variables of interest.
Data collection involved a systematic sampling method, ensuring representative samples were obtained. The instruments used for measurement were validated for reliability and accuracy, contributing to the robustness of the findings. The section also details the computational tools and software employed for data analysis, highlighting their relevance in processing the results effectively. Overall, the methodological framework established a solid foundation for the study’s conclusions.
Results
The results of the study indicate that crop diversification significantly enhances peanut production, root nodulation, and free-living nitrogen fixation. Specifically, intercropping peanuts with maize and rotating with oilseed rape resulted in increases of at least 19% in peanut height, 66% in biomass, and 46% in fruit weight compared to monoculture and peanut-rape rotation systems (p < 0.05). Furthermore, nitrogen uptake in the diversified cropping system was 51% higher than in the other systems. Although peanut biomass was lower in the rotation system compared to monoculture (p < 0.05), this did not adversely affect fruit yield (p > 0.05).
Root nodulation metrics revealed that peanuts in the crop mixture exhibited a three-fold increase in nodule density and a six-fold increase in the nodule-to-root mass ratio compared to monoculture (p < 0.001). Additionally, the crop mixture showed a 50% higher nodule density and a two-fold higher nodule-to-root mass ratio compared to the peanut-rape rotation (p < 0.05). The study also found that rhizosphere ammonium and nitrate levels were significantly correlated with soil nitrogen fixation, with the crop mixture exhibiting the highest soil δ15N levels after 7 days of incubation (16% and 4% higher than monoculture and peanut-rape rotation, respectively, p < 0.05). Overall, crop diversification improved nutrient availability in the peanut rhizosphere, with notable increases in nitrate and ammonium levels (52% and 125% higher, respectively) compared to monoculture, while bulk soil nutrient levels remained largely unchanged.
Discussion
The research highlights the impact of crop diversification on the peanut rhizosphere, revealing significant alterations in metabolite composition and root gene expression. Utilizing ultra-performance liquid chromatography-tandem mass spectrometry (UHPLC-MS/MS), the study identified 447 metabolites, including flavonoids and coumarins, that were enriched in the rhizosphere of peanuts grown in diverse cropping systems compared to monoculture. Principal component analysis (PCA) indicated strong clustering of metabolites based on crop diversity, with specific metabolites such as quercetin and hyperoside showing significant increases (fold change > 2, p < 0.001). Transcriptomic analysis further demonstrated that crop diversification led to the regulation of 2,911 differentially expressed genes (DEGs), particularly in pathways related to phenylpropanoid biosynthesis and flavonoid production, suggesting a robust metabolic response to intercropping with maize and oilseed rape. Additionally, the study explored the effects of these enriched metabolites on the peanut rhizosphere bacterial community and nitrogen fixation. While crop diversification reduced bacterial alpha-diversity, it increased the relative abundance of beneficial phyla such as Chloroflexi and Gammaproteobacteria. Notably, specific metabolites positively influenced the growth of free-living nitrogen-fixing bacteria, enhancing their nitrogen-fixing capabilities. Furthermore, the metabolites facilitated the establishment of symbiotic relationships with Bradyrhizobium, as evidenced by increased expression of nodulation-related genes in both the bacteria and peanut roots. Overall, the findings underscore the role of crop diversity in enhancing peanut rhizosphere chemistry, which in turn promotes beneficial microbial interactions and nitrogen availability, contributing to improved soil fertility and plant health.
