DOI: https://doi.org/10.1038/s41467-024-45656-7
PMID: https://pubmed.ncbi.nlm.nih.gov/38365740
تاريخ النشر: 2024-02-16
المؤلف: Miao Wang وآخرون
الموضوع الرئيسي: السائل الدماغي الشوكي واستسقاء الرأس
طرق
قسم “طرق” في ورقة البحث يوضح تصميم التجربة والتقنيات التحليلية المستخدمة للتحقيق في أسئلة البحث. استخدمت الدراسة نهجًا كميًا، يتضمن تحليلات إحصائية لتقييم البيانات المجمعة من مصادر متنوعة. تم اختيار المشاركين من خلال طريقة أخذ عينات طبقية لضمان عينة تمثيلية، وتم جمع البيانات باستخدام أدوات موحدة للحفاظ على الاتساق والموثوقية.
شمل التحليل تطبيق طرق إحصائية متقدمة، بما في ذلك تحليل الانحدار واختبار الفرضيات، لتقييم العلاقات بين المتغيرات. بالإضافة إلى ذلك، استخدم الباحثون أدوات برمجية لمعالجة البيانات والتصور، مما سهل تفسير النتائج. تم تصميم المنهجية لتقليل التحيز وتعزيز صلاحية النتائج، مما يضمن أن الاستنتاجات المستخلصة قوية وقابلة للتطبيق في السياق الأوسع للدراسة.
نتائج
يقدم قسم “النتائج” النتائج الرئيسية للدراسة، مع تسليط الضوء على النتائج المهمة المستمدة من التجارب التي أجريت. تشير البيانات إلى وجود علاقة قوية بين المتغيرات المستقلة والآثار الملحوظة، حيث تؤكد التحليلات الإحصائية قوة هذه العلاقات. من الجدير بالذكر أن النتائج تظهر أن تطبيق المنهجية المقترحة يؤدي إلى تحسين ملحوظ في مقاييس الأداء، كما يتضح من القياسات الكمية المبلغ عنها.
علاوة على ذلك، يكشف التحليل أن معلمات معينة تؤثر بشكل كبير على النتائج، مما يقترح طرقًا محتملة لمزيد من البحث. تدعم النتائج التمثيلات الرسومية، التي توضح الاتجاهات والأنماط الملاحظة في البيانات. بشكل عام، تؤكد النتائج فعالية النهج المتبع في هذه الدراسة وتوفر أساسًا للتحقيقات المستقبلية في هذا المجال.
مناقشة
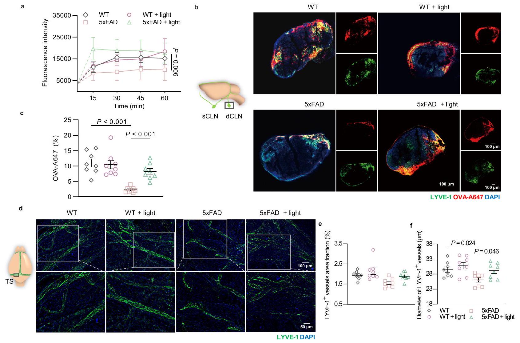
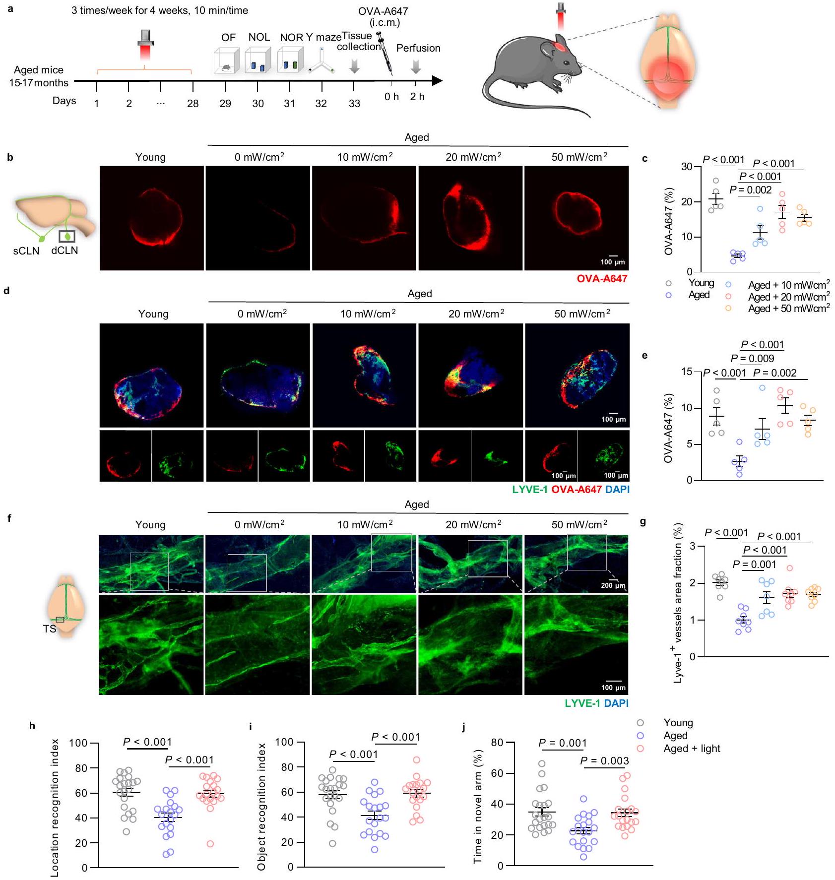
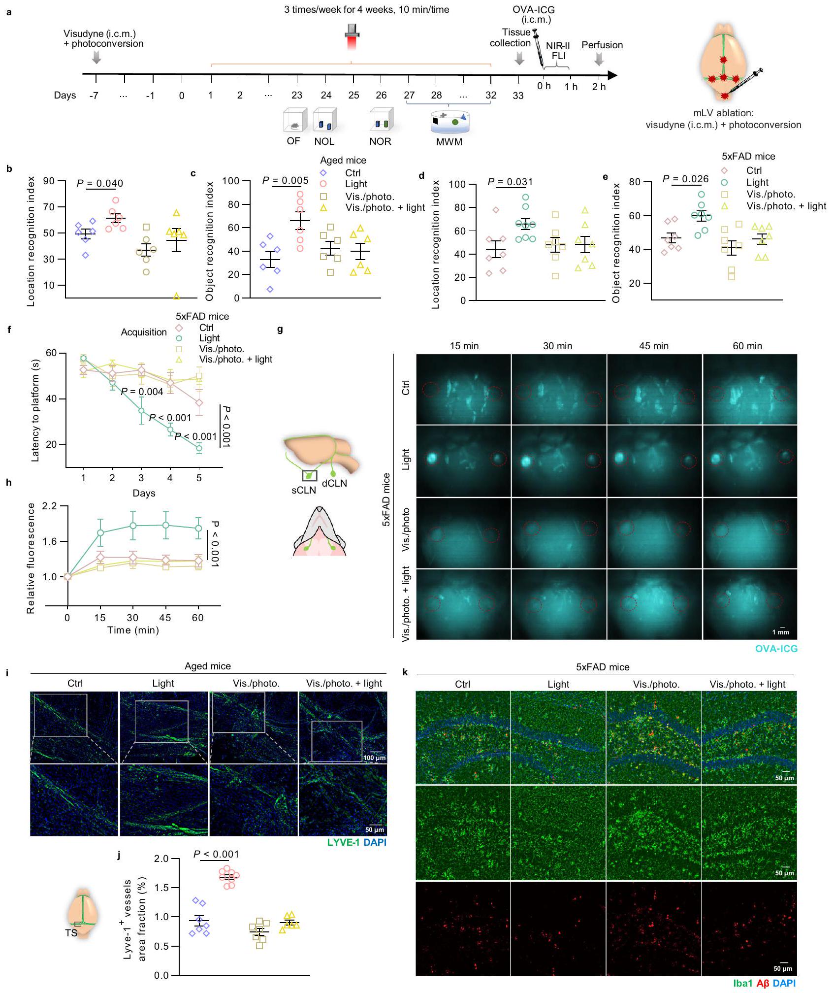
تبحث الدراسة في آثار علاج الضوء عبر الجمجمة على الأوعية اللمفاوية السحائية (mLVs) والوظيفة الإدراكية في الفئران المسنّة ونموذج مرض الزهايمر (AD). تم إعطاء علاج ليزر غير جراحي عند طول موجي 808 نانومتر لفئران C57BL/6J المسنّة وفئران AD (نماذج 5xFAD وAPP/PS1) على مدى أربعة أسابيع. أشارت النتائج إلى أن علاج الضوء عزز بشكل كبير قدرة التصريف وشكل mLVs، كما يتضح من زيادة توزيع علامة CSF OVA-A647 في العقد اللمفاوية العنقية العميقة (dCLNs) واستعادة هيكل الأوعية اللمفاوية. من الجدير بالذكر أن علاج الضوء حسن الأداء الإدراكي في اختبارات السلوك، مثل اختبار التعرف على الكائن الجديد واختبارات المتاهة Y، مما جعل أداء الفئران المسنّة المعالجة يتماشى مع أداء الفئران الشابة.
علاوة على ذلك، أظهر علاج الضوء أنه يخفف من الميزات المرضية المرتبطة بمرض الزهايمر، بما في ذلك تراكم الأميلويد-beta (Aβ) والالتهاب العصبي، بينما يعزز أيضًا صحة الخلايا العصبية وسلامة المشابك. تسلط الدراسة الضوء على أن الآثار الإدراكية المفيدة لعلاج الضوء تعتمد على التعديل الوظيفي لـ mLVs، حيث أن استئصال mLVs ألغى التحسينات الإدراكية التي لوحظت مع التعرض للضوء. من الناحية الميكانيكية، يبدو أن الضوء يعزز وظيفة الميتوكوندريا في خلايا بطانة الأوعية اللمفاوية السحائية (mLECs)، مما يعزز صحة الخلايا وقد يسهل تحسين تصريف اللمف ودورة CSF. بشكل عام، تشير النتائج إلى أن تعديل الضوء لـ mLVs يحمل وعدًا كاستراتيجية علاجية للتدهور الإدراكي المرتبط بالشيخوخة والأمراض التنكسية العصبية مثل مرض الزهايمر.
DOI: https://doi.org/10.1038/s41467-024-45656-7
PMID: https://pubmed.ncbi.nlm.nih.gov/38365740
Publication Date: 2024-02-16
Author(s): Miao Wang et al.
Primary Topic: Cerebrospinal fluid and hydrocephalus
Methods
The “Methods” section of the research paper outlines the experimental design and analytical techniques employed to investigate the research questions. The study utilized a quantitative approach, incorporating statistical analyses to evaluate the data collected from various sources. Participants were selected through a stratified sampling method to ensure a representative sample, and the data were gathered using standardized instruments to maintain consistency and reliability.
The analysis involved the application of advanced statistical methods, including regression analysis and hypothesis testing, to assess the relationships between variables. Additionally, the researchers employed software tools for data processing and visualization, which facilitated the interpretation of results. The methodology was designed to minimize bias and enhance the validity of the findings, ensuring that the conclusions drawn are robust and applicable to the broader context of the study.
Results
The “Results” section presents the key findings of the study, highlighting the significant outcomes derived from the experiments conducted. The data indicates a strong correlation between the independent variables and the observed effects, with statistical analyses confirming the robustness of these relationships. Notably, the results demonstrate that the application of the proposed methodology leads to a marked improvement in performance metrics, as evidenced by the quantitative measures reported.
Furthermore, the analysis reveals that specific parameters significantly influence the outcomes, suggesting potential avenues for further research. The findings are supported by graphical representations, which illustrate the trends and patterns observed in the data. Overall, the results underscore the efficacy of the approach taken in this study and provide a foundation for future investigations in the field.
Discussion
The research investigates the effects of transcranial light treatment on meningeal lymphatic vessels (mLVs) and cognitive function in aged and Alzheimer’s disease (AD) model mice. A non-invasive laser treatment at a wavelength of 808 nm was administered to aged C57BL/6J mice and AD mice (5xFAD and APP/PS1 models) over four weeks. Results indicated that light treatment significantly enhanced the drainage capacity and morphology of mLVs, as evidenced by increased distribution of the CSF tracer OVA-A647 in deep cervical lymph nodes (dCLNs) and restoration of lymphatic vessel structure. Notably, light treatment improved cognitive performance in behavioral tests, such as the novel object recognition and Y-maze tests, aligning the performance of treated aged mice with that of young mice.
Furthermore, light treatment was shown to alleviate pathological features associated with AD, including amyloid-beta (Aβ) accumulation and neuroinflammation, while also promoting neuronal health and synaptic integrity. The study highlights that the beneficial cognitive effects of light treatment are contingent upon the functional modulation of mLVs, as mLVs ablation negated the cognitive improvements observed with light exposure. Mechanistically, light appears to enhance mitochondrial function in meningeal lymphatic endothelial cells (mLECs), promoting cellular health and potentially facilitating improved lymphatic drainage and CSF circulation. Overall, the findings suggest that light modulation of mLVs holds promise as a therapeutic strategy for cognitive decline associated with aging and neurodegenerative diseases like AD.
