DOI: https://doi.org/10.1038/s41467-023-43743-9
PMID: https://pubmed.ncbi.nlm.nih.gov/38177099
تاريخ النشر: 2024-01-04
المؤلف: Hongwei Lv وآخرون
الموضوع الرئيسي: إنترفيرون واستجابات المناعة
طرق
قسم “طرق” في ورقة البحث يوضح التصميم التجريبي والتقنيات التحليلية المستخدمة للتحقيق في سؤال البحث. يوضح معايير اختيار المشاركين، والإجراءات المحددة المتبعة خلال جمع البيانات، والأدوات المستخدمة للقياس. كما يصف القسم الأساليب الإحصائية المطبقة لتحليل البيانات، بما في ذلك أي برامج تم استخدامها والعتبات الدالة المحددة لاختبار الفرضيات.
بالإضافة إلى ذلك، تؤكد المنهجية على إمكانية تكرار الدراسة من خلال توفير إطار واضح للإعداد التجريبي والمنطق وراء الطرق المختارة. وهذا يضمن أن النتائج يمكن التحقق منها ومقارنتها مع الأبحاث المستقبلية. بشكل عام، تم تصميم الطرق لمعالجة أهداف البحث بدقة مع الحفاظ على المعايير الأخلاقية طوال الدراسة.
نتائج
قسم “النتائج” يقدم نتائج الدراسة، مع تسليط الضوء على النتائج الرئيسية المستمدة من التحليل. تشير البيانات إلى وجود ارتباط كبير بين المتغيرات قيد التحقيق، مع اختبارات إحصائية تعطي قيم p أقل من العتبة التقليدية 0.05، مما يشير إلى وجود دليل قوي ضد الفرضية الصفرية. بالإضافة إلى ذلك، تظهر أحجام التأثير المحسوبة دلالة عملية، مما يعزز من أهمية العلاقات الملاحظة.
علاوة على ذلك، يتم توضيح النتائج من خلال أشكال وجداول متنوعة، والتي توفر تمثيلًا بصريًا واضحًا لاتجاهات البيانات. ومن الجدير بالذكر أن التحليل يكشف أن التدخل المطبق في الدراسة أدى إلى تحسينات قابلة للقياس في النتائج المستهدفة، مع زيادة ملحوظة في مقاييس الأداء مقارنة بمجموعة التحكم. تساهم هذه النتائج في الجسم المعرفي القائم وتقترح تداعيات محتملة للأبحاث المستقبلية والتطبيقات العملية في هذا المجال.
مناقشة
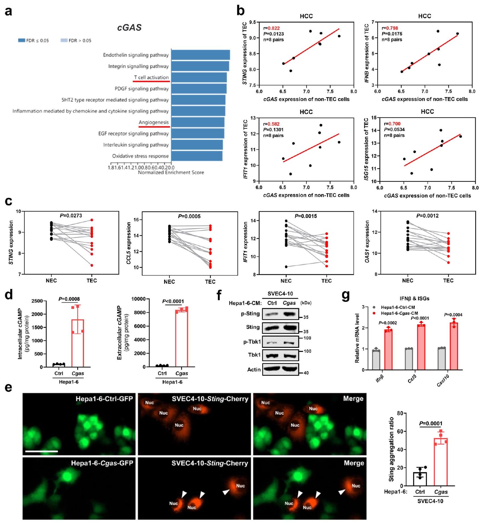
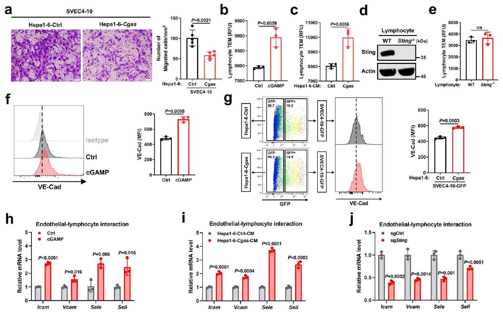
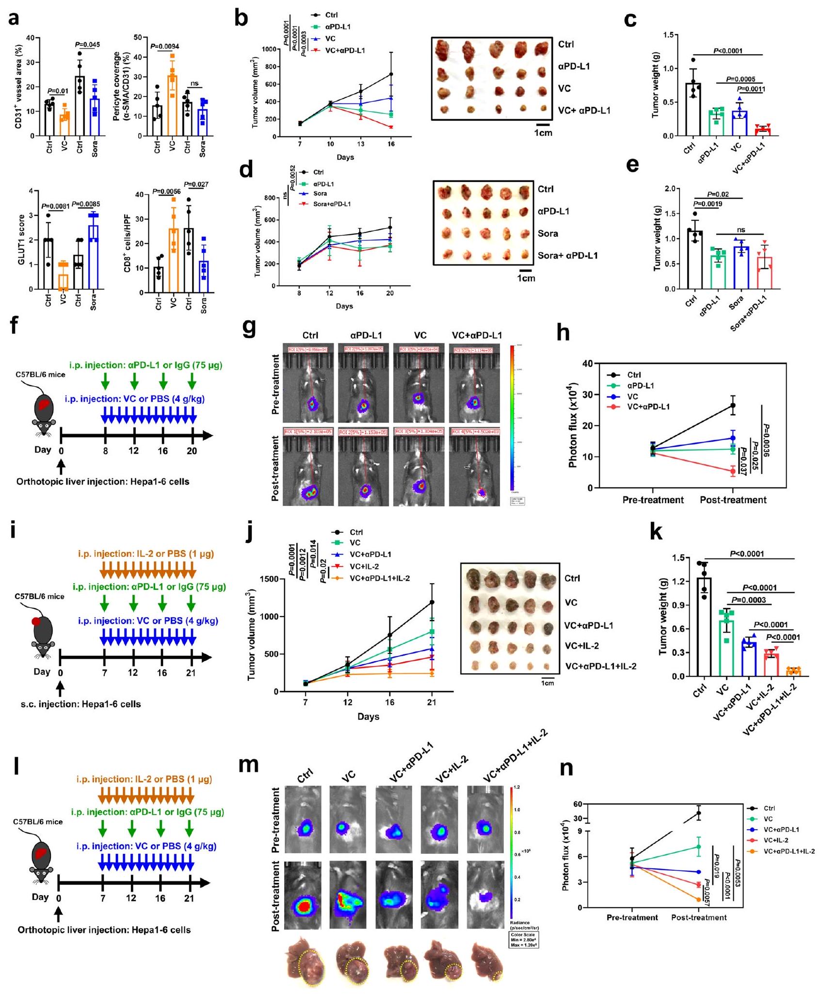
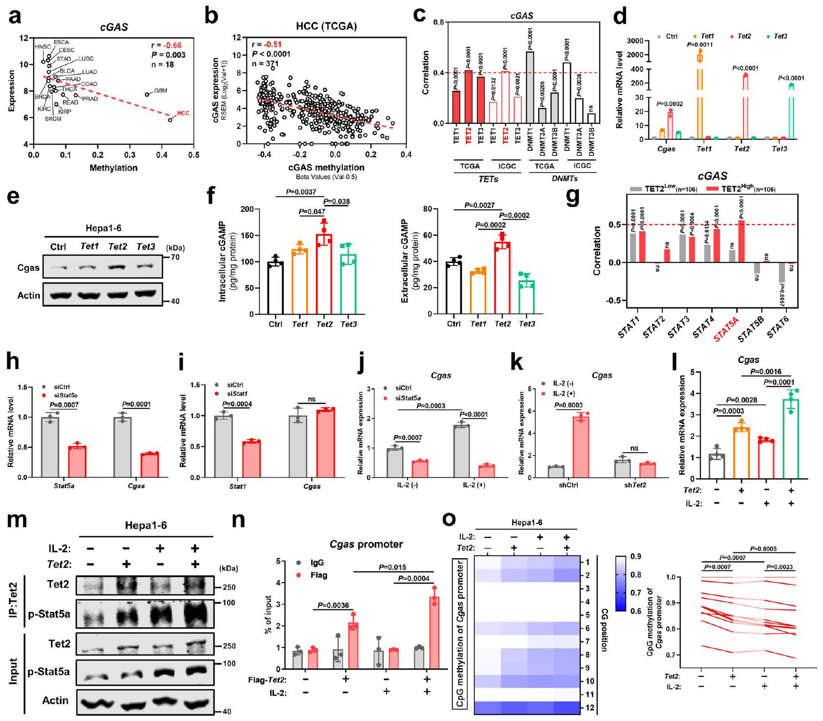
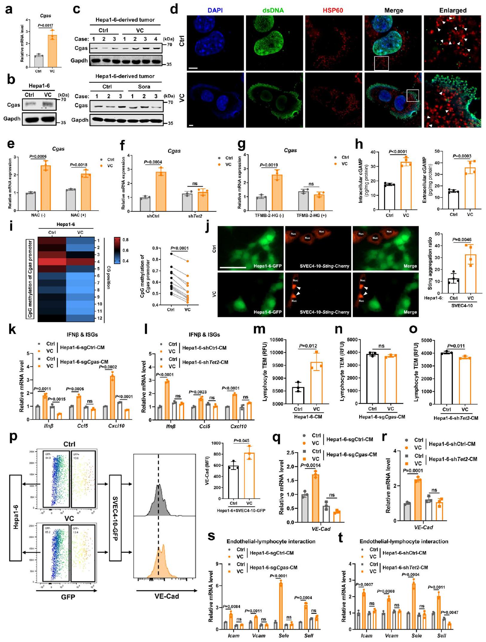
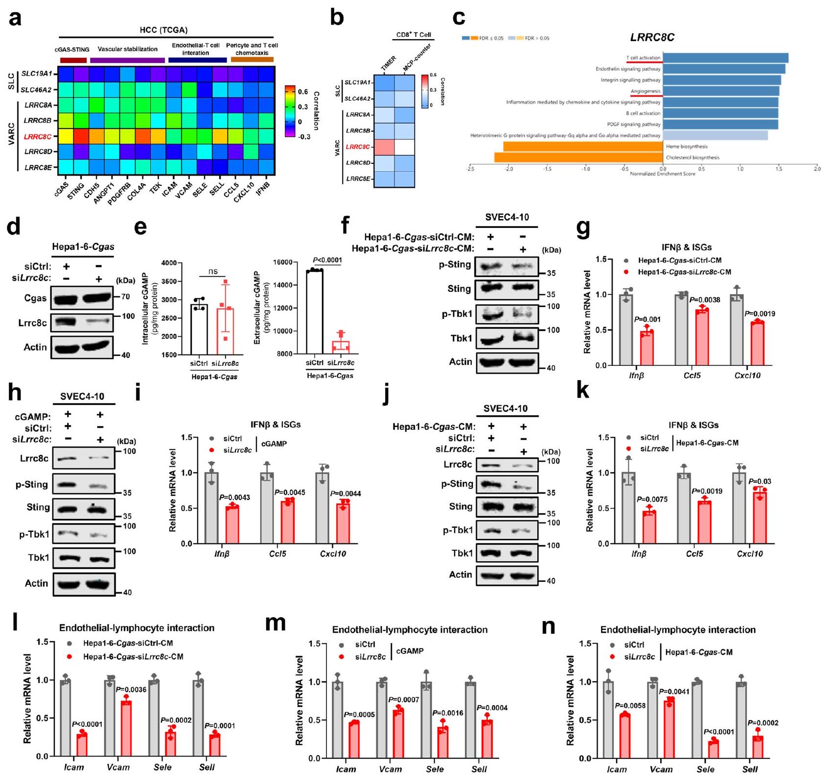
تبحث الدراسة في دور إنزيم سينثاز GMP-AMP الحلقي المشتق من الورم (cGAS) في تطبيع الأوعية الدموية والاستجابات المناعية المضادة للورم، كاشفة أن cGAS الورمي يعمل بشكل مستقل عن منبه جينات الإنترفيرون (STING). باستخدام خط خلايا سرطان الكبد الفأري (Hepa1-6)، تظهر الدراسة أنه بينما لا يؤثر نقص STING على نمو الورم أو خصائص الأوعية الدموية في خلايا ذات تعبير منخفض لـ cGAS، فإن الإفراط في التعبير عن cGAS يعزز بشكل كبير من قمع الورم، وتطبيع الأوعية الدموية، وتسلل خلايا T. وهذا يشير إلى أن مستويات تعبير cGAS في الأورام حاسمة في الوساطة لهذه التأثيرات، بشكل مستقل عن STING.
علاوة على ذلك، تسلط الدراسة الضوء على الاعتماد المتبادل بين cGAS الورمي وSTING المضيف في تنظيم تطبيع الأوعية الدموية والاستجابات المناعية. أظهرت الأورام من خلايا cGAS الكفؤة المزروعة في فئران من النوع البري حجم ورم أقل وخصائص وعائية محسنة مقارنة بتلك الموجودة في الفئران التي تعاني من نقص STING. بالإضافة إلى ذلك، ينشط cGAMP المنتج بواسطة cGAS الورمي STING في خلايا البطانة، مما يعزز حركة اللمفاويات ويعزز استقرار الأوعية الدموية. تشير النتائج إلى أن cGAS لا يؤثر فقط على بيولوجيا الورم بشكل مباشر ولكن أيضًا يعدل البيئة الدقيقة للورم من خلال التفاعلات مع خلايا البطانة المضيفة، مما يبرز إمكانية استهداف مسار cGAS-STING في علاجات سرطان الكبد.
DOI: https://doi.org/10.1038/s41467-023-43743-9
PMID: https://pubmed.ncbi.nlm.nih.gov/38177099
Publication Date: 2024-01-04
Author(s): Hongwei Lv et al.
Primary Topic: interferon and immune responses
Methods
The “Methods” section of the research paper outlines the experimental design and analytical techniques employed to investigate the research question. It details the selection criteria for participants, the specific procedures followed during data collection, and the instruments used for measurement. The section also describes the statistical methods applied for data analysis, including any software utilized and the significance thresholds set for hypothesis testing.
Additionally, the methodology emphasizes the reproducibility of the study by providing a clear framework for the experimental setup and the rationale behind the chosen methods. This ensures that the findings can be validated and compared with future research. Overall, the methods are designed to rigorously address the research objectives while maintaining ethical standards throughout the study.
Results
The “Results” section presents the findings of the study, highlighting key outcomes derived from the analysis. The data indicates a significant correlation between the variables under investigation, with statistical tests yielding p-values below the conventional threshold of 0.05, suggesting strong evidence against the null hypothesis. Additionally, the effect sizes calculated demonstrate practical significance, reinforcing the relevance of the observed relationships.
Further, the results are illustrated through various figures and tables, which provide a clear visual representation of the data trends. Notably, the analysis reveals that the intervention applied in the study led to measurable improvements in the target outcomes, with a marked increase in the performance metrics compared to the control group. These findings contribute to the existing body of knowledge and suggest potential implications for future research and practical applications in the field.
Discussion
The research investigates the role of tumor-derived cyclic GMP-AMP synthase (cGAS) in vascular normalization and anti-tumor immune responses, revealing that tumor cGAS operates independently of stimulator of interferon genes (STING). Using a murine liver cancer cell line (Hepa1-6), the study demonstrates that while depletion of STING does not affect tumor growth or vascular characteristics in low cGAS-expressing cells, overexpression of cGAS significantly enhances tumor suppression, vascular normalization, and T cell infiltration. This indicates that cGAS expression levels in tumors are crucial for mediating these effects, independent of STING.
Further, the study highlights the interdependence between tumor cGAS and host STING in regulating vascular normalization and immune responses. Tumors from cGAS-proficient cells implanted in wild-type mice showed reduced tumor size and improved vascular characteristics compared to those in STING-deficient mice. Additionally, cGAMP produced by tumor cGAS activates STING in endothelial cells, promoting lymphocyte trafficking and enhancing vascular stability. The findings suggest that cGAS not only influences tumor biology directly but also modulates the tumor microenvironment through interactions with host endothelial cells, emphasizing the potential of targeting the cGAS-STING pathway in liver cancer therapies.
