المجلة: International Journal of Nanomedicine
DOI: https://doi.org/10.2147/ijn.s466042
PMID: https://pubmed.ncbi.nlm.nih.gov/38887692
تاريخ النشر: 2024-06-01
DOI: https://doi.org/10.2147/ijn.s466042
PMID: https://pubmed.ncbi.nlm.nih.gov/38887692
تاريخ النشر: 2024-06-01
منصات نانوية تستهدف خلايا الورم وتستجيب للبيئة الدقيقة للورم للعلاج متعدد الأنماط الموجه بالتصوير الضوئي الديناميكي/الحراري الضوئي/الديناميكي الكيميائي لسرطان عنق الرحم
الغرض: العلاج الضوئي، المعروف بانتقائيته العالية، وقلة آثاره الجانبية، وقوة تحكمه، وتعزيز التآزر للعلاجات المجمعة، يُستخدم على نطاق واسع في علاج الأمراض مثل سرطان عنق الرحم.
الطرق: في هذه الدراسة، تم استخدام ثاني أكسيد المنغنيز المسامي المجوف كحامل لبناء جزيئات نانوية مشحونة إيجابياً معدلة بواسطة بولي (هيدروكلوريد الأليل أمين). تم تحميل NP بكفاءة مع المحسس الضوئي إندوسيانين الأخضر (ICG) من خلال إضافة أيونات هيدروجين فوسفات لإنتاج تأثير تجميع الأيونات المضادة. تم تنفيذ تغليف غشاء خلايا هيلا لتحقيق M-HMnO النهائية @ICG NP. في هذه البنية،
يتحلل الحامل استجابةً لإطلاق ICG في البيئة الدقيقة للورم، ويولد ذاتياً
للتحسس للعلاج الضوئي المعتمد على ICG (PDT)، ويستهلك GSH لتوسيع تأثير العلاج الناتج عن الإجهاد التأكسدي [العلاج الكيميائي (CDT) + PDT]. يتسبب ICG المتراكم في أنسجة الورم في تأثير تآزري للعلاج الضوئي / العلاج الحراري (PTT) من خلال إشعاع ليزر واحد، مما يحسن الكفاءة ويقلل من الآثار الجانبية. يزيد تغليف غشاء الخلية من تراكم النانودواء في أنسجة الورم ويمنح قدرة على التهرب المناعي. بالإضافة إلى ذلك، يمكن أن تعزز درجات الحرارة المحلية العالية الناتجة عن PTT من CDT. تمكّن هذه الخصائص من تحقيق كامل لتأثيرات PTT/PDT/CDT المستهدفة.
النتائج: يمكن أن تعمل كعامل تصوير بالرنين المغناطيسي لتوجيه العلاج، ويمكن استخدام ICG للتصوير الحراري والفلوري. بعد حقنه في الوريد،
تراكم بشكل فعال في مواقع الأورام لدى الفئران؛ يمكن التحقق من التوقيت الأمثل لعلاج الليزر داخل الجسم بواسطة الفلورية القريبة من الأشعة تحت الحمراء، والرنين المغناطيسي، والتصوير الحراري. كانت M-
ICG NPs لديها أفضل تأثيرات مضادة للورم بين مجموعات العلاج تحت ظروف الضوء القريب من الأشعة تحت الحمراء، وأظهرت توافقًا حيويًا جيدًا.
الاستنتاج: في هذه الدراسة، صممنا نظام توصيل نانوي حيوي يحسن نقص الأكسجين، ويستجيب للبيئة الدقيقة للورم، ويحمّل ICG بكفاءة. يوفر استراتيجية جديدة اقتصادية ومريحة للعلاج الضوئي التآزري وCDT لسرطان عنق الرحم.
الكلمات الرئيسية: العلاج الضوئي، أنواع الأكسجين التفاعلية، تخفيف نقص الأكسجين، العلاج التعاوني
الطرق: في هذه الدراسة، تم استخدام ثاني أكسيد المنغنيز المسامي المجوف كحامل لبناء جزيئات نانوية مشحونة إيجابياً معدلة بواسطة بولي (هيدروكلوريد الأليل أمين). تم تحميل NP بكفاءة مع المحسس الضوئي إندوسيانين الأخضر (ICG) من خلال إضافة أيونات هيدروجين فوسفات لإنتاج تأثير تجميع الأيونات المضادة. تم تنفيذ تغليف غشاء خلايا هيلا لتحقيق M-HMnO النهائية
النتائج:
الاستنتاج: في هذه الدراسة، صممنا نظام توصيل نانوي حيوي يحسن نقص الأكسجين، ويستجيب للبيئة الدقيقة للورم، ويحمّل ICG بكفاءة. يوفر استراتيجية جديدة اقتصادية ومريحة للعلاج الضوئي التآزري وCDT لسرطان عنق الرحم.
الكلمات الرئيسية: العلاج الضوئي، أنواع الأكسجين التفاعلية، تخفيف نقص الأكسجين، العلاج التعاوني
المقدمة
سرطان عنق الرحم هو رابع أكثر الأورام الخبيثة النسائية شيوعًا في العالم، مما يتسبب في أكثر من 300,000 حالة وفاة سنويًا.
حاليًا، يعتمد علاجه السريري على الجراحة.
بالنسبة للمرضى الشباب الذين يحتاجون إلى الإنجاب، فإن هذا النهج غير مرضٍ، حيث يزيد استئصال عنق الرحم من خطر الإجهاض بسبب عدم كفاية عنق الرحم، وتؤدي الجراحة الجذرية إلى عقم النساء.
العلاج الكيميائي هو علاج مساعد ضروري لسرطان عنق الرحم، لكنه ذو فعالية ضعيفة بسبب تحمل العلاج وآثاره الجانبية السامة الشديدة.
لذلك، فإن تطوير استراتيجيات علاجية جديدة لسرطان عنق الرحم له أهمية سريرية كبيرة.
نظرًا لأن التركيب التشريحي لعنق الرحم مرتبط بتركيب المهبل، فقد جذبت استخدام العلاجات الضوئية لسرطان عنق الرحم اهتمامًا بحثيًا واسعًا.
العلاج الضوئي، أو إدارة العلاج الحراري (PTT) والعلاج الضوئي (PDT) من خلال التعرض للأشعة تحت الحمراء القريبة (NIR) باستخدام المحسسات الضوئية (PSs) والعوامل الحرارية، قد تم استخدامه على نطاق واسع في أبحاث مكافحة الأورام.
كطريقة علاج محلية، لها مزايا عدم التوغل المباشر، ومقاومة منخفضة للأدوية، وتشخيص في الوقت الحقيقي، وانتقائية جيدة للأنسجة؛ فهي تمكّن من تراكم المواد الحساسة للضوء والحرارة في مواقع الإشعاع دون إلحاق الضرر بالأنسجة الطبيعية المحيطة.
في PTT، يحول عامل حراري ضوئي الطاقة الضوئية الممتصة من NIR إلى طاقة حرارية فعالة لقتل خلايا الورم من خلال التبخر الحراري.
في PDT، تحول PSs الجزيئات المحيطة
إلى أنواع الأكسجين التفاعلية السامة (ROS) تحت إشعاع الليزر عند أطوال موجية محددة لدفع موت الخلايا.
تمتلك PTT وPDT تأثيرات تآزرية.
من ناحية، يزيد نقص الأكسجين وتحمض البيئة الدقيقة للورم بعد PDT من حساسية خلايا الورم لـ PTT، ويقلل تدفق الدم إلى الورم من تأثير “مصدر الحرارة”، مما يساعد على تحقيق درجة حرارة التخثر الضوئي. من ناحية أخرى، يزيد الحرارة الناتجة عن PTT من تدفق الدم، ويحسن
الإمداد، ويعزز بشكل كبير الإصابة الناتجة عن PDT.
تمامًا كما يمكن أن يسهل إشعاع الليزر بمصدر ضوء واحد العمليات السريرية، فإن الاستخدام التآزري لـ PDT وPTT ضد سرطان عنق الرحم بمصدر ضوء واحد يمكن أن يكون قابلاً للتحويل إلى الإعداد السريري.
مع التقدم في مجال العلاج الضوئي، تم اعتماد عوامل مثل بروتوبورفيرين IX، وديهيدروكلورين e6، وميثيلين الأزرق (MB) للعلاج السريري للأورام الجلدية، والمريئية، والرئوية.
ومع ذلك، تقع أطياف امتصاص هذه PSs بشكل أساسي ضمن نطاق الضوء المرئي (
)، وتقلل درجات عالية من امتصاص الضوء وتشتت الأنسجة البيولوجية بشكل كبير من فعاليتها في علاج الأنسجة العميقة. الضوء القريب من الأشعة تحت الحمراء، الذي يقع ضمن نافذة الشفافية البيولوجية لـ
، يظهر اختراقًا أعمق للأنسجة ومعدلات امتصاص أقل.
لذلك، فإن استخدام PSs ذات خصائص امتصاص أطوال موجية أطول لتعزيز التأثيرات العلاجية الضوئية يستحق النظر.
إندوسيانين الأخضر (ICG) لديه قمة امتصاص قوية بين 780 و800 نانومتر، وبالتالي قدرة امتصاص جيدة في NIR.
بسبب سميته المنخفضة، و affinity العالية، وخصائصه البصرية الفريدة، تم اعتماد ICG من قبل إدارة الغذاء والدواء الأمريكية للاستخدام السريري كصبغة عضوية NIR ذات قدرات حرارية وضوئية تحت إشعاع مصدر ضوء واحد.
ومع ذلك، فإن التطبيق العملي لـ ICG ينطوي على عدة تحديات تتعلق بميله للتفتيح الضوئي، وكفاءة تحويل الحرارة الضوئية المنخفضة، وعدم استقراره الضوئي.
على سبيل المثال، تحت تعرض الليزر NIR، يكون العائد الكمي للأكسجين الأحادي (
) الناتج عن مونومرات ICG هو فقط
علاوة على ذلك، يرتبط ICG المحقون في الوريد بسهولة ببروتينات البلازما، مثل الألبومين والدهون البروتينية عالية الكثافة (مثل،
)، مما يؤدي إلى تطهيره السريع من الجسم ونصف عمره حوالي
كما أن ICG يفتقر إلى التخصص، مما يحد من تراكمه في أنسجة الورم وبالتالي تطبيقه في العلاج الضوئي للورم.
لذلك، فإن تطوير أدوية نانوية جديدة لمعالجة هذه القضايا، وتعزيز استقرار ICG، ومدة احتباسه في الجسم، وتأثيراته العلاجية ضد الأورام، أمر ضروري بشكل عاجل.
لقد جعلت التقدمات الحديثة في تكنولوجيا النانو الاستخدام المشترك للمواد النانوية وتقنيات العلاج الضوئي نهجًا قابلاً للتطبيق لعلاج الأورام. لتحسين المزايا العلاجية لـ ICG وتأثير العلاج الحراري الضوئي / العلاج الضوئي المشترك، قام الباحثون بإنشاء مواد مركبة جديدة. شيوه وآخرون
تم تطعيم ICG على الناقلات النانوية المغناطيسية
نوى الجسيمات النانوية وقشور الأزرق البروسي (المشكلة في الموقع) باستخدام تعديل بولي إيثيلين إيمين وامتصاص كهربائي لتحسين كفاءة نقل الأدوية واستقرارها، مما يسهل تراكم ICG في الأورام. هذه الطريقة حلت بشكل فعال مشاكل الاستقرار البصري الضعيف والتوافر البيولوجي المنخفض لجزيئات ICG الحرة. تشين وآخرون
طور
هيكل نواة-غلاف مع نشاط إنزيمي مزدوج، وأفاد بأن المحمّل بـ ICG
أظهرت أنشطة شبيهة بالبيروكسيداز والكاتالاز (CAT) وفعالية مضادة للأورام بالتآزر بين الحرارة الضوئية/الحركة الضوئية/الحركة الكيميائية. أدت نشاطها الشبيه بالكاتالاز إلى في الموقع
الجيل، الذي خفف من نقص الأكسجين في الورم وحسن من كفاءة العلاج الضوئي الديناميكي المرتبط بـ ICG. تشينغ وآخرون
أعدت على مقياس نانوي
إطار عضوي معدني (MOF) من خلال إدخال
“الأيونات إلى سلف ZIF-90 واستكشاف تشكيل الحالة المختلطة من الشحنات (
) مجوف
الهياكل المسامية عند التسخين والمعادن المختلطة، ذات القيم المختلطة الهياكل عند التسخين مع إضافة أسيتيل أسيتونات المنغنيز
لقد قاموا بتحميل الهيكل المجوف بمادة ICG (ICG@Mn/Cu/Zn-MOF@MnO2) من أجل التصوير متعدد الأوضاع الموجه للعلاج الحراري الضوئي / العلاج الضوئي الديناميكي / العلاج الكيميائي الديناميكي. وقد أظهرت هذه الدراسات أن الاستقرار البصري لمادة ICG يمكن تحسينه بشكل فعال من خلال الت encapsulation في الناقلات النانوية، مما يتيح الاستفادة الكاملة من المزايا العلاجية المزدوجة لهذه الصبغة وتحسين فعاليتها المضادة للأورام. ومع ذلك، فإن التعقيد الهيكلي لهذه الأدوية النانوية متعددة الوظائف يزيد من صعوبة ترجمتها سريرياً. وبالتالي، فإن تبسيط هياكل ناقلات الأدوية، وتعزيز كفاءة توصيل الأدوية، والاستفادة الكاملة من التأثيرات العلاجية المجمعة لا تزال تمثل تحديات.
الهياكل المسامية عند التسخين والمعادن المختلطة، ذات القيم المختلطة
في هذه الدراسة، استخدمنا ثاني أكسيد المنغنيز المسامي المجوف
)، الذي يتمتع بسطح محدد عالي واستجابة جيدة لبيئة الورم الدقيقة، كحامل. تم تعديله باستخدام بولي (هيدروكلوريد الأليل أمين) (PAH) لاستغلال خصائصه الكاتيونية لعكس شحنة ثاني أكسيد المنغنيز، وبالتالي التغلب على التنافر الكهروستاتيكي مع جزيئات ICG المشحونة سلبًا. بالإضافة إلى ذلك، تم إضافة أيونات فوسفات الهيدروجين لإنشاء تأثير تماسك الأيونات المضادة، مما يثبت حالة الشحنة السطحية للمادة، ويعزز مواقع الامتزاز، ويعزز بشكل كبير امتصاص وتغليف جزيئات ICG.
مع هذا التصميم، تم بذل الجهود لتعزيز استقرار ICG واستخدام النشاط الشبيه بالقطط للحامل لتفكيك التركيزات العالية من
في الأورام إلى
، مما يحسس تأثير العلاج الضوئي الديناميكي لمادة ICG تحت إشعاع الليزر. بالإضافة إلى ذلك، مع دمج العلاج الحراري، تم تعزيز الخصائص الكيميائية الديناميكية للحامل لزيادة الإجهاد التأكسدي. تم تمكين تغليف أسطح الجسيمات النانوية بأغشية خلايا هيلا لتحقيق التهرب المناعي واستهداف الأورام المتماثلة. تم بناء منصة متكاملة للجسيمات النانوية لتوحيد تأثيرات العلاج الضوئي الديناميكي/العلاج الحراري/العلاج الكيميائي الديناميكي وممارسة وظائف التصوير متعددة الأبعاد (المخطط 1).

المخطط I الرسم التخطيطي لـ M-HMnO
@ICG التحضير والتصوير المتعدد الوسائط الموجه للعلاج الحراري بالليزر/العلاج الضوئي الديناميكي/العلاج الكيميائي الديناميكي.
أكد نموذج الفأر الحي أن
يمارس تأثيرات علاجية مضادة للأورام مثالية تحت إشعاع NIR. توفر هذه المنصة النانوية المتكاملة المبسطة والفعالة من حيث التكلفة، والتي تستجيب لبيئة الورم، أساسًا للترجمة السريرية.
المواد والطرق
المواد
تيترايثيل أورثوسيليكات (TEOS)، PAH (الوزن الجزيئي
) برمنغنات البوتاسيوم، كربونات الصوديوم، والأمونيا
تم شراء المواد من Innochem. تم شراء ICG من ARK Pharmaceuticals. تم شراء Hoechst 33,342، فلوريد الفينيل ميثيل سلفونيل (PMSF)، مجموعة عد الخلايا 8 (CCK8)، ومجموعات اختبار بروتين حمض البيكينكونينيك (BCA) من Biosharp. تم شراء مجموعات استخراج البروتين السيتوبلازمي وصبغات التلوين الحي من Beyotime Biotechnology. تم شراء جميع مواد زراعة الخلايا من Procell. تم تحضير الماء المزيل للأيونات باستخدام نظام Milli-Q (Millipore، الولايات المتحدة الأمريكية).
تحضير @ICG
أولاً، صلب
تم تخليق الجسيمات النانوية باستخدام طريقة تم الإبلاغ عنها سابقًا.
تم غسلها ثلاث مرات بالماء والإيثانول ثم تم تخزينها في الماء حتى الاستخدام. لتخليق
تم إضافة 10 مل من الماء الموزع بالتنقيط إلى الجسيمات النانوية، تلا ذلك معالجة بالموجات فوق الصوتية لمدة ساعة ثم التحريك طوال الليل في درجة حرارة الغرفة. الناتج
تم غسلها ثلاث مرات بالماء منزوع الأيونات وتم الطرد المركزي عند
ثم تم إذابته في
حل في
لمدة 12 ساعة للحصول على
. لتحميل ICG، هذه الجسيمات النانوية
تمت إضافتها إلى محلول يحتوي على 10 مل من PAH
، تليها التحريك لمدة ساعتين، ثم الطرد المركزي عند
، وغسل بالماء. محلول فوسفات (
) تم إضافته إلى ما تم الحصول عليه
الحل، يليه إضافة ICG في PB
)، الخلط، والتحريك في الظلام لمدة ساعتين. ثم تم تحميل ICG في المحلول بواسطة الطرد المركزي في
لمدة 10 دقائق. الناتج
تم غسل الخليط ثلاث مرات بالماء منزوع الأيونات. للتحقيق بشكل أعمق في تأثيرات حالة التحميل على احتواء الدواء ومعدلات التحميل، استخدمنا
، و
محاليل كحاملات. أضفنا محلول ICG مائي بنفس المحتوى مع التحريك تحت نفس الظروف بنسبة تغذية
ثم تم جمع الطور العلوي وتدويره بالطرد المركزي. وفقًا لطريقة منحنى المعايرة المبلغ عنها،
تم قياس محتوى ICG في السائل الطافي باستخدام مطياف الأشعة فوق البنفسجية/المرئية-الأشعة تحت الحمراء القريبة (UV/Vis-NIR) (UV-2600؛ شركة شيمادزو، اليابان) تحت
، و
تم حساب سعة تحميل ICG (LC) وكفاءة الت encapsulation (EE) للجزيئات النانوية باستخدام المعادلات التالية:
تحضير M-HMnO2@ICG
للحصول على حويصلات غشاء خلايا هيلا، تم طرد خلايا سرطان عنق الرحم البشرية.
تم جمع الرواسب النقية وإعادة تعليقها في محلول انحلال مفرط التخفيف يحتوي على مادة استخراج البروتينات الغشائية وPMSF. بعد ساعة من الحضانة في حمام ثلجي، تم نقل خلايا هيلا إلى جهاز خلط زجاجي لإجراء 40 تكسيرًا ميكانيكيًا، وتمت عملية الطرد المركزي للمزيج الناتج.
تمت عملية الطرد المركزي للمستخلص الناتج مرة أخرى عند
لمدة 30 دقيقة. تم جمع شظايا غشاء خلايا هيلا، وتجفيفها بالتجميد، وقياس كميتها، وتخزينها في
تم إعادة تشتت هذه الشظايا (1 ملغ) في
محلول ملحي معزز بالفوسفات (PBS)، تم صوته لمدة 10 ثوان، ثم تم ضغطه من خلال
و
غشاء بولي كربونات مسامي على الأقل 11 مرة باستخدام جهاز ضغط ليبوسوفاست (أفستين) للحصول على حويصلات غشاء خلايا هيلا.
خليط
) أُضيفت إلى هذه الحويصلات (
)، تليها الخلط في حمام ثلجي، والتسونك لمدة 20 ثانية، والبثق من خلال
غشاء البولي كربونات خمس مرات على الأقل. ثم تم طرد الخليط مركزيًا ( ) وتم التخلص من السائل العلوي للحصول على M النهائية –
صياغة @ICG.
غشاء البولي كربونات خمس مرات على الأقل. ثم تم طرد الخليط مركزيًا (
توصيف المواد
تمت ملاحظة مورفولوجيا الجسيمات النانوية (NP) وحجمها وتوزيع العناصر تحت مجهر إلكتروني نافذ (TEM؛ Tecnai G2 F20؛ FEI، الولايات المتحدة الأمريكية). تم تحديد مساحة السطح وحجم المسام للمواد باستخدام جهاز ASAP2460 3.01 لقياس إيزوثرم امتصاص-إزالة النيتروجين (Micromeritics، الولايات المتحدة الأمريكية). تم تحديد تشتت الضوء الديناميكي (DLS) والجهود الزاوية للجسيمات باستخدام جهاز Zetasizer Nano ZS90 (Malvern). تم استخدام طيف الأشعة السينية للالكترونات (XPS) الذي تم جمعه باستخدام مجهر ESCALAB 250Xi (Thermo Scientific) لتحليل التركيب العنصري للجسيمات النانوية وتوزيعات التكافؤ. تم استخدام مطيافية الانبعاث الضوئي بالبلازما المقترنة بالحث (ICP-OES) لتحديد محتوى المنغنيز. تم الحصول على أطياف الفلورية باستخدام مطياف F-2700 (Hitachi، اليابان). تم قياس أطياف الامتصاص UV/Vis-NIR باستخدام مطياف UV-2600 (Shimadzu، اليابان).
توصيف البروتينات الغشائية
أنواع ومحتويات بروتينات الغشاء في
NPs، أغشية خلايا هيلا، وM-HMnO
تمت دراسة الجسيمات النانوية بواسطة تقنية الفصل الكهربائي للهلام بولي أكريلاميد مع دودي سلفات الصوديوم (SDS-PAGE). تم استخراج البروتينات الكلية من أغشية الخلايا باستخدام محلول التحلل RIPA، وتم تحليلها بواسطة الفصل الكهربائي، وصبغها بصبغة كومانز الزرقاء. تم استخدام تقنية النقل الغربي لتحديد البروتينات السطحية في أغشية خلايا هيلا. خلايا هيلا، أغشية خلايا هيلا، وM-HMnO.
تم تحلل جزيئات ICG باستخدام محلول RIPA المحتوي على PMSF في حمام ثلجي لمدة 30 دقيقة وتم قياس كميتها باستخدام مجموعة BCA. تم خلط هذه البروتينات المجمعة مع محلول زيادة العينة، وتم نزع طبيعتها عن طريق الغليان في الماء لمدة 10 دقائق، ثم تم إخضاعها لـ SDS-PAGE (Mini-Protean؛ Bio-Rad، الولايات المتحدة الأمريكية). ثم تم نقل الجل إلى غشاء فلوريد البولي فينيليدين، وتم إغلاقه بـ
الحليب في حمام ثلجي لمدة حوالي ساعة، وتم حضنه طوال الليل عند
مع جسم مضاد وحيد يحتوي على CD47 وCD44 وE-cadherin وgalactin-3، تلاه حضانة مع الجسم المضاد الثانوي المقابل. أخيرًا، تم ملاحظة إشارات البروتين باستخدام نظام تصوير الهلام (ChemiDoc XRS؛ Bio-Rad).
تقييم الأداء الضوئي الحراري في المختبر
مائي م-
حلول (
، و
) أُضيفت إلى أنابيب الطرد المركزي وتم تعريضها للإشعاع لمدة 6 دقائق باستخدام
كثافة الطاقة بالليزر، مع المراقبة في الوقت الحقيقي لتغيرات درجة الحرارة باستخدام كاميرا حرارية بالأشعة تحت الحمراء (FLIR Systems AB). تم تسجيل درجات الحرارة بواسطة التصوير المباشر باستخدام كاميرا حرارية بالأشعة تحت الحمراء في
، وبعد 5 دقائق من الإشعاع. بالإضافة إلى ذلك، تغييرات درجة الحرارة لـ
محلول مائي
) مشعة بكثافات طاقة ليزر مختلفة (
، و
تمت دراسة ( ) باستخدام نفس الطريقة. للتحقيق في الاستقرار الضوئي الحراري لـ
تم إجراء أربع دورات متتالية من التسخين والتبريد. المحلول المائي
حل
تم إشعاعه لمدة
،
) ثم سمح له بالتبريد بشكل طبيعي لمدة 11 دقيقة. وفقًا للتغيرات في درجة الحرارة التي حدثت خلال مرحلة التبريد، فإن كفاءته في تحويل الطاقة الضوئية الحرارية
تم حسابه على النحو التالي:
أين
هو معامل نقل الحرارة،
هو المساحة السطحية للوعاء،
هي أقصى درجة حرارة لـ M
تعليق مائي
هي درجة حرارة البيئة المحيطة،
هو الطاقة الممتصة بواسطة المذيب،
هو قوة الليزر للحادثة (
) و
هو امتصاص الـ M-
تشتت مائي @ICG عند 808 نانومتر.
تقييم M-HMnO2@ICG
كفاءة الجيل
لاختبار السائل خارج الخلية
قدرة الإنتاج على
إشارة الفلورسنت المتناسبة [
]
(RDPP) ينفجر بواسطة
تم فحصه. RDPP (
تم إضافة محلول الإيثانول إلى PBS الذي يحتوي على M-
، و
تمت إضافتها إلى الأنظمة المعنية. في
“، وبعد 12 دقيقة من التفاعل، تم نقل كل خليط إلى طبق فلوري للكشف عن شدة الفلورسنت لـ RDPP (
).
تقييم الخصائص الضوئية الديناميكية في المختبر
لتحقيق الخصائص الضوئية الديناميكية لـ
، الـ
تم الكشف عن المنتج في كل نظام تفاعل تحت إشعاع ليزر بطول موجي 808 نانومتر باستخدام حمض 9,10-أنثراسيندييل-بيس(ميثيلين)ديمالونيك (ABDA). تم توزيع العينات في 1 مل من PBS يحتوي على
أبدًا. تحت ظروف
، و
تم تطبيق إشعاع الليزر لـ
ثم تم جمع السائل العلوي وتم الكشف عن التغيرات في قمم امتصاص ABDA باستخدام مطيافية الامتصاص UV/Vis-NIR.
خارجي
الكشف
لتقييم الانحلال والاستجابة للتوليد
في بيئة الورم الدقيقة بواسطة
NPs (
) ، GSH (
، و 10 مللي مول
محلول عازل (25 مللي مولار)، و
تم التفاعل تحت درجة حرارة ثابتة من
لمدة 30 دقيقة. تم مراقبة التغيرات في امتصاصية MB عند 664 نانومتر لرصد المعدلات لـ
الجيل تحت ظروف مختلفة. ثم،
تم وضعه في محلول عازل (pH 6.0 أو 7.4) يحتوي على
و
لمدة 30 دقيقة، وتم تقييم تحلل MB لتحديد الإنتاج لـ
من خلال
تفاعل شبيه بفنتون بوساطة.
تجربة إطلاق ICG في المختبر
تشتت م-
في بيئات بيولوجية محاكاة مختلفة مثل
، وحضانة في
لمدد زمنية مختلفة. ثم، قم بتدوير المحلول في جهاز الطرد المركزي، واجمع 1 مل من السائل العلوي للتحليل بواسطة امتصاص UV/Vis-NIR عند 800 نانومتر، واستبدله بمخزن جديد.
زراعة الخلايا
تم شراء خلايا هيلا وخلايا اللوكيميا أحادية النواة الماوس (RAW264.7) من مركز شيانغيا للخلايا (تشانغشا، الصين). تم زراعة الخلايا في وسط إيجل المعدل (MEM) ووسط معهد روسويل بارك التذكاري 1640، على التوالي، مع إضافة
مصل الجنين البقري و
إضافة البنسلين-ستربتوميسين تحت
في
.
تقييم القدرة على الاستهداف في المختبر وهروب البلعميات من البلع
تم تلقيح خلايا HeLa أو RAW264.7 في
أطباق كونفوكال
الخلايا/طبق) وتم حضنها طوال الليل، تلاها إضافة
أو
لمدة 6 ساعات. قبل التجربة، تم غسل الجسيمات النانوية غير الممتصة ثلاث مرات بمحلول PBS،
تم إضافة البارافورمالدهيد، وتم تخزين الخلطات في
لمدة ساعة واحدة. تم شفط الفائض من البارافورمالدهيد ووضعه في
صبغة هوكست لمدة 10 دقائق، تليها ثلاث غسلات وملاحظة تحت مجهر ليزر متداخل (LSM780NLO؛ زايس، أوبيركوخن، ألمانيا). تم إجراء قياس الفلورية باستخدام مقياس تدفق (LSRFortessa؛ BD، الولايات المتحدة الأمريكية) والطريقة الموضحة أعلاه.
تجربة كشف السمية الخلوية وعوامل الالتهاب
تم اختبار السمية الخلوية والآثار العلاجية للمواد النانوية بواسطة اختبار CCK8. تم حضن خلايا هيلا في أطباق 96 بئرًا في
لمدة 24 ساعة. ثم،
وسط جديد يحتوي على نفس تدرجات التركيز لـ
@ICG و
تم إضافة @ICG إلى كل بئر تجريبي. بعد 6 ساعات من الحضانة، تم غسل الخلايا بلطف واستمرت الحضانة لمدة 12 ساعة. ثم،
تم إدخال CCK 8 في كل بئر واستمرت الحضانة لمدة ساعة واحدة. تم تحديد حيوية الخلايا عن طريق قياس امتصاص الأشعة فوق البنفسجية والمرئية عند 450 نانومتر باستخدام قارئ الألواح الدقيقة (Unlimited M200 pro؛ تيكان، النمسا). للتحقق من التأثيرات العلاجية للمواد، تم زراعة الخلايا كما هو موضح أعلاه. ثم تم تزامنها مع M-HMnO2 @ ICG تحت ظروف المعالجة المسبقة لمدة 6 ساعات، تلتها إشعاع بالليزر.
) وحضانة لمدة 12 ساعة أخرى. أخيرًا، تم تقييم حيوية الخلايا باستخدام طريقة CCK8 وتم تقييم تأثيرات العلاج التآزري. استخدم تفاعل البوليميراز المتسلسل للكشف عن تأثيرات التأثير الضوئي الحراري للمواد النانوية على الالتهاب في البيئة الدقيقة. قم بزراعة خلايا هيلا وخلايا البلعمة RAW 264.7 بشكل منفصل في طبق 24 بئرًا بكثافات من
و
خلايا لكل بئر، على التوالي، وزرعها لمدة 24 ساعة. بعد ذلك، أضف تركيبات مختلفة إلى خلايا هيلا واحتفظ بها في الحضانة لمدة 6 ساعات، اغسل ثلاث مرات بمحلول PBS، ثم عالج خلايا هيلا باستخدام ليزر NIR بطول موجي 808 نانومتر عند كثافة
لمدة 10 دقائق. اجمع السائل الطافي من خلايا HeLa واستخدمه لزراعة ماكروفاج RAW 264.7 لمدة 24 ساعة. ثم، اجمع خلايا RAW 264.7 الناتجة لاستخراج RNA الكلي، وقم بإجراء كشف RT-PCR باستخدام مجموعة qRT-PCR. تم تصميم تسلسلات البرايمر وفقًا للجدول S1.
صبغة الخلايا الحية والميتة وتقييم الموت الخلوي
تم تقييم السمية الخلوية في المجموعة الضابطة، NIR،
، و M-HMnO
+ مجموعات NIR باستخدام صبغة الكالسيفين-أسيتوكسي ميثيل إستر (AM)/يوديد البروبيديوم (PI). كل بئر من لوحة زراعة تحتوي على 24 بئرًا
تم تلقيح الوسط بـ
الخلايا. عندما وصلت كثافة الخلايا إلى حوالي
ثم تم إضافة وسط جديد يحتوي على جزيئات نانوية مختلفة وتمت زراعة الخلايا معًا لمدة 6 ساعات. بعد ذلك، تم تعريض الخلايا للإشعاع.
ثم تم الحضانة لمدة 12 ساعة. بعد ذلك، تم صبغها لمدة 30 دقيقة باستخدام مجموعة صبغ مزدوجة من الكالسيفين-AM / PI وتم تصويرها تحت ميكروسكوب فلوري. لت quantification الموت الخلوي، تم زراعة الخلايا ومعالجتها كما هو موضح أعلاه، ثم تم صبغها باستخدام مجموعة كشف الموت الخلوي من الأنكسين V-Alexa Fluor 647/PI وتم تحليلها بواسطة قياس التدفق الخلوي.
كشف الأكسجين داخل الخلايا، الجلوتاثيون، وأنواع الأكسجين التفاعلية
للتحقق من داخل الخلايا
تم تلقيح خلايا هيلا أولاً في أطباق 24 بئرًا لمدة 24 ساعة، ثم تم تعايشها مع
تمت معالجة RDPP لمدة 4 ساعات. بعد غسلها ثلاث مرات بمحلول PBS، تم تحضينها بوسط جديد يحتوي على
م-
أو
لمدة 8 ساعات. داخل الخلايا
تم تحديد المستويات بناءً على الفلورية استنادًا إلى إشارات RDPP (
).
لتحديد تأثير المواد النانوية الناتجة
على عامل الاستجابة لنقص الأكسجين –
(HIF-1
تم تلقيح خلايا HeLa في أطباق 6 آبار بكثافة
خلايا/بئر مع 2 مل من MEM لمدة 24 ساعة، ثم تم حضنها مع MEM intact يحتوي على M-
ICG أو
ICG
لمدة 8 ساعات. بعد غسلتين بمحلول PBS، تم تحلل الخلايا وHIF-1 داخل الخلايا
تم تحديد المستويات في الخلايا المعالجة بـ PBS واثنين من الجسيمات النانوية بواسطة تقنية الويسترن بلوت كما هو موضح في عملنا السابق.
لتحديد محتوى GSH داخل الخلايا، تم تلقيح خلايا HeLa في أطباق 6 آبار بكثافة
الخلايا/بئر وتم حضنها لمدة 24 ساعة. بعد الحضانة مع PBS و M-
أو
بعد 6 ساعات، تمت إزالة الوسط وتم غسل الخلايا ثلاث مرات بمحلول PBS. ثم،
محلول تحليل Triton-X-100
) تم إضافة إلى الخلايا الم lysed. تم طرد المستحلب في جهاز الطرد المركزي بسرعة 6000 دورة في الدقيقة لمدة 5 دقائق، و
تم خلط السائل العلوي مع
حمض 5.5′-ثنائي (2-نيتروبنزوئيك) (0.5 مللي مولار)؛ تم قياس الامتصاص عند 410 نانومتر باستخدام قارئ الميكرو بلايت.
لتحليل ROS، تم تلقيح خلايا هيلا في أطباق 24 بئرًا بكثافة
الخلايا/بئر لمدة 24 ساعة. ثم، العينات في المجموعة الضابطة، NIR،
، و M-HMnO
تمت معالجة مجموعات العلاج NIR بالتزامن مع الجسيمات النانوية المعنية لمدة 6 ساعات. تم غسل الخلايا بمحلول PBS وصبغها بـ diacetyldichlorofluorescein (DCFHDA،
) في
لمدة 30 دقيقة، ثم تم تعريضه لليزر (808 نانومتر،
تم غسلها ثلاث مرات بمحلول PBS، وتمت ملاحظتها تحت المجهر الفلوري. بالإضافة إلى ذلك، تم تلقيح خلايا هيلا في أطباق 24 بئرًا، وتم الكشف عن إنتاج ROS في نفس مجموعات العلاج بواسطة قياس التدفق الخلوي.
نماذج الحيوانات والأورام
تم الحصول على فئران BALB/c عارية (من 6 إلى 8 أسابيع، 18-20 جرام) من شركة هونان سيلالك لتجارب الحيوانات. تم الموافقة على جميع تجارب الحيوانات من قبل لجنة أخلاقيات الحيوانات المخبرية في جامعة جنوب الوسطى (رقم CSU-20230227) وتم تنفيذها وفقًا لقانون جمهورية الصين الشعبية بشأن استخدام الحيوانات المخبرية. تم جمع خلايا HeLa وتفريقها في PBS.
ثم تم حقنه تحت الجلد في الجهة اليمنى
الإبطين للفئران لإنشاء نموذج يحمل ورمًا. عندما وصل حجم الورم إلى تم استخدام الفئران في التجارب.
الإبطين للفئران لإنشاء نموذج يحمل ورمًا. عندما وصل حجم الورم إلى
اختبار انحلال الدم
تم الحصول على عينات دم من فئران BALB/c العارية الطبيعية وتم طردها مركزيًا
تم غسل كريات الدم الحمراء المستخرجة عدة مرات حتى أصبح السائل العلوي صافياً، و
تم تحضير تعليق كريات الدم الحمراء باستخدام PBS. هذا التعليق (
) أُضيف إلى سلسلة من أحجام متساوية من M-
عند تركيزات من
، و
وتم الحضانة المشتركة في
لمدة ساعتين. ثم تم الطرد المركزي عند
، و
تم نقل السائل العلوي إلى كل بئر من آبار 96. تم قياس الامتصاص عند 540 نانومتر وتم حساب معدل الانحلال باستخدام الكثافة الضوئية (OD) والصيغة التالية: معدل الانحلال
.
تصوير الفلورسنت داخل الجسم وخارجه
تم حقن الفئران الحاملة للأورام في الوريد الذيل بـ
ICG و M-
ICG بنفس التركيز (
). في
“، وبعد 72 ساعة من الحقن، تم تخدير الفئران بالغاز وتم إجراء تصوير الفلورسنت داخل الجسم باستخدام نظام تصوير الحيوانات الصغيرة (Ani View)
للتصوير الفلوري الخارجي، تم تنفيذ جميع الفئران بعد 72 ساعة من الحقن، وتم تشريح الأورام والأعضاء الرئيسية (القلب، الكبد، الطحال، الرئتين، والكليتين) وغسلها بمحلول PBS، وفحصها باستخدام نظام التصوير الداخلي.
التصوير بالرنين المغناطيسي داخل الجسم وخارجه
خصائص التصوير بالرنين المغناطيسي T1 في المختبر لـ M-
تم فحص @ICG باستخدام جهاز تصوير بالرنين المغناطيسي بقوة 7.0 تسلا. تم أخذ عينات تحتوي على تركيزات مختلفة (
، و 1.38 مللي مول
تم تفريقها في PBS (pH 6.0 أو 7.4) و GSH (10 مللي مول)
تمت الإضافة. تم الحصول على معدلات استرخاء T1 من خلال الكشف عن شدة إشارة T1 في كل مجموعة. بالنسبة لفحص الرنين المغناطيسي في الجسم الحي، M-HMnO
ICG (
تم حقنه (عن طريق الوريد أو داخل الورم) في ورم هيلا
فئران تحمل الورم. بالنسبة لنموذج الحقن داخل الورم، تم إجراء التصوير بالرنين المغناطيسي على الفئران التي لم يتم حقنها وعلى الفئران المعالجة بعد 30 دقيقة و1 ساعة من الحقن. بالنسبة لنموذج الحقن الوريدي، تم إجراء التصوير بالرنين المغناطيسي في منطقة الورم على الفئران التي لم يتم حقنها وعلى الفئران المعالجة بعد 24 ساعة من الحقن.
قياسات توزيع الأحياء
تم تقسيم الفئران الحاملة للأورام إلى ثلاث مجموعات
تم تشريحها بعد 12 و24 و48 ساعة من الحقن لجمع أنسجة الورم. بعد ذلك، تم معالجة جميع أنسجة الورم بحمض النيتريك المركز وتسخينها حتى أصبحت المحلول واضحًا. تم تحديد محتوى المنغنيز في المحلول باستخدام مطياف الانبعاث الضوئي البلازمي المقترن بالحث (ICP-OES)، وتم حساب محتوى المنغنيز في أنسجة ورم الفئران المجمعة.
التصوير الضوئي الحراري داخل الجسم
فحص تأثيرات العلاج المضاد للأورام في الجسم الحي
ورم هيلا
تم تقسيم فئران BALB-c العارية الحاملة للعوامل بشكل عشوائي إلى ست مجموعات علاجية
كل منها): PBS، NIR، ICG + NIR،
، و M-HMnO
تم حقن الأدوية النانوية عبر الوريد الذيل في اليومين 0 و 5 من دورة العلاج، وفقًا للنافذة الزمنية المحددة مسبقًا لأقصى تراكم للدواء. بعد أربع وعشرين ساعة من الحقن، تم تخدير جميع الحيوانات وإشعاعها (1.35
تمت مراقبة وتسجيل وزن الحيوانات وحجم الورم كل يومين خلال فترة العلاج.
بعد 14 يومًا، تم euthanize الفئران وجمع عينات تمثيلية من أنسجة الورم، وتم تصويرها ووزنها. تم صبغ أنسجة الورم والأعضاء الرئيسية للفئران من مجموعات العلاج المختلفة بصبغة الهيماتوكسيلين والإيوزين (H&E)، وتم صبغ أنسجة ورم الفئران بواسطة نقل الديوكسي نيوكليوتيديل الطرفي dUTP لتحديد موت الخلايا المبرمج (TUNEL). للكشف عن نقص الأكسجة في خلايا HeLa، تم صبغ أنسجة الورم من كل مجموعة علاج بمضاد HIF-1. الأجسام المضادة، تم غسلها بمحلول PBS لإزالة بقايا الجسم المضاد الأولي، ثم تم تحضينها مع الغلوبولين المناعي G المضاد للأرانب من الماعز في
لمدة ساعة واحدة. ثم تم ملاحظة الفلورية، حيث تمثل الفلورية الخضراء المناطق المهيأة.
بعد 14 يومًا، تم euthanize الفئران وجمع عينات تمثيلية من أنسجة الورم، وتم تصويرها ووزنها. تم صبغ أنسجة الورم والأعضاء الرئيسية للفئران من مجموعات العلاج المختلفة بصبغة الهيماتوكسيلين والإيوزين (H&E)، وتم صبغ أنسجة ورم الفئران بواسطة نقل الديوكسي نيوكليوتيديل الطرفي dUTP لتحديد موت الخلايا المبرمج (TUNEL). للكشف عن نقص الأكسجة في خلايا HeLa، تم صبغ أنسجة الورم من كل مجموعة علاج بمضاد HIF-1.
تحليل السلامة الحيوية
لفحص السلامة الحيوية لـ
تم euthanizing الفئران التي خضعت لعلاجات مختلفة لمدة 14 يومًا، وتم جمع عينات الدم، وتم الحصول على عينات المصل عن طريق الطرد المركزي. تم إجراء اختبارات كيميائية حيوية لتحديد مستويات الأسبارتات أمينوترانسفيراز، الألانين أمينوترانسفيراز، البروتين الكلي، الألبومين، نيتروجين اليوريا في الدم، الكرياتينين، الكوليسترول الكلي، ومستويات الدهون الثلاثية.
التحليل الإحصائي
تُعبر البيانات عن المتوسطات
الانحرافات المعيارية. تم استخدام GraphPad Prism 8 لإجراء الحسابات الإحصائية والرسم البياني. تم استخدام تحليل التباين أحادي الاتجاه وثنائي الاتجاه لمقارنة البيانات من مجموعات العلاج المختلفة.
تم اعتبار 0.05 دليلاً على الأهمية.
النتائج والمناقشة
تحضير وتوصيف جزيئات M-HMnO2@ICG
أولاً، يحدث تفاعل أكسدة-اختزال بين
و
، مما أدى إلى تشكيل
طبقة على سطح متوزع بشكل جيد
(الشكل 1A)، وبالتالي إنشاء
(الشكل 1B). ثم، باستخدام الخصائص القلوية القوية لـ
كعامل نقش، يتم إذابة الغلاف الداخلي من السيليكون للتحضير
أكدت ملاحظات TEM أن جميع الجسيمات النانوية المحضرة كانت لها هياكل كروية منتظمة وأحجام تبلغ حوالي 110 نانومتر.
كان لديها هياكل مجوفة نموذجية (الشكل 1C). كشفت تحليل المسح العنصري عن انخفاض كبير في إشارات العنصر السيليكون في الـ
هيكل بالنسبة إلى
(الشكل S1)، مما يؤكد نجاح حفر قشور السيليكون. تم ملاحظة إشارات عنصر المنغنيز بشكل ملحوظ في
الهيكل (الشكل S2)، مما يؤكد تخليق الـ
الأصداف. أظهرت حسابات BET مساحة سطح محددة قدرها
وحجم المسام المتوسط 4 نانومتر لـ
(الشكل 1D)، متوافق مع نوع IV النموذجي من إيزوثيرم لانغموير ويشير إلى وجود هيكل مجوف كبير ووفرة من المسام المتوسطة لتسهيل امتصاص الأدوية وتحميلها.
بعد
@ICG التركيب، أظهرت ملاحظات TEM تشويش هيكل الجسيمات النانوية المجوفة وتجمعات شبيهة بالعناقيد حول هيكل القشرة-النواة (الشكل 1E). أكدت صور رسم الخرائط العنصرية والطيفيات الطيفية المشتتة للطاقة بالأشعة السينية وجود وتوزيع مكاني لـ
، و S في
@ICG (الشكل 1F)، مما يؤكد احتواء ICG بواسطة الفوسفات.
تحت ظروف تفاعل ثابتة، قمنا بدراسة تأثير التعديلات المختلفة على الحامل على سعة تحميل الدواء وكفاءة الت encapsulation لـ ICG. لاحظنا أنه، مقارنةً بالعناصر مع
و
كناقلين، تعاملت المجموعة مع
حيث أظهر الحامل أقل مستوى من الأشعة فوق البنفسجية/المرئية-الأشعة تحت الحمراء القريبة في السائل الفائق (الشكل 1G). أشارت امتصاصية الأشعة فوق البنفسجية/المرئية-الأشعة تحت الحمراء القريبة للسائل الفائق إلى وجود ICG غير المغلف (حر). تم إجراء تحليل كمي من خلال فحص العلاقة الخطية بين القمة المميزة وتركيز ICG المذاب في PB (الشكل S3). وجدنا أن هذه المعدلات كانت أعلى بشكل ملحوظ لـ
(
و
، على التوالي) من أجل
(
و
على التوالي” و
و
، على التوالي؛ الشكل 1 H
يرجع ذلك أساسًا إلى ارتفاع ألفة ICG لتأثير تجميع الأنيونات الناتج عن الفوسفات/PAH.
أظهرت ملاحظات TEM أن المغلف
كانت أسطح NP @ICG تحتوي على طبقة دهنية واضحة بسمك حوالي 8.6 نانومتر (الشكل 1I). أظهرت قياسات DLS أن حجم NP قد زاد من 240 إلى 258 نانومتر بعد تغليف غشاء الخلية (الشكل 1J). تم التحقق من تخليق M-HMnO2 @ICG من خلال مراقبة جهد زيتا.

الشكل I (A-C) صور مجهر إلكتروني ناقل لـ
، و
جزيئات نانوية. (D)
إيزوثيرم الامتزاز/إزالة الامتزاز ومنحنى توزيع حجم المسام (في الزاوية) للمواد المصنعة
صورة مجهرية إلكترونية ناقلة لـ
@ICG. (F) صور رسم الخرائط العنصرية والطيفيات المشتتة للطاقة لـ
، و S في
@ICG. مقياس الرسم: 50 نانومتر.
امتصاص الأشعة فوق البنفسجية/المرئية-الأشعة تحت الحمراء القريبة بعد تحميل ICG
@ICG تحت ظروف إضافية مختلفة. (H) معدلات تحميل الدواء والتغليف لجزيئات NPs المحملة بـ ICG تحت ظروف مختلفة. (I) صورة مجهر إلكتروني ناقل لـ M-HMnO2@ICG. (J) الأبعاد الهيدروديناميكية لـ
@ICG و M-
@ICG، تم تحديده بواسطة قياس DLS. (K) الشحنات السطحية لـ
/باه،
@ICG، و M-HMnO2@ICG. تُعبر البيانات عن المتوسطات
الانحرافات المعيارية ( ن = 3). (L) الخصائص الكاملة لـ XPS لـ M-HMnO
@ICG. (
طيف الامتصاص UV/Vis-NIR لـ
ICG،
@ICG، وM-
@ICG. (N) نتائج SDS-PAGE لأغشية خلايا هيلا،
@ICG، و
@ICG. (O) البقع الغربية لخلايا هيلا، أغشيتها، وM-HMnO
@ICG.
إمكانات
@ICG تغير من +21 إلى -10 مللي فولت، مما يشير إلى حدوث انقلاب بالنسبة لـ
القدرة التي نُسبت إلى تحميل ICG الناجح. تم تقليل شحنة M-HMnO 2 @ICG NP بشكل أكبر إلى -29 مللي فولت مقارنةً بتلك الخاصة بـ
بعد تغليف الغشاء الخلوي، والذي قد يُعزى إلى شحنة سطح الغشاء الخلوي (الشكل 1K).
تم الكشف عن قمم الامتصاص بواسطة مطيافية الإلكترونات بالأشعة السينية (XPS) لـ
، و S في
(الشكل 1L). أظهر طيف XPS عالي الدقة لـ Mn 2p قممًا عند 642.3 و 653.3 إلكترون فولت (الشكل S4) تتوافق مع طاقات الربط لـ
و
من
على التوالي، يقع ذروة الأقمار الصناعية للمنغنيز (Mnsat) على بعد حوالي 3 إلكترون فولت أعلى في الطاقة من الذروة الرئيسية، مما يشير إلى وجود المنغنيز في حالة أكسدة أعلى.
طيف XPS عالي الدقة لـ S2p أظهر
و
قمم تتوافق مع طاقة الربط لمجموعة الحمض السلفوني
(-
; الشكل S5)، مع قمم N و P المنسوبة إلى
غشاء الخلية المغلف بطبقة ثنائية من الفوسفوليبيد ووجود
، على التوالي (الشكل S6 و S7). قمم طيف الامتصاص UV/Vis-NIR لـ M-
ICG و
كانت جزيئات ICG متوافقة مع تلك لـ
NPs في
و ICG في
(الشكل 1M). بشكل خاص، قمم ICG المنزاحة نحو الأحمر لـ
تم نسب @ICG إلى تحويل مونومرات ICG إلى تجمعات J من خلال الكيمياء غير التساهمية.
قمم امتصاص ICG المميزة لـ M-
كانت متوافقة مع تلك الخاصة بـ
مما يشير إلى أن الجسيمات النانوية المحملة بـ ICG تحافظ على سلامتها الوظيفية بعد التداخل الفيزيائي والتغليف في غشاء الخلية.
سلامة البروتينات السطحية بعد
تم فحص تغليف NP ICG بشكل أعمق. كانت حزم البروتين لـ M-HMnO2 @ICG NPs مشابهة تقريبًا لتلك الموجودة في أغشية خلايا HeLa؛ لم يتم الكشف عن أي حزمة بروتين لـ
(الشكل 1N). تم الكشف عن عدة بروتينات علامة على أسطح خلايا هيلا، بما في ذلك جزيئات الالتصاق الخلوية المعتمدة بشكل كبير على نوع الأيزوتيب (مثل، جزيء الالتصاق الخلوي الظهاري، جاليكتين-3، CD44، وCD47). CD44، وهو بروتين سكري عبر الغشاء الخلوي مميز لخلايا الورم، يشارك في التصاق خلايا الورم غير المتجانسة.
CD47، بروتين سكري عبر الغشاء يتم التعبير عنه وزيادة تنظيمه على نطاق واسع في خلايا الورم، يرتبط ببروتين تنظيم الإشارة-
على أسطح البلعميات وتقوم بإرسال إشارات لتثبيط بلعمة البلعميات، مما يلعب دورًا مهمًا في الهروب المناعي.
تم الحفاظ على هذه البروتينات على أسطح خلايا هيلا، أغشيتها، وM-
@ICG NPs، مما يشير إلى أن تحضير NP عن طريق التداخل المشترك لم يؤثر على وجودها (الشكل 1O). أكدت تقنية الويسترن بلوت أن هذه البروتينات المرتبطة بالاستهداف المتجانس والتحمل المناعي قد تم نقلها من أغشية الخلايا إلى أسطح NP، مما يوفر الأساس لعمل NPs.
خصائص M-HMnO2@ICG الضوئية الحرارية، الضوئية الديناميكية، والخصائص الحركية الكيميائية، وخصائص التحلل التي تعكس استجابة بيئة الورم الدقيقة
بينما أظهر ICG المحمّل على M-HMnO2 @ICG امتصاصًا كبيرًا في
منطقة الطيف NIR، مما يشير إلى أن هذه الجسيمات النانوية كانت لها خاصية كعامل فوتوحراري، قمنا بدراسة خصائصها الفوتوحرارية في المختبر بشكل منهجي. درجات حرارة التحويل الفوتوحرارية لـ
أظهرت المحاليل ذات التركيزات المختلفة تحت إشعاع NIR لمدة 6 دقائق اعتمادًا واضحًا على التركيز؛ درجة حرارة
تم تحقيقه بتركيز
بالنسبة إلى
للماء (التحكم؛ الشكل 2A). تم أيضًا دراسة العلاقة بين التسخين وقوة الليزر. كانت درجة حرارة
زادت الإشعاعات تحت 6 دقائق مع كثافة طاقة الليزر (الشكل 2B)، مما يشير إلى أن هذه الجسيمات النانوية حولت فعليًا طاقة الليزر عند 808 نانومتر إلى طاقة حرارية. قمنا أيضًا بالتحقيق في استقرار الفوتوحرارة وكفاءة التحويل لـ M-HMnO.
@ICG. في تجربة الإشعاع بدورة التشغيل/الإيقاف (808 نانومتر)،
لم يُظهر أي تراجع واضح في درجة الحرارة بعد أربع دورات، مما يدل على استقرار حراري ضوئي جيد (الشكل 2C). كفاءة التحويل الحراري الضوئي هي الكفاءة التي يقوم بها عامل التحويل الحراري الضوئي بتحويل الطاقة الممتصة من الضوء القريب من الأشعة تحت الحمراء إلى طاقة حرارية، وهي معلمة رئيسية لتقييم أداء عوامل التحويل الحراري الضوئي. كفاءة التحويل الحراري الضوئي لـ
الحل، الذي تم حسابه من خلال ملاءمة منحنى تغير درجة الحرارة مع مرور الوقت أثناء التبريد، كان
(الشكل 2D). تم استخدام كاميرا حرارية بالأشعة تحت الحمراء أيضًا للحصول على صور فوتوحرارية لـ M-
@ICG حلول بتركيزات مختلفة. تغير لون المحلول من الأصفر الفاتح إلى الأحمر الفاتح مع زيادة التركيز ومدة الإشعاع (الشكل 2E)، مما يؤكد كفاءة تحويل التحضير للحرارة الضوئية.

الشكل 2 (أ) الخصائص الضوئية الحرارية في المختبر لـ M-HMnO
جزيئات النانو @ICG؛ منحنيات الحرارة لتركيزات مختلفة من M-HMnO2@ICG تحت إشعاع ليزر 808 نانومتر لمدة 6 دقائق. (ب) منحنيات الحرارة لمحلول M-HMnO2@ICG (
) تحت
إشعاع الليزر بكثافات طاقة مختلفة. (C) التحويل الضوئي الحراري لمحلول M-HMnO2 @ICG
) على أكثر من أربع دورات إشعاعية ( 808 نانومتر ) تشغيل/إيقاف. (D) الخصائص الضوئية الحرارية لمحلول M-HMnO2 @ICG المائي وعلاقتها الخطية مع الوقت؛ منحنى درجة الحرارة لـ
@ICG (
) تحت إشعاع الليزر (
“; إدراج). (E) التصوير الحراري بالأشعة تحت الحمراء للماء
@ICG الحلول تحت 808 نانومتر (I. 35
إشعاع الليزر لـ
. (F) الفلورية (مجس RDPP) تحت ظروف مختلفة تعكس
@ICG
الجيل و
الإنتاج على مر الزمن.
تغير في امتصاص ABDA لجزيئات M-HMnO2 @ICG في الرقم الهيدروجيني
حل مع فترات إشعاع ليزر مختلفة. (I) امتصاص ABDA المنظم تحت ظروف مختلفة. طيف الامتصاص UV-Vis للسوائل الفائضة بعد (
) التسخين في محاليل العازلة ذات الرقم الهيدروجيني المختلف و (
) الحضانة مع تركيزات مختلفة من GSH. (
تدهور الجسيمات النانوية وصورة لنفس العينات بعد معالجات حرارية مختلفة (في الزاوية). (م) تدهور الجسيمات النانوية تحت ظروف مختلفة، تم ملاحظته بواسطة المجهر الإلكتروني الناقل.
بعد ذلك، استخدمنا RDPP كأداة للتحقيق في
الطاقة الإنتاجية لـ M-
@ICG NPs. حيث يتم إخماد الفلورية لـ RDPP عند التفاعل مع
يمكن استخدام الانخفاضات في إشارة الفلورسنت الخاصة به كـ
علامات المستوى. بين مجموعات العلاج، RDPP + M-HMnO 2 @ICG
أظهر أكبر انخفاض ملحوظ في الفلورية في نظام التفاعل مع محلول العازل pH 6.0، مما يوضح قدرة الجسيمات النانوية على إنتاج
(الشكل 2F). قمنا بمزيد من التحقيق في حركيات التفاعل ولاحظنا عدم وجود ت quenching ملحوظ للفلوريسنس خلال 12 دقيقة لـ RDPP، RDPP
، أو RDPP + M-HMnO
; الشكل 2G). عند pH 7.4، تم تقليل الفلورية لـ RDPP + M-HMnO
كان بطيئًا بالنسبة لذلك عند pH 6.0، متسقًا مع التفاعل المفترض لـ
مع
لإنتاج المزيد
في بيئة حمضية. تشير هذه النتائج إلى أن الجسيمات النانوية قد أنتجت نفسها
في بيئة الورم المحاكية في المختبر، مما يوفر العلاج الضوئي المعتمد على ICG. ينتج ICG أنواع الأكسجين التفاعلية (ROS)
) تحت العمل الضوئي الديناميكي. استخدمنا ABDA كأداة لفحص الأداء الضوئي الديناميكي لـ ICG.
يمكن أن يؤكسد ABDA إلى بيروكسيدات، مما يقلل من امتصاصه للأشعة فوق البنفسجية عند 380 نانومتر. عند pH 7.4، فإن ذروة امتصاص ABDA النموذجية في
ظل المحلول تقريبًا دون تغيير مع تعرضه لأشعة الليزر لمدة 10 دقائق (الشكل S8)، مما يشير إلى أن الجسيمات النانوية كانت لها خصائص ضوئية ديناميكية ضعيفة. مع إضافة
إلى الحل، انخفض ذروة امتصاص ABDA أكثر (الشكل S9) بسبب الكمية الصغيرة من
الناتج عن التحفيز تحت هذه الظروف عزز الكفاءة الضوئية الديناميكية لـ ICG. عند pH 6.0، كانت قمة امتصاص ABDA لـ
انخفضت نسبة ICG بشكل كبير مع زيادة وقت الإشعاع (الشكل 2H). تم قياس امتصاص الأشعة فوق البنفسجية عند 380 نانومتر للت quantification النسبي والتوصيف الأكثر بديهية للخصائص الضوئية الديناميكية لـ ICG تحت ظروف مختلفة (الشكل 21). تشير هذه النتائج إلى أن
منتج
من خلال نشاط يشبه نشاط CAT في الوسط الحمضي،
-بيئة ميكروية غنية بالورم، توفر الركائز لـ ICG وتعزز من تأثيراته الضوئية الديناميكية.
بالإضافة إلى زيادة التأثير الضوئي الديناميكي من خلال التحفيز
إنتاج
يمكن أن يتم تحطيمه لتوليد
. تم استخدام MB كمؤشر لـ
الكشف لدراسة الخصائص الحركية الكيميائية لـ M-HMnO 2 @ICG.
وتم إضافة M-HMnO2 @ICG إلى
تم تحضير العازلة التي تحتوي على MB وتم حضنها لمدة 30 دقيقة، ثم تم الكشف عن امتصاص MB في الطور العلوي. كانت إشارة الفلورية أضعف بشكل ملحوظ مع محلول العازلة pH 6.0 مقارنةً بمحلول العازلة pH 7.4 (الشكل 2J)، مما يشير إلى أن التأثير الحركي الكيميائي كان أقوى في بيئة الورم المحاكية الحمضية. لم يختلف الامتصاص بشكل ملحوظ بين MB وحده (التحكم) و
مجموعات، تشير إلى أنه لا
تم إنتاجه دون إضافة مواد نانوية. كما
يمكن أن يتحلل بسرعة، مما ينتج
، تحت ظروف غنية بـ GSH في الخلايا، قمنا بدراسة تأثير المواد النانوية وتفاعلات GSH على تحلل MB. انخفض امتصاص UV-Vis لـ MB تدريجياً، مما يعكس المزيد من
الإنتاج وبالتالي تأثير كيميائي حركي أقوى، مع زيادة تركيز GSH (الشكل 2 ك). معدلات تفاعلات شبيهة بفنتون و
زاد الجيل مع درجة الحرارة (الشكل 2L)، مما يشير إلى أن التأثير الضوئي الحراري لـ ICG له تأثير تآزري على الحركيات الكيميائية.
لتقييم بصري
تدهور في البيئة الدقيقة للورم المحاكية، قمنا بحضانة الجسيمات النانوية في محاليل عازلة من
، و
لمدة ساعتين ثم تمت ملاحظتها تحت مجهر إلكتروني نافذ. هيكل
ظلّت نسبياً سليمة في محلول العازلة pH 7.4 (الشكل 2 م)، مما يدل على الاستقرار خلال الدورة الحية. في البيئة الحمضية قليلاً (pH 6.0)، كانت الجسيمات النانوية تميل إلى الانهيار، مما أدى إلى فقدان شكلها الأصلي. بعد إضافة
أو GSH، تغيرت مورفولوجيا NP بشكل كبير، مع تحللها إلى نانو كتل أصغر. بالإضافة إلى ذلك، في ظل ظروف
، و
الإفراج التراكمي لـ ICG أكبر بكثير تحت ظروف pH 7.4 (الشكل S10). تشير هذه النتائج إلى أن المواد النانوية المصممة تتمتع بخصائص الإفراج المستجيب لبيئة الورم، مما يمكّن من تحقيق تآزر فعال في العلاج الحراري الضوئي / العلاج الضوئي / العلاج الكيميائي.
استهداف الورم في المختبر وخصائص الهروب المناعي لـ
@ICG
في هذه الدراسة، تم تغليف الجسيمات النانوية بأغشية خلايا الورم بهدف تمكينها من التهرب من الإزالة غير المحددة التي تقوم بها البلعميات، وإطالة مدة بقائها في مجرى الدم، وتعزيز التفاعل مع خلايا الورم، وتحقيق توصيل مستهدف متجانس إلى خلايا الورم. للتحقق من فعالية هذا النهج، استخدمنا خلايا RAW كبلعميات وخلايا HeLa كأهداف لدراسة الهروب البلعمي والامتصاص المتجانس لـ M-HMnO.
@ICG NPs بواسطة مجهر المسح بالليزر التوافقي. عند فحص فعالية تغليف غشاء الخلية، استخدمنا
بدون تغليف كوسيلة للتحكم.
استخدمنا الفلورية العفوية لـ ICG لتتبع الجسيمات النانوية وصبغة 4’،6-diamidino-2-phenylindole لتحديد مواقع الخلايا. أظهرت خلايا HeLa المعالجة بـ M-HMnO2 @ICG فلورية حمراء أكثر بكثير من تلك التي تم تحضينها مع
@ICG (الشكل 3A)، مما يؤكد استهداف M- الجيد
@ICG لخلايا الورم المتجانسة. تم حضن الماكرُوفاجات الفأرية (خلايا RAW264.7) مع
أظهرت الفلورية الحمراء الضعيفة، وتلك التي تم تعشيقها مع M-HMnO2@ICG لم تظهر تقريبًا أي شيء، مما يشير إلى أن الجسيمات النانوية المصممة لها تأثير معين على الهروب المناعي (الشكل 3B). تم تعشيق خلايا HeLa وRAW مع
و
على التوالي، وتم فحص امتصاص المواد النانوية باستخدام قياس تدفق الخلايا. تم قياس شدة الفلورسنت لخلايا هيلا التي تم زراعتها مع M
ICG كانت
أكبر من أولئك الذين تم زراعتهم مع
ICG (الشكل 3C). شدة الفلورية لخلايا RAW264.7 التي تم زراعتها مع M-
كان فقط
من تلك الخلايا المزروعة مع
@ICG (الشكل 3D). كانت نتائج التصوير الفلوري وقياس التدفق الخلوي (الشكل 3E) متسقة وتشير إلى أن البروتينات على أسطح أغشية خلايا الورم منعت إزالة الجسيمات النانوية بسرعة في الجسم الحي من خلال الهروب المناعي، مما يعزز امتصاصها في خلايا الورم من خلال الاستهداف المتجانس وبالتالي تحقيق فعالية مضادة للورم محسّنة.
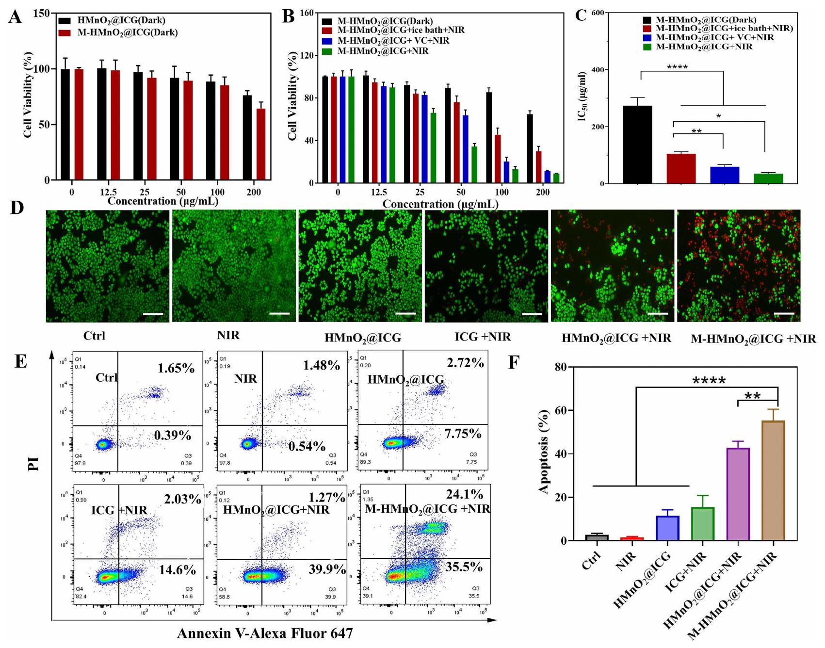
خصائص مضادة للورم في المختبر
أظهرت التجارب على مستوى أنبوب الاختبار أن الجسيمات النانوية التي تم إعدادها في هذه الدراسة كانت لها خصائص تآزرية في العلاج الحراري الضوئي / العلاج الضوئي / العلاج الكيميائي. تم الكشف عن تأثير الجسيمات النانوية M-HMnO2 @ICG على بقاء خلايا هيلا من خلال اختبار CCK8 لتقييم النشاط المضاد للورم في المختبر للجسيمات النانوية. في غياب الضوء، M-
و
لم تظهر أي سمية خلوية ملحوظة عند تركيز 100
، مما يؤكد سلامتها البيولوجية. عند تركيز
تم ملاحظة تأثير كبير في قتل الخلايا، يُعزى بشكل رئيسي إلى التأثيرات الحركية الكيميائية للجزيئات النانوية. تأثير قتل الخلايا لـ M-HMnO
كان @ICG أقوى بكثير من
، مما يعكس استهداف الخلايا الورمية الأقوى للأولى (الشكل 4A). تحت إشعاع الليزر (
،

الشكل 3 (A و B) صور مجهرية بالليزر الماسح الضوئي التداخلي لخلايا HeLa و RAW264.7 المعالجة بجزيئات HMnO2@ICG و M-HMnO2@ICG لمدة 6 ساعات (مقياس الرسم =
). (
و
صور تدفق الخلايا لفلورية النسبية للخلايا المعالجة نفسها. شدة الفلورية النسبية و(
تقدير الفلورية للخلايا المعالجة نفسها. تُعبر البيانات عن المتوسط
تم حساب الدلالات الإحصائية من خلال تحليل التباين الأحادي (ANOVA).*P
.

الشكل 4 (أ) تأثيرات تركيزات مختلفة من M-HMnO2@ICG و
@ICG على بقاء خلايا هيلا. (ب) بقاء خلايا هيلا بعد المعالجة مع M-
@ICG بتركيزات مختلفة وتحت ظروف مختلفة. (C)
“، تم حسابها باستخدام البيانات الموضحة في اللوحة ب. (د) صبغة خلايا هيلا الحية/الميتة بعد علاجات مختلفة (مقياس الرسم:
). الموت الخلوي كما تحدده (
تدفق الخلايا
تحليل كمي بعد علاجات مختلفة. يتم التعبير عن البيانات كمتوسط
SD ( ن
تم حساب الدلالات الإحصائية من خلال تحليل التباين الأحادي (ANOVA).
.
المجموعة التي أظهرت زيادة في تعبير IL-1
تم تصور نشاط NPs المضاد للورم من خلال صبغ الخلايا الحية/الميتة. بعد إشعاع NIR، M-
تسبب @ICG في عدد كبير من وفيات الخلايا (توسيم فلوري أحمر)، مما يؤكد مرة أخرى تأثيراته العلاجية المستهدفة المشتركة (الشكل 4D). لاستكشاف مسار موت خلايا الورم بشكل أكبر، استخدمنا تقنية قياس التدفق الخلوي ومجموعة كشف موت الخلايا المبرمج باستخدام الأنكسين V-APC/PI. كما هو متوقع،
أدى NIR إلى أقوى موت مبرمج ذاتي الخلايا، بمعدل انتحار خلوي قدره
، متجاوزًا ما لوحظ لـ
NIR بدون تغليف غشاء خلايا الورم (الشكل 4E و F).
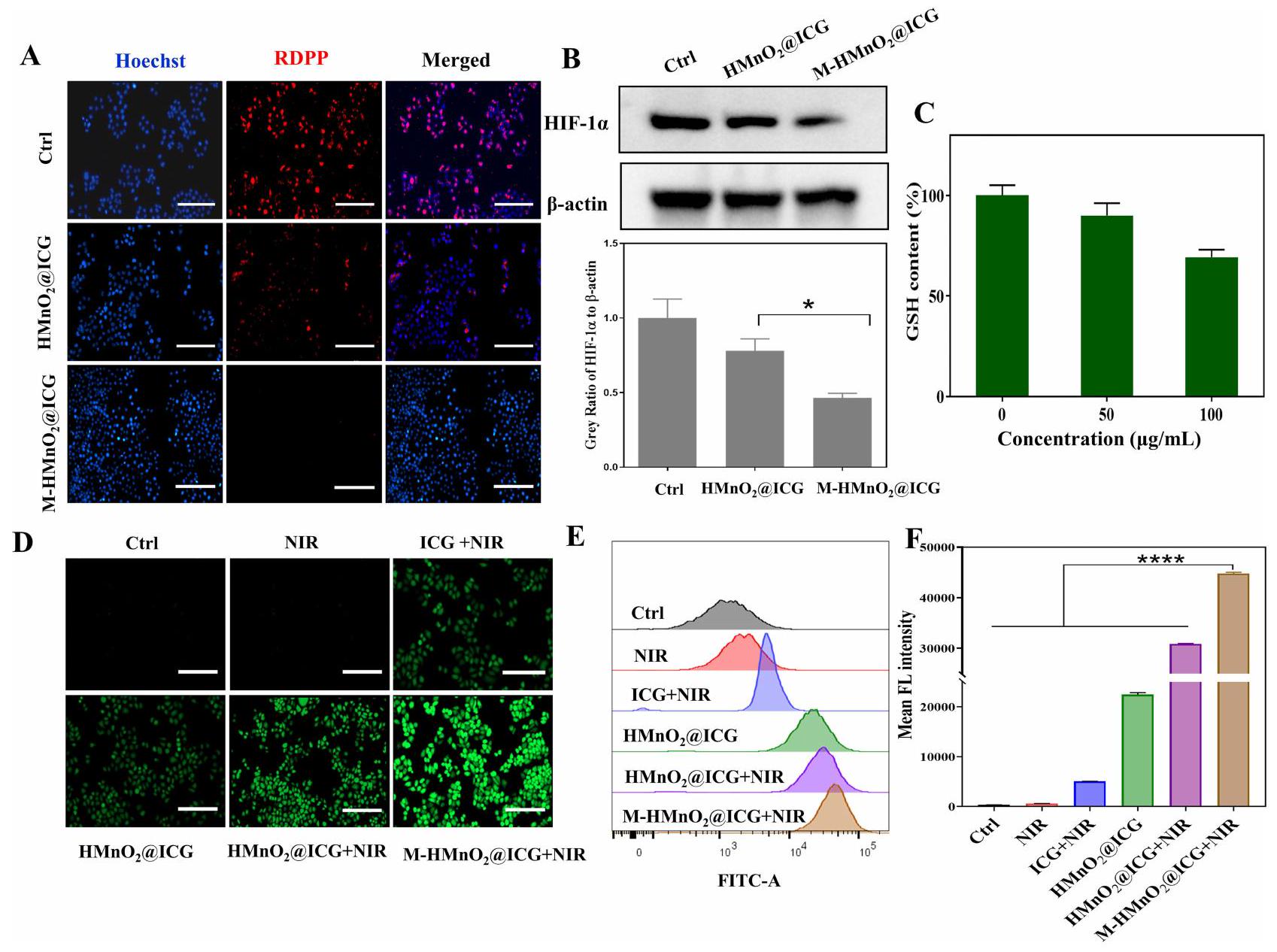
التحقق على مستوى الخلايا لآلية تعزيز مضادات الأورام
@ICG
على مستوى أنبوب الاختبار، أظهرنا أن
عززت تأثير ICG من خلال الأكسجة الذاتية والديناميكا الكيميائية. قمنا أيضًا بالتحقق من هذا التأثير على المستوى الخلوي، باستخدام RDPP لفحص
تم تقليل الإنتاج بشكل كبير في
@ICG- وخلايا M-HMnO2 المعالجة بـ @ICG التي تم حضنها لنفس الفترة الزمنية مقارنة بمجموعة التحكم (الشكل 5A)، مما يشير إلى
إنتاج بكفاءة
في خلايا الورم من خلال تحفيز
. الـ
كان تأثير الإنتاج أكثر وضوحًا في
مجموعة أكثر من في
مجموعة، والتي يمكن أن تُعزى إلى تأثير امتصاص الخلايا المتفوق للأولى. HIF-1
هو علامة على داخل الخلية
المستوى؛ يرتبط مستواه سلبًا مع داخل الخلية
التركيز. تغيير داخل الخلايا
تم توضيح المستوى بشكل أكبر من خلال قياس HIF-
التعبير. ال

الشكل 5 (أ) صور الفلورية لتلوين RDPP لخلايا هيلا تحت علاجات مختلفة (مقياس الرسم:
). (B) HIF-I
التعبير في خلايا هيلا تحت علاجات مختلفة والتحليل الكمي. (C) مستويات GSH النسبية في خلايا هيلا بعد العلاج بتركيزات مختلفة من M-HMnO
@ICG. صور الفلورية لتلوين DCFHDA لخلايا هيلا بعد علاجات مختلفة (D) والاختبارات المقابلة لتدفق الخلايا (E) وشدة الفلورية النسبية (F). تمثل البيانات المتوسط
الانحراف المعياري، تحليل التباين الأحادي، *P < 0.05، ****P < 0.0001.
هيئة HIF-1 داخل الخلايا
تم تقليل المستوى بشكل كبير بعد العلاج بـ
و
ICG (الشكل 5B)، مما يؤكد أكثر قدرة الجسيمات النانوية على تخفيف نقص الأكسجين في الورم من خلال الأكسجة الذاتية.
تركيزات عالية من الجلوتاثيون (GSH) في خلايا الورم تحمي من أضرار الإجهاد التأكسدي، مما يقلل من تأثير قتل خلايا الورم الناتج عن الجذور الحرة للأكسجين (ROS).
لقد تم إظهار أنه يتفاعل مع GSH، مما يقلل من مستواه داخل الخلايا ويعزز التأثير العلاجي للإجهاد التأكسدي.
لإظهار هذا التأثير، قمنا بحضانة خلايا هيلا مع تركيزات مختلفة من M-HMnO
@ICG وقاس مستوى GSH داخل الخلايا بواسطة اختبار تتبع السلفهيدريل. M-HMnO
@ICG خفض تركيز GSH داخل الخلايا بطريقة تعتمد على التركيز (الشكل 5C). وبالتالي، فإنه يضعف أنظمة الدفاع المضادة للأكسدة في خلايا الورم، مما يسهل قتلها من خلال توليد ROS.
استخدمنا مجس DCFHDA للكشف عن إنتاج ROS في خلايا HeLa بواسطة NPs المختلفة. كانت الفلورية الخضراء لـ DCFHDA في الخلايا ضعيفة جدًا تحت ظروف التحكم والإشعاع فقط (الشكل 5D). تحت إشعاع الليزر، أدى ICG الحر إلى إحداث إشارة فلورية ضعيفة في خلايا HeLa. من أجل
@ICG في غياب الضوء، تم توليد بعض الإشارات الفلورية بسبب حدوث
تفاعلات شبيهة بفنتون بوساطة – . كانت الفلورية الخضراء الأقوى في العينة المعرضة للإشعاع
المجموعة، تعكس التداخل الخلوي الفعال والتأكسد الذاتي داخل الخلايا للعلاج الضوئي التحسيني. أظهرت تحليل الفلورية الخضراء بواسطة قياس التدفق الخلوي (الشكل 5E) والتquantification (الشكل 5F) نتائج مشابهة. معًا، تشير هذه النتائج إلى أن
استهدفت @ICG خلايا الورم بشكل فعال وأنتجت
داخل الخلايا لتحسيس PDT، وتحقيق PTT و
تأثيرات شبيهة بفنتون بوساطة.
خصائص استهداف الورم في الجسم الحي لـ M-HMnO2@ICG
بعد توضيح النشاط المضاد للأورام لـ
على المستوى الخلوي، أداء
تمت المزيد من التحقيقات على مستوى الحيوان. م-
أظهرت ICG
تحلل الدم، حتى عند تركيز
(الشكل S12)، مما يدل على توافقه الحيوي الجيد مع حقن الوريد الذيل. تم إنشاء نموذج ورمي لفأر BALB/c عاري الشعر، وتم تقييم خصائص استهداف الورم للتركيبات النانوية لأول مرة باستخدام فلوروسينس ICG. باستخدام جهاز تصوير الحيوانات الصغيرة في الجسم، تم ملاحظة التغيرات الديناميكية في الفلورسنت في الفئران بعد حقن الوريد الذيل (الشكل 6A). بعد اثني عشر ساعة من الحقن، تم الكشف عن الفلورسنت في مواقع الورم في
و
@ICG المجموعات. بلغت شدة الفلورية في موقع الورم ذروتها بعد 24 ساعة ثم انخفضت تدريجياً، مما يشير إلى أن الوقت الأمثل لتسليط الليزر هو 24 ساعة بعد الحقن. كانت شدة الفلورية في نسيج الورم أكبر في الـ M
مجموعة ICG أكثر من في
تم الكشف عن مجموعة ICG في جميع النقاط الزمنية، وتم الكشف عن بعض الفلورية بعد 72 ساعة في المجموعة السابقة، مما يشير إلى استهداف أقوى للورم واحتفاظ به.
تم إعدام الفئران وجمع أعضائها الرئيسية وأنسجة الأورام لإجراء تصوير خارج الجسم، مما أكد أن فلورية أنسجة الورم كانت أقوى في
المجموعة (الشكل 6B). أكدت الكمية أن الفلورية كانت أكثر كثافة بشكل ملحوظ في
مجموعة أكثر من في
في نقاط زمنية مختلفة (الشكل 6C). بعد أربع وعشرين ساعة من الإعطاء، تراكم الورم في
كانت المجموعة 1.1 مرة من ذلك في
مجموعة ICG. القدرة على الاستهداف
يرجع ذلك إلى تغليف غشاء خلايا HeLa، الذي منع الإزالة السريعة أثناء الدورة الدموية ومكّن من التراكم التفضيلي في مواقع الأورام من خلال الاستهداف المتجانس. للتحقق من هذه النتائج، استخدمنا ICP-OES لقياس تركيزات المنغنيز في أنسجة الأورام في نقاط زمنية مختلفة بعد M.
تم قياس أعلى مستوى بعد 24 ساعة من الحقن (الشكل 6D).
ال
في هيكل NP يتدهور استجابةً في بيئة الورم لإنتاج
الذي يعتبر مطور T1 لتصوير الرنين المغناطيسي بسبب احتوائه على خمسة إلكترونات ثلاثية غير متزاوجة. وبالتالي، تم استخدام نظام تصوير الرنين المغناطيسي للحيوانات الصغيرة بقدرة 7.0 تسلا لتقييم قدرات استهداف الورم والانحلال الاستجابة لـ
في المختبر. تم ملاحظة إشارات رنين مغناطيسي ضعيفة لـ
في محلول بتركيز pH 7.4، بينما لوحظ تعزيز إشارات الرنين المغناطيسي المعتمد على التركيز لـ
في محلول pH 6.0 يحتوي على GSH أو
(الشكل 6E)، مما يؤكد تدهور استجابة الجسيمات النانوية في بيئة الورم. معاملات الاسترخاء الطولي لـ M-
ICG في الحلول عند
يحتوي على
و pH 6.0 الذي يحتوي على GSH كان
، و
على التوالي (الشكل 6F). تشير هذه النتائج إلى أن
إصدار ICG
استجابةً لبيئة الورم الدقيقة، التي تمكّن تشخيص الورم بواسطة التصوير بالرنين المغناطيسي. للتحقق من هذا التأثير في الجسم الحي، تم تسجيل إشارات التصوير بالرنين المغناطيسي بعد 0 و30 و60 دقيقة من الحقن داخل الورم لـ
تمت ملاحظة إشارات واضحة في التصوير بالرنين المغناطيسي بعد 30 دقيقة من الحقن، وزادت شدتها تدريجياً مع مرور الوقت (الشكل 6G). بعد ذلك، قمنا بتقييم تأثيرات التصوير بالرنين المغناطيسي في مواقع الورم في الجسم الحي بعد حقن الوريد الذيل.
لا يوجد فرق كبير كان

الشكل 6 (أ) تصوير الفلورية داخل الجسم لفئران تحمل ورم هيلا في نقاط زمنية مختلفة بعد الحقن الوريدي لـ
@ICG و M-HMnO2@ICG، مع منطقة الورم تحت الجلد المشار إليها بخط متقطع أبيض. (B) تصوير خارج الجسم للأورام والأعضاء الرئيسية المجمعة من هذه الفئران بعد 72 ساعة من الحقن. (C) قياس الفلورية في مواقع الأورام بعد الحقن. (D) محتوى المنغنيز في أنسجة الورم في نقاط زمنية مختلفة بعد الحقن الوريدي لـ M-HMnO2 @ICG. (E) صور الرنين المغناطيسي المعتمدة على الوزن TI لـ M-
تم إذابة @ICG تحت ظروف pH و redox مختلفة.
معدلات استرخاء TI الطولية مقابل
تركيزات تحت ظروف مختلفة.
صور الرنين المغناطيسي داخل الجسم لفئران تحمل ورم هيلا في نقاط زمنية مختلفة بعد الحقن داخل الورم لـ M-HMnO2@ICG، مع الإشارة إلى منطقة الورم تحت الجلد بخط متقطع أحمر.
تم الحصول على صور الرنين المغناطيسي الموزونة بتقنية TI في الجسم الحي بعد 24 ساعة من حقن الوريد الذيل بمركب M-HMnO2@ICG، مع الإشارة إلى منطقة الورم تحت الجلد بخط أحمر متقطع. (I) صور حرارية للفئران الحاملة لورم هيلا في مجموعات علاجية مختلفة تحت إشعاع الليزر.
).
الملاحظة بين أنسجة الورم قبل M-
حقن @ICG وأنسجة أخرى. كانت إشارات التصوير بالرنين المغناطيسي T1 المعززة لأنسجة الورم مرتفعة بشكل ملحوظ بعد 24 ساعة من الحقن (الشكل 6H)، مما يشير بشكل أكبر إلى أن الجسيمات النانوية تراكمت وأطلقت بشكل فعال.
في مواقع الورم. الاستفادة من قدرة التحويل الضوئي الحراري لـ
@ICG، قمنا أيضًا بمراقبة تعزيز استهداف الأورام وخصائص الحرارة الضوئية لنقاط الكمون في الجسم الحي باستخدام التصوير الحراري بالأشعة تحت الحمراء القريبة. PBS،
، و
تم حقنها عبر الوريد الذيل في الفئران الحاملة للأورام، وتم تسليط الليزر (
تمت العملية لمدة 3 دقائق بعد 24 ساعة. بالمقارنة مع PBS (التحكم)، M-
@ICG و
@ICG زادت بشكل كبير من درجة حرارة نسيج الورم، مما يشير إلى أن الجسيمات النانوية كانت لديها قدرات جيدة على التحويل الضوئي الحر في الجسم الحي. تأثير التحويل الضوئي الحر لـ
كان أقوى من ذلك لـ
مقابل
، الشكل 6I) بسبب قدرة الأول الأقوى على استهداف الورم.
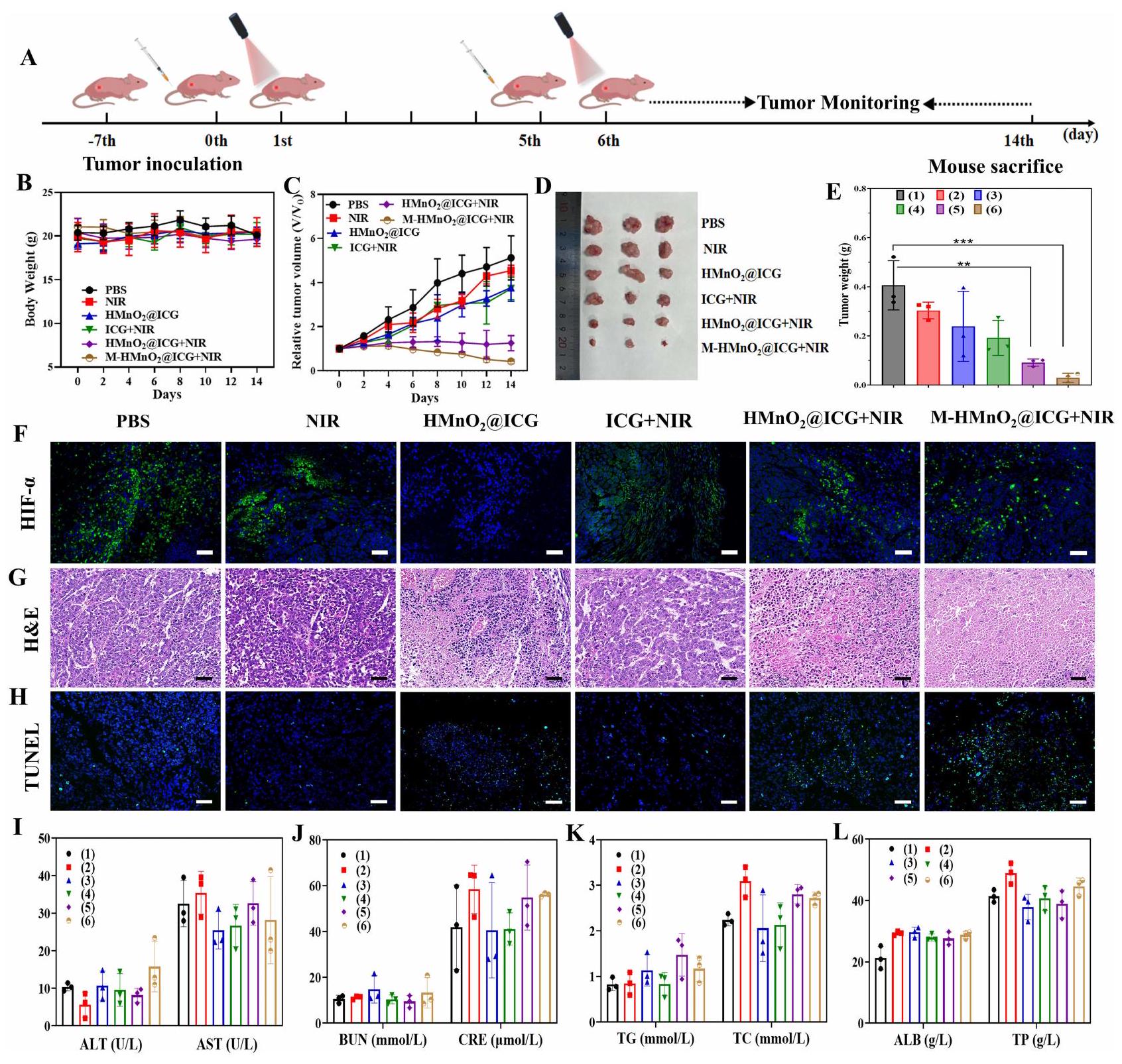
علاج الأورام في الجسم الحي والسلامة الحيوية
التأثيرات المضادة للورم لـ
تم تقييمها في الجسم الحي. عندما وصل حجم ورم الطعم تحت الجلد إلى
تم تقسيم الفئران الحاملة للأورام عشوائيًا إلى ست مجموعات (PBS، NIR، ICG + NIR، HMnO2 @ICG،
@ICG + NIR، و M-HMnO2 @ICG + NIR). تم إعطاء العلاجات عن طريق حقن الوريد الذيل في الأيام 0 و 5، وتم إجراء إشعاع الليزر لمدة 3 دقائق على مناطق الورم بعد 24 ساعة من الحقن (الشكل 7A). تم مراقبة أوزان الجسم للفئران وحجوم الأورام على فترات يومين لمدة 14 يومًا بعد الحقن الأول. لم تتغير أوزان الجسم للفئران بشكل ملحوظ مع مرور الوقت في أي مجموعة، مما يشير إلى أن أي علاج لم يكن له تأثير سام حاد (الشكل 7B). زادت حجوم الأورام بسرعة على مدار 14 يومًا في مجموعتي التحكم و NIR (الشكل 7C)، مما يشير إلى أن سرطان عنق الرحم يتسم بالانتشار الشديد وأن إشعاع الليزر وحده ليس له تأثير علاجي.

الشكل 7 (أ) مخطط توضيحي لعلاج الفئران الحاملة للأورام. أوزان أجسام الفئران (ب) وأحجام الأورام النسبية (ج). (د) صور للأورام المجمعة من الفئران في اليوم 14 بعد الحقن الوريدي. (هـ) أوزان أنسجة الأورام. تُعبر البيانات عن المتوسط
SD (
). **P < 0.01، ***P < 0.001. (F-H) صور صبغة H&E، وصبغة TUNEL، وصور التألق المناعي لـ HIF-1
(أخضر؛ أزرق، نوى) في أنسجة الورم المجمعة بعد العلاج (مقياس الرسم:
). (I-L) مستويات الألانين أمينوترانسفيراز (ALT) ، الأسبارتات أمينوترانسفيراز (AST) ، نيتروجين اليوريا في الدم (BUN) ، الكرياتينين (CRE) ، الكوليسترول الكلي (TC) ، الدهون الثلاثية (TG) ، الألبومين (ALB) ، والبروتين الكلي (TP) في الفئران الحاملة لورم هيلا. (1) مجموعة PBS ، (2) مجموعة NIR ، (3)
@مجموعة ICG، (4) ICG + مجموعة NIR، (5)
@ICG + مجموعة NIR، (6) M-HMnO2 @ICG + مجموعة NIR. تمثل أشرطة الخطأ نتائج من ثلاث قياسات.
أثره. كان التأثير العلاجي محدودًا في
-مجموعة العلاج بمفردها، مما يشير إلى أن العلاج بالتحلل الخلوي بمفرده غير فعال. وبالمثل، لوحظ ضعف في تثبيط الورم في مجموعة ICG + NIR، مما يشير إلى أن العلاج الحراري والعلاج الضوئي عبر ICG بمفرده غير كافٍ لتثبيط نمو الورم في ظل ظروف نقص الأكسجين. لوحظ تأثير مثبط كبير على الورم في
مجموعة NIR بالنسبة للمجموعات الأخرى، بسبب الاستهداف المتجانس لتعزيز تراكم الورم وتآزر PDT/CDT/PTT. تم تنفيذ الفئران بعد العلاج، وتم جمع أنسجة الورم للتصوير الفوتوغرافي (الشكل 7D) والوزن (الشكل 7E). كانت النتائج متسقة مع الملاحظات داخل الجسم، مما يشير إلى أن M-
كان لـ NIR أقوى تأثير علاجي.
لزيادة التحقق من الاستراتيجية التآزرية لتعزيز العلاج الضوئي، قمنا بفحص مستويات نقص الأكسجين في الجسم الحي من خلال صبغ الأنسجة الورمية للفئران باستخدام التألق المناعي لـ HIF-1.
. بسبب نقص الأكسجين في بيئة الورم الدقيقة، أظهرت مجموعتا PBS و NIR فلوريسcence خضراء قوية. الفلورسنت الخضراء (وبالتالي HIF-1
التعبير) تم تقليله بشكل ملحوظ في
مجموعة، مما يشير إلى أن هذه الجسيمات النانوية يمكن أن تعزز العلاج الضوئي. كما تم تقليل الفلورية في
المجموعة مقارنة بمجموعة التحكم (الشكل 7F)، attributable to the enhancement of PDT by self-oxygenation and CDT by the warming effect of photothermal conversion. أظهر صبغ H&E لأنسجة الورم موت الخلايا المبرمج تقريبًا لجميع خلايا الورم في الـ
مجموعة (الشكل 7G). أظهر تحليل TUNEL درجات معينة من الاستماتة في ICG،
، و
مجموعات NIR بالنسبة للمجموعة الضابطة ومجموعات NIR، مع أقوى فلوريسنس يشير إلى الاستماتة لوحظ في
@ مجموعة ICG + NIR (الشكل 7H). استنادًا إلى هذه النتائج، بالإضافة إلى التراكم التفضيلي في مواقع الورم والاستهداف الفعال والمتجانس والسلبي للورم بسبب احتواء NP، M-
ساهمت ICG + NIR في التأثير المضاد للأورام التآزري للعلاج الكيميائي الحراري / العلاج الضوئي الديناميكي.
لم تتغير مؤشرات السيروم البيوكيميائية في أي مجموعة علاج (الشكل 7I-L)، مما يشير إلى أن العلاجات كانت ذات أمان حيوي ممتاز. لم تكشف صبغة H&E للأعضاء الرئيسية عن أي تغيير مورفولوجي كبير أو تسلل التهابي (الشكل S13)، مما يؤكد الأمان الحيوي طويل الأمد للمواد النانوية. كانت تأثيرات العلاج المضاد للورم في الجسم الحي متسقة مع النتائج في المختبر.
الخاتمة
في هذه الدراسة، استخدمنا مساميات مجوفة
كحامل لبناء منصة نانوية بسيطة واقتصادية وصديقة للبيئة ومريحة لتحميل ICG بكفاءة. لقد أظهرنا أن
تدهورت استجابةً في بيئة الورم الدقيقة لإطلاق ICG المتجمع بفعالية، واستهلاك GSH داخل الخلايا السرطانية، وإنتاج تأثيرات شبيهة بفنتون أثناء التحفيز
إنتاج في خلايا الورم لتحسسها للعلاج الضوئي الديناميكي المعتمد على ICG تحت إشعاع الليزر. بالإضافة إلى ذلك، ساهمت الخصائص الضوئية الحرارية الجيدة لـ ICG في تعزيز استراتيجيات مضادة للورم تولد أنواع الأكسجين التفاعلية.
استهدفت جزيئات النانو (NPs) خلايا الورم بشكل متجانس وهربت من المناعة بسبب تغليفات سطح غشاء خلايا هيلا. قمنا بالتحقق بشكل منهجي من التأثيرات الجيدة المضادة للورم لـ M-HMnO.
@ICG على المستويين داخل الجسم وخارجه. قمنا بتصميم المنصة النانوية لتمكين التشغيل عند استخدام التصوير بالرنين المغناطيسي والتوجيه الدقيق باستخدام التصوير بالفلوروسنت والتصوير الضوئي الحراري. وبالتالي،
تقدم الجسيمات النانوية استراتيجية جديدة لاستهداف سرطان عنق الرحم بشكل نشط من خلال تعزيز العلاج الحراري والعلاج الضوئي والعلاج الكيميائي بشكل متزامن واستخدام تمويه غشاء الخلايا الورمية. كمنصات نانوية تستجيب لبيئة الورم الموجهة بواسطة التصوير متعدد الوسائط، فإنها توفر أملاً جديداً لفعالية طرق العلاج المرتبطة بجذور الأكسجين التفاعلية.
شكر وتقدير
تم دعم هذا العمل من خلال منح بحث علمي من المؤسسة الوطنية للعلوم الطبيعية في الصين (رقم U20A20339)، المؤسسة الوطنية للعلوم الطبيعية في الصين (رقم 82271880).
إفصاح
يعلن المؤلفون عدم وجود أي تضارب في المصالح في هذا العمل.
References
- Sung H, Ferlay J, Siegel RL, et al. Global Cancer Statistics 2020: GLOBOCAN estimates of incidence and mortality worldwide for 36 cancers in 185 countries. CA. 2021;71(3):209-249. doi:10.3322/caac. 21660
- Abu-Rustum NR, Yashar CM, Arend R, et al. NCCN Guidelines
insights: cervical cancer, version 1.2024. J National Compr Cancer Network. 2023;21(12):1224-1233. doi:10.6004/jnccn.2023.0062 - Iwata T, Machida H, Matsuo K, et al. The validity of the subsequent pregnancy index score for fertility-sparing trachelectomy in early-stage cervical cancer. Fertil Sterility. 2021;115(5):1250-1258. doi:10.1016/j.fertnstert.2020.09.162
- Slama J, Runnebaum IB, Scambia G, et al. Analysis of risk factors for recurrence in cervical cancer patients after fertility-sparing treatment: the FERTIlity Sparing Surgery retrospective multicenter study. Am J Clin Exp Obstet Gynecol. 2023;228(4):443.e441-443.e410. doi:10.1016/j. ajog.2022.11.1295
- Zeien J, Qiu W, Triay M, et al. Clinical implications of chemotherapeutic agent organ toxicity on perioperative care. Biomed Pharmacother. 2022;146:112503. doi:10.1016/j.biopha.2021.112503
- Wang X, Liu S, Guan Y, Ding J, Ma C, Xie Z. Vaginal drug delivery approaches for localized management of cervical cancer. Adv Drug Delivery Rev. 2021;174:114-126. doi:10.1016/j.addr.2021.04.009
- Luo L, Zhou H, Wang S, et al. The application of nanoparticle-based imaging and phototherapy for female reproductive organs diseases. Small. 2023:e2207694. doi:10.1002/smll. 202207694
- He P, Yang G, Zhu D, et al. Biomolecule-mimetic nanomaterials for photothermal and photodynamic therapy of cancers: bridging nanobiotechnology and biomedicine. J Nanobiotechnology. 2022;20(1):483. doi:10.1186/s12951-022-01691-4
- Li X, Lovell JF, Yoon J, Chen X. Clinical development and potential of photothermal and photodynamic therapies for cancer. Nat Rev Clin Oncol. 2020;17(11):657-674. doi:10.1038/s41571-020-0410-2
- Jung HS, Verwilst P, Sharma A, Shin J, Sessler JL, Kim JS. Organic molecule-based photothermal agents: an expanding photothermal therapy universe. Chem Soc Rev. 2018;47(7):2280-2297. doi:10.1039/c7cs00522a
- Seung Lee J, Kim J, Y-s Y, T-i K. Materials and device design for advanced phototherapy systems. Adv Drug Delivery Rev. 2022;186. doi:10.1016/j. addr.2022.114339
- Li S, Meng X, Peng B, et al. Cell membrane-based biomimetic technology for cancer phototherapy: mechanisms, recent advances and perspectives. Acta Biomater. 2024;174:26-48. doi:10.1016/j.actbio.2023.11.029
- Zhong YT, Cen Y, Xu L, Li SY, Cheng H. Recent progress in carrier-free nanomedicine for tumor phototherapy. Adv Healthc Mater. 2023;12(4): e2202307. doi:10.1002/adhm. 202202307
- Liu Y, Bhattarai P, Dai Z, Chen X. Photothermal therapy and photoacoustic imaging via nanotheranostics in fighting cancer. Chem Soc Rev. 2019;48 (7):2053-2108. doi:10.1039/c8cs00618k
- Nasseri B, Turk M, Kosemehmetoglu K, et al. The pimpled gold nanosphere: a superior candidate for plasmonic photothermal therapy. Int J Nanomed. 2020;15:2903-2920. doi:10.2147/ijn.S248327
- Meng Z, Xue H, Wang T, et al. Aggregation-induced emission photosensitizer-based photodynamic therapy in cancer: from chemical to clinical. J Nanobiotechnology. 2022;20(1):344. doi:10.1186/s12951-022-01553-z
- Xu X, Huang B, Zeng Z, et al. Broaden sources and reduce expenditure: tumor-specific transformable oxidative stress nanoamplifier enabling economized photodynamic therapy for reinforced oxidation therapy. Theranostics. 2020;10(23):10513-10530. doi:10.7150/thno. 49731
- Wang R, Li X, Yoon J. Organelle-targeted photosensitizers for precision photodynamic therapy. ACS Appl Mater Interfaces. 2021;13 (17):19543-19571. doi:10.1021/acsami.1c02019
- Overchuk M, Weersink RA, Wilson BC, Zheng G. Photodynamic and photothermal therapies: synergy opportunities for nanomedicine. ACS Nano. 2023;17(9):7979-8003. doi:10.1021/acsnano.3c00891
- Wang Y, Luo S, Wu Y, et al. Highly penetrable and on-demand oxygen release with tumor activity composite nanosystem for photothermal/ photodynamic synergetic therapy. ACS Nano. 2020;14(12):17046-17062. doi:10.1021/acsnano.0c06415
- Kong C, Chen X. Combined photodynamic and photothermal therapy and immunotherapy for cancer treatment: a review. Int
Nanomed. 2022;17:6427-6446. doi:10.2147/ijn.S388996 - Agostinis P, Berg K, Cengel KA, et al. Photodynamic therapy of cancer: an update. CA. 2011;61(4):250-281. doi:10.3322/caac.20114
- Cao W, Zhu Y, Wu F, et al. Three birds with one stone: acceptor engineering of hemicyanine dye with NIR-II emission for synergistic photodynamic and photothermal anticancer therapy. Small. 2022;18(49):e2204851. doi:10.1002/smll. 202204851
- Wu P, Zhu Y, Chen L, Tian Y, Xiong H. A fast-responsive OFF-ON Near-infrared-II fluorescent probe for in vivo detection of hypochlorous acid in rheumatoid arthritis. Anal Chem. 2021;93(38):13014-13021. doi:10.1021/acs.analchem.1c02831
- Wu P, Zhu Y, Liu S, Xiong H. Modular design of high-brightness ph-activatable near-infrared bodipy probes for noninvasive fluorescence detection of deep-seated early breast cancer bone metastasis: remarkable axial substituent effect on performance. ACS Cent Sci. 2021;7(12):2039-2048. doi:10.1021/acscentsci.1c01066
- Porcu EP, Salis A, Gavini E, Rassu G, Maestri M, Giunchedi P. Indocyanine green delivery systems for tumour detection and treatments. Biotechnol Adv. 2016;34(5):768-789. doi:10.1016/j.biotechadv.2016.04.001
- Sun X, He G, Xiong C, et al. One-pot fabrication of hollow porphyrinic mof nanoparticles with ultrahigh drug loading toward controlled delivery and synergistic cancer therapy. ACS Appl Mater Interfaces. 2021;13(3):3679-3693. doi:10.1021/acsami.0c20617
- Jaiswal S, Roy R, Dutta SB, et al. Role of doxorubicin on the loading efficiency of ICG within silk fibroin nanoparticles. ACS Biomater Sci Eng. 2022;8(7):3054-3065. doi:10.1021/acsbiomaterials.1c01616
- Chaudhary Z, Khan GM, Abeer MM, et al. Efficient photoacoustic imaging using indocyanine green (ICG) loaded functionalized mesoporous silica nanoparticles. Biomater Sci. 2019;7(12):5002-5015. doi:10.1039/c9bm00822e
- Ma Y, Chen L, Li X, et al. Rationally integrating peptide-induced targeting and multimodal therapies in a dual-shell theranostic platform for orthotopic metastatic spinal tumors. Biomaterials. 2021:275. doi:10.1016/j.biomaterials.2021.120917
- Sun Y, Wang Y, Liu Y, et al. Intelligent tumor microenvironment-activated multifunctional nanoplatform coupled with turn-on and always-on fluorescence probes for imaging-guided cancer treatment. ACS Appl Mater Interfaces. 2021;13(45):53646-53658. doi:10.1021/acsami.1c17642
- Fang C, Yan P, Ren Z, et al. Multifunctional MoO2-ICG nanoplatform for 808 nm -mediated synergetic photodynamic/photothermal therapy. Appl. Mater. Today. 2019;15:472-481. doi:10.1016/j.apmt.2019.03.008
- Deng K, Hou Z, Deng X, Yang P, Li C, and Lin J. Enhanced antitumor efficacy by 808 nm laser-induced synergistic photothermal and photodynamic therapy based on a indocyanine-green-attached W18O49 nanostructure. Adv Funct Mater. 2015;25(47):7280-7290. doi:10.1002/ adfm. 201503046
- Xue P, Yang R, Sun L, et al. Indocyanine green-conjugated magnetic prussian blue nanoparticles for synchronous photothermal/photodynamic tumor therapy. Nano-Micro Lett. 2018;10(4):74. doi:10.1007/s40820-018-0227-z
- Fukasawa T, Hashimoto M, Nagamine S, et al. Fabrication of ICG dye-containing particles by growth of polymer/salt aggregates and measurement of photoacoustic signals. Chem Lett. 2014;43(4):495-497. doi:10.1246/cl.131088
- Yu J, Javier D, Yaseen MA, et al. Self-assembly synthesis, tumor cell targeting, and photothermal capabilities of antibody-coated indocyanine green nanocapsules. J Am Chem Soc. 2010;132(6):1929-1938. doi:10.1021/ja908139y
- Sun Q, Wang Z, Liu B, et al. Self-generation of oxygen and simultaneously enhancing photodynamic therapy and MRI effect: an intelligent nanoplatform to conquer tumor hypoxia for enhanced phototherapy. Chem Eng J. 2020:390. doi:10.1016/j.cej.2020.124624
- Huang P-Y, Zhu -Y-Y, Zhong H, et al. Autophagy-inhibiting biomimetic nanodrugs enhance photothermal therapy and boost antitumor immunity. Biomater Sci. 2022;10(5):1267-1280. doi:10.1039/d1bm01888d
- Chen X, Zhao C, Liu D, et al. Intelligent Pd1.7Bi@CeO2 nanosystem with dual-enzyme-mimetic activities for cancer hypoxia relief and synergistic photothermal/photodynamic/chemodynamic therapy. ACS Appl Mater Interfaces. 2023;15(18):21804-21818. doi:10.1021/acsami.3c00056
- Cheng Y, Wen C, Sun YQ, Yu H, Yin XB. Mixed-Metal MOF-derived hollow porous nanocomposite for trimodality imaging guided reactive oxygen species-augmented synergistic therapy. Adv Funct Mater. 2021;31(37):2. doi:10.1002/adfm.202104378.
- Yu J, Yaseen MA, Anvari B, Wong MS. Synthesis of near-infrared-absorbing nanoparticle-assembled capsules. Chem Mater. 2007;19 (6):1277-1284. doi:10.1021/cm062080x
- Zeng W, Zhang H, Deng Y, et al. Dual-response oxygen-generating MnO2 nanoparticles with polydopamine modification for combined photothermal-photodynamic therapy. Chem Eng J. 2020:389. doi:10.1016/j.cej.2020.124494
- Liu X, Li R, Zhou Y, et al. An all-in-one nanoplatform with near-infrared light promoted on-demand oxygen release and deep intratumoral penetration for synergistic photothermal/photodynamic therapy. J Colloid Interface Sci. 2022;608:1543-1552. doi:10.1016/j.jcis.2021.10.082
- Gao J, Qin H, Wang F, et al. Hyperthermia-triggered biomimetic bubble nanomachines. Nat Commun. 2023;14(1):4867. doi:10.1038/s41467-023-40474-9
- Xi Y, Xie X, Peng Y, Liu P, Ding J, Zhou W. DNAzyme-adsorbed polydopamine@MnO2 core-shell nanocomposites for enhanced photothermal therapy via the self-activated suppression of heat shock protein 70. Nanoscale. 2021;13(9):5125-5135. doi:10.1039/d0nr08845e
- Sun W, Xu Y, Yao Y, et al. Self-oxygenation mesoporous MnO2 nanoparticles with ultra-high drug loading capacity for targeted arteriosclerosis therapy. J Nanobiotechnology. 2022;20(1):88. doi:10.1186/s12951-022-01296-x
- Gostynski R, Conradie J, Erasmus E. Significance of the electron-density of molecular fragments on the properties of manganese(iii)
-diketonato complexes: an XPS and DFT study. RSC Adv. 2017;7(44):27718-27728. doi:10.1039/c7ra04921h - Quan B, S-H Y, Chung DY, et al. Single source precursor-based solvothermal synthesis of heteroatom-doped graphene and its energy storage and conversion applications. Sci Rep. 2014;4:5639. doi:10.1038/srep05639
- Liu J, Li RS, Zhang L, et al. Enzyme-activatable polypeptide for plasma membrane disruption and antitumor immunity elicitation. Small. 2023;19 (24):e2206912. doi:10.1002/smll. 202206912
- Xu B, Zeng F, Deng J, et al. A homologous and molecular dual-targeted biomimetic nanocarrier for EGFR-related non-small cell lung cancer therapy. Bioact Mater. 2023;27:337-347. doi:10.1016/j.bioactmat.2023.04.005
- Fan Y, Cui Y, Hao W, et al. Carrier-free highly drug-loaded biomimetic nanosuspensions encapsulated by cancer cell membrane based on homology and active targeting for the treatment of glioma. Bioact Mater. 2021;6(12):4402-4414. doi:10.1016/j.bioactmat.2021.04.027
- Du X, Zhang Y, Zhang Y, et al. Cancer cell membrane camouflaged biomimetic nanosheets for enhanced chemo-photothermal-starvation therapy and tumor microenvironment remodeling. Appl Mater Today. 2022;29. doi:10.1016/j.apmt.2022.101677
- Guan S, Liu X, Li C, et al. Intracellular mutual amplification of oxidative stress and inhibition multidrug resistance for enhanced sonodynamic/ chemodynamic/chemo therapy. Small. 2022;18(13):e2107160. doi:10.1002/smll. 202107160
International Journal of Nanomedicine
انشر عملك في هذه المجلة
المجلة الدولية للنانوميديسين هي مجلة دولية محكمة تركز على تطبيق تكنولوجيا النانو في التشخيص والعلاج وأنظمة توصيل الأدوية في جميع مجالات الطب الحيوي. هذه المجلة مفهرسة في PubMed Central وMedLine وCAS وSciSearch
, المحتويات الحالية
/الطب السريري، تقارير اقتباس المجلات/إصدار العلوم، EMBase، Scopus وقواعد بيانات Elsevier البيبليوغرافية. نظام إدارة المخطوطات متاح بالكامل عبر الإنترنت ويشمل نظام مراجعة الأقران سريع وعادل جداً، وهو سهل الاستخدام. قم بزيارة http:// www.dovepress.com/testimonials.php لقراءة اقتباسات حقيقية من مؤلفين منشورين.
قم بتقديم مخطوطتك هنا: https://www.dovepress.com/international-journal-of-nanomedicine-journal
Journal: International Journal of Nanomedicine
DOI: https://doi.org/10.2147/ijn.s466042
PMID: https://pubmed.ncbi.nlm.nih.gov/38887692
Publication Date: 2024-06-01
DOI: https://doi.org/10.2147/ijn.s466042
PMID: https://pubmed.ncbi.nlm.nih.gov/38887692
Publication Date: 2024-06-01
Tumor Cell-Targeting and Tumor Microenvironment-Responsive Nanoplatforms for the Multimodal Imaging-Guided Photodynamic/Photothermal/Chemodynamic Treatment of Cervical Cancer
Purpose: Phototherapy, known for its high selectivity, few side effects, strong controllability, and synergistic enhancement of combined treatments, is widely used in treating diseases like cervical cancer.
Methods: In this study, hollow mesoporous manganese dioxide was used as a carrier to construct positively charged, poly(allylamine hydrochloride)-modified nanoparticles (NPs). The NP was efficiently loaded with the photosensitizer indocyanine green (ICG) via the addition of hydrogen phosphate ions to produce a counterion aggregation effect. HeLa cell membrane encapsulation was performed to achieve the final M-HMnO @ICG NP. In this structure, the
carrier responsively degrades to release ICG in the tumor microenvironment, self-generates
for sensitization to ICG-mediated photodynamic therapy (PDT), and consumes GSH to expand the oxidative stress therapeutic effect [chemodynamic therapy (CDT) + PDT]. The ICG accumulated in tumor tissues exerts a synergistic PDT/photothermal therapy (PTT) effect through single laser irradiation, improving efficiency and reducing side effects. The cell membrane encapsulation increases nanomedicine accumulation in tumor tissues and confers an immune evasion ability. In addition, high local temperatures induced by PTT can enhance CDT. These properties of the NP enable full achievement of PTT/PDT/ CDT and targeted effects.
Results: can serve as a magnetic resonance imaging agent to guide therapy, and ICG can be used for photothermal and fluorescence imaging. After its intravenous injection,
accumulated effectively at mouse tumor sites; the optimal timing of in-vivo laser treatment could be verified by near-infrared fluorescence, magnetic resonance, and photothermal imaging. The M-
ICG NPs had the best antitumor effects among treatment groups under near-infrared light conditions, and showed good biocompatibility.
Conclusion: In this study, we designed a nano-biomimetic delivery system that improves hypoxia, responds to the tumor microenvironment, and efficiently loads ICG. It provides a new economical and convenient strategy for synergistic phototherapy and CDT for cervical cancer.
Keywords: phototherapy, reactive oxygen species, hypoxia relief, collaborative therapy
Methods: In this study, hollow mesoporous manganese dioxide was used as a carrier to construct positively charged, poly(allylamine hydrochloride)-modified nanoparticles (NPs). The NP was efficiently loaded with the photosensitizer indocyanine green (ICG) via the addition of hydrogen phosphate ions to produce a counterion aggregation effect. HeLa cell membrane encapsulation was performed to achieve the final M-HMnO
Results:
Conclusion: In this study, we designed a nano-biomimetic delivery system that improves hypoxia, responds to the tumor microenvironment, and efficiently loads ICG. It provides a new economical and convenient strategy for synergistic phototherapy and CDT for cervical cancer.
Keywords: phototherapy, reactive oxygen species, hypoxia relief, collaborative therapy
Introduction
Cervical cancer is the fourth most common gynecological malignancy in the world, causing more than 300,000 deaths annually.
Currently, its clinical treatment relies on surgery.
For young patients with reproductive needs, however, this approach is unsatisfactory, as cervical conization increases the risk of miscarriage due to cervical insufficiency and radical surgery renders women infertile.
Chemotherapy is a necessary adjuvant treatment for cervical cancer, but it has poor efficacy due to treatment tolerance and severe toxic side effects.
Thus, the development of new therapeutic strategies for cervical cancer is of great clinical importance.
Given that the cervical anatomical structure is connected to that of the vagina, the use of optical therapies for cervical cancer have attracted extensive research attention.
Phototherapy, or the administration of photothermal therapy (PTT) and photodynamic therapy (PDT) via near-infrared (NIR) light exposure using photosensitizers (PSs) and photothermal agents, has been used widely in antitumor research.
As a local treatment method, it has the advantages of non-direct invasiveness, low drug resistance, real-time diagnosis, and good tissue selectivity; it enables photosensitive and photothermal material accumulation at irradiation sites without damaging surrounding normal tissues.
In PTT, a photothermal reagent converts absorbed NIR light energy into effective thermal energy for the killing of tumor cells through thermal ablation.
In PDT, PSs convert surrounding molecular
into cytotoxic reactive oxygen species (ROS) under laser irradiation at specific wavelengths to drive cell death.
PTT and PDT have synergistic effects.
On one hand, increased hypoxia and acidification of the tumor microenvironment after PDT increase the sensitivity of tumor cells to PTT, and reduced blood flow to the tumor reduces the “heat sink” effect, which aids the achievement of the photocoagulation temperature. On the other hand, the heat generated by PTT increases blood flow, improves the
supply, and significantly enhances PDT-induced injury.
Just as laser irradiation with a single light source can facilitate clinical operations, the synergistic use of PDT and PTT against cervical cancer with a single light source is potentially translatable to the clinical setting.
With advances in the field of phototherapy, agents such as protoporphyrin IX, dihydrochlorin e6, and methylene blue (MB) have been approved for the clinical treatment of skin, esophageal, and lung tumors.
However, the absorption spectra of these PSs fall primarily within the visible light range (
), and high degrees of light absorption and scattering by biological tissues significantly diminish their effectiveness in deep tissue treatment. NIR light, which falls within the biological transparency window of
, exhibits deeper tissue penetration and lower absorption rates.
Thus, the use of PSs with longer wavelength absorption characteristics to enhance phototherapeutic effects warrants consideration.
Indocyanine green (ICG) has a strong absorption peak between 780 and 800 nm , and thus good absorption capacity in the NIR.
Due to its low toxicity, high affinity, and unique optical properties, ICG has been approved by the US Food and Drug Administration for clinical application as a NIR organic dye with photothermal and photodynamic capabilities under single-light-source irradiation.
However, the practical application of ICG entails several challenges related to its propensity for photobleaching, low photothermal conversion efficiency, and poor photostability.
For instance, under NIR laser exposure, the quantum yield of singlet oxygen (
) generated by ICG monomers is only
Furthermore, intravenously injected ICG binds readily to plasma proteins, such as albumin and high-density (eg,
) lipoproteins, leading to its rapid clearance from the body and a half-life of only about
ICG also lacks specificity, limiting its accumulation in tumor tissues and thereby its application in tumor phototherapy.
Thus, the development of new nanomedicines to address these issues, enhancing ICG’s stability, retention time in the body, and therapeutic effects against tumors, is urgently needed.
Recent advances in nanotechnology have made the combined use of nanomaterials and phototherapy techniques a viable approach for tumor treatment. To improve the therapeutic advantages of ICG and the effect of combined PTT/PDT, researchers have constructed novel composite materials. Xue et al
grafted ICG onto nanocarriers with magnetic
nanoparticle cores and Prussian blue nanoshells (formed in situ) using polyethylenimine modification and electrostatic adsorption to improve drug-carrying efficiency and stability, which are conducive to ICG accumulation in tumors. This approach effectively solved the problems of free ICG molecules’ poor optical stability and low bioavailability. Chen et al
developed a
core-shell structure with dual enzyme activity, and reported that the ICG-loaded
exhibited peroxidase- and catalase (CAT)-like activities and synergistic photothermal/photokinetic/chemokinetic antitumor efficacy. Its CAT-like activity resulted in in-situ
generation, which alleviated tumor hypoxia and improved the PDT efficiency of the coupled ICG. Cheng et al
prepared a nanoscale
metal organic framework (MOF) by introducing
ions into the precursor of ZIF-90 and explored the formation of mixed-valence (
) hollow
porous structures upon heating and mixed-metal, mixed-valence ( ) structures upon heating with the addition of manganese acetylacetonate
. They loaded the hollow structure with ICG (ICG@Mn/Cu/Zn-MOF@MnO2) for multimodal imaging-guided PTT/PDT/chemodynamic therapy (CDT). These studies have shown that the optical stability of ICG can be improved effectively by encapsulation in nanocarriers, enabling full leveraging of this dye’s dual therapeutic advantages and improving its antitumor efficacy. The structural complexity of these multifunctional nanomedicines, however, increases the difficulty of their clinical translation. Thus, the simplification of drug carrier structures, enhancement of drug delivery efficiency, and full leveraging of combined therapeutic effects continue to be challenges.
porous structures upon heating and mixed-metal, mixed-valence (
In this study, we used hollow mesoporous manganese dioxide (
), which has a high specific surface area and good tumor microenvironment responsiveness, as a carrier. It was modified using poly (allylamine hydrochloride) (PAH) to exploit its cationic properties for reversing the charge of manganese dioxide, thereby overcoming the electrostatic repulsion with the negatively charged ICG molecules. Additionally, hydrogen phosphate ions were added to create a counterion cohesion effect, stabilizing the surface charge state of the material, enhancing adsorption sites, and significantly enhancing the adsorption and encapsulation of ICG molecules.
With this design, efforts were made to enhance the stability of ICG and utilize the CAT-like activity of the carrier to decompose high concentrations of
in tumors into
, sensitizing the PDT effect of ICG under laser irradiation. Additionally, with the integration of PTT, the chemodynamic properties of the carrier were enhanced to amplify oxidative stress. The coating of the NP surfaces with HeLa cell membranes enabled the NPs to achieve immune evasion and target homologous tumors. An integrated NP platform was constructed to synergize the effects of PDT/PTT/CDT and exert multimodal imaging functions (Scheme 1).

Scheme I Schematic diagram of M-HMnO
@ICG preparation and multimodal imaging-guided PTT/PDT/CDT.
An in-vivo mouse model confirmed that
exerts optimal antitumor treatment effects under NIR irradiation This simplified, cost-effective, tumor microenvironment-responsive integrated nanoplatform thus provides a basis for clinical translation.
Materials and Methods
Materials
Tetraethyl orthosilicate (TEOS), PAH (molecular weight
), potassium permanganate, sodium carbonate, and ammonia
were purchased from Innochem. ICG was purchased from ARK Pharmaceuticals. Hoechst 33,342, phenylmethylsulfonyl fluoride (PMSF), cell counting kit 8 (CCK8), and bicinchoninic acid (BCA) protein assay kits were purchased from Biosharp. Cytoplasmic protein extraction and live-staining dead-dye kits were purchased from Beyotime Biotechnology. All cell culture reagents were purchased from Procell. Deionized water was prepared using a Milli-Q system (Millipore, USA).
@ICG Preparation
First, solid
NPs were synthesized using a previously reported method.
They were washed three times with water and ethanol and then stored in water until use. To synthesize
dispersed in 10 mL water was added dropwise to the NPs, followed by 1 h ultrasound treatment and then stirring overnight at room temperature. The obtained
were washed three times with deionized water and centrifuged at
, then dissolved in a
solution at
for 12 h to obtain
. For ICG loading, these NPs
were added to a solution containing 10 mL PAH
, followed by stirring for 2 h , centrifuging at
, and washing with water. Phosphate buffer (
) was added to the obtained
solution, followed by the addition of ICG in PB (
), mixing, and stirring in the dark for 2 h . ICG was then loaded into the solution with centrifuging at
for 10 min . The resulting
mixture was washed three times with deionized water. To further investigate the effects of the loading condition on the drug encapsulation and loading rates, we used
, and
solutions as carriers. We added an aqueous ICG solution with the same content and stirring under the same conditions at a feeding ratio of
, then collected and centrifuged the supernatant. According to the reported standard curve method,
the ICG content of the supernatant was measured using an ultraviolet/visible-near infrared (UV/Vis-NIR) spectrophotometer (UV-2600; Shimadzu Corporation, Japan) under
, and
addition conditions. The ICG loading capacity (LC) and encapsulation efficiency (EE) of the NPs were calculated using the following equations:
M-HMnO2@ICG Preparation
To obtain HeLa cell membrane vesicles, human cervical cancer cells were centrifuged for
and the pure sediment was collected and resuspended in hypotonic lysis buffer containing membrane protein extraction reagent and PMSF. After 1 h incubation in an ice bath, the HeLa cells were transferred to a glass homogenizer for 40 mechanical disruptions, and the resulting mixture was centrifuged (
). The resulting supernatant was centrifuged again at
for 30 min . The HeLa cell membrane fragments were collected, freeze dried, quantified, and stored at
. These fragments ( 1 mg ) were redispersed in
phosphate-buffered saline (PBS), sonicated for 10 s , and then extruded through
and
porous polycarbonate membranes at least 11 times using a LiposoFast extruder (Avestin) to obtain HeLa cell membrane vesicles. The
mixture (
) was added to these vesicles (
), followed by mixing in an ice bath, sonication for 20s, and extrusion through a
polycarbonate membrane at least 5 times. The mixture was then centrifuged ( ) and the supernatant was discarded to obtain the final M-
@ICG formulation.
polycarbonate membrane at least 5 times. The mixture was then centrifuged (
Material Characterization
The NP morphology, size, and elemental distribution were observed under a transmission electron microscope (TEM; Tecnai G2 F20; FEI, USA). The materials’ Brunauer, Emmett, and Teller (BET) surface area and pore volume were determined using an ASAP2460 3.01 nitrogen adsorption-desorption isotherm (Micromeritics, USA). The particles’ dynamic light scattering (DLS) and zeta potentials were determined using a Zetasizer Nano ZS90 device (Malvern). X-ray photoelectron spectra collected using an ESCALAB 250Xi microprobe (Thermo Scientific) were used to analyze the NPs’ elemental composition and valence distributions. Inductively coupled plasma optical emission spectrometry (ICP-OES) was used to determine the Mn content. Fluorescence spectra were obtained using an F-2700 spectrometer (Hitachi, Japan). UV/Vis-NIR absorption spectra were measured using a UV-2600 spectrometer (Shimadzu, Japan).
Membrane Protein Characterization
The types and contents of membrane proteins in the
NPs, HeLa cell membranes, and M-HMnO
NPs were investigated by sodium dodecyl sulfate polyacrylamide gel electrophoresis (SDS-PAGE). Total proteins were extracted from cell membranes using RIPA lysis buffer, analyzed by electrophoresis, and stained with Komas blue. Western blotting was used to identify surface proteins in the HeLa cell membranes. The Hela cells, HeLa cell membranes, and M-HMnO
ICG NPs were lysed using RIPA buffer containing PMSF in an ice bath for 30 min and quantified using a BCA kit. These collected proteins were mixed with up-sampling buffer, denatured by boiling in water for 10 min , and subjected to SDS-PAGE (Mini-Protean; Bio-Rad, USA). The gels were then transferred to a polyvinylidene fluoride membrane, sealed with
milk in an ice bath for about 1 h , and incubated overnight at
with a monoantibody containing CD47, CD44, E-cadherin, and galactin-3, followed by incubation with the corresponding secondary antibody. Finally, protein signals were observed using a gel imaging system (ChemiDoc XRS; Bio-Rad).
In-Vitro Photothermal Performance Assessment
Aqueous M-
solutions (
, and
) were added to centrifuge tubes and irradiated for 6 min using a
power density laser, with the real-time monitoring of temperature changes using an NIR thermal imager (FLIR Systems AB). Temperatures were recorded by direct photography with an infrared thermal imager at
, and 5 min after irradiation. In addition, the temperature changes of an
aqueous solution (
) irradiated with different laser power densities (
, and
) were investigated using the same method. To investigate the photothermal stability of
, four consecutive heating-cooling cycles were performed. The aqueous
solution (
) was irradiated for
,
) and then allowed to cool naturally for 11 min . According to the temperature changes that occurred during the cooling stage, its photothermal conversion efficiency
was calculated as follows:
where
is the heat transfer coefficient,
is the surface area of the vessel,
is the maximum temperature of the M
aqueous dispersion,
is the temperature of the surrounding environment,
is the power absorbed by the solvent,
is the incident laser power (
), and
is the absorbance of the M-
@ICG aqueous dispersion at 808 nm .
Assessment of M-HMnO2@ICG’s
Generation Efficiency
To test the extracellular
production ability of
, the fluorescence signal of proportional [
]
(RDPP) bursting by
was examined. An RDPP (
) ethanol solution was added to PBS containing M-
, and
were added to the corresponding systems. At
, and 12 min post-reaction, each mixture was transferred to a fluorescent dish for the detection of the fluorescence intensity of RDPP (
).
In-Vitro Photodynamic Property Assessment
To investigate the photodynamic properties of
, the
produced in each reaction system under 808 nm laser irradiation was detected using 9,10-anthracenediyl-bis(methylene)dimalonic acid (ABDA). The samples were dispersed in 1 mL PBS containing
ABDA. Under the conditions of
, and
laser irradiation was applied for
, and 10 min . The supernatants were then collected and changes in the ABDA absorption peaks were detected using UV/Vis-NIR absorption spectroscopy.
Extracellular
Detection
To evaluate the responsive degradation and generation of
in the tumor microenvironment by the
NPs (
), GSH (
, and 10 mM ),
buffer solution ( 25 mM ), and
) were reacted under a constant temperature of
for 30 min . Changes in MB absorbance at 664 nm were monitored to detect the rates of
generation under different conditions. Then,
was placed in a buffer solution ( pH 6.0 or 7.4 ) containing
and
for 30 min , and MB degradation was assessed to determine the production of
through an
-mediated Fenton-like reaction.
In vitro Release Experiment of ICG
Disperse M-
in different simulated biological environments such as
, and incubate at
for various times. Then, centrifuge the solution, collect 1 mL of the supernatant for analysis by UV/Vis-NIR absorption at 800 nm , and replace with fresh buffer.
Cell Culture
HeLa cells and mouse monocyte macrophage leukemia (RAW264.7) cells were purchased from Xiangya Cell Center (Changsha, China). The cells were cultured in modified Eagle medium (MEM) and Roswell Park Memorial Institute 1640 medium, respectively, supplemented with
fetal bovine serum and
penicillin-streptomycin supplementation under
at
.
Assessment of in-vitro Targeting Capacity and Macrophage Phagocytic Escape
HeLa or RAW264.7 cells were inoculated in
confocal dishes (
cells/dish) and incubated overnight, followed by the addition of
or
for 6 h . Before the experiment, the unabsorbed NPs were washed three times with PBS,
paraformaldehyde was added, and the mixtures were stored at
for 1 h . The excess paraformaldehyde was aspirated and placed in
Hoechst dye for 10 min , followed by three washes and observation under a confocal laser microscope (LSM780NLO; Zeiss, Oberkochen, Germany). Fluorescence quantification was performed using a flow cytometer (LSRFortessa; BD, USA) and the method described above.
Cytotoxicity and Inflammation Factor Detection Experiment
The cytotoxicity and therapeutic effects of the nanomaterials were tested by CCK8 assay. HeLa cells were incubated in 96-well plates at
for 24 h . Then,
fresh medium containing the same concentration gradients of
@ICG and
@ICG was added to each experimental well. After 6 h incubation, the cells were gently washed and incubation was continued for 12 h . Then,
CCK 8 was introduced into each well and incubation was continued for 1 h. Cell viability was determined by measuring UV-Vis absorbance at 450 nm with a microplate reader (Unlimited M200 pro; Tecan, AT). To verify the materials’ therapeutic effects, cells were cultured as described above. They were then coincubated with M-HMnO2 @ ICG under pretreatment conditions for 6 h , followed by laser irradiation (
) and incubation for another 12 h . Finally, cell viability was assessed using the CCK8 method and synergistic treatment effects were evaluated. Use polymerase chain reaction to detect the effects of the photothermal effect of nanomaterials on inflammation in the microenvironment. Seed HeLa cells and RAW 264.7 macrophages separately in a 24 -well plate at densities of
and
cells per well, respectively, and culture for 24 hours. After that, add different formulations to the HeLa cells and incubate for 6 hours, wash three times with PBS, and then treat the HeLa cells with an 808 nm NIR laser at an intensity of
for 10 minutes. Collect the supernatant from the HeLa cells and use it to culture the RAW 264.7 macrophages for 24 hours. Then, collect the resulting RAW 264.7 cells for total RNA extraction, and further perform RT-PCR detection using a qRT-PCR kit. The primer sequences are designed according to Table S1.
Live-Dead Cell Staining and Assessment of Apoptosis
Cytotoxicity was evaluated in the control, NIR,
, and M-HMnO
+ NIR groups using calcein-acetoxymethyl ester (AM)/propidium iodide (PI) dye. Each well of a 24-well culture plate containing
medium was inoculated with
cells. When the cell confluence had reached about
, fresh medium containing different NPs was added and the cells were co-incubated for 6 h . Then, the cells were irradiated
, followed by incubation for 12 h . They were then stained for 30 min using a calcein-AM /PI double staining kit and photographed under a fluorescence microscope. To quantify apoptosis, cells were cultured and treated as described above, then stained using an annexin V-Alexa Fluor 647/PI apoptosis detection kit and analyzed by flow cytometry.
Intracellular Oxygen, Glutathione, and Reactive Oxygen Species Detection
To verify intracellular
production, HeLa cells were first inoculated in 24 -well plates for 24 h , and then co-incubated with
RDPP for 4 h . After being washed three times with PBS, they were incubated with fresh medium containing
M-
or
for 8 h . Intracellular
levels were determined by fluorescence based on RDPP signals (
).
To determine the effect of nanomaterial-generated
on hypoxia-inducible factor-
(HIF-1
) expression, HeLa cells were inoculated in 6-well plates at a density of
cells/well with 2 mL MEM for 24 h , then incubated with intact MEM containing M-
ICG or
ICG
for 8 h . After two washes with PBS, the cells were lysed and intracellular HIF-1
levels in cells treated with PBS and the two NPs were determined by Western blotting as described in our previous work.
To determine the intracellular GSH content, HeLa cells were inoculated in 6-well plates at a density of
cells/well and incubated for 24 h . After incubation with PBS and M-
or
for 6 h , the medium was removed and the cells were washed three times with PBS. Then,
Triton-X-100 lysis buffer (
) was added to the lysed cells. The lysate was centrifuged at 6000 rpm for 5 min , and
supernatant was mixed with
5.5′-dithiobis-(2-nitrobenzoic acid) ( 0.5 mM ); Absorbance at 410 nm was measured using a microplate reader.
For the ROS assay, HeLa cells were inoculated in 24 -well plates at a density of
cells/well for 24 h. Then, samples in the control, NIR,
, and M-HMnO
NIR treatment groups were co-incubated with the respective NPs for 6 h . The cells were washed with PBS and stained with diacetyldichlorofluorescein (DCFHDA,
) at
for 30 min , then laser irradiated ( 808 nm ,
), washed three times with PBS, and observed under a fluorescence microscope. In addition, HeLa cells were inoculated in 24 -well plates, and ROS production in the same treatment groups was detected by flow cytometry.
Animal and Tumor Models
Nude BALB/c mice (6-8 weeks old, 18-20 g) were obtained from Hunan Silaike Experimental Animal Co. All animal experiments were approved by the Laboratory Animal Ethics Committee of Central South University (no. CSU-20230227) and were conducted in accordance with the Law of the People’s Republic of China on the Use of Laboratory Animals. HeLa cells were collected and dispersed in PBS (
), then injected subcutaneously into the right
axillae of the mice to establish a tumor-bearing model. When the tumor volume had reached , the mice were used in the experiments.
axillae of the mice to establish a tumor-bearing model. When the tumor volume had reached
Hemolysis Assay
Blood samples were obtained from normal nude BALB/c mice and centrifuged (
). The obtained erythrocytes were washed several times until the supernatant was clear, and a
erythrocyte suspension was prepared with PBS. This suspension (
) was added to a series of equal volumes of M-
at concentrations of
, and
and co-incubated at
for 2 h . It was then centrifuged at
, and
supernatant was transferred to each well of a 96-well plate. Absorbance at 540 nm was measured and the hemolysis rate was calculated using the optical density (OD) and the following formula: hemolysis rate
.
In-Vivo and Ex-Vivo Fluorescence Imaging
Tumor-bearing mice were injected in the tail vein with
ICG and M-
ICG at the same concentration (
). At
, and 72 h post-injection, the mice were anesthetized with gas and invivo fluorescence imaging was performed using a small-animal imaging system (Ani View
. For ex-vivo fluorescence imaging, all mice were executed 72 h after injection, and the tumors and major organs (heart, liver, spleen, lungs, and kidneys) were dissected, washed with PBS, and examined using the in-vivo imaging system.
In-Vivo and in-vitro Magnetic Resonance Imaging
The in-vitro T1-weighted imaging properties of M-
@ICG were examined using a 7.0-T MRI scanner. Samples containing different concentrations (
, and 1.38 mM ) of
were dispersed in PBS ( pH 6.0 or 7.4), and GSH ( 10 mM ) or
was added. T1 relaxation rates were obtained by detecting the T1 signal intensity in each group. For in-vivo MRI examination, M-HMnO
ICG (
) was injected (intravenous or intratumor) into HeLa tumor (
)-bearing mice. For the intratumor injection model, MRI was performed on mice that had not been injected and on treated mice at 30 min and 1 h after injection. For the intravenous injection model, MRI was performed in the tumor region on mice that had not been injected and on treated mice 24 h after injection.
Biodistribution Measurements
Hela tumor-bearing mice were divided into three groups (
), and dissected at 12,24 , and 48 hours post-injection to collect tumor tissues. Subsequently, all tumor tissues were treated with concentrated nitric acid and heated until the solution became clear. The manganese content in the solution was determined using an Inductively Coupled Plasma Optical Emission Spectrometer (ICP-OES), and the manganese content in the collected mouse tumor tissues was calculated.
In-Vivo Photothermal Imaging
In-Vivo Examination of Antitumor Treatment Effects
HeLa tumor (
)-bearing nude BALB-c mice were divided randomly into six treatment groups (
each): PBS, NIR, ICG + NIR,
, and M-HMnO
. The nanomedicines were injected through the tail vein on days 0 and 5 of the treatment cycle, according to the previously determined time window of maximum drug accumulation. Twenty-four hours after injection, all animals were anesthetized and irradiated (1.35
). The animals’ weight and tumor volume were monitored and recorded every other day during the treatment
period. After 14 days, the mice were euthanized and representative tumor tissue samples were collected, photographed, and weighed. The tumor tissues and major organs of mice from the different treatment groups were stained with hematoxylin and eosin (H&E), and mouse tumor tissues were stained by terminal deoxynucleotidyl transferase dUTP nick end labeling (TUNEL) to detect apoptosis. To detect HeLa cell hypoxia, tumor tissues from each treatment group were stained with anti-HIF-1 antibody, washed with PBS to remove the primary antibody residue, and then incubated with goat anti-rabbit immunoglobulin G at
for 1 h . Fluorescence was then observed, with green fluorescence representing hypoxic areas.
period. After 14 days, the mice were euthanized and representative tumor tissue samples were collected, photographed, and weighed. The tumor tissues and major organs of mice from the different treatment groups were stained with hematoxylin and eosin (H&E), and mouse tumor tissues were stained by terminal deoxynucleotidyl transferase dUTP nick end labeling (TUNEL) to detect apoptosis. To detect HeLa cell hypoxia, tumor tissues from each treatment group were stained with anti-HIF-1
Biosafety Analysis
To examine the biosafety of
, mice that had undergone 14 days of the different treatments were euthanized, blood samples were collected, and serum specimens were obtained by centrifugation. Biochemical assays were performed to determine the aspartate aminotransferase, alanine aminotransferase, total protein, albumin, blood urea nitrogen, creatinine, total cholesterol, and triglyceride levels.
Statistical Analysis
The data are expressed as means
standard deviations. GraphPad Prism 8 was used for the statistical calculations and plotting. One-way and two-way analyses of variance were used to compare data from the various treatment groups.
0.05 was considered to indicate significance.
Results and Discussion
M-HMnO2@ICG NP Preparation and Characterization
Firstly, an oxidation-reduction reaction occurs between
and
, resulting in the formation of a
layer on the surface of well-dispersed
(Figure 1A), thus creating
(Figure 1B). Then, utilizing the strong alkaline properties of
as an etching agent, the internal silicon shell is dissolved to prepare
. TEM observation confirmed that all prepared NPs had regular spherical structures and sizes of about 110 nm . The
had typical hollow structures (Figure 1C). Elemental scanning analysis revealed significantly reduced silicon elemental signals in the
structure relative to
(Figure S1), confirming the successful etching of the silicon shells. Significant Mn elemental signals were observed in the
structure (Figure S2), confirming the synthesis of the
shells. BET calculations yielded a specific surface area of
and average pore size of 4 nm for
(Figure 1D), conforming to a typical type-IV Langmuir isotherm and indicating the presence of a large hollow structure and abundant mesopores to facilitate drug adsorption and loading.
After
@ICG synthesis, TEM observation revealed blurring of the hollow NP structure and cluster-like aggregation around the core-shell structure (Figure 1E). Elemental mapping images and corresponding X-ray energydispersive spectra confirmed the existence and spatial distribution of
, and S in
@ICG (Figure 1F), thereby confirming phosphate-mediated ICG encapsulation.
Under consistent reaction conditions, we investigated the effect of different carrier modifications on the drug loading capacity and encapsulation efficiency of ICG. We observed that, compared to the samples with
and
as carriers, the group treated with
as the carrier exhibited the lowest ultraviolet/visible-near infrared in the supernatant (Figure 1G). The UV/Vis-NIR absorption of the supernatant indicated the presence of unencapsulated (free) ICG. Quantitative analysis was conducted by examining the linear relationship between the characteristic peak and concentration of ICG dissolved in PB (Figure S3). We found that these rates were significantly higher for
(
and
, respectively) than for
(
and
, respectively) and
and
, respectively; Figure 1 H
, attributable mainly to the high ICG affinity of the counterion aggregation effect formed by phosphate/PAH.
TEM observation showed that the encapsulated
@ICG NP surfaces had a clear lipid layer with a thickness of about 8.6 nm (Figure 1I). DLS measurement showed that the NP size had increased from 240 to 258 nm after cell membrane encapsulation (Figure 1J). The synthesis of M-HMnO2 @ICG was verified by zeta potential monitoring. The

Figure I (A-C) Transmission electron microscopic images of
, and
nanoparticles. (D)
adsorption/desorption isotherms and pore size distribution curve (inset) for synthesized
. (E) Transmission electron microscopic image of
@ICG. (F) Elemental mapping images and energy-dispersive spectra of
, and S in
@ICG. Scale bar: 50 nm . (
) Supernatant UV/Vis-NIR absorption after ICG loading of
@ICG under different addition conditions. (H) Drug loading and encapsulation rates of ICG-loaded NPs under different conditions. (I) Transmission electron microscopic image of M-HMnO2@ICG. (J) Hydrodynamic dimensions of
@ICG and M-
@ICG, determined by DLS measurement. (K) Surface charges of
/PAH,
@ICG, and M-HMnO2@ICG. Data are expressed as means
standard deviations ( n = 3). (L) Full XPS characteristics of M-HMnO
@ICG. (
) UV/Vis-NIR absorption spectra of
, ICG,
@ICG, and M-
@ICG. (N) SDS-PAGE results for HeLa cell membranes,
@ICG, and
@ICG. (O) Western blots of HeLa cells, their membranes, and M-HMnO
@ICG.
potential of
@ICG changed from +21 to -10 mV , suggesting the occurrence of a flip relative to the
potential that was attributed to successful ICG loading. The M-HMnO 2 @ICG NP charge was further reduced to -29 mV relative to that of
after cell membrane encapsulation, which may be attributed to the cell membrane surface charge (Figure 1K).
X-ray photoelectron spectroscopy (XPS) detected absorption peaks for
, and S in
(Figure 1L). The high-resolution XPS spectrum of Mn 2 p showed peaks at 642.3 and 653.3 eV (Figure S4) corresponding to the bonding energies of
and
of
, respectively, the satellite peak of manganese (Mnsat)is located approximately 3 eV higher in energy than the main peak, indicating the presence of manganese in a higher oxidation state.
The high-resolution XPS spectrum of S2p showed
and
peaks corresponding to the bonding energy of the sulfonic acid moiety
(-
; Figure S5), with the N and P peaks attributed to the
phospholipid bilayercoated cell membranes and the presence of
, respectively (Figure S6 and S7). UV/Vis-NIR absorption spectral peaks for the M-
ICG and
ICG NPs were consistent with those for the
NPs at
and ICG at
(Figure 1M). In particular, the red-shifted ICG peaks of
@ICG were ascribed to the conversion of ICG monomers to J aggregates via non-covalent chemistry.
The characteristic ICG absorption peaks of M-
were consistent with those of
, indicating that the ICG-loaded NPs maintain functional integrity after physical coextrusion and cell membrane encapsulation.
The integrity of surface proteins after
ICG NP encapsulation was examined further. The protein bands of the M-HMnO2 @ICG NPs were almost the same as those of the HeLa cell membranes; no protein band was detected for
(Figure 1N). Several marker proteins were detected on the HeLa cell surfaces, including isotype-targeting highly dependent cell adhesion molecules (eg, epithelial cell adhesion molecule, galectin-3, CD44, and CD47). CD44, a signature tumor-cell transmembrane glycoprotein, is involved in heterogeneous tumor cell adhesion.
CD47, a transmembrane glycoprotein that is expressed and up-regulated widely in tumor cells, binds to signal-regulatory protein-
on the surfaces of macrophages and signals to inhibit macrophage phagocytosis, thereby playing an important role in immune escape.
These proteins were preserved on the surfaces of the HeLa cells, their membranes, and the M-
@ICG NPs, indicating that NP preparation by co-extrusion did not disrupt their presence (Figure 1O). Western blotting confirmed that these homologous targeting- and immune tolerance-associated proteins had been transferred from the cell membranes to the NP surfaces, providing the basis for the NPs’ action.
M-HMnO2@ICG Photothermal, Photodynamic, and Chemical Kinetic Properties, and Degradation Properties Reflecting Tumor Microenvironment Responsiveness
As the ICG loaded on M-HMnO2 @ICG showed significant absorption in the
NIR spectral region, indicating that this NP had the property of a photothermal reagent, we systematically investigated its in-vitro photothermal properties. The photothermal conversion temperatures of
solutions with different concentrations under 6 min NIR irradiation showed obvious concentration dependence; a temperature of
was achieved with a concentration of
, relative to
for water (control; Figure 2A). The relationship between warming and laser power was also investigated. The temperature of
under 6 min irradiation increased with the laser power density (Figure 2B), indicating that this NP effectively converted 808 nm laser energy into thermal energy. We further investigated the photothermal stability and conversion efficiency of M-HMnO
@ICG. In the on/off cycle irradiation ( 808 nm ) experiment,
showed no obvious temperature attenuation after four cycles, indicating good photothermal stability (Figure 2C). Photothermal conversion efficiency is the efficiency with which a photothermal agent converts absorbed energy from near-infrared light into thermal energy, and is a key parameter for evaluating the performance of photothermal agents. The photothermal conversion efficiency of the
solution, calculated by fitting the curve of temperature change over time during cooling, was
(Figure 2D). An infrared thermal imager was also used to obtain photothermal images of M-
@ICG solutions with different concentrations. The solution color changed from light-yellow to light-red with increasing concentration and irradiation time (Figure 2E), confirming the preparation’s photothermal conversion efficiency.

Figure 2 (A) In-vitro photothermal properties of M-HMnO
@ICG nanoparticles; temperature curves for different concentrations of M-HMnO2@ICG under 808-nm laser irradiation for 6 min . (B) Temperature curves for M-HMnO2@ICG solution (
) under
laser irradiation at different power densities. (C) Photothermal conversion of M-HMnO2 @ICG solution (
) over four on/off irradiation ( 808 nm ) cycles. (D) Photothermal properties of aqueous M-HMnO2 @ICG solution and their linear relationship with time; temperature curve for
@ICG (
) under laser irradiation (
; inset). (E) Infrared thermography of aqueous
@ICG solutions under 808-nm (I. 35
) laser irradiation for
. (F) Fluorescence (RDPP probe) under different conditions reflecting
@ICG
generation and
production over time.
Variation in ABDA absorbance of M-HMnO2 @ICG nanoparticles in pH
solution with different laser irradiation intervals. (I) Normalized ABDA absorbance under different conditions. UV-Vis absorption spectra of supernatants after (
) warming in different pH buffer solutions and (
) incubation with different GSH concentrations. (
) MB degradation and photograph of the same samples after different temperature treatments (inset). (M) Nanoparticle degradation under different conditions, observed by transmission electron microscopy.
Next, We used RDPP as a probe to investigate the
production capacity of M-
@ICG NPs. As the fluorescence of RDPP is quenched upon reaction with
, decreases in its fluorescence signal can be used as
level markers. Among treatment groups, RDPP + M-HMnO 2 @ICG
showed the most pronounced decrease in fluorescence in the reaction system with buffer solution of pH 6.0 , demonstrating the NP’s ability to produce
(Figure 2F). We further investigated reaction kinetics and observed no significant fluorescence quenching within 12 min for RDPP, RDPP
, or RDPP + M-HMnO
; Figure 2G). At pH 7.4, the fluorescence quenching of RDPP + M-HMnO
was slow relative to that at pH 6.0 , consistent with the postulated reaction of
with
to generate more
in an acidic environment. These findings indicate that the NPs self-produced
in the in vitro-simulated tumor microenvironment, providing for ICG-mediated PDT. ICG produces ROS (
) under photodynamic action. We used ABDA as a probe to examine the photodynamic performance of ICG.
can oxidize ABDA to peroxides, reducing its UV absorption at 380 nm . At pH 7.4 , the typical ABDA absorption peak in the
solution remained almost unchanged with 10 min laser irradiation (Figure S8), indicating that the NP had weak photodynamic properties. With the addition of
to the solution, the ABDA absorption peak decreased more (Figure S9) because the small amount of
generated by catalysis under this condition enhanced the photodynamic efficiency of ICG. At pH 6.0 , the ABDA absorption peak of
@ICG decreased significantly with increasing irradiation time (Figure 2H). UV absorption was measured at 380 nm for relative quantification and the more intuitive characterization of the photodynamic properties of ICG under different conditions (Figure 21). These results indicate that
produced
through CAT-like activity in the acidic,
-rich tumor microenvironment, providing substrates for ICG and enhancing its photodynamic effects.
In addition to increasing the photodynamic effect through catalytic
production,
can be degraded to generate
. MB was used as an indicator for
detection to study the chemical kinetic properties of M-HMnO 2 @ICG.
and M-HMnO2 @ICG were added to
buffer containing MB and incubated for 30 min , and the MB absorbance in the supernatant was then detected. The fluorescence signal was significantly weaker with pH 6.0 buffer solution than with pH 7.4 buffer solution (Figure 2J), indicating that the chemical kinetic effect was stronger in an acidic simulated tumor microenvironment. Absorbance did not differ significantly between the MB alone (control) and
groups, indicating that no
was generated without the addition of nanomaterials. As
can degrade rapidly, producing
, under GSH-rich conditions in cells, we investigated the effect of nanomaterials and GSH reactions on MB degradation. The UV-Vis absorption of MB decreased gradually, reflecting more
production and thus a stronger chemical kinetic effect, with increasing GSH concentration (Figure 2 K ). The rates of Fenton-like reactions and
generation increased with the temperature (Figure 2L), indicating that the photothermal effect of ICG has a synergistic effect on chemical kinetics.
To visually assess
degradation in the simulated tumor microenvironment, we incubated the NP in buffer solutions of
, and
for 2 h and then observed them under a TEM. The structure of
remained relatively intact in the pH 7.4 buffer solution (Figure 2 M ), demonstrating stability during in-vivo cycling. In the slightly acidic ( pH 6.0 ) environment, the NPs tended to collapse, losing their original morphology. After the addition of
or GSH, the NP morphology changed significantly, with degradation into smaller nanoclusters. Additionally, under conditions of
, and
, the cumulative release of ICG is significantly greater than under conditions of pH 7.4 (Figure S10). These results indicate that the designed nanomaterials have the property of tumor microenvironment-responsive release, enabling effective synergistic PTT/PDT/CDT.
In-Vitro Tumor Targeting and Immune Escape Properties of
@ICG
In this study, NPs were coated with tumor cell membranes with the aim of enabling them to evade macrophage-mediated nonspecific clearance, prolong the circulation time in the bloodstream, enhance interaction with tumor cells, and achieve homologous targeted delivery to tumor cells. To verify the effectiveness of this approach, we used RAW cells as phagocytes and HeLa cells as targets to study phagocytic escape and homologous uptake of M-HMnO
@ICG NPs by confocal laser scanning microscopy. In examining the efficacy of cell membrane encapsulation, we used
without encapsulation as a control.
We used the spontaneous fluorescence of ICG to trace the NPs and 4′,6-diamidino-2-phenylindole staining of nuclei to localize cells. HeLa cells treated with M-HMnO2 @ICG showed significantly more red fluorescence than did those incubated with
@ICG (Figure 3A), confirming the good targeting of M-
@ICG to homologous tumor cells. Mouse macrophages (RAW264.7 cells) co-incubated with
showed weak red fluorescence and those co-incubated with M-HMnO2@ICG showed almost none, indicating that the designed NPs have a certain immune escape effect (Figure 3B). HeLa and RAW cells were co-incubated with
and
, respectively, and nanomaterial uptake was examined using flow cytometry. The fluorescence intensity of HeLa cells co-cultured with M
ICG was
greater than that of those co-cultured with
ICG (Figure 3C). The fluorescence intensity of RAW264.7 cells co-cultured with M-
was only
of that of cells co-cultured with
@ICG (Figure 3D). The fluorescence imaging and flow cytometry results (Figure 3E)were consistent and indicate that the proteins on the tumor cell membrane surfaces prevented rapid in-vivo NP clearance through immune escape, enhancing uptake in tumor cells through homologous targeting and thereby achieving enhanced antitumor efficacy.
In-Vitro Antitumor Properties
The test tube-level experiments showed that the NPs prepared in this study had synergistic PTT/PDT/CDT properties. The effect of M-HMnO2 @ICG NPs on HeLa cell viability was detected by CCK8 assay to evaluate the in-vitro antitumor activity of the NPs. In the absence of light, M-
and
showed no significant cytotoxicity at a concentration of 100
, confirming their biosafety. At a concentration of
, a significant cell-killing effect was observed, attributable mainly to the NPs’ chemical kinetic effects. The cell-killing effect of M-HMnO
@ICG was significantly stronger than that of
, reflecting the former’s stronger tumor cell targeting (Figure 4A). Under laser irradiation (
,

Figure 3 (A and B) Confocal laser scanning microscopic images of HeLa and RAW264.7 cells treated with HMnO2@ICG and M-HMnO2@ICG nanoparticles for 6 h (scale bar =
). (
and
) Flow cytometry images of the relative fluorescence of the same treated cells. Relative fluorescence intensity and (
) fluorescence quantification for the same treated cells. Data are expressed as mean
. Statistical significances were calculated via one-way analysis of variance (ANOVA).*P
.

Figure 4 (A) Effects of different concentrations of M-HMnO2@ICG and
@ICG on HeLa cell viability. (B) HeLa cell viability after treatment with M-
@ICG at different concentrations and under different conditions. (C)
, calculated using the data illustrated in panel B. (D) Live/dead HeLa cell staining after different treatments (scale bar:
). Apoptosis as determined by (
) flow cytometry and (
) quantitative analysis after different treatments. Data are expressed as mean
SD ( n
). Statistical significances were calculated via one-way analysis of variance (ANOVA).
.
group, which exhibited increased expression of IL-1
The NPs’ antitumor activity was visualized by live/dead cell staining. After NIR irradiation, M-
@ICG caused a large number of cell deaths (red fluorescent labeling), further confirming its combined therapeutic and targeting effects (Figure 4D). To further explore the tumor cell death pathway, we used flow cytometry and an annexin V-APC/PI apoptosis detection kit. As expected,
NIR triggered the strongest cell-autonomous programmed death, with an apoptosis rate of
, exceeding that observed for
NIR without tumor cell membrane encapsulation (Figure 4E and F).
Cellular-Level Validation of the Antitumor Potentiation Mechanism of
@ICG
At the test tube level, we demonstrated that
enhanced the effect of ICG via self-oxygenation and chemical kinetics. We further validated this effect at the cellular level, using RDPP to examine
production was significantly reduced in
@ICG- and M-HMnO2 @ICG-treated cells incubated for the same period of time compared with the control group (Figure 5A), suggesting that
efficiently produce
in tumor cells by catalyzing endogenous
. The
production effect was more pronounced in the
group than in the
group, which may be attributed to the former’s superior cellular uptake effect. HIF-1
is a marker of the intracellular
level; its level correlates negatively with the intracellular
concentration. The alteration of the intracellular
level was further clarified by measuring HIF-
expression. The

Figure 5 (A) Fluorescence images of RDPP staining of HeLa cells under different treatments (scale bar:
). (B) HIF-I
expression in Hela cells under different treatments and quantitative analysis. (C) Relative GSH levels in HeLa cells after treatment with different concentrations of M-HMnO
@ICG. Fluorescence images of DCFHDA staining of HeLa cells after different treatments (D) and corresponding flow cytometry assays (E) and relative fluorescence intensity (F). The data represent mean
SD, one-way ANOVA, *P < 0.05, ****P < 0.0001.
intracellular HIF-1
level was significantly decreased after treatment with
and
ICG (Figure 5B), further confirming the NPs’ ability to alleviate tumor hypoxia via self-oxygenation.
High GSH concentrations in tumor cells protect against oxidative stress damage, thereby reducing the tumor cell-killing effect of ROS.
has been shown to react with GSH, reducing its intracellular level and enhancing the therapeutic effect of oxidative stress.
To demonstrate this effect, we incubated HeLa cells with different concentrations of M-HMnO
@ICG and measured the intracellular GSH level by sulfhydryl tracking assay. M-HMnO
@ICG reduced the intracellular GSH concentration in a concentration-dependent manner (Figure 5C). Thus, it weakens tumor cells’ antioxidant defense systems, facilitating their killing through ROS generation.
We used a DCFHDA probe to detect the ROS production in HeLa cells by different NPs. The green DCFHDA fluorescence in the cells was very weak under the control and irradiation-only conditions (Figure 5D). Under laser irradiation, free ICG induced a weak fluorescent signal in HeLa cells. For
@ICG in the absence of light, some fluorescent signal was generated due to the occurrence of
-mediated Fenton-like reactions. Green fluorescence was strongest in the irradiated
group, reflecting effective cellular internalization and intracellular selfoxygenation for sensitized PDT. The analysis of green fluorescence by flow cytometry (Figure 5E) and quantification (Figure 5F) produced similar results. Together, these results indicate that
@ICG effectively targeted tumor cells and produced
intracellularly for PDT sensitization, achieving PTT and
-mediated Fenton-like effects.
In-Vivo Tumor Targeting Properties of M-HMnO2@ICG
After clarifying the antitumor activity of
at the cellular level, the performance of
was further investigated at the animal level. M-
ICG showed
hemolysis, even at a concentration of
(Figure S12), indicating its good biocompatibility with tail vein injection. A female nude BALB/c mouse tumor model was constructed, and the tumor-targeting properties of the nanopreparations were first evaluated using ICG fluorescence. Using an in-vivo small-animal imager, dynamic fluorescence changes in the mice after tail vein injection were observed (Figure 6A). Twelve hours after injection, fluorescence at tumor sites was detected in the
and
@ICG groups. The tumor-site fluorescence intensity peaked at 24 h and then decreased gradually, indicating that the optimal time for laser irradiation is 24 h after injection. The tumor-tissue fluorescence intensity was greater in the M
ICG group than in the
ICG group at all timepoints, and some fluorescence was detected at 72 h in the former group, suggesting stronger tumor targeting and retention of
. The mice were executed and their major organs and tumor tissues were collected for ex-vivo imaging, which confirmed that tumor-tissue fluorescence was stronger in the
group (Figure 6B). Quantification confirmed that fluorescence was significantly more intense in the
group than in the
at different timepoints (Figure 6C). Twenty-four hours after administration, tumor accumulation in the
group was 1.1 times that in the
ICG group. The targeting ability of
is attributable to its HeLa cell membrane encapsulation, which prevented rapid clearance during circulation and enabled preferential accumulation at tumor sites through homologous targeting. To verify these results, we used ICP-OES to measure Mn concentrations in tumor tissues at different timepoints after M
injection. The highest level was measured at 24 hours after injection (Figure 6D).
The
in the NP structure degrades responsively in the tumor microenvironment to produce
, which is considered to be a T1 developer for MRI due to its occupation of five unpaired 3d electrons. Thus, a 7.0-T small-animal MRI system was used to evaluate the tumor-targeting and responsive degradation abilities of
in vitro. Weak MRI signals were observed for
in a pH 7.4 solution, whereas the concentration-dependent enhancement of MRI signals was observed for
in a pH 6.0 solution containing GSH or
(Figure 6E), confirming the NPs’ responsive degradation in the tumor microenvironment. Longitudinal relaxivity coefficients for M-
ICG in solutions at
containing
and pH 6.0 containing GSH were
, and
, respectively (Figure 6F). These results suggest that
ICG releases
in response to the tumor microenvironment, which enables tumor diagnosis by MRI. To verify this effect in vivo, MRI signals were recorded at 0,30 , and 60 min after the intratumoral injection of
. Clear MRI signals were observed at 30 min after injection, and their intensity increased gradually over time (Figure 6G). Subsequently, we evaluated MRI effects at tumor sites in vivo after tail vein injection of
. No significant difference was

Figure 6 (A) In-vivo fluorescence imaging of HeLa tumor-bearing mice at different timepoints after the intravenous injection of
@ICG and M-HMnO2@ICG, with the subcutaneous tumor area indicated by a white dashed line. (B) Ex-vivo imaging of tumors and major organs collected from these mice at 72 h after injection. (C) Quantification of fluorescence at tumor sites after injection. (D) Mn content in tumor tissues at different timepoints after the intravenous injection of M-HMnO2 @ICG. (E) TI-weighted MR images of M-
@ICG dissolved under different pH and redox conditions. (
) Longitudinal TI relaxation rates versus
concentrations under different conditions. (
) In-vivo MR images of HeLa tumor-bearing mice at different timepoints after the intratumoral injection of M-HMnO2@ICG, with the subcutaneous tumor area indicated by a red dashed line. (
) In-vivo TI-weighted MR images were obtained 24 h after the tail vein injection of M-HMnO2@ICG, with the subcutaneous tumor area indicated by a red dashed line. (I) Photothermograms of HeLa tumor-bearing mice in different treatment groups under laser irradiation (
).
observed between the tumor tissues before M-
@ICG injection and other tissues. The T1-weighted MRI signals of the tumor tissues were significantly enhanced at 24 h after injection (Figure 6H), further indicating that NPs effectively accumulated and released
at the tumor sites. Taking advantage of the photothermal conversion ability of
@ICG, we also monitored the NPs’ tumor-targeting enrichment and photothermal properties in vivo using NIR thermography. PBS,
, and
were injected via the tail vein into tumor-bearing mice, and laser irradiation (
) was performed for 3 min 24 h later. Compared with PBS (control), M-
@ICG and
@ICG significantly increased the tumor tissue temperature, indicating that the NPs had good photothermal conversion abilities in vivo. The photothermal conversion effect of
was stronger than that of
vs
, Figure 6I) due to the former’s stronger tumor-targeting ability.
In-Vivo Antitumor Treatment and Biosafety
The antitumor effects of
were evaluated in vivo. When the subcutaneous graft tumor volume had reached
, the tumor-bearing mice were divided randomly into six groups (PBS, NIR, ICG + NIR, HMnO2 @ICG,
@ICG + NIR, and M-HMnO2 @ICG + NIR). The treatments were administered by tail vein injection on days 0 and 5 , and 3 min laser irradiation of the tumor regions was performed at 24 h after injection (Figure 7A). The body weights of the mice and the tumor volumes were monitored at 2 -day intervals for 14 days after the first injection. The body weights of the mice did not change significantly over time in any group, indicating that no treatment had an acute toxic effect (Figure 7B). The tumor volumes increased rapidly over the 14 days in the control and NIR groups (Figure 7C), indicating that cervical cancer is extremely proliferative and that laser irradiation alone has no therapeutic

Figure 7 (A) Schematic diagram of the treatment of tumor-bearing mice. Mouse body weights (B) and relative tumor volumes (C). (D) Photographs of tumors collected from the mice on day 14 after intravenous injection. (E) Tumor tissue weights. Data are expressed as mean
SD (
). **P < 0.0I, ***P < 0.00I. (F-H) H&E, and TUNEL staining and immunofluorescence images of HIF-I
(green; blue, nuclei) in tumor tissues collected after treatment (scale bar:
). (I-L) Post-treatment alanine aminotransferase (ALT), aspartate aminotransferase (AST), blood urea nitrogen (BUN), creatinine (CRE), total cholesterol (TC), triglyceride (TG), albumin (ALB), and total protein (TP) levels in HeLa tumor-bearing mice. (1) PBS group, (2) NIR group, (3)
@ICG group, (4) ICG + NIR group, (5)
@ICG + NIR group, (6) M-HMnO2 @ICG + NIR group. Error bars represent results from three measurements.
effect on it. The therapeutic effect was limited in the
-alone group, indicating that CDT alone is not effective. Similarly, poor tumor inhibition was observed in the ICG + NIR group, indicating that PTT and PDT via ICG alone is not sufficient to inhibit tumor growth under hypoxic conditions. A significant tumor inhibitory effect was observed in the
NIR group relative to the other groups, due to homologous targeting to enhance tumor accumulation and PDT/CDT/PTT synergism. The mice were executed after treatment, and the tumor tissues were collected for photography (Figure 7D) and weighing (Figure 7E). The results were consistent with the in-vivo observations, indicating that M-
NIR had the strongest therapeutic effect.
To further validate the synergistic strategy for PDT enhancement, we examined in-vivo hypoxia levels via immunofluorescence staining of mouse tumor tissue sections for HIF-1
. Due to hypoxia in the tumor microenvironment, the PBS and NIR groups showed strong green fluorescence. Green fluorescence (and thus HIF-1
expression) was significantly reduced in the
group, suggesting that these NPs could enhance PDT. Fluorescence was also reduced in the
group relative to the control group (Figure 7F), attributable to the enhancement of PDT by self-oxygenation and CDT by the warming effect of photothermal conversion. H&E staining of the tumor tissues revealed the apoptosis of almost all tumor cells in the
group (Figure 7G). TUNEL analysis showed certain degrees of apoptosis in the ICG,
, and
NIR groups relative to the control and NIR groups, with the strongest apoptosis-indicating fluorescence observed in the
@ ICG + NIR group (Figure 7H). Based on these findings, as well as preferential accumulation at tumor sites and effective, homologous, and passive tumor targeting due to NP encapsulation, M-
ICG + NIR contributed to the synergistic antitumor effect of CDT/PTT/PDT.
Serum biochemical indexes did not change in any treatment group (Figure 7I-L), indicating that the treatments had excellent biosafety. H&E staining of major organs revealed no significant morphological change or inflammatory infiltration (Figure S13), confirming the long-term biosafety of the nanomaterials. The in-vivo antitumor treatment effects were consistent with the in-vitro results.
Conclusion
In this study, we used hollow mesoporous
as a carrier to construct a simple, economical, green, and convenient nanoplatform for efficient ICG loading. We demonstrated that the
degraded responsively in the tumor microenvironment to effectively release aggregated ICG, consume intracellular GSH in tumor cells, and produce Fenton-like effects while catalyzing
production in tumor cells for sensitization to ICG-mediated PDT under laser irradiation. In addition, the good photothermal properties of ICG contributed to the enhancement of ROS-generating antitumor strategies. The
@ICG NPs homologously targeted tumor cells and immune escape due to their HeLa cell membrane surface coatings. We systematically validated the good antitumor effects of M-HMnO
@ICG at the in-vivo and in-vitro levels. We designed the nanoplatform to enable turn-on with MRI and accurate guidance with fluorescence and photothermal imaging. Thus, the
NPs offer a new strategy for the active targeting of cervical cancer via synergistically enhancing PTT/PDT/CDT and the use of the tumor cell membrane camouflage. As multi-modal imaging-guided tumor microenvironment-responsive nanoplatforms, they provide new hope for the effectiveness of ROS-related treatment modalities.
Acknowledgments
This work was supported by grants-in-aid for scientific research from the National Natural Science Foundation of China (number U20A20339), the National Natural Science Foundation of China (number 82271880).
Disclosure
The authors report no conflicts of interest in this work.
References
- Sung H, Ferlay J, Siegel RL, et al. Global Cancer Statistics 2020: GLOBOCAN estimates of incidence and mortality worldwide for 36 cancers in 185 countries. CA. 2021;71(3):209-249. doi:10.3322/caac. 21660
- Abu-Rustum NR, Yashar CM, Arend R, et al. NCCN Guidelines
insights: cervical cancer, version 1.2024. J National Compr Cancer Network. 2023;21(12):1224-1233. doi:10.6004/jnccn.2023.0062 - Iwata T, Machida H, Matsuo K, et al. The validity of the subsequent pregnancy index score for fertility-sparing trachelectomy in early-stage cervical cancer. Fertil Sterility. 2021;115(5):1250-1258. doi:10.1016/j.fertnstert.2020.09.162
- Slama J, Runnebaum IB, Scambia G, et al. Analysis of risk factors for recurrence in cervical cancer patients after fertility-sparing treatment: the FERTIlity Sparing Surgery retrospective multicenter study. Am J Clin Exp Obstet Gynecol. 2023;228(4):443.e441-443.e410. doi:10.1016/j. ajog.2022.11.1295
- Zeien J, Qiu W, Triay M, et al. Clinical implications of chemotherapeutic agent organ toxicity on perioperative care. Biomed Pharmacother. 2022;146:112503. doi:10.1016/j.biopha.2021.112503
- Wang X, Liu S, Guan Y, Ding J, Ma C, Xie Z. Vaginal drug delivery approaches for localized management of cervical cancer. Adv Drug Delivery Rev. 2021;174:114-126. doi:10.1016/j.addr.2021.04.009
- Luo L, Zhou H, Wang S, et al. The application of nanoparticle-based imaging and phototherapy for female reproductive organs diseases. Small. 2023:e2207694. doi:10.1002/smll. 202207694
- He P, Yang G, Zhu D, et al. Biomolecule-mimetic nanomaterials for photothermal and photodynamic therapy of cancers: bridging nanobiotechnology and biomedicine. J Nanobiotechnology. 2022;20(1):483. doi:10.1186/s12951-022-01691-4
- Li X, Lovell JF, Yoon J, Chen X. Clinical development and potential of photothermal and photodynamic therapies for cancer. Nat Rev Clin Oncol. 2020;17(11):657-674. doi:10.1038/s41571-020-0410-2
- Jung HS, Verwilst P, Sharma A, Shin J, Sessler JL, Kim JS. Organic molecule-based photothermal agents: an expanding photothermal therapy universe. Chem Soc Rev. 2018;47(7):2280-2297. doi:10.1039/c7cs00522a
- Seung Lee J, Kim J, Y-s Y, T-i K. Materials and device design for advanced phototherapy systems. Adv Drug Delivery Rev. 2022;186. doi:10.1016/j. addr.2022.114339
- Li S, Meng X, Peng B, et al. Cell membrane-based biomimetic technology for cancer phototherapy: mechanisms, recent advances and perspectives. Acta Biomater. 2024;174:26-48. doi:10.1016/j.actbio.2023.11.029
- Zhong YT, Cen Y, Xu L, Li SY, Cheng H. Recent progress in carrier-free nanomedicine for tumor phototherapy. Adv Healthc Mater. 2023;12(4): e2202307. doi:10.1002/adhm. 202202307
- Liu Y, Bhattarai P, Dai Z, Chen X. Photothermal therapy and photoacoustic imaging via nanotheranostics in fighting cancer. Chem Soc Rev. 2019;48 (7):2053-2108. doi:10.1039/c8cs00618k
- Nasseri B, Turk M, Kosemehmetoglu K, et al. The pimpled gold nanosphere: a superior candidate for plasmonic photothermal therapy. Int J Nanomed. 2020;15:2903-2920. doi:10.2147/ijn.S248327
- Meng Z, Xue H, Wang T, et al. Aggregation-induced emission photosensitizer-based photodynamic therapy in cancer: from chemical to clinical. J Nanobiotechnology. 2022;20(1):344. doi:10.1186/s12951-022-01553-z
- Xu X, Huang B, Zeng Z, et al. Broaden sources and reduce expenditure: tumor-specific transformable oxidative stress nanoamplifier enabling economized photodynamic therapy for reinforced oxidation therapy. Theranostics. 2020;10(23):10513-10530. doi:10.7150/thno. 49731
- Wang R, Li X, Yoon J. Organelle-targeted photosensitizers for precision photodynamic therapy. ACS Appl Mater Interfaces. 2021;13 (17):19543-19571. doi:10.1021/acsami.1c02019
- Overchuk M, Weersink RA, Wilson BC, Zheng G. Photodynamic and photothermal therapies: synergy opportunities for nanomedicine. ACS Nano. 2023;17(9):7979-8003. doi:10.1021/acsnano.3c00891
- Wang Y, Luo S, Wu Y, et al. Highly penetrable and on-demand oxygen release with tumor activity composite nanosystem for photothermal/ photodynamic synergetic therapy. ACS Nano. 2020;14(12):17046-17062. doi:10.1021/acsnano.0c06415
- Kong C, Chen X. Combined photodynamic and photothermal therapy and immunotherapy for cancer treatment: a review. Int
Nanomed. 2022;17:6427-6446. doi:10.2147/ijn.S388996 - Agostinis P, Berg K, Cengel KA, et al. Photodynamic therapy of cancer: an update. CA. 2011;61(4):250-281. doi:10.3322/caac.20114
- Cao W, Zhu Y, Wu F, et al. Three birds with one stone: acceptor engineering of hemicyanine dye with NIR-II emission for synergistic photodynamic and photothermal anticancer therapy. Small. 2022;18(49):e2204851. doi:10.1002/smll. 202204851
- Wu P, Zhu Y, Chen L, Tian Y, Xiong H. A fast-responsive OFF-ON Near-infrared-II fluorescent probe for in vivo detection of hypochlorous acid in rheumatoid arthritis. Anal Chem. 2021;93(38):13014-13021. doi:10.1021/acs.analchem.1c02831
- Wu P, Zhu Y, Liu S, Xiong H. Modular design of high-brightness ph-activatable near-infrared bodipy probes for noninvasive fluorescence detection of deep-seated early breast cancer bone metastasis: remarkable axial substituent effect on performance. ACS Cent Sci. 2021;7(12):2039-2048. doi:10.1021/acscentsci.1c01066
- Porcu EP, Salis A, Gavini E, Rassu G, Maestri M, Giunchedi P. Indocyanine green delivery systems for tumour detection and treatments. Biotechnol Adv. 2016;34(5):768-789. doi:10.1016/j.biotechadv.2016.04.001
- Sun X, He G, Xiong C, et al. One-pot fabrication of hollow porphyrinic mof nanoparticles with ultrahigh drug loading toward controlled delivery and synergistic cancer therapy. ACS Appl Mater Interfaces. 2021;13(3):3679-3693. doi:10.1021/acsami.0c20617
- Jaiswal S, Roy R, Dutta SB, et al. Role of doxorubicin on the loading efficiency of ICG within silk fibroin nanoparticles. ACS Biomater Sci Eng. 2022;8(7):3054-3065. doi:10.1021/acsbiomaterials.1c01616
- Chaudhary Z, Khan GM, Abeer MM, et al. Efficient photoacoustic imaging using indocyanine green (ICG) loaded functionalized mesoporous silica nanoparticles. Biomater Sci. 2019;7(12):5002-5015. doi:10.1039/c9bm00822e
- Ma Y, Chen L, Li X, et al. Rationally integrating peptide-induced targeting and multimodal therapies in a dual-shell theranostic platform for orthotopic metastatic spinal tumors. Biomaterials. 2021:275. doi:10.1016/j.biomaterials.2021.120917
- Sun Y, Wang Y, Liu Y, et al. Intelligent tumor microenvironment-activated multifunctional nanoplatform coupled with turn-on and always-on fluorescence probes for imaging-guided cancer treatment. ACS Appl Mater Interfaces. 2021;13(45):53646-53658. doi:10.1021/acsami.1c17642
- Fang C, Yan P, Ren Z, et al. Multifunctional MoO2-ICG nanoplatform for 808 nm -mediated synergetic photodynamic/photothermal therapy. Appl. Mater. Today. 2019;15:472-481. doi:10.1016/j.apmt.2019.03.008
- Deng K, Hou Z, Deng X, Yang P, Li C, and Lin J. Enhanced antitumor efficacy by 808 nm laser-induced synergistic photothermal and photodynamic therapy based on a indocyanine-green-attached W18O49 nanostructure. Adv Funct Mater. 2015;25(47):7280-7290. doi:10.1002/ adfm. 201503046
- Xue P, Yang R, Sun L, et al. Indocyanine green-conjugated magnetic prussian blue nanoparticles for synchronous photothermal/photodynamic tumor therapy. Nano-Micro Lett. 2018;10(4):74. doi:10.1007/s40820-018-0227-z
- Fukasawa T, Hashimoto M, Nagamine S, et al. Fabrication of ICG dye-containing particles by growth of polymer/salt aggregates and measurement of photoacoustic signals. Chem Lett. 2014;43(4):495-497. doi:10.1246/cl.131088
- Yu J, Javier D, Yaseen MA, et al. Self-assembly synthesis, tumor cell targeting, and photothermal capabilities of antibody-coated indocyanine green nanocapsules. J Am Chem Soc. 2010;132(6):1929-1938. doi:10.1021/ja908139y
- Sun Q, Wang Z, Liu B, et al. Self-generation of oxygen and simultaneously enhancing photodynamic therapy and MRI effect: an intelligent nanoplatform to conquer tumor hypoxia for enhanced phototherapy. Chem Eng J. 2020:390. doi:10.1016/j.cej.2020.124624
- Huang P-Y, Zhu -Y-Y, Zhong H, et al. Autophagy-inhibiting biomimetic nanodrugs enhance photothermal therapy and boost antitumor immunity. Biomater Sci. 2022;10(5):1267-1280. doi:10.1039/d1bm01888d
- Chen X, Zhao C, Liu D, et al. Intelligent Pd1.7Bi@CeO2 nanosystem with dual-enzyme-mimetic activities for cancer hypoxia relief and synergistic photothermal/photodynamic/chemodynamic therapy. ACS Appl Mater Interfaces. 2023;15(18):21804-21818. doi:10.1021/acsami.3c00056
- Cheng Y, Wen C, Sun YQ, Yu H, Yin XB. Mixed-Metal MOF-derived hollow porous nanocomposite for trimodality imaging guided reactive oxygen species-augmented synergistic therapy. Adv Funct Mater. 2021;31(37):2. doi:10.1002/adfm.202104378.
- Yu J, Yaseen MA, Anvari B, Wong MS. Synthesis of near-infrared-absorbing nanoparticle-assembled capsules. Chem Mater. 2007;19 (6):1277-1284. doi:10.1021/cm062080x
- Zeng W, Zhang H, Deng Y, et al. Dual-response oxygen-generating MnO2 nanoparticles with polydopamine modification for combined photothermal-photodynamic therapy. Chem Eng J. 2020:389. doi:10.1016/j.cej.2020.124494
- Liu X, Li R, Zhou Y, et al. An all-in-one nanoplatform with near-infrared light promoted on-demand oxygen release and deep intratumoral penetration for synergistic photothermal/photodynamic therapy. J Colloid Interface Sci. 2022;608:1543-1552. doi:10.1016/j.jcis.2021.10.082
- Gao J, Qin H, Wang F, et al. Hyperthermia-triggered biomimetic bubble nanomachines. Nat Commun. 2023;14(1):4867. doi:10.1038/s41467-023-40474-9
- Xi Y, Xie X, Peng Y, Liu P, Ding J, Zhou W. DNAzyme-adsorbed polydopamine@MnO2 core-shell nanocomposites for enhanced photothermal therapy via the self-activated suppression of heat shock protein 70. Nanoscale. 2021;13(9):5125-5135. doi:10.1039/d0nr08845e
- Sun W, Xu Y, Yao Y, et al. Self-oxygenation mesoporous MnO2 nanoparticles with ultra-high drug loading capacity for targeted arteriosclerosis therapy. J Nanobiotechnology. 2022;20(1):88. doi:10.1186/s12951-022-01296-x
- Gostynski R, Conradie J, Erasmus E. Significance of the electron-density of molecular fragments on the properties of manganese(iii)
-diketonato complexes: an XPS and DFT study. RSC Adv. 2017;7(44):27718-27728. doi:10.1039/c7ra04921h - Quan B, S-H Y, Chung DY, et al. Single source precursor-based solvothermal synthesis of heteroatom-doped graphene and its energy storage and conversion applications. Sci Rep. 2014;4:5639. doi:10.1038/srep05639
- Liu J, Li RS, Zhang L, et al. Enzyme-activatable polypeptide for plasma membrane disruption and antitumor immunity elicitation. Small. 2023;19 (24):e2206912. doi:10.1002/smll. 202206912
- Xu B, Zeng F, Deng J, et al. A homologous and molecular dual-targeted biomimetic nanocarrier for EGFR-related non-small cell lung cancer therapy. Bioact Mater. 2023;27:337-347. doi:10.1016/j.bioactmat.2023.04.005
- Fan Y, Cui Y, Hao W, et al. Carrier-free highly drug-loaded biomimetic nanosuspensions encapsulated by cancer cell membrane based on homology and active targeting for the treatment of glioma. Bioact Mater. 2021;6(12):4402-4414. doi:10.1016/j.bioactmat.2021.04.027
- Du X, Zhang Y, Zhang Y, et al. Cancer cell membrane camouflaged biomimetic nanosheets for enhanced chemo-photothermal-starvation therapy and tumor microenvironment remodeling. Appl Mater Today. 2022;29. doi:10.1016/j.apmt.2022.101677
- Guan S, Liu X, Li C, et al. Intracellular mutual amplification of oxidative stress and inhibition multidrug resistance for enhanced sonodynamic/ chemodynamic/chemo therapy. Small. 2022;18(13):e2107160. doi:10.1002/smll. 202107160
International Journal of Nanomedicine
Publish your work in this journal
The International Journal of Nanomedicine is an international, peer-reviewed journal focusing on the application of nanotechnology in diagnostics, therapeutics, and drug delivery systems throughout the biomedical field. This journal is indexed on PubMed Central, MedLine, CAS, SciSearch
, Current Contents
/Clinical Medicine, Journal Citation Reports/Science Edition, EMBase, Scopus and the Elsevier Bibliographic databases. The manuscript management system is completely online and includes a very quick and fair peer-review system, which is all easy to use. Visit http:// www.dovepress.com/testimonials.php to read real quotes from published authors.
Submit your manuscript here: https://www.dovepress.com/international-journal-of-nanomedicine-journal
