DOI: https://doi.org/10.1038/s41586-024-07130-8
PMID: https://pubmed.ncbi.nlm.nih.gov/38418880
تاريخ النشر: 2024-02-28
المؤلف: Xiangyun Yin وآخرون
الموضوع الرئيسي: السائل الدماغي الشوكي واستسقاء الرأس
نقاش
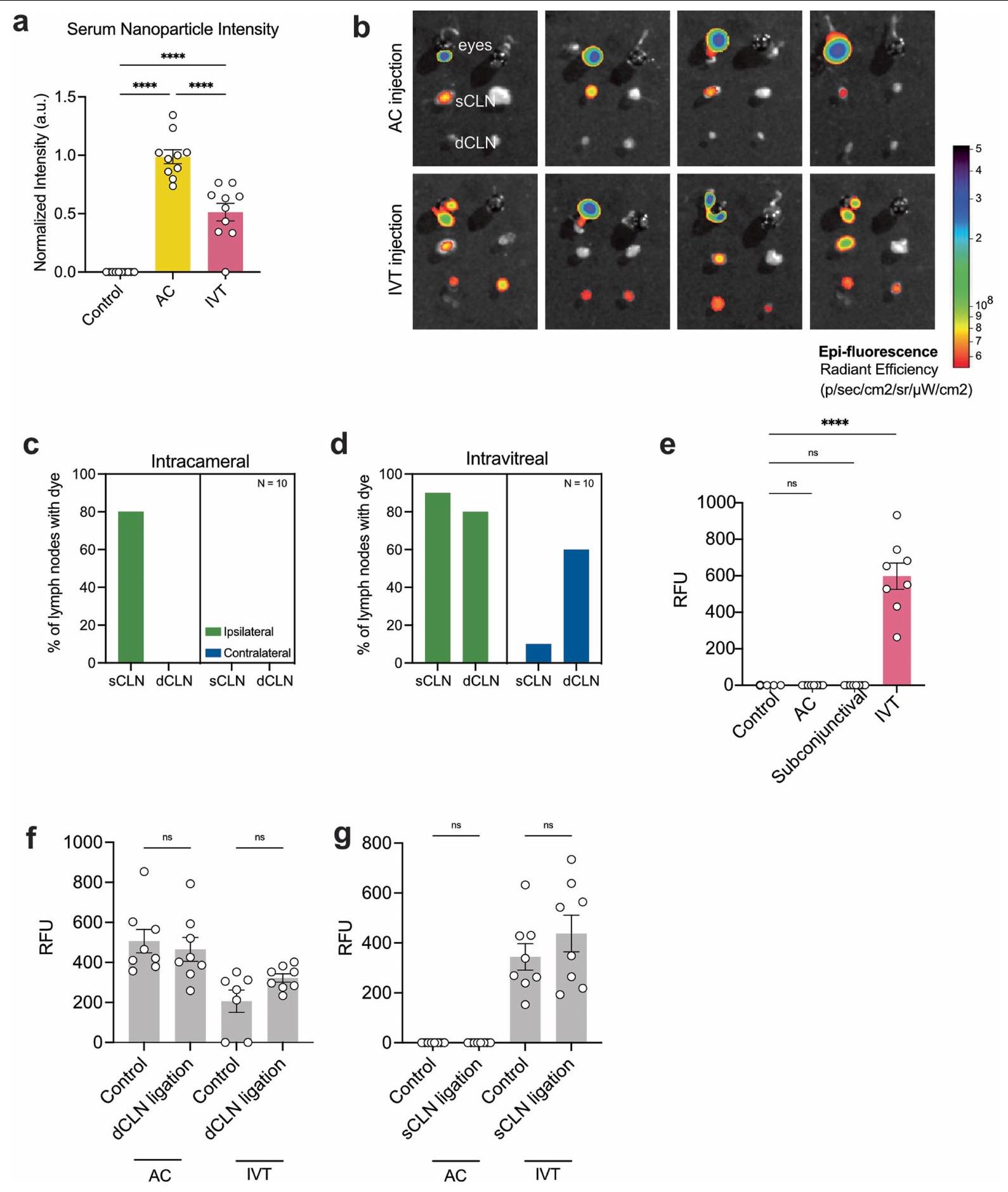
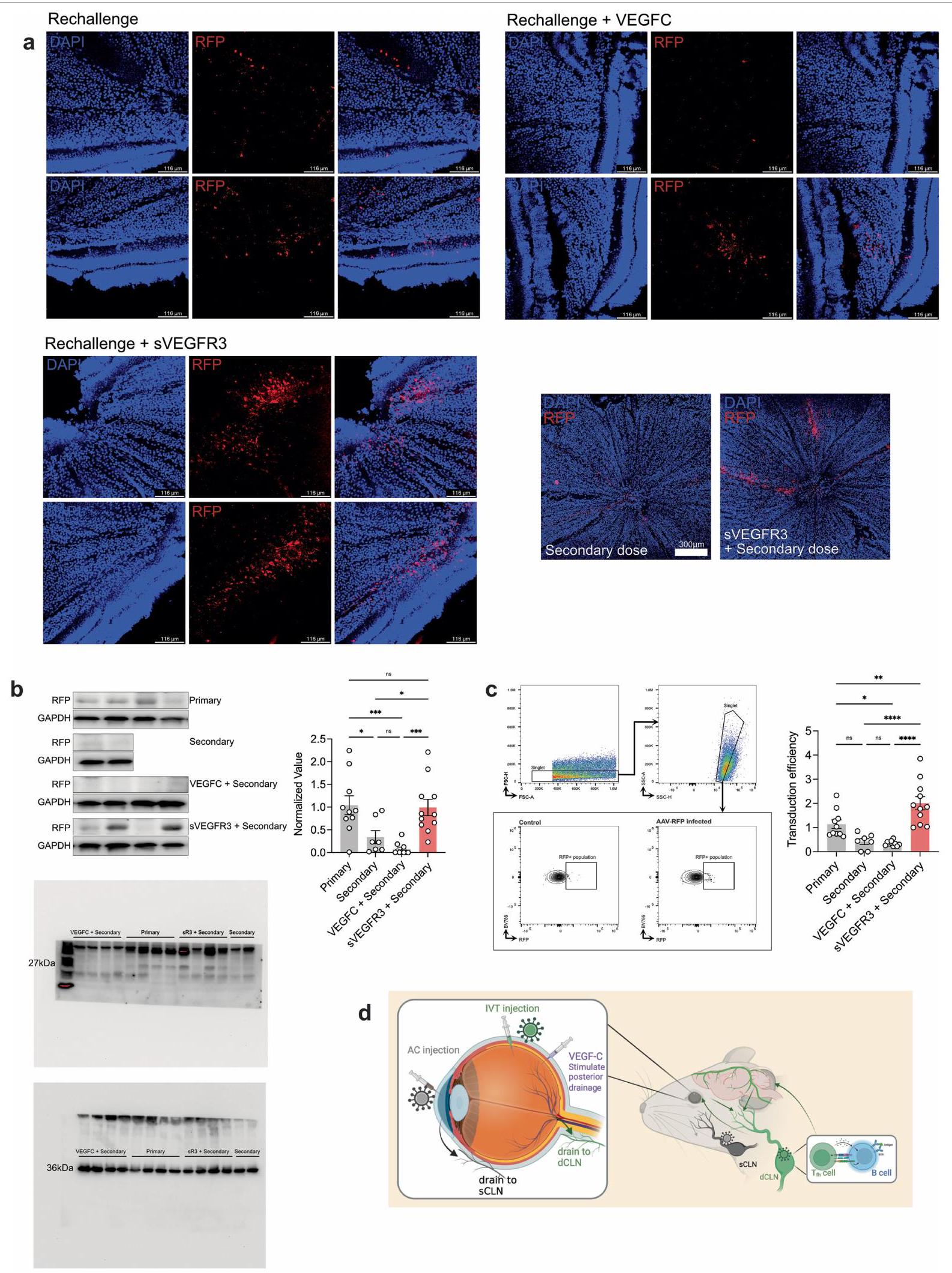
تسلط الأبحاث الضوء على وجود نظام تصريف لمفاوي فريد في الحجرة الخلفية للعين، والذي يتصل بالجهاز العصبي المركزي (CNS) عبر العقد اللمفاوية العنقية العميقة (dCLNs). تُظهر هذه الدراسة أن التحصين من خلال الطريق الزجاجي (IVT) يُحفز بشكل فعال استجابات مناعية محلية في الجهاز العصبي المركزي، تتوسطها خلايا CD4+ T وخلايا B، والتي تعتبر حاسمة للحماية ضد التحديات الفيروسية مثل HSV-2. ومن الجدير بالذكر أنه بينما يمكن أن تولد كل من التحصينات في الحجرة الأمامية (AC) و IVT خلايا B في المركز الجرثومي، فإن التحصين عبر IVT فقط يؤدي إلى استجابات مناعية كبيرة في dCLNs، مما يبرز أهمية هذه المسار في مناعة الجهاز العصبي المركزي.
بالإضافة إلى ذلك، تكشف النتائج أن غمد العصب البصري يحتوي على لمفاويات وظيفية تسهل تصريف الجزيئات الكبيرة من الجسم الزجاجي إلى dCLNs. هذه الشبكة اللمفاوية محفوظة تطوريًا عبر الأنواع وتلعب دورًا حاسمًا في تعديل الاستجابات المناعية، خاصة في سياق العلاجات الجينية باستخدام الفيروسات المرتبطة بالأدينوفيروس (rAAV). تقترح الدراسة أن تعطيل هذا النظام اللمفاوي يمكن أن يعزز فعالية إدارات rAAV المتكررة، مما يتحدى الرؤية التقليدية للامتياز المناعي في العين ويقترح الجسم الزجاجي كمسار قابل للاستخدام لاستثارة مناعة الجهاز العصبي المركزي. بشكل عام، يمكن أن تُفيد هذه الرؤى استراتيجيات علاجية لمجموعة متنوعة من أمراض الجهاز العصبي المركزي من خلال الاستفادة من نظام تصريف اللمفاوي في العين.
DOI: https://doi.org/10.1038/s41586-024-07130-8
PMID: https://pubmed.ncbi.nlm.nih.gov/38418880
Publication Date: 2024-02-28
Author(s): Xiangyun Yin et al.
Primary Topic: Cerebrospinal fluid and hydrocephalus
Discussion
The research highlights the existence of a unique lymphatic drainage system in the posterior compartment of the eye, which connects to the central nervous system (CNS) via deep cervical lymph nodes (dCLNs). This study demonstrates that immunization through the intravitreal (IVT) route effectively induces localized immune responses in the CNS, mediated by CD4+ T cells and B cells, which are crucial for protection against viral challenges such as HSV-2. Notably, while both anterior chamber (AC) and IVT immunizations can generate germinal center B cells, only IVT immunization leads to significant immune responses in dCLNs, underscoring the importance of this drainage pathway for CNS immunity.
Additionally, the findings reveal that the optic nerve sheath contains functional lymphatics that facilitate the drainage of macromolecules from the vitreous humor to the dCLNs. This lymphatic network is evolutionarily conserved across species and plays a critical role in modulating immune responses, particularly in the context of gene therapies using adeno-associated viruses (rAAV). The study suggests that disrupting this lymphatic system can enhance the efficacy of repeated rAAV administrations, challenging the traditional view of immune privilege in the eye and proposing the vitreous as a viable route for eliciting CNS immunity. Overall, these insights could inform therapeutic strategies for various CNS diseases by leveraging the eye’s lymphatic drainage system.
