-
مؤشرات وحدود علاج التقويم الشفاف: دراسة توافق دولي معدلة باستخدام طريقة دلفي Indications and limits of clear aligner therapy: an international modified Delphi consensus study
الخلفية كانت أهداف هذه الدراسة جمع توافق الخبراء حول الجوانب الأساسية لعلاج التقويم الشفاف (CAT) وتحديد مجالات البحث التي تحتاج إلى مزيد من التحقيق. المواد والأساليب قامت لجنة توجيهية بإجراء اختيار الأدبيات وتجميع قائمة من 25 بيانًا. استخدمت هذه الدراسة طريقة دلفي المعدلة التي تشمل مجموعة من 23 خبيرًا دوليًا في تقويم الأسنان. تم التحقيق…
-
إرشادات الممارسة السريرية من المستوى S3 في طب الأسنان الداخلي: عملية وتوصيات الجمعية الأوروبية لطب الأسنان الداخلي Endodontic S3-level clinical practice guidelines: the European Society of Endodontology process and recommendations

نشرت الجمعية الأوروبية لطب الأسنان الجذري (ESE) إرشادات جودة في عام 2006؛ ومع ذلك، لم يتم مراجعتها منذ ذلك الحين. تماشيًا مع عملية إرشادية متطورة، تم نشر أول إرشادات سريرية من المستوى S3 في طب الأسنان الجذري من قبل ESE في عام 2023. كان الهدف هو تطوير إرشادات من المستوى S3 لإدارة الأمراض الجذرية باستخدام…
-
عبء الأمراض اللثوية العالمي بين السكان في سن العمل من 1990 إلى 2021: نتائج دراسة العبء العالمي للأمراض 2021 Global burden of periodontal diseases among the working-age population from 1990–2021: results from the Global Burden of Disease Study 2021

خلفية تمثل الأمراض اللثوية بين الأفراد في سن العمل ( سنوات) تحديًا صحيًا عالميًا كبيرًا، يؤثر على صحة الفم، وجودة الحياة، والإنتاجية الاقتصادية. تم تعريفها وفقًا لإطار العبء العالمي للأمراض (GBD) لعام 2021، تشمل الأمراض اللثوية في هذه الدراسة أعراضًا مثل رائحة الفم الكريهة، وتغير إحساس التذوق، ونزيف اللثة العرضي الذي لا يؤثر على الأنشطة…
-
العبء العالمي والاتجاهات المتعلقة بالاضطرابات الفموية بين المراهقين والشباب (من 10 إلى 24 عامًا) من 1990 إلى 2021 Global burden and trends of oral disorders among adolescent and young adult (10–24 years old) from 1990 to 2021

الهدف: تحديد الأنماط والاتجاهات في العبء العالمي والإقليمي والوطني للأمراض الفموية بين المراهقين والشباب (AYA) من 1990 إلى 2021. الطرق: هذه دراسة وبائية رصدية تحللت انتشار الأمراض الفموية سنويًا وسنوات الحياة المعدلة حسب الإعاقة (DALYs) للأمراض الفموية – بما في ذلك تسوس الأسنان، وأمراض اللثة، وفقدان الأسنان، وغيرها من الحالات الفموية – بين المراهقين والشباب…
-
توقع نتائج جراحة الفك العلوي كصور جانبية بعد العملية باستخدام الشبكات العصبية البيانية ونماذج الانتشار Predicting orthognathic surgery results as postoperative lateral cephalograms using graph neural networks and diffusion models

إن-هوان كيم¹، جيهون جونغ¹،2، جون-سيك كيم¹، جيسوب ليم جين-هيونغ تشو ميهي هونغ كيونغ-هوا كانغ مينجي كيم سو-جونغ كيم يون-جي كيم سانغ-جين سونغ يونغ هو كيم سونغ-هون ليم سيوونغ-هاك بايك جايوو بارك (1) ونامكوك كيم (1)
-
الهيدروجيل القابل للحقن مع إطلاق الدواء المحفز بواسطة أنواع الأكسجين التفاعلية يمكّن من التوصيل المشترك لعامل مضاد للبكتيريا وجزيئات نانوية مضادة للالتهابات لعلاج التهاب اللثة Injectable hydrogels with ROS-triggered drug release enable the co-delivery of antibacterial agent and anti-inflammatory nanoparticle for periodontitis treatment

التهاب اللثة، وهو مرض التهابي مزمن تسببه البكتيريا، يتميز بتراكم أنواع الأكسجين التفاعلية (ROS) في مناطق محددة، مما يؤدي إلى استجابة التهابية، والتي بدورها تؤدي إلى تدمير الأنسجة الداعمة للثة. لذلك، فإن استخدام مضادات البكتيريا، والتخلص من ROS، وتقليل الاستجابة الالتهابية، وتنظيم البيئة الدقيقة للثة، وتخفيف امتصاص العظم السنخي هي طرق فعالة لعلاج التهاب اللثة.…
-
التبييض الداخلي باستخدام أكسالات الكالسيوم وإشعاع الليزر لإدارة تغيرات اللون الناتجة عن تجميع ثلاثي أكسيد المعادن Internal bleaching with calcium oxalate and laser irradiation for managing discolorations induced by mineral trioxide aggregate

الهدف: درست هذه الدراسة المختبرية تأثير دمج 1% و 3% و 5% من أكسالات الكالسيوم في 15% من بيروكسيد الهيدروجين , مع وبدون تنشيط الليزر، على تبييض الأسنان المتغيرة اللون بسبب تجميع ثلاثي المعادن (MTA). الطرق: تمت إزالة نسيج اللب من 80 سن قاطع بقر، وتم وضع سدادة MTA على عمق 2 مم تحت نقطة…
-
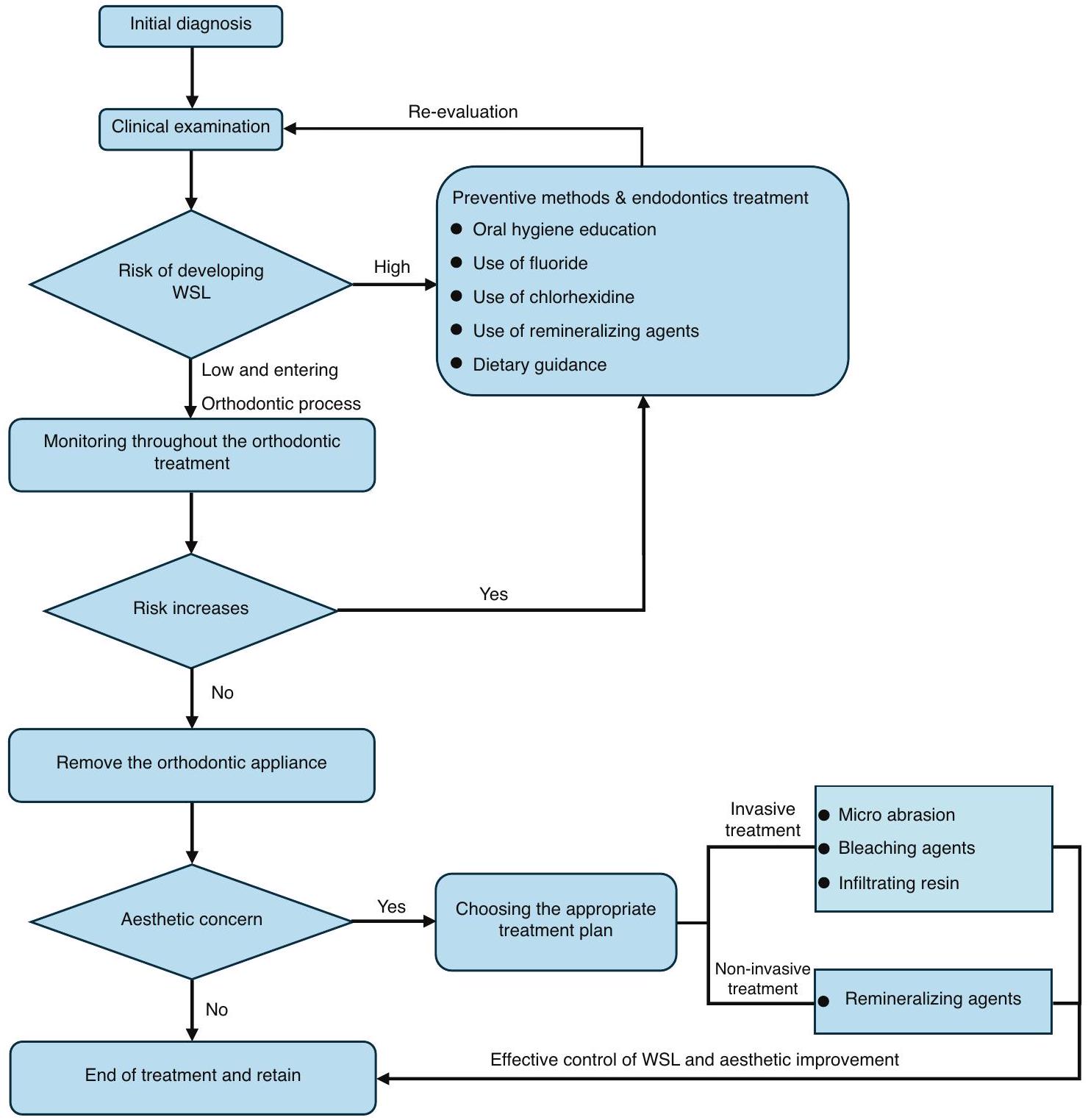
إجماع الخبراء على الوقاية وعلاج إزالة المعادن من المينا في علاج تقويم الأسنان Expert consensus on the prevention and treatment of enamel demineralization in orthodontic treatment

إزالة المعادن من المينا، وتكوين آفات البقع البيضاء، هي مشكلة شائعة في علاج تقويم الأسنان السريري. ظهور آفات البقع البيضاء لا يؤثر فقط على نسيج وصحة الأنسجة الصلبة للأسنان، بل يؤثر أيضًا على صحة وجمالية الأسنان بعد علاج تقويم الأسنان. تتضمن الوقاية والتشخيص والعلاج من آفات البقع البيضاء التي تحدث خلال عملية علاج تقويم الأسنان…
-
عبء أمراض اللثة لدى البالغين الشباب Burden of periodontal diseases in young adults

هدفنا هو تقديم نظرة شاملة على العبء العالمي لأمراض اللثة بين البالغين الشباب خلال الفترة من 1990 إلى 2019. اعتبرت التحليل عوامل مختلفة مثل العمر والجنس والدولة ومؤشر السوسيوديموغرافي (SDI). استخدمت هذه الدراسة قاعدة بيانات GBD 2019 لفحص الاتجاهات في كل من معدلات الإصابة وسنوات الحياة المعدلة حسب الإعاقة (DALY) لأمراض اللثة بين البالغين الشباب…

