DOI: https://doi.org/10.1038/s41586-024-08087-4
PMID: https://pubmed.ncbi.nlm.nih.gov/39478210
تاريخ النشر: 2024-10-30
المؤلف: Chia-Kuei Mo وآخرون
الموضوع الرئيسي: علم الأحياء الرياضي ونمو الأورام
طرق
في هذا القسم، يوضح المؤلفون الطرق التجريبية والتحليلية المستخدمة في دراستهم. تم إجراء تحليلات البيانات باستخدام R و Python، مع تقييم الأهمية من خلال اختبارات إحصائية متنوعة، بما في ذلك اختبار ويلكوكسون للاختلافات المرتبة واختبار ارتباط بيرسون، مع عتبة $p < 0.05$ للدلالة. شمل معالجة بيانات تسلسل الإكسوم الكامل (WES) معالجة مسبقة لملفات FASTQ باستخدام trimGalore، ومحاذاتها إلى الجينوم المرجعي البشري GRCh38 باستخدام BWA-mem، وتحويل الناتج إلى تنسيق BAM باستخدام samtools. تم بعد ذلك فرز ملفات BAM، وتم وضع علامات على النسخ المكررة، وفهرستها. لإجراء استدعاء الطفرات، استخدم المؤلفون خط أنابيب Somaticwrapper، الذي يدمج عدة مستدعين (Strelka و MUTECT و VarScan و Pindel) لتحديد الطفرات الجسدية. تم الاحتفاظ بالمتغيرات أحادية النوكليوتيد (SNVs) إذا تم استدعاؤها من قبل اثنين على الأقل من المستدعين الثلاثة المحددين، بينما تم تصفية الإدخالات والحذف (indels) بالمثل. تضمنت المعايير الإضافية حدود تغطية قدرها 14× للورم و 8× للأنسجة الطبيعية، بالإضافة إلى عتبات تردد الأليل المتغير (VAF). تم أيضًا إنقاذ الطفرات النادرة بناءً على قائمة توافق الجينات، وتم دمج SNVs المجاورة في تعدد أشكال النوكليوتيد المزدوج باستخدام أداة COCOON.
نقاش
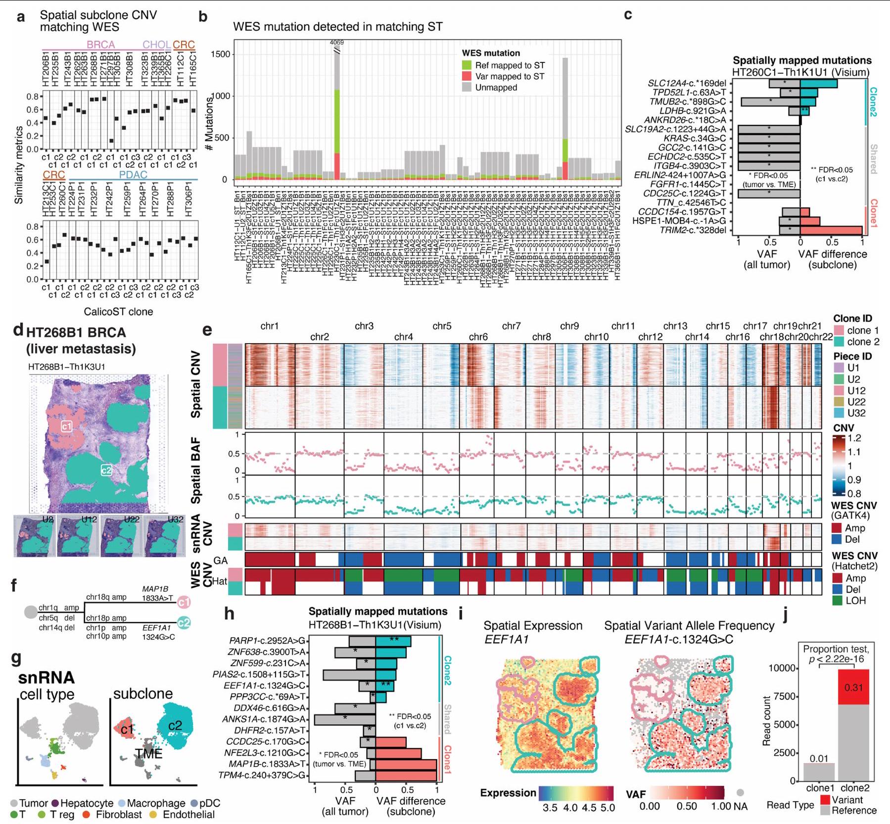
في هذه الدراسة، قام المؤلفون بتحليل 131 مقطع ورمي من ستة أنواع من السرطان، مستخدمين النسخ الجزيئي المكاني (ST) لتحديد ميكرو مناطق ورمية متميزة تتميز بأحجام وتركيبات متنوعة. قاموا بتصنيف الميكرو مناطق بناءً على الحجم والعمق، كاشفين أن سرطان القولون والمستقيم (CRC) أظهر ميكرو مناطق أكبر مقارنة بسرطان الثدي (BRCA) وسرطان القناة البنكرياسية (PDAC). ومن الملاحظ أن الأورام الأولية كانت تحتوي على نسبة أعلى من الميكرو مناطق الصغيرة، بينما أظهرت الأورام النقيليّة ميكرو مناطق أكبر وأعمق، مما يشير إلى أنماط نمو متباينة وتأثيرات بيئة الورم الخاصة بالأعضاء. كما سلط التحليل الضوء على وجود عدة سلالات فرعية مكانية داخل الأورام، مع تغييرات جينية متميزة تدفع التباين النسخي عبر الميكرو مناطق.
استكشفت الدراسة أيضًا الملفات النسخية للميكرو مناطق الورمية، كاشفة أن PDAC كان لديه أعلى تباين، بينما أظهرت BRCA و CRC و سرطان الخلايا الكلوية (RCC) وسرطان بطانة الرحم (UCEC) مستويات معتدلة. حدد تحليل إثراء مجموعة الجينات (GSEA) مسارات ورمية شائعة، مثل MYC و E2F، بينما سلط الضوء أيضًا على مسارات فريدة مرتبطة بميكرو مناطق محددة. وجد المؤلفون أن نوى الأورام كانت غنية بالجينات المتعلقة بتجميع الريبوسوم وترجمة البروتين، بينما أظهرت المحيطات جينات مرتبطة بتعديل المناعة وهجرة الورم. بالإضافة إلى ذلك، فحصت الدراسة التفاعلات الخاصة بالسلالات بين خلايا الورم وبيئة الورم، مما يظهر تسللًا مختلفًا لخلايا المناعة ووجود مسارات تواصل تسهل نمو الورم وتجنب المناعة. بشكل عام، تؤكد هذه النتائج على تعقيد بنية الورم وأهمية التحليلات المكانية في فهم بيولوجيا الورم وتفاعلات بيئة الورم.
DOI: https://doi.org/10.1038/s41586-024-08087-4
PMID: https://pubmed.ncbi.nlm.nih.gov/39478210
Publication Date: 2024-10-30
Author(s): Chia-Kuei Mo et al.
Primary Topic: Mathematical Biology Tumor Growth
Methods
In this section, the authors detail the experimental and analytical methods employed in their study. Data analyses were performed using R and Python, with significance assessed through various statistical tests, including the Wilcoxon rank-sum test and Pearson correlation test, with a threshold of $p < 0.05$ for significance. The processing of whole exome sequencing (WES) data involved preprocessing FASTQ files with trimGalore, aligning them to the GRCh38 human reference genome using BWA-mem, and converting the output to BAM format with samtools. The BAM files were subsequently sorted, duplicates marked, and indexed. For mutation calling, the authors utilized the Somaticwrapper pipeline, incorporating multiple callers (Strelka, MUTECT, VarScan, and Pindel) to identify somatic mutations. Exonic single nucleotide variants (SNVs) were retained if called by at least two of the three specified callers, while insertions and deletions (indels) were similarly filtered. Additional criteria included coverage cut-offs of 14× for tumor and 8× for normal tissue, as well as variant allele frequency (VAF) thresholds. Rare mutations were also rescued based on a gene consensus list, and adjacent SNVs were combined into double-nucleotide polymorphisms using the COCOON tool.
Discussion
In this study, the authors profiled 131 tumor sections from six cancer types, utilizing spatial transcriptomics (ST) to identify distinct tumor microregions characterized by varying sizes and compositions. They categorized microregions based on size and depth, revealing that colorectal cancer (CRC) exhibited larger microregions compared to breast cancer (BRCA) and pancreatic ductal adenocarcinoma (PDAC). Notably, primary tumors had a higher proportion of small microregions, while metastatic tumors displayed larger and deeper microregions, indicating divergent growth patterns and organ-specific tumor microenvironment (TME) effects. The analysis also highlighted the presence of multiple spatial subclones within tumors, with distinct genetic alterations driving transcriptional heterogeneity across microregions.
The study further explored the transcriptional profiles of tumor microregions, revealing that PDAC had the highest heterogeneity, while BRCA, CRC, renal cell carcinoma (RCC), and uterine corpus endometrial carcinoma (UCEC) showed moderate levels. Gene set enrichment analysis (GSEA) identified common oncogenic pathways, such as MYC and E2F, while also highlighting unique pathways associated with specific microregions. The authors found that tumor cores were enriched in genes related to ribosome assembly and protein translation, whereas the periphery exhibited genes linked to immune modulation and tumor migration. Additionally, the study examined clonal-specific interactions between tumor cells and the TME, demonstrating differential infiltration of immune cells and the presence of communication pathways that facilitate tumor growth and immune evasion. Overall, these findings underscore the complexity of tumor architecture and the importance of spatially resolved analyses in understanding tumor biology and TME interactions.
