-
الإيميدازول بروبيونات هو محرك وهدف علاجي في تصلب الشرايين Imidazole propionate is a driver and therapeutic target in atherosclerosis

تصلب الشرايين هو السبب الرئيسي الكامن وراء الأمراض القلبية الوعائية. تعتمد الوقاية منه على الكشف عن عوامل الخطر القلبية الوعائية التقليدية وعلاجها . ومع ذلك، غالبًا ما تظل الأفراد المعرضين لخطر الإصابة بأمراض الأوعية الدموية المبكرة غير محددين . أظهرت الأبحاث الحديثة جزيئات جديدة في الفيزيولوجيا المرضية لتصلب الشرايين ، مما يبرز الحاجة إلى علامات…
-
تحديث الحصبة – الولايات المتحدة، 1 يناير – 17 أبريل 2025 Measles Update — United States, January 1–April 17, 2025

بدأ تفشي الحصبة متعدد الولايات، الذي يؤثر بشكل أساسي على أعضاء المجتمعات المتماسكة ذات تغطية منخفضة للتطعيم ضد الحصبة في نيو مكسيكو وأوكلاهوما وتكساس، في يناير 2025. اعتبارًا من 17 أبريل، تم الإبلاغ عن إجمالي 800 حالة في الولايات المتحدة في عام 2025؛ 654 (82%) من الحالات في نيو مكسيكو وأوكلاهوما وتكساس مرتبطة بالتفشي المستمر.…
-
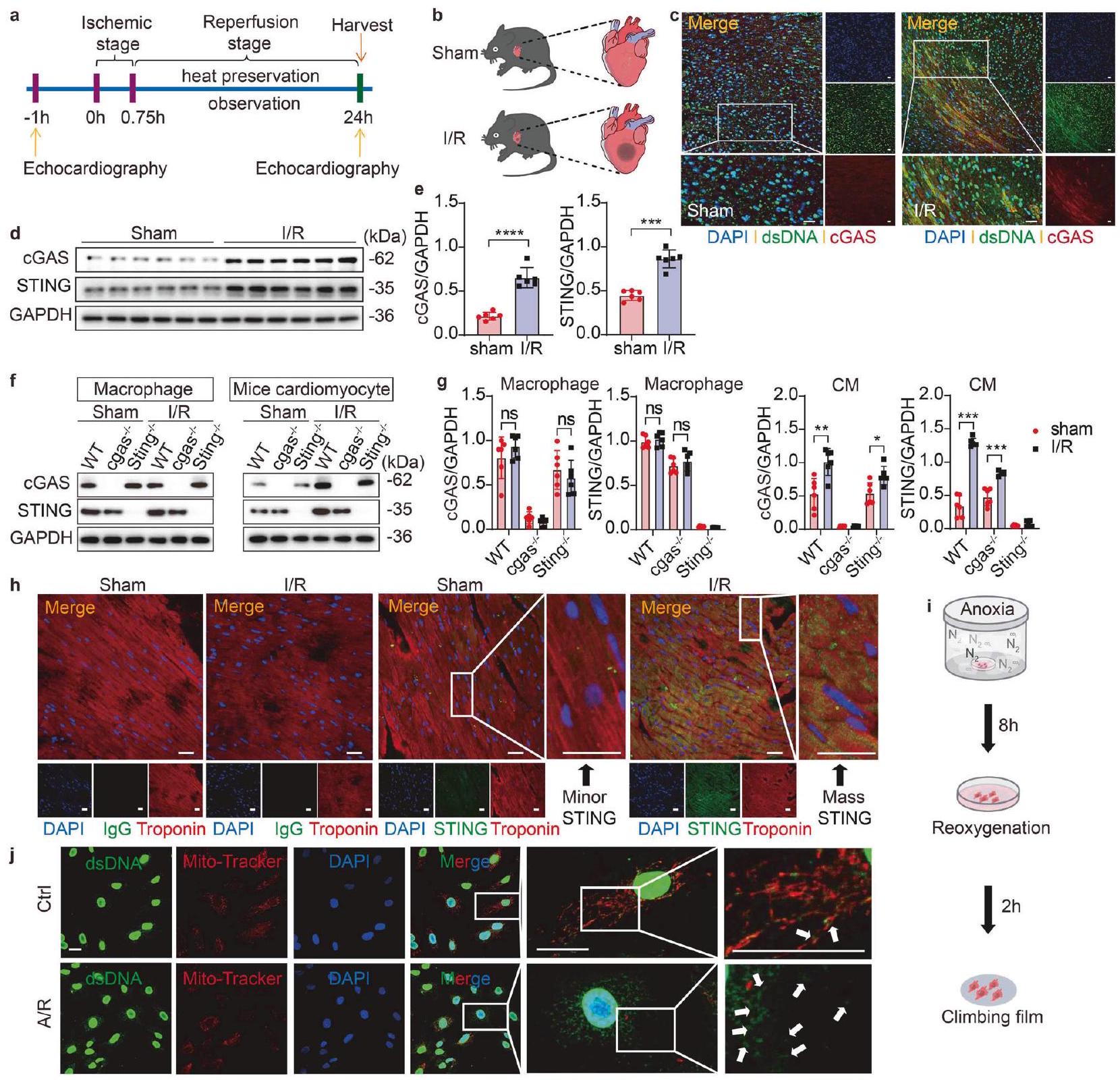
يؤدي STING إلى تفاقم إصابة نقص تروية القلب الناتجة عن الفيروبتوزيس من خلال استهداف GPX4 للتدهور الذاتي. STING aggravates ferroptosis-dependent myocardial ischemia-reperfusion injury by targeting GPX4 for autophagic degradation

على الرغم من التقدم في تقنيات إعادة التروية التاجية التدخلية بعد احتشاء عضلة القلب، لا يزال جزء ملحوظ من المرضى يعانون من ارتفاع معدلات الوفيات نتيجة إصابة نقص تروية القلب (MI/R). إن الفهم العميق للآليات الكامنة وراء إصابة MI/R أمر حاسم لوضع استراتيجيات لتقليل الضرر القلبي وتعزيز بقاء المرضى. هنا، تم اكتشاف أنه خلال MI/R،…
-
جزيئات الدهون النانوية القابلة للتأين للقاحات mRNA تحفز استجابات NF-κB و IRF من خلال مستقبلات المناعة الشبيهة بالجراثيم 4 Ionizable lipid nanoparticles of mRNA vaccines elicit NF-κB and IRF responses through toll-like receptor 4

لقد أظهرت جزيئات الدهون النانوية القابلة للتأين (LNP) التي مكنت من نجاح لقاحات الحمض النووي الرسول (mRNA) أنها تحفز المناعة في غياب الحمض النووي الرسول. ومع ذلك، فإن الآليات التي من خلالها تنشط هذه الجزيئات خلايا المناعة الفطرية لا تزال غير مفهومة تمامًا. باستخدام خط خلايا وحيدة النواة، قمنا بمقارنة قدرة ثلاثة تركيبات من LNP…
-
التطعيم بالحمض النووي الريبي عبر الأنف يعزز استجابة قوية للخلايا التائية لعلاج سرطان الرئة Intranasal prime-boost RNA vaccination elicits potent T cell response for lung cancer therapy

لقد أثار النجاح السريع للقاحات RNA في الوقاية من SARS-CoV-2 اهتمامًا باستخدامها في العلاج المناعي للسرطان. على الرغم من أن العديد من السرطانات تنشأ في الأنسجة المخاطية، إلا أن لقاحات السرطان RNA الحالية تُعطى بشكل رئيسي بطريقة غير مخاطية. هنا، قمنا بتطوير لقاح سرطان غير جراحي عبر الأنف باستخدام RNA دائري محاط بجزيئات دهنية لتحفيز…
-
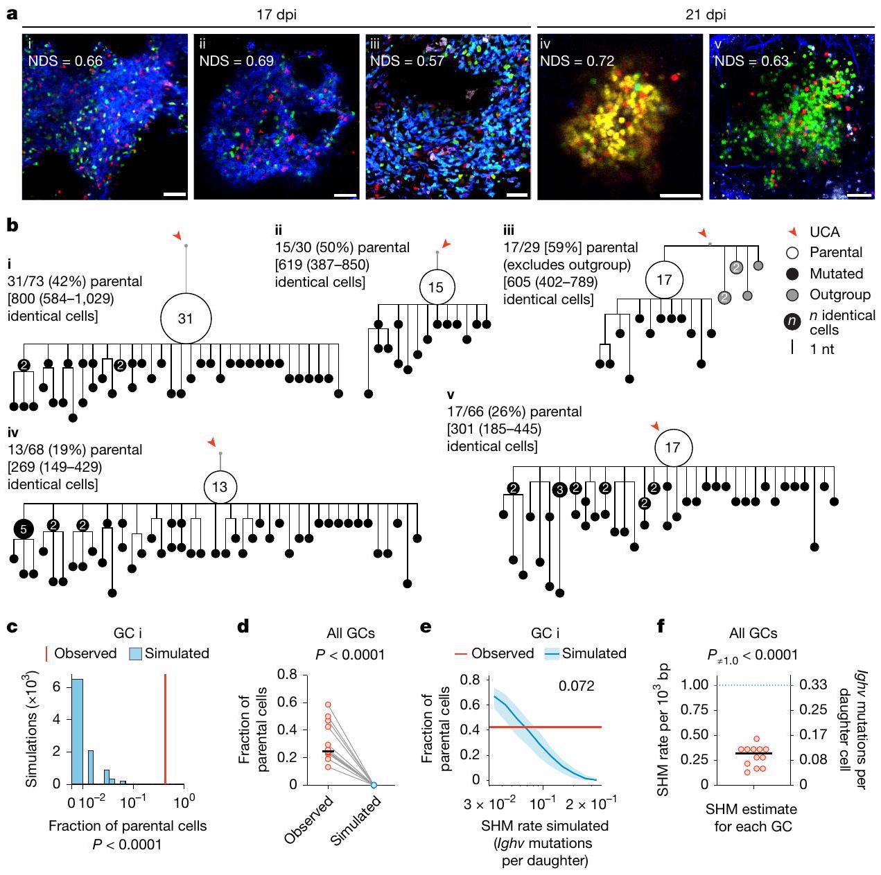
الصمت العابر للتغيرات المفرطة يحافظ على ألفة خلايا B خلال الانفجار النسلي Transient silencing of hypermutation preserves B cell affinity during clonal bursting

خلال عملية نضوج تقارب الأجسام المضادة، تقوم خلايا B في المركز الجرثومي (GC) بتحوير جينات السلاسل الثقيلة والخفيفة للأجسام المضادة في عملية تُعرف بالتحوير المفرط الجسمي (SHM). لوحات من المتحولين ثم يتم اختيار الخلايا ذات التآلفات المختلفة للمستضدات بطريقة داروينية، مما يؤدي إلى زيادة تدريجية في التآلف بين السكان. كما هو الحال مع أي عملية…
-
الالتهاب: مسألة حياة وموت خلايا المناعة Inflammation: a matter of immune cell life and death

-
تغيرات في استحلاب PD-L1 تشكل استجابات المناعة المضادة للورم في الميلانوما Alterations in PD-L1 succinylation shape anti-tumor immune responses in melanoma

تخضع الأورام لإعادة برمجة الأيض لتلبية المتطلبات الطاقية والتركيبية والأكسدة والاختزال الضرورية للسرطانات، وغالبًا ما تتميز بزيادة تحلل الجلوكوز وإنتاج حمض اللبنيك. ومع ذلك، لا يزال دور الأيض الميتوكوندري في مناعة الورم غير واضح. تدمج الدراسة الحالية بين النسخ الجزيئي المكاني، والنسخ الجزيئي الكلي، والبروتيوميات، كاشفة عن ارتباط قوي بين المستقلب سوكسينيل-CoA ومناعة الورم فضلاً…
-
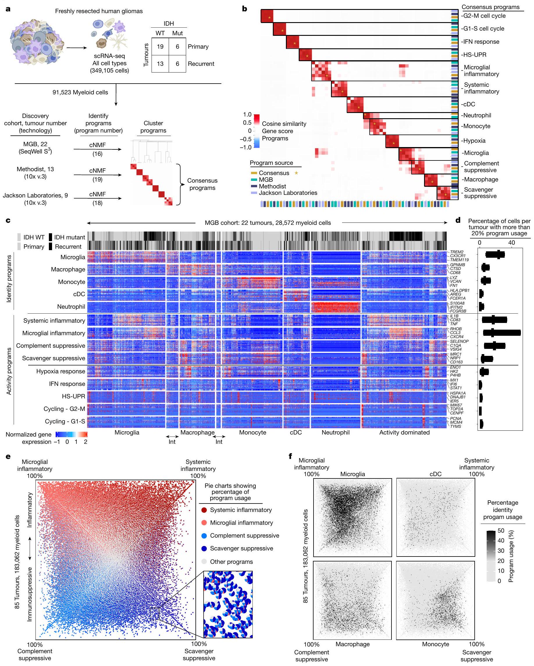
برامج وأصول ووظائف تعديل المناعة للخلايا النخاعية في الورم الدبقي Programs, origins and immunomodulatory functions of myeloid cells in glioma


