-
تفعيل IL-33 للخلايا اللمفاوية التائية المساعدة من النوع 2 يحفز تشكيل الهياكل اللمفاوية الثلاثية في سرطان البنكرياس IL-33-activated ILC2s induce tertiary lymphoid structures in pancreatic cancer

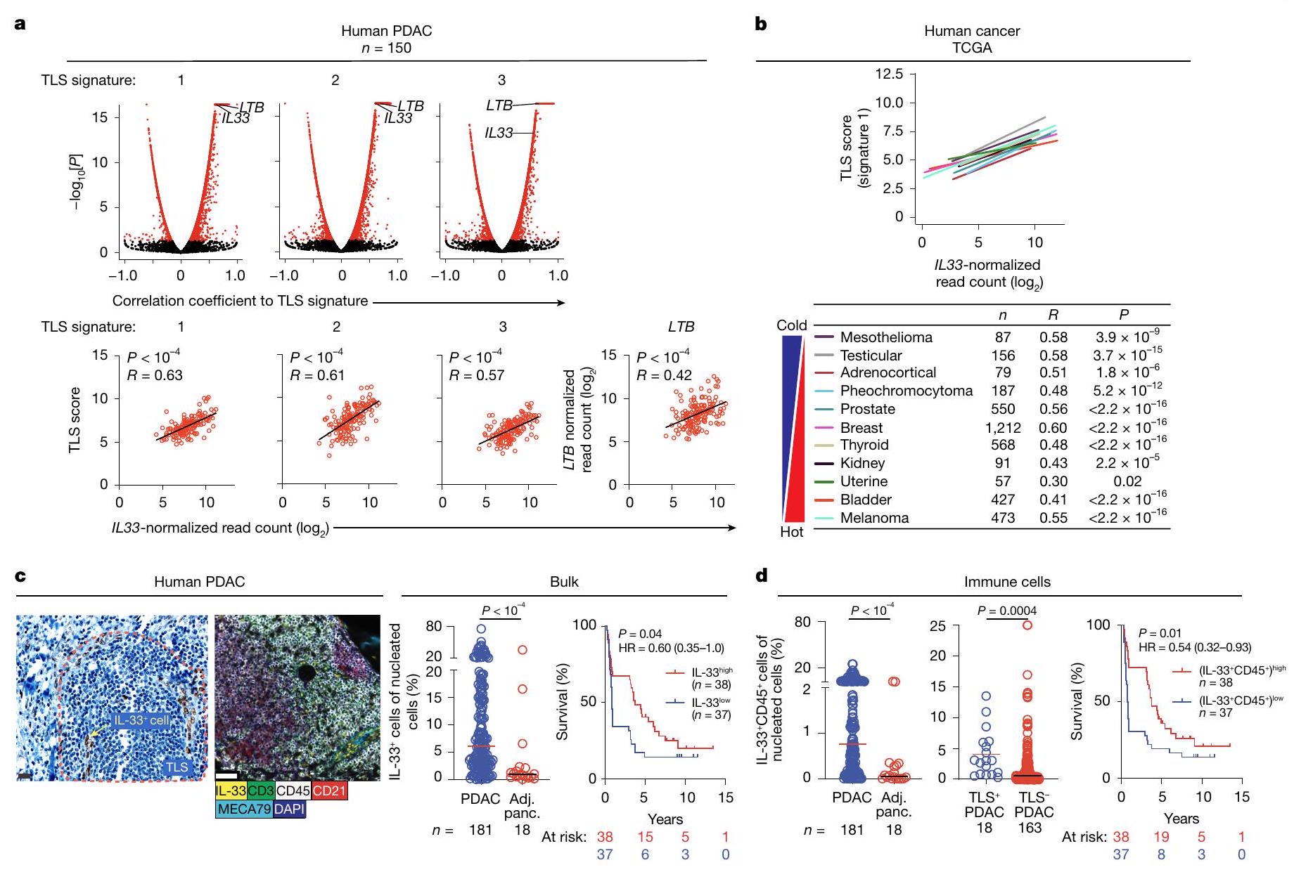
الهياكل اللمفاوية الثانوية (TLSs) هي تجمعات لمفاوية خارجية تتشكل من جديد وتنظم المناعة في الأنسجة الملتهبة بشكل مزمن، بما في ذلك الأورام. على الرغم من أن TLSs تتشكل نتيجة لتنشيط مسار مستقبلات اللمفوتوكسين (LT)-LTβ بسبب الالتهاب. تبقى الإشارات الخلوية والالتهابية التي تحفز TLSs غير محددة بشكل كامل. هنا نوضح أن الإنترلوكين-33 (IL-33)، وهو الألارمين الذي…
-
الأدوار التفاضلية لخلايا T التنظيمية البشرية CD4+ و CD8+ في التحكم في الاستجابات المناعية الذاتية التفاعلية Differential roles of human CD4+ and CD8+ regulatory T cells in controlling self-reactive immune responses

الشكل البياني الموسع 7 | نسبة الأجسام المضادة المحددة لـ HA الخلايا في الأورغانويد مع خلايا T من النوع البري (WT) أو خلايا T غير الموجودة فيها FOXP3 (FOXP3 KO) أو خلايا T غير الموجودة فيها GZMB (GZMB KO). أورغانويد اللوزتين HLA-DRB1*04:01 مع خلايا T من النوع البري (WT) أو خلايا T غير الموجودة فيها…
-
إشارات STING في البلعميات تعزز التليف في تضيق مجرى الهواء الحميد عبر مسار IL6-STAT3 Macrophage STING signaling promotes fibrosis in benign airway stenosis via an IL6-STAT3 pathway

تعتبر الالتهابات الحادة والمزمنة من الأمراض الهامة لتليف تضيق مجرى الهواء الحميد (BAS)، وهو مضاعف شائع للمرضى الذين يعانون من حالات حرجة. يلعب إشارات cGAS-STING دورًا مهمًا في الالتهاب والتليف، ومع ذلك فإن وظيفة STING في BAS لا تزال غير واضحة. هنا نوضح باستخدام تسلسل RNA أحادي الخلية أن إشارات cGAS-STING تشارك في BAS، والتي…
-
تثبيط العلاج المناعي للسرطان بواسطة خلايا T CD4 Tr1 السامة المحددة للنيوانتيجينات Neoantigen-specific cytotoxic Tr1 CD4 T cells suppress cancer immunotherapy

يمكن أن تعزز الخلايا أو تثبط مناعة الورم. على الرغم من أن الخلايا التائية التنظيمية معروفة منذ فترة طويلة بأنها تعيق الاستجابات المضادة للورم. آخر تم الإشارة مؤخرًا إلى أن الخلايا تلعب دورًا في تثبيط هذه الاستجابة . ومع ذلك، لا تزال طبيعة ووظيفة الأخيرة غير واضحة. هنا، باستخدام لقاحات تحتوي على نيوأنتيجينات من فئة…
-
تحليل الخلايا المفردة عالي الأبعاد لتنوع خلايا القاتل الطبيعي البشري High-dimensional single-cell analysis of human natural killer cell heterogeneity

تعتبر خلايا القاتل الطبيعي (NK) خلايا لمفاوية فطرية (ILCs) تساهم في الاستجابات المناعية تجاه الميكروبات والأورام. تاريخياً، كانت تصنيفاتها تعتمد على مجموعة محدودة من علامات البروتين السطحية. هنا، استخدمنا تسلسل RNA على مستوى الخلية الواحدة (scRNA-seq) وفهرسة الخلايا للترانسكريبتومات والإيبيتوبيات عن طريق التسلسل (CITE-seq) لتفكيك تباين خلايا NK. حددنا ثلاث مجموعات بارزة من خلايا NK…
-
دور المكمل في أمراض الكلى: استنتاجات من مؤتمر جدل حول أمراض الكلى: تحسين النتائج العالمية (KDIGO) The role of complement in kidney disease: conclusions from a Kidney Disease: Improving Global Outcomes (KDIGO) Controversies Conference

يمكن أن يسبب أو يساهم تنشيط المكمل غير المنضبط في إصابة الكبيبات في العديد من أمراض الكلى. على الرغم من أن تنشيط المكمل يلعب دورًا سببيًا في متلازمة الانحلال الدموي اليوريمي غير النمطية واعتلال الكبيبات C3، فقد أظهرت مجموعة متزايدة من الأدلة على مدى العقد الماضي دورًا لتنشيط المكمل في العديد من أمراض الكلى الأخرى،…
-
الهندسة الجينية لـ CD47 تحمي خلايا T لتعزيز المناعة المضادة للأورام Engineered CD47 protects T cells for enhanced antitumour immunity

الخلايا التائية المنقولة بالتبني والعوامل المصممة لحجب CD47-SIRP محاور هي علاجات واعدة للسرطان تنشط أذرعًا مميزة من جهاز المناعة . هنا قمنا بإعطاء أجسام مضادة مضادة لـ CD47 بالاشتراك مع خلايا T المنقولة بالتبني بهدف تعزيز الفعالية المضادة للورم، ولكننا لاحظنا تراجع الفائدة العلاجية بسبب الإزالة السريعة لخلايا T التي تعبر عن مستقبلات المستضدات الكيميرية…
-
دور البلعميات المرتبطة بالورم في التهرب المناعي للورم The role of tumor-associated macrophages in tumor immune evasion

خلفية: يرتبط نمو الورم ارتباطًا وثيقًا بأنشطة خلايا مختلفة في بيئة الورم الدقيقة (TME)، وخاصة الخلايا المناعية. خلال تقدم الورم، يتم استقطاب المونوسيتات والبلعميات المتداولة، مما يغير TME ويسرع النمو. تقوم هذه البلعميات بتعديل وظائفها استجابة للإشارات من خلايا الورم والستروما. تعتبر البلعميات المرتبطة بالورم (TAMs)، مشابهة للبلعميات M2، من المنظمين الرئيسيين في TME. الطرق:…
-
الخلايا المثبطة المشتقة من النخاع في السرطان: أهداف علاجية للتغلب على هروب المناعة من الورم Myeloid-derived suppressor cells in cancer: therapeutic targets to overcome tumor immune evasion

بشكل متناقض، يمكن أن يتم تثبيط وترويج تطور الورم وتقدمه بواسطة الجهاز المناعي. بعد ثلاث مراحل من تحرير المناعة، وهي الإزالة، التوازن، والهروب، لم تعد خلايا الورم مقيدة بمراقبة المناعة وبالتالي تتطور إلى أورام سريرية. تشمل آليات الهروب المناعي الشذوذات في خلايا المناعة المرتبطة بمكافحة الورم، والاختيار لمقاومة المناعة ضد خلايا الورم، وضعف نقل خلايا…
-
رؤى حول اللقاحات لكبار السن: من تأثيرات الشيخوخة المناعية إلى استراتيجيات التوصيل Insights into vaccines for elderly individuals: from the impacts of immunosenescence to delivery strategies

تزيد الشيخوخة المناعية من خطر وشدة الأمراض لدى كبار السن وتؤدي إلى ضعف المناعة الناتجة عن اللقاحات. مع تقدم العمر في السكان العالميين وزيادة خطر الأوبئة، فإن تطوير المحفزات واللقاحات لكبار السن لتحسين حمايتهم المناعية أمر حيوي للشيخوخة الصحية في جميع أنحاء العالم. يمكن أن يعجل تعميق فهمنا لدور الشيخوخة المناعية في فعالية اللقاحات البحث…
